
De LD1117S33TR Utmärker sig som en spänningsregulator, som erbjuder upp till 800 mA med en justerbar referensspänning som börjar vid 1,25 V. Dess enkel integration i befintliga system, tack vare PIN-to-Pin-kompatibilitet med standardindustrimoduler, gör denna enhet tilltalande för olika applikationer.
Den justerbara versionen av LD1117S33TR ger anmärkningsvärda förbättringar, såsom att sänka bortfallspänningen.Denna egenskap främjar effektiv energiförbrukning, vilket säkerställer att system förblir stabila mitt i fluktuerande ingångsförhållanden.Den förbättrade spänningsoleransen bidrar till tillförlitlighet, värderat kraftigt i scenarier som kräver en stabil strömförsörjning.I praktisk tillämpning visar LD1117S33TR mångsidighet över flera kretsar.Det får uppskattning för att förenkla integrationen och därmed minska omdesignkostnaderna och påskynda utvecklingstidslinjerna.

|
Stiftnummer |
Stiftnamn |
Beskrivning |
|
1 |
Jord |
Markstift - ansluten till systemets mark. |
|
2 |
Vout |
Reglerad utgångsspänning |
|
3 |
Vin |
Ingångsspänning som ska regleras |



• LM1117MPX-3.3/NOPB
• LT1117ist-3.3#TR
• LD1117S30C
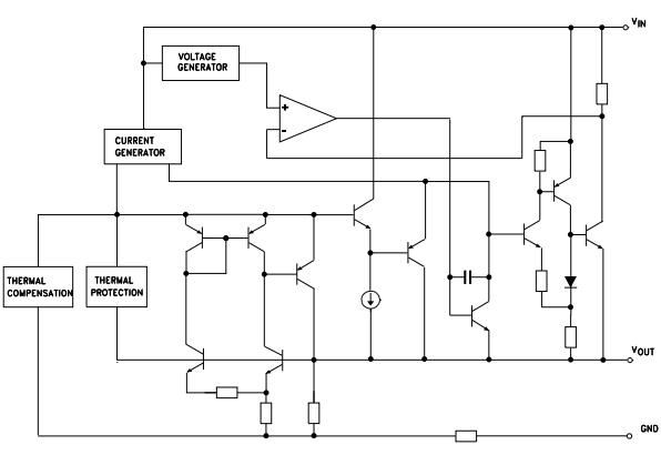
• Grundläggande konfiguration: För att använda en fast spänningsregulatorversion måste du ansluta strömkällan till VIN -stiftet och rita en stabiliserad utgång från vout -stiftet och hålla adj/malt stiftet jordad.Att introducera en kondensator vid utgången kan avsevärt minska brusinterferensen, vilket huvudsakligen är fördelaktigt i känsliga applikationer, vilket säkerställer tydlighet där buller kan orsaka problem.
• Justerbar utgångskonfiguration: För scenarier som kräver justerbar utgång, anslutning av två motstånd, R1 och R2, möjliggör spänningsinställning enligt önskad specifikation.Förstärkning av rippelavstötning genom att lägga till en kondensator, CADJ, kan förbättra stabiliteten.Du kan ofta upptäcka att finjustering av dessa komponenter ökar prestandan, särskilt i dynamiska miljöer som kräver flexibilitet.
• Bullerhantering: Implementering av ytterligare kondensatorer vid både ingången och utgången erbjuder effektiv brusfiltrering.Denna teknik bevarar signalintegritet, en aspekt som är aktiv i precisionselektronik.Insikter från fälttestning och iterativa designförbättringar styr ofta optimal val av kondensatorer och placering, vilket återspeglar djupet av praktisk expertis.




|
Typ |
Parameter |
|
Livscykelstatus |
Aktiv (senast uppdaterad: 7 månader sedan) |
|
Fabriksledning |
8 veckor |
|
Kontaktplätning |
Tenn |
|
Montera |
Ytfäste |
|
Monteringstyp |
Ytfäste |
|
Förpackning / fodral |
TO-261-4, TO-261AA |
|
Antal stift |
3 |
|
Vikt |
4.535924G |
|
Driftstemperatur |
0 ° C ~ 125 ° C |
|
Förpackning |
Tape & Reel (TR) |
|
JESD-609 kod |
e3 |
|
Delstatus |
Aktiv |
|
Fuktkänslighetsnivå (MSL) |
1 (obegränsad) |
|
Antal avslutningar |
4 |
|
Uppsägning |
Smd/smt |
|
ECCN -kod |
Örat99 |
|
Förpackningsmetod |
Tr, 7 tum |
|
Max Power Dispipation |
12W |
|
Terminalposition |
DUBBEL
|
|
Terminalform |
Gullvinge |
|
Antal funktioner |
1 |
|
Basdelnummer |
LD1117 |
|
Räkning |
4 |
|
JESD-30-kod |
R-pdso-g4 |
|
Antal utgångar |
1 |
|
Utspänning |
3.3V |
|
Utgångstyp |
Fast |
|
Max utgångsström |
1.3A |
|
Spänning |
3.3V |
|
Max matningsspänning |
15V |
|
Min matningsspänning |
4,75V |
|
Utgångskonfiguration |
Positiv |
|
Maktförsläpp |
12W |
|
Lugn ström |
10 mA |
|
Noggrannhet |
1% |
|
Max utgångsspänning |
3.3V |
|
Utgångsspänning 1 |
3.3V |
|
Antal tillsynsmyndigheter |
1 |
|
Min ingångsspänning |
4,75V |
|
Skyddsfunktioner |
Över ström, över temperaturen |
|
Spänningsavfall (max) |
1.2V @ 800ma |
|
PSRR |
75dB (120Hz) |
|
Bortfallspänning |
1.1V |
|
Nominell ingångsspänning |
3.3V |
|
Bortfallspänning1-nom |
1.1V |
|
Minutspänning |
3.3V |
|
Nominell utgångsspänning |
3.3V |
|
Inmatningspänningsström |
5mA |
|
Utgångsspänningsnoggrannhet |
1% |
|
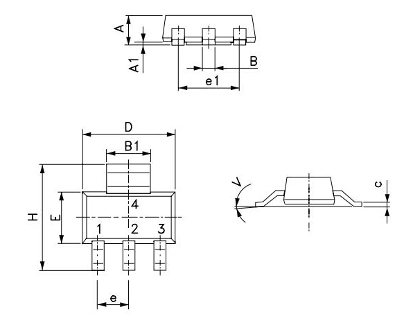
Höjd |
1,8 mm |
|
Längd |
6,5 mm |
|
Bredd |
3,5 mm |
|
Nå SVHC |
Ingen SVHC |
|
Strålning härdning |
Inga |
|
ROHS -status |
ROHS3 -kompatibel |
|
Blyfri |
Blyfri |
|
Artikelnummer |
Tillverkare |
Förpackning / fodral |
Antal stift |
Antal utgångar |
Max utgångsström |
Min ingångsspänning |
Nominell ingångsspänning |
Minutspänning |
Nominell utgångsspänning |
Utspänning |
Max utgångsspänning |
Noggrannhet |
Visa jämför |
|
LD1117S33TR |
Stmikroelektronik |
TO-261-4, TO-261AA |
3 |
1 |
1.3 a |
4,75 v |
3,3 v |
3,3 v |
3,3 v |
3,3 v |
3,3 v |
1% |
LD1117S33TR VS NCP1117ST33T3G |
|
NCP1117ST33T3G |
På halvledare |
TO-261-4, TO-261AA |
3 |
1 |
1.3 a |
3,6 v |
2,5 v |
2,5 v |
2,5 v |
2,5 v |
2,5 v |
1% |
LD1117S33TR VS NCP1117ST33T3G |
|
LD1117STR |
Stmikroelektronik |
TO-261-4, TO-261AA |
4 |
1 |
01:00 |
3,5 v |
- |
3,3 v |
3,3 v |
3,3 v |
3,3 v |
1% |
LD1117S33TR vs LD1117Str |
|
LD1117S50CTR |
Stmikroelektronik |
TO-261-4, TO-261AA |
3 |
1 |
1.3 a |
2,35 v |
- |
1,25 v |
- |
15 v |
15 v |
1% |
LD1117S33TR vs LD1117S50CTR |
|
LD1117S25TR |
Stmikroelektronik |
TO-261-4, TO-261AA |
3 |
1 |
1.3 a |
6.5 v |
- |
5 v |
- |
5 v |
5 v |
1% |
LD1117S33TR vs LD1117S25TR |
Cylindriska batterilhållare.pdf
LD1117S33TR är en mångsidig spänningsregulator med låg dropout som kan hantera upp till 800 mA utgångsström.Finns i fasta och justerbara spänningsversioner erbjuder den flera standardutgångsspänningar.Dess utbredda användning är ett bevis på dess effektivitet och den flexibla roll som den spelar för att leverera stabila kraftförsörjningar, särskilt i kraftkänsliga miljöer.Regulatorn visar anpassningsförmåga och uppfyller olika tekniska krav.I applikationer kan du upptäcka att LD1117S33TR utmärker sig i värmekänsliga scenarier, vilket hjälper till att förlänga enhetens livslängd och effektivitet.
Spänningsavfall är den minsta spänningsskillnaden som behövs mellan ingången och utgången för att säkerställa att regulatorn upprätthåller rätt utgångsspänningsreglering.Detta mått återspeglar en regulators effektivitet, mestadels när ingångsspänningen närmar sig utgångsspänningen.En lägre bortfallspänning innebär större effektivitet, vilket har anmärkningsvärda konsekvenser för enheter som förlitar sig på begränsade kraftkällor som batterier.I praktiken kan det att minska bortfallspänningen kraftigt förbättra livslängden och prestandan för bärbar elektronik genom att minimera onödig kraftfördelning.
Skicka en förfrågan, vi svarar omedelbart.
på 2024/10/29
på 2024/10/29
på 8000/04/17 147718
på 2000/04/17 111776
på 1600/04/17 111327
på 0400/04/17 83645
på 1970/01/1 79323
på 1970/01/1 66801
på 1970/01/1 62963
på 1970/01/1 62852
på 1970/01/1 54045
på 1970/01/1 52027