
De 74HC132 Representerar en höghastighets, lågeffekt 2-ingång NAND Schmitt Trigger Gate, tillverkad med avancerad C²MOS-teknik.Denna komponent är konstruerad för att slå samman de snabba operationerna som liknar LSTTL-chips med de energibesparande fördelarna som är infödda till CMOS-tekniken.Denna sömlösa integration gör det möjligt för enheten att utföra beundransvärt över olika datorinställningar, vilket förbättrar dess överklagande för samtida elektroniska applikationer.En anmärkningsvärd aspekt av 74HC132 är dess kunskaper i att hantera långsamma insignaler effektivt, med hjälp av en 25% VCC -hysteres vid dess insatser.Denna egenskap hjälper till att mildra brus, i uppgifter med hög precision där signalintegritet behövs.I signalbehandlingsmiljöer, där långsamma eller variabla signaler kan provocera utmaningar, utstrålar 74HC132 motståndskraft mot potentiella störningar, vilket säkerställer pålitlig prestanda.
74HC132 omfattar robusta skyddsåtgärder mot statisk urladdning och övergående spänningsspikar, vilket bidrar till ökad hållbarhet och tillförlitlighet.När man reflekterar över industriella scenarier tenderar system som innehåller sofistikerade skyddsstrategier att uppvisa varaktig robusthet och visar vikten av dessa funktioner i praktiska tillämpningar.Kombinationen av snabb hastighet och minskad kraftförbrukning inom en enda komponent, exemplifierad av 74HC132, blir anmärkningsvärda mitt i stigande krav på energieffektiva konstruktioner.De konkreta fördelarna som observerats i hållbarhetsfokuserade industrier understryker fördelen med att uppnå sådan effektivitet.Att införliva lågeffektelement i storskaliga utplaceringar kan dramatiskt minska den totala energianvändningen, vilket ger betydande långsiktiga ekonomiska fördelar.

|
Stiftnummer |
Stiftnamn |
Beskrivning |
|
1 |
1A |
Kanal 1, inmatning a |
|
2 |
1B |
Kanal 1, ingång B |
|
3 |
1y |
Kanal 1, utgång y |
|
4 |
2A |
Kanal 2, inmatning a |
|
5 |
2B |
Kanal 2, ingång B |
|
6 |
2y |
Kanal 2, utgång y |
|
7 |
Gard |
Jord |
|
8 |
3y |
Kanal 3, utgång y |
|
9 |
3A |
Kanal 3, inmatning a |
|
10 |
3B |
Kanal 3, ingång B |
|
11 |
4y |
Kanal 4, utgång y |
|
12 |
4A |
Kanal 4, inmatning a |
|
13 |
4B |
Kanal 4, ingång B |
|
14 |
Vcc |
Positiv utbud |



74HC132 levererar anmärkningsvärd prestanda med sin snabba hastighet, med en förökningsfördröjning på bara 11 ns vid 5V.Denna hastighet underlättar snabb datahantering och ger en fördel i scenarier som kräver snabba logiska beslut.Andra utnyttjar denna förmåga att förbättra kretsprestanda i digitala kommunikationssystem där effektivitet behövs.
Visar minimal energidragning, toppning vid bara 1,0 µA vid 25 ° C, 74HC132 kostymer applikationer känsliga för energiförbrukning.Denna låga effektanvändning, i kombination med dess starka funktionalitet, stöder mönster fokuserade på hållbarhet, vilket bidrar till energibesparing i både bärbara enheter och fasta installationer.Många finner denna aspekt för att bygga ekonomiskt och miljövänliga enheter.
74HC132 är anmärkningsvärd för sin höga brusimmunitet, vilket ger stabil funktionalitet till och med bland elektriska störningar.Dess stöd för ett spänningsområde som sträcker sig från 2,0V till 6,0V förbättrar dess kompatibilitet över olika effektförhållanden.Dessa egenskaper utnyttjas ofta för att säkerställa dataintegritet och konsekvent enhetsprestanda under olika operativa inställningar.
Genom att anpassa sig till JEDEC -standarder säkerställer 74HC132 sömlös kompatibilitet och interoperabilitet inom elektroniska system.Skydd mot ESD (elektrostatisk urladdning) och spärr förbättrar dess användning inom ett brett spektrum av sektorer, inklusive fordon, industri och elektronik.Dess anslutning till branschnormer gör det ofta till ett föredraget val i designscenarier.
Tekniska specifikationer, egenskaper, parametrar och kompatibla komponenter för Toshiba -halvledare och lagrings 74HC132, liknande 74HC132D.
|
Typ |
Parameter |
|
Fabriksledning |
12 veckor |
|
Förpackning / fodral |
14-SOIC (0,154, 3,90 mm bredd) |
|
Användningsnivå |
Industriell klass |
|
Förpackning |
Cut Tape (CT) |
|
Publicerad |
2016 |
|
Fuktkänslighetsnivå (MSL) |
1 (obegränsad) |
|
Spänning - försörjning |
2V ~ 6V |
|
Terminalform |
Gullvinge |
|
Antal funktioner |
4 |
|
Time@Peak Reflow Temperatur-Max (er) |
Inte specificerad |
|
Tillförselspänning-min (VSUP) |
2v |
|
Familj |
HC/UH |
|
Logisk typ |
Nand port |
|
Aktuell - lugn (max) |
1µA |
|
Längd |
8,85 mm |
|
Bredd |
3,9 mm |
|
Monteringstyp |
Ytfäste |
|
Ytfäste |
JA |
|
Driftstemperatur |
-40 ° C ~ 85 ° C |
|
Serie |
74HC |
|
Delstatus |
Aktiv |
|
Antal avslutningar |
14 |
|
Terminalposition |
DUBBEL |
|
Toppens reflowtemperatur (CEL) |
Inte specificerad |
|
Leveransspänning |
5V |
|
Tillförselspänning-max (VSUP) |
6V |
|
Antal kretsar |
4 |
|
Antal ingångar |
2 |
|
Max förökningsfördröjning @ v, max CL |
19ns @ 5v, 50pf |
|
Drag |
Schmitt trigger |
|
Höjd sittande (max) |
1,75 mm |
|
ROHS -status |
ROHS -kompatibel |

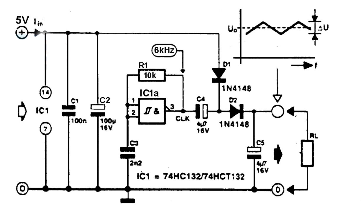
74HC132 Quad Nand Schmitt Trigger fungerar som en flexibel grund för att skapa en robust krets utformad för att öka spänningen effektivt.Genom att integrera element som kondensatorer och dioder kan denna krets höja en 5V -ingång till nästan 10V.Designens enkelhet minskar inte bara kostnaden i spänningsomvandlingsuppgifter utan visar också dess praktiska användning över en rad krafthanteringsapplikationer.Med ett djupt dyk i komplikationerna med att välja kondensatorer och förstå diodegenskaper kan du förbättra spänningsutgångens effektivitet och stabilitet.
Vid utformningen av en spänningsdubblarskrets spelar val av lämpliga kondensatorer och dioder en roll.Att välja kondensatorer med låg ekvivalent serie Resistance (ESR) minskar energiförlusten, vilket förbättrar effektiviteten.Dioder med minimal spänningsfall är bra för att förstärka spänningen effektivt.Dessa tankeväckande beslut formar i hög grad kretsens funktionalitet och hjälper till att uppnå gynnsamma resultat i deras elektroniska skapelser.
Att implementera kondensatorer och dioder i spänningsfördubbling är inte begränsad till deras tekniska funktioner ensam.Till exempel kan användningen av tantalkondensatorer erbjuda motståndskraft vid instabila temperaturförhållanden.Schottky -dioder, som gynnas för deras nedre spänningsfall, väljs ofta av liknande skäl.Att skapa en spänningsdubblar innebär mer än bara att plocka delar;Det kräver noggrann uppmärksamhet på kretsdesign och tidsreglering via 74HC132.Förfinering av installationen kan förbättra kretsens effektivitet och pålitlighet.Denna strikta process blandar teoretisk förståelse med praktisk experiment, där kontinuerliga förbättringar förfina kretsens prestanda över tid.
|
Artikelnummer |
Beskrivning |
Tillverkare |
|
74HC132PW |
NAND GATE, HC/UH-serien, 4-func, 2-ingång, CMOS, PDSO14 |
Nexperia |
|
74HC132PW-T |
IC HC/UH-serien, Quad 2-Input NAND GATE, PDSO14,
SOT-402-1, TSSOP-14, GATE |
NXP Semiconductors |
|
MC74HC132ADTR2G |
Quad 2-ingång NAND-grind med Schmitt triggerinmatning,
TSSOP-14, 2500-hjuls |
onsemi |
74HC132 tjänar det unika syftet med att skapa våg och pulsformar, element som spelar en roll i modern elektronik.Dessa vågformer är bra för att forma digitala signaler över olika applikationer, upprätthålla integritet och noggrannhet.Många som drivs av utmaningar i vågformgenerering finner att förutsägbarheten och stabiliteten som erbjuds av 74HC132 mycket hjälper till att raffinera signalparametrar.
Vid utformningen av astabla multivibratorer blir 74HC132 en mycket användbar komponent, vilket förbättrar applikationer som kräver oavbruten fyrkantig våggenerering.Den iterativa experimentprocessen avslöjar att denna komponents konsekventa tillförlitlighet och utgångsfrekvensstabilitet.Ett brett frekvensområde kan uppnås genom att skickligt justera motståndskapacitansnätverket, ett faktum som resonerar med de som är djupt bekanta med kretsdesign.
Inom monostabla multivibratorer fungerar 74HC132 som en byggsten och omvandlar ingångsutlösare till enstaka utgångspulser.Effektiviteten höjs när de använder 74HC132, vilket utnyttjar dess förmåga att ge konsekventa pulsvaror.Känslig för ingångsvariationer, uppskattar dess bidrag till precision när tidpunkten är av essensen.
Förmågan hos 74HC132 att generera tidssignaler belyser dess relevans i en mängd elektroniska situationer.När kretskomplexiteten ökar finns det ett växande behov av tillförlitliga tidslösningar.De pålitliga tidsutgångarna för 74HC132, som uppnås genom noggrann konfiguration, talar till dess effektivitet.74HC132 kännetecknas av dess flexibilitet och effektivitet över flera elektroniska applikationer, och uppfyller de dynamiska behoven hos teknik med lätthet och säkerställer sömlösa drifter och överlägsen signalkvalitet.

Toshiba Semiconductor & Storage påverkar djupt utvecklingen av integrerade produkter över flera sektorer, med fokus på bil- och digitala marknader.Dessa fälts snabbt föränderliga tekniska landskap inbjuder kreativitet och framåtriktad, vilket förkroppsligar de egenskaper som Toshiba försöker införa.En fascinerande aspekt av Toshibas inflytande inom halvledare och lagringsteknik är dess förmåga att påverka globala marknadstrender.När utvecklingen av teknisk innovation utvecklas kan Toshibas ansträngningar fungera som en katalysator för framtida utveckling inom elektronik och biltekniker.Denna framsyn inspirerar branschens intressenter att se strategiska allianser och innovationsfokuserad tillväxt som viktiga aspekter av framtida prestationer.
Materialdeklaration MC74HC132ADTR2G.PDF
Monteringsförändring 16/februari/2023.pdf
Skicka en förfrågan, vi svarar omedelbart.
74HC132 är en quad 2-ingångs NAND-grind som fungerar sömlöst inom ett 2V till 6V spänningsområde.Till skillnad från Schmitt Trigger -varianten ger denna modell en annan uppsättning kapaciteter, vilket gör att den kan hantera specifika operativa krav.
För att adressera en felaktig 74HC132 på ett moderkort, överväg alternativ som 74HCT132D eller 74AHC132D.Det måste verifiera att den nya komponenten matchar spännings- och logikparametrarna för den befintliga installationen.Genom att välja ett lämpligt ersättare förbättrar du systemets hållbarhet och speglar standardpraxis där komponentkompatibilitet är bra för att bevara systemfunktionaliteten.
74HC132 är skicklig i att utföra NAND-operationer, med den Schmitt-triggade ingångsfunktionen som lägger till dess förmåga genom att förbättra signalstabilitet och immunitet mot brus.Detta är relevant i miljöer som är benägna att elektriska störningar, där upprätthållande av signalintegritet är bra för att säkerställa tillfredsställande drift.Sådan integration överensstämmer med tekniker i telekommunikation och prioriterar robusthet för att skydda signalens tydlighet mitt i potentiella störningar.
på 2024/11/7
på 2024/11/7
på 8000/04/18 147761
på 2000/04/18 111984
på 1600/04/18 111351
på 0400/04/18 83743
på 1970/01/1 79538
på 1970/01/1 66948
på 1970/01/1 63087
på 1970/01/1 63028
på 1970/01/1 54092
på 1970/01/1 52171