
De 74LS32 är en integrerad krets som innehåller fyra distinkta 2-ingångar eller grindar, vilket ger anmärkningsvärd mångsidighet i applikationer för digital teknik.Som en del av 74xxyy -serien överbryter det graciöst CMOS, NMOS och TTL Circuitries.Dess utgångar, som följer TTL -standarder, möjliggör smidiga interaktioner med mikrokontroller och liknande system.Den inspirerade designen av 74LS32 erbjuder en imponerande blandning av hastighet och pålitlighet, egenskaper som förbättrar olika tillämpningar.
Integrationen av 74LS32 i digitala system belyser ofta dess imponerande kompatibilitet och driftseffektivitet.Som en komponent inom flip-flops exemplifierar den hur 74LS32 bidrar till robusta kretskonstruktioner.Dess sömlösa inkludering beror på dess binära eller drift, logikfunktion som stöder komplicerade datoruppgifter.När de ligger i expansiva arkitekturer, stärker 74LS32 både enkelhet och funktionalitet och berikande systempotential.

|
Pin No. |
Stiftnamn |
Stiftbeskrivning |
|
1 |
1A |
Ingång 1 i grind 1 |
|
2 |
1B |
Ingång 2 i grind 1 |
|
3 |
1y |
Utgång från grind 1 |
|
4 |
2A |
Ingång 1 i grind 2 |
|
5 |
2B |
Ingång 2 av grind 2 |
|
6 |
2y |
Utgång från grind 2 |
|
7 |
Gard |
Markstift |
|
8 |
3y |
Utgång från grind 3 |
|
9 |
3B |
Ingång 2 i GATE 3 |
|
10 |
3A |
Ingång 1 i grind 3 |
|
11 |
4y |
Utgång från grind 4 |
|
12 |
4B |
Ingång 2 i grind 4 |
|
13 |
4A |
Ingång 1 i grind 4 |
|
14 |
Vcc |
Leveransspänning |
|
Pin No. |
Stiftnamn |
Stiftbeskrivning |
|
1, 4, 9, 12 |
Eller grindinmatningsstift (a) |
Första ingångsstiftet för eller grinden |
|
2, 5, 10, 13 |
Eller grindinmatningsstift (b) |
Andra ingångsstiftet för OR -grinden |
|
3, 6, 8, 11 |
Eller grindutgångsstift (q) |
Utgångsstift för OR -grinden |
|
7 |
Jord |
Anslut till kretsens mark |
|
14 |
VCC (VDD) |
Används för att driva IC (vanligtvis +5V) |
• Quad 2-ingång eller grindar: Innehåller fyra oberoende 2-ingångar eller grindar för effektiva logiska operationer.
• Spänningsområde: Fungerar mellan 5V och 7V, kompatibel med TTL -logikenheter för sömlös integration.
• Höghastighetsprestanda: Designad för snabba logiska operationer, väsentliga för moderna digitala kretsar.
• 14-stiftspaket: Kompakt och lätt att integrera design för användning i större system.
• Standardmodeller: Fungerar från 0 ° C till 70 ° C.
• Robusta modeller: Fungerar från -55 ° C till 125 ° C, lämplig för extrema miljöer.
• Pålitlig och konsekvent: Idealisk för en mängd elektroniska applikationer som erbjuder pålitlig prestanda.
74LS32 eller Gate fungerar genom att ge en hög utgång när minst en ingång får en hög signal.Detta beteende representeras av dess sanningstabell, som visar att båda ingångarna måste vara låga för att utgången också ska vara låg.Detta kan demonstreras med hjälp av motstånd och knappar anslutna till en kraftkälla, och erbjuder ett interaktivt sätt att utforska hur inmatningstillstånd kan styras dynamiskt.Figuren nedan visar sanningstabellen för 74LS32 quad 2-ingång eller grind IC, och beskriver hur utgången X beter sig för olika kombinationer av ingångar A och B.
|
En |
B |
X |
|
0 |
0 |
0 |
|
0 |
1 |
1 |
|
1 |
0 |
1 |
|
1 |
1 |
1 |
74LS32 sanningstabell

74LS32 eller GATE -schematiska diagram
Att införliva 74LS32 i kretskonstruktioner innebär ofta att kombinera motstånd för nuvarande reglering och tillfälliga tryckknappar för varierad ingångskontroll.Att aktivera en knapp introducerar spänning till en grindingång och att upprätthålla minst en hög ingång håller utgången hög.Denna enkla logik stöder grunden för mer komplicerade digitala system som används i grundläggande dator- och kontrollapplikationer.Den fysiska interaktionen med knappoperationer förbättrar förståelsen för hur digitala signaler är kopplade till elektroniska mönster.
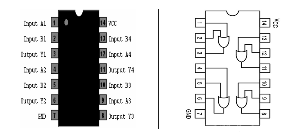
Processen att integrera 74LS32 IC i en krets innebär att den ansluter den till en kraftkälla genom dess VCC- och GND -stift, som arbetar vid 5V.Denna IC har flera eller grindar som utför grundläggande logiska funktioner och levererar en hög utgång när minst en ingång är hög.Effektivt att använda dessa grindar lägger grunden för många digitala system, vilket visar hur eller logik kan uppfylla specifika krav subtilt.Figuren nedan visar sanningstabellen, stiftkonfigurationen och internt logikdiagram för en 2-ingång eller grind, vilket visar hur utgången Q svarar på olika kombinationer av ingångar A och B.
|
En |
B |
Q |
|
0 |
0 |
0 |
|
0 |
1 |
1 |
|
1 |
0 |
1 |
|
1 |
1 |
1 |
74LS32 sanningstabell

74LS32 -stiftdiagram
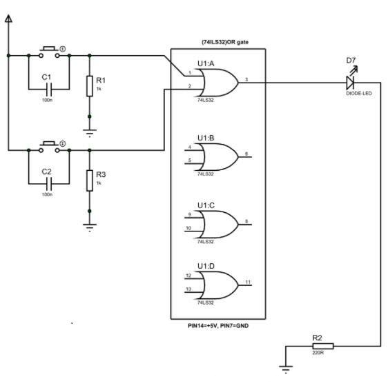
Ett exempel på en praktisk installation innebär att utforma en enkel krets med 74LS32, kompletterat med neddragningsmotstånd för att säkerställa att ingångar förblir låga när tryckknappen inte trycks.När en knapp är engagerad, växlar den in ingången till ett högt tillstånd och sätter på en LED som är ansluten till utgången.Viktiga komponenter för ett sådant arrangemang omfattar 74LS32 IC, en LED, motstånd och tryckknapp.Figuren nedan visar en praktisk kretsuppsättning med en 74LS32 eller Gate IC, med neddragningsmotstånd, tryckknappar för att kontrollera inmatningstillstånd och en LED som tänds när ingången är hög.

74LS32 -kretsen
• Lätt gränssnitt med olika logikfamiljer (t.ex. TTL och CMO).
• Stöder miljöer med blandade signaler och smidiga övergångar mellan äldre och nyare teknik.
• Budgetvänligt, lämpligt för kostnadskänsliga projekt.
• Tillförlitlig under långa perioder, minska underhålls- och ersättningskostnaderna.
• Idealisk för äldre system och hållbara mönster med utökade livscykler.
• Enkelt att implementera, även för nybörjare.
• Uppmuntrar experiment och snabb prototyp.
• Flexibel för användning i komplexa system som signalbehandling, styrsystem och innovativa tekniker.
74HC32, 74HCT32, 74LVC32, 74AC32, 74Als32, 74F32, 74C32, 74LS00, 74LS08, 74LS02, 74LS04, 74HCT04.
Kvaden eller grinden inom 74LS32 bildar en kärna i konstruktionen av grundläggande logikkretsar.Den hittar sin plats i utformningen av multiplexerare och avkodare och bidrar aktivt till att förbättra processerna i digital signalbehandling och nätverkssystem.
När de är inbäddade i kontrollkretsar stöder 74LS32 integrationen av automatiserade svar, vilket lägger till lager av anpassningsförmåga och noggrannhet i system.I datorsystem hjälper OR-grinden i instruktionshantering och logiskt beslutsfattande, vilket är bra för exekvering av vätskeprogram.Dess förmåga att hantera många signaler på en gång belyser dess betydelse i datorarkitektur.
Räckvidden för 74LS32 sträcker sig till vardagliga konsumentelektronik som dörrklockor och köksgadgets, där det spelar en roll i att förenkla engagemang och förbättra enhetens svarstider.Dessa grindar hjälper till att hantera uppgiftssekvenser som säkerställer praktisk funktionalitet inom elektronik för daglig användning.Genom att använda sådana komponenter kan konkreta förbättringar i tillfredsställelse och produkthållbarhet realiseras.Ett fast grepp om dessa kretsar underlättar utvecklingen av mer vänliga och effektiva elektroniska produkter.


74LS32 Integrated Circuit är en nyckelaktör i världen av digital elektronik.Den levereras med fyra 2-ingångar eller grindar, vilket gör det till ett praktiskt verktyg för att bygga alla typer av digitala system, från enkla prylar till avancerade datorer.Dess design gör det enkelt att ansluta till olika tekniker, och det fungerar pålitligt i ett brett spektrum av applikationer.Detta lilla chip visar hur viktiga grundläggande logikgrindar är att driva modern teknik framåt.
Skicka en förfrågan, vi svarar omedelbart.
74LS32 är integrerad i att bygga komplexa digitala kretsar, såsom kodare, avkodare, multiplexer och aritmetiska logikenheter.Dessa eller grindar underlättar logiskt beslutsfattande i digitala system, vilket möjliggör smidig genomförande av logiska funktioner.
74LS32 finns i ett 14-stifts dubbelt in-line-paket med fyra separata 2-ingångar eller grindar.Denna konstruktion stöder effektiv funktion inom ett spänningsområde från 2,0V till 6,0V.Behärskning av stiftkonfigurationer och deras optimering i kretsdesign kan öka prestanda och pålitlighet, i linje med önskan om robusta och intuitiva sammankopplade system.
74LS32 definieras som en dubbel ingång eller grind, som fungerar i digital logik genom att mata ut en hög logiknivå när minst en ingång är hög.Denna förmåga belyser sin roll i binärt beslutsfattande och signalbehandling inom digitala system, resonerar med lutning för tydlighet och ordning i logikkretsdesign baserad på kärnboolska logikprinciper.
Denna integrerade krets inkluderar fyra individuella eller grindar.Denna sort ger mångsidigheten att utföra olika logikoperationer inom en enda IC, som optimerar utrymme och resurser inom elektronik, en stor aspekt i strävan efter miniatyriserande samtida apparater.
"Quad" indikerar att IC består av fyra identiska 2-ingångsgrindar.Även om den ursprungliga texten felaktigt refererade till NAND -grindar, består 74LS32 av eller grindar.Dessa grindar är perfekta för att sammansätta flera signaler, berikande digital kretsdesign med deras anpassningsbara funktionalitet och enkel integration, vilket återspeglar kapaciteten för uppfinningsrikedom och innovation.
på 2024/11/24
på 2024/11/23
på 8000/04/18 147757
på 2000/04/18 111934
på 1600/04/18 111349
på 0400/04/18 83719
på 1970/01/1 79508
på 1970/01/1 66898
på 1970/01/1 63010
på 1970/01/1 63007
på 1970/01/1 54081
på 1970/01/1 52118