
De TP4056 Modulen erbjuder en kostnadseffektiv lösning för laddning av encellig litiumjon eller polymerbatterier.Den här enheten använder TP4056 IC för att hantera laddningscykeln via ett USB -gränssnitt eller andra externa kraftkällor, vilket möjliggör effektiv och säker laddning med minimala extra komponenter.I kärnan i modulen förenklar IC laddningsprocessen genom att inkludera olika säkerhetsåtgärder, som överspänningsskydd och automatisk laddning.Dessa funktioner är bra när det gäller att förhindra batterisskador och bidra till enhetens livslängd, anpassa sig till effektiv batterihantering.
Modulens mångsidighet gör att den är lämplig för många applikationer, från konsumentelektronik till bärbara prylar, vilket visar sig vara fördelaktigt i projekt där kostnadseffektivitet och rymdbesparande önskas.För korrekt implementering behövs det termiska egenskaper.IC kan generera värme under drift, så att integrera kylsänkor eller säkerställa lämplig ventilation är tillrådlig för att underlätta värmeavledning.
|
Specifikation |
Värde |
|
Batterytyp |
Litiumjon |
|
Laddningsspänning |
4.2V (fast) |
|
Maximal laddningsström |
1a (justerbar) |
|
Ingångsspänning |
4.5V till 5.5V |
|
Driftstemperaturområde |
-40 ° C till 85 ° C |
|
Uppsägning |
Avgiftsavslutning när strömmen sjunker till 1/10 av uppsättningen
värde |
|
Ladda precision |
± 1,5% |
|
Standbyström |
<2µA |
|
Paket |
SOP-8, DFN-8 |
Modulens essens ligger i TP4056 IC, känd för sin exakta spänning och nuvarande reglering.Denna kontroll spelar en roll för att främja både säker och effektiv laddning.IC inkluderar sofistikerat överladdningsskydd, stoppar laddningsprocessen när du når kapacitet, därmed vårdar batteriets livslängd och förhindrar skada.
Modulens skyddskretsar sköldar inte bara mot överladdning utan erbjuder också försvar mot kortkretsar.Dessa element bidrar till att upprätthålla batteriets allmänna hälsa och livslängd.En överbelastningsskyddsmekanism är också införlivad, för batterieffektivitet, eftersom den förhindrar urladdning utöver säkra gränser, en vanlig fråga i batterihantering.
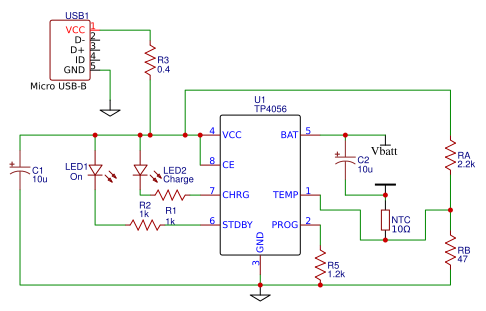
Lysdioder på modulen ger omedelbara visuella ledtrådar angående laddningsstatus, förenkla övervakningsprocessen.Kontakter för både mikro-USB och Type-C möjliggör enkel USB-laddad laddning.Denna dubbla kompatibilitet ökar anpassningsförmågan, låt dig välja kraftkällor baserat på tillgänglighet och preferens.
Kontakten underlättar användningen av modulen med en vanlig USB -laddare, kraftbank eller dator USB -port genom att länka den till en USB -strömkälla.Beroende på modulmodellen kan Micro-USB eller Type-C väljas.Type-C erbjuder ett modernt och anpassningsbart anslutningsalternativ.

Upprätta en stabil koppling mellan BAT+ och BAT-stiften och batteriterminalerna, vilket främjar ett pålitligt energiflöde.Användningen av högkvalitativa kontakter introducerar minimal motstånd, främjar optimal prestanda och smidig drift.
Integrera i+ och in- med en pålitlig 5V-kraftkälla.Stabil spänningsinmatning vårdar enhetens funktionalitet och fluktuationer kan leda till oväntade utmaningar.Proaktiv hantering av strömförsörjning minimerar avbrott och säkerställer ett sömlöst arbetsflöde.
Synkronisera direkt+ och ut- med belastningen, underlättar kontinuerlig kraft under laddning.Denna konfiguration säkerställer sömlös enhetsdrift medan du balanserar energifördelningen.Ett väl avrundat grepp om lastkraven förstärker systemeffektiviteten och gynnar både prestanda och säkerhet.

Modulen säkerställer exakt reglering av spänning och ström, vilket djupt påverkar laddningsprocesser.Ansluta till en kraftkälla genom USB hanterar den noggrant olika laddningssteg för att förbättra både säkerhet och effektivitet.Sådan reglering förlänger batteritiden och förfinar energianvändningen.
I början fungerar modulen i konstant strömläge (CC), vilket ger ett stabil strömflöde till batteriet.Denna fas underlättar snabb laddning samtidigt som de termiska nivåerna är balanserade.Effektiv termisk hantering här avvärjer överhettning, ett bevis på välfundade metoder utvecklats över tid.
När batteriet närmar sig full kapacitet rör sig det in i den konstanta spänningsfasen (CV).Under denna övergång upprätthåller modulen en stabil spänning, vilket möjliggör säker laddning utan överspänningsrisker.Denna teknik gifter sig skickligt effektivitet med säkerhetsåtgärder och utvecklas genom kontinuerliga tekniska förbättringar.
Efter att ha närmar sig full laddning skiftar modulen till trickladdningsläge.Denna milda kompletteringsfas säkerställer att batteriet delikat toppas och bibehåller dess livslängd och kapacitet.Metoden drar nytta av nyanserade justeringar som syftar till att utvidga batterihälsan, informerad av rutinerade insikter.
TP4056 används allmänt i bärbar elektronik, uppskattad för sin kompakta form och effektiva laddningsfunktioner.Integrering av denna modul säkerställer balanserad energianvändning och smälter prestanda med hållbarhet.Laddningspraxis och enhetsinteraktion kan man avsevärt förbättra batteriliven och leverera konkreta framsteg i det dagliga livet.
För DIY -batteripaketentusiaster framträder TP4056 som en pålitlig bit för att skapa anpassade lösningar.Det erbjuder en enkel metod för att ladda litiumjonceller säkert.Genom praktiskt experiment och iterativa tweaks, utformade innovativa inställningar anpassade efter deras unika ambitioner, vilket säkerställer att både säkerhet och effektivitet uppfylls.
Som en komponent i batterihanteringssystem bidrar TP4056 till att upprätthålla batterihälsa och förlänga livslängden.Det hjälper till att förhindra problem som överladdning och överladdning.Observationer från praktisk användning belyser betydelsen av att finjustera varje system för att möta dess specifika miljö.
Inbäddning av TP4056 i kraftbanker visar sin flexibilitet i bärbara kraftlösningar och revolutionerar hur man hanterar energi vid flytten.Feedback från olika människor pekar för att utforma förbättringar med fokus på energieffektivitet, laddningshastighet och kompakthet, möta det kraftiga behovet av mobilanslutning.
I solladdningssammanhang förespråkar TP4056 för hållbar energi genom att hantera den sporadiska kraften från solpaneler effektivt.Detta öppnar vägar för miljövänliga innovationer inom områden med begränsad elektrisk infrastruktur.Lektioner från praktiska applikationer som optimerar panelplacerings- och lagringsstrategier för att maximera energifångst och användning.
TP4056-modulen utmärker sig i effektivt laddning av litiumjonbatterier.Genom att dynamiskt justera laddningsströmmar enligt batteriets behov förbättrar det batterilängd och säkerställer toppprestanda.Med justerbara aktuella inställningar erbjuder den anpassade lösningar för olika batterispecifikationer och visar upp dess anpassningsförmåga.
Säkerheten är fortfarande ett huvudelement i TP4056 -modulen, med överströms- och övermatsskydd.Dessa åtgärder skyddar både modulen och batteriet från potentiell skada och erbjuder tillförlitlighet som berikar alla elektroniska projekt.Många värdesätter dessa inbyggda skydd för att förenkla design och bevara utrymme, vilket eliminerar nödvändigheten av extra säkerhetskretsar i kompakta enheter.
Under olika miljöförhållanden levererar TP4056 -modulen jämn prestanda även bland omgivningstemperatur och ingångsspänningsvariationer.Denna motståndskraft är stor, särskilt i projekt som ligger i dynamiska miljöer som konsekvent drift.
Dess användarvänlighet bidrar till TP4056 -modulen med enkla anslutningar och enkel drift, det är tillgängligt för dem som går in på sina första elektroniska projekt.Denna användarvänliga natur gör att du kan utforska kreativitet och innovation utan att bli förvirrad i komplicerade installationsprocesser.
Att välja överlägsna komponenter förbättrar hållbarhet och prestanda.Högklassiga material erbjuder förbättrad funktionalitet och utökad användning, vilket minskar besväret med ersättare.Att välja ansedda varumärken kan öka systemstabiliteten och ge en mer tillfredsställande färdigheter.
Luftflödet spelar en roll i att upprätthålla toppprestanda.Komponenter som CPU: er och GPU: er avger betydande värme som måste hanteras effektivt.Innovativa kyllösningar, inklusive flytande kylsystem, kan förhindra överhettning och förbättra systemets pålitlighet.
Temperaturekstrem kan drastiskt påverka både prestanda och livslängd för komponenter.Konsekvent övervakning hjälper till att avvärja potentiell skada.Termiska sensorer är fördelaktiga för varningstemperaturpunkter, skydd av värdefull utrustning.
Vigilant hantering av laddningsvanor stöder batterihälsa.Smarta laddare som på ett intelligent sätt ändrar strömmen hjälper till att undvika överladdning.Att upprätthålla laddningsnivåerna mellan 20% och 80% kan förlänga batterilivslängden genom att minska stressen på battericeller.
Att välja lämpliga laddningsströmmar lindrar batteris stress.Långsam laddning kan leda till minskad värmeproduktion, vilket påverkar batteritiden positivt.Att använda adaptiva laddningsteknologier kan ytterligare förbättra hållbarheten för batteridrivna system.
Undvika djupa urladdningar hjälper till att upprätthålla batterishälsa.Bevis visar att rutinmässigt tappande batterier helt kan leda till kapacitetsförlust.Att upprätthålla en konsekvent laddningsrutin kan hålla batterierna effektiva och förlänga sin operativa effektivitet.
Kontrollera först att LED -anslutningar är inriktade och säkra.Undersök för lösa ledningar som kan störa signaler.Se till att LED -komponenterna själva fungerar.Att använda en multimeter för att jämföra spänningsnivåer med specifikationer ger ett praktiskt diagnostiskt verktyg.
Otillräckliga aktuella inställningar eller otillräckliga kraftkällor kan orsaka långsam laddning.Utvärdera laddarens utgång och enhetens krav, eftersom moderna enheter ofta har specifika wattbehov.Till exempel kan byte till en certifierad laddare från en generisk lösa ihållande långsam laddning, vilket visar kompatibilitets subtila påverkan.
Att säkerställa korrekt luftflöde är Gud för termisk kontroll.Placera enheter i ventilerade platser och undvika trånga områden där värmen ackumuleras.Regelbundna uppgifter som att rensa damm från ventiler och fläktar bidrar till termisk hantering, en praxis som ofta upprepas av tillverkare.
Felaktiga anslutningar leder ofta till laddningsavbrott.Kontrollera kablar och portar för damm, skräp eller skador som kan hindra kontakt.Mindre föroreningar kan gradvis påverka anslutningen tills de har rensats.
Ett batteri som inte har laddning kräver troligen en högkvalitativ ersättning.Använd diagnostiska verktyg för att bedöma batterihälsa och effektivitet och erbjuda insikter om laddningscykler och livslängd.Kvalitetsersättningar föryngrar ofta åldrande enheter, vilket förbättrar prestanda.
TP4056-laddningsmodulen sticker ut som en mångsidig och effektiv lösning för att hantera litiumjonbatteriladdning, utrustad med robusta säkerhetsfunktioner och anpassningsbara till olika applikationer.TP4056-modulen främjar tillförlitlighet, effektivitet och prestanda i batteridrivna enheter, vilket gör det till en bra komponent för att främja moderna tekniska lösningar.Denna utforskning visar påverkan som dedikerad laddningsteknik som TP4056 kan ha på både vardagliga och specialiserade elektroniska applikationer, vilket uppmuntrar dig att utnyttja dessa framsteg för att optimera dina elektroniska projekt.
Skicka en förfrågan, vi svarar omedelbart.
på 2024/10/4
på 2024/10/4
på 8000/04/18 147757
på 2000/04/18 111936
på 1600/04/18 111349
på 0400/04/18 83721
på 1970/01/1 79508
på 1970/01/1 66913
på 1970/01/1 63048
på 1970/01/1 63012
på 1970/01/1 54081
på 1970/01/1 52129