
De LMV358 är en mångsidig operativ förstärkare som är utformad för att arbeta med lägre spänningsströmförsörjning, vilket gör den idealisk för en rad applikationer.Det erbjuder utgång till järnväg till skena, vilket innebär att den kan mata ut signaler som når strömförsörjningsgränserna.Denna funktion förbättrar signalkvaliteten och är särskilt användbar i enheter där att bevara signalens tydlighet behövs.Den låga kraftförbrukningsdesignen passar bra för bärbar, batteridriven elektronik, vilket säkerställer att enheten inte dränerar strömmen överdrivet.LMV358: s kompakta design gör det också möjligt att placeras nära känsliga signalområden på en PCB, vilket minskar brusinterferensen.Med stöd för både enstaka och dubbla strömförsörjningar uppfyller LMV358 behoven hos projekt som kräver flexibilitet i spänningsalternativ.

| Stiftnummer | Stiftnamn | Beskrivning |
| 1 | Ut en | Output från op-amp a |
| 2 | I a- | Invertera inmatning av op-amp a |
| 3 | I A+ | Icke-inverterande ingång av op-amp a |
| 4 | V- | Mark eller negativ (dubbel polaritetsförsörjning) |
| 5 | I B+ | Icke-inverterande ingång av op-amp b |
| 6 | I B− | Invertera inmatning av op-amp b |
| 7 | Ut B | Output från op-amp b |
| 8 | V+ | Leveransspänning |



LMV358 fungerar effektivt vid låga spänningar, särskilt inom ett 2,7V till 5V -intervall.Denna funktion gör den kompatibel med lågeffektkretsar, vilket gör att den kan fungera bra i kompakta, energimedvetna mönster.
Med järnvägs-till-rail-utgången kan LMV358 mata ut signaler som sträcker sig till strömförsörjningsgränserna.Denna kvalitet säkerställer att du kan uppnå hela utbudet av signalproduktion, vilket hjälper till i applikationer där det är viktigt att upprätthålla signalintegritet.
LMV358 drar mycket lite ström när den är på tomgång, med högst 220 μA per kanal.Denna låga lugnström gör den idealisk för batteridrivna enheter, vilket gör att batteriet kan hålla längre genom att bevara kraften när förstärkaren inte aktivt bearbetar signaler.
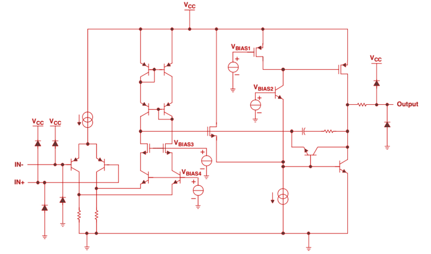
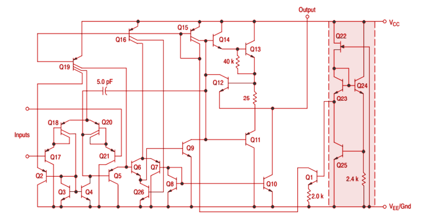
LMV358 är utformad för att undvika crossover -distorsion, så signalen förblir ren och fri från oönskade fluktuationer när den passerar genom förstärkaren.Denna funktion säkerställer en smidig och pålitlig signal, vilket gör den lämplig för applikationer där exakt utgång krävs.
LMV358 är byggd för att hantera överdrivna ingångar utan att orsaka en fasomvändning.Denna stabilitet förhindrar att utgångssignalen oväntat inverterar, vilket kan vara en kritisk kvalitet när du behöver förstärkaren för att upprätthålla förutsägbart beteende under olika ingångsförhållanden.
För bil- eller liknande applikationer finns LMV358 -versioner med ett NCV -prefix tillgängliga.Dessa är kvalificerade enligt AEC-Q100-standarden, vilket ger extra hållbarhet och tillförlitlighet i miljöer med hög stress, vilket kan vara till hjälp för ingenjörer som arbetar inom specialiserade områden.
LMV358 är PB-fri, halogenfri och uppfyller ROHS-standarder, anpassar sig till miljömedvetna tillverkningspraxis.Detta gör LMV358 till ett ansvarsfullt val för miljövänliga mönster och applikationer.
| Typ | Parameter |
| Livscykelstatus | Aktiv (senast uppdaterad: 3 timmar sedan) |
| Fabriksledning | 13 veckor |
| Kontaktplätning | Tenn |
| Monteringstyp | Ytfäste |
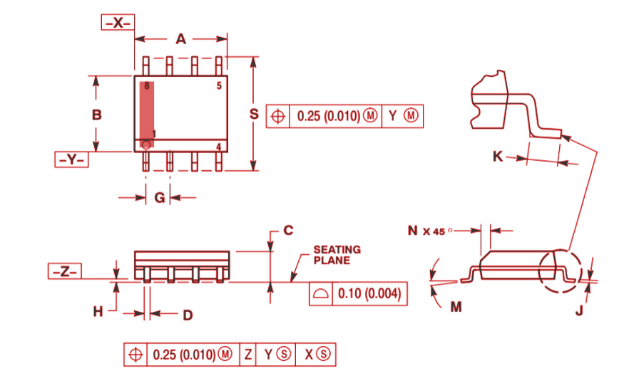
| Förpackning / fodral | 8-SOIC (0,154, 3,90 mm bredd) |
| Ytfäste | JA |
| Antal stift | 8 |
| Användningsnivå | Industriell klass |
| Driftstemperatur | -40 ° C ~ 85 ° C |
| Förpackning | Tape & Reel (TR) |
| Publicerad | 2005 |
| JESD-609 kod | e3 |
| Pbfree -kod | Ja |
| Delstatus | Aktiv |
| Fuktkänslighetsnivå (MSL) | 1 (obegränsad) |
| Antal avslutningar | 8 |
| ECCN -kod | Örat99 |
| Förpackningsmetod | Tejp och rulle |
| Terminalposition | DUBBEL |
| Terminalform | Gullvinge |
| Antal funktioner | 2 |
| Leveransspänning | 2.7V |
| Basdelnummer | LMV358 |
| Räkning | 8 |
| Utgångstyp | Skena |
| Driftsförsörjningsspänning | 3v |
| Antal kanaler | 2 |
| Driftsström | 210μA |
| Nominell leverantör | 440μA |
| Framström | 160 mA |
| Svängt | 1v/μs |
| Arkitektur | Spänningsfoder |
| Förstärkningstyp | Allmänt syfte |
| Common Mode avstötningsförhållande | 50 dB |
| Aktuell - ingångsförspänning | 1na |
| Spänning - Tillförsel, singel/dual (±) | 2.7V ~ 5.5V |
| Halogenfri | Halogenfri |
| Utgångsström per kanal | 160 mA |
| Ingångsförskjutningsspänning (VOS) | 9 mV |
| Enhetsförstärkning bw-nom | 1000 kHz |
| Spänningsförstärkning | 100dB |
| Strömförsörjningsförhållanden (PSRR) | 50dB |
| Låg- | INGA |
| Frekvenskompensation | JA |
| Leveransspänningsgränsen | 5.5V |
| Spänning - ingångsförskjutning | 1,7 mV |
| Lågskoft | INGA |
| Mikropower | JA |
| Maxfrekvens | 50 kHz |
| Programmerbar kraft | INGA |
| Nominell förstärkning av bandbreddprodukten | 1MHz |
| Höjd | 1,5 mm |
| Längd | 5 mm |
| Bredd | 4mm |
| Nå SVHC | Ingen SVHC |
| Strålning härdning | Inga |
| ROHS -status | ROHS3 -kompatibel |
| Blyfri | Blyfri |


| Modellnummer | Tillverkare | Beskrivning |
| Lmv822ist | Stmikroelektronik | Låg effekt (440UA), Bipolära 5V-opolar för allmänt syfte, GBP = 5,5 MHz, Dual |
| Lmv822q1mm/nopb | Texas instrument | Fordonsklass, dubbel, 5,5-V, 5,6 MHz, 40-MA utgångsström, RRO-operativ förstärkare 8-VSSOP -40 till 125 ° C |
LMV358: s design med dubbla paket, med två förstärkare i en enda IC, ger flexibiliteten för att stödja applikationer som kräver låg effektförbrukning och kompakt placering på kretskort.Dess järnvägsdrift och minimal tomgångseffekt gör det till ett utmärkt val för bärbara, batteridrivna enheter samt applikationer som behöver en nära placering av förstärkaren till signalkällan för att minimera brus.Tack vare det breda ingångsområdet som inkluderar mark är LMV358 också väl lämpad för lågsidesströmmätningar, som är vanliga vid övervakningsapplikationer där exakt strömavkänning krävs.Den kompakta layouten för LMV358 gör det också enklare att hantera placering inom begränsade utrymmen på PCB.
För att konfigurera LMV358 för allmänna applikationer kan du använda den i en icke-inverterande installation.I denna installation kan en typisk förstärkning på 10 uppnås med ett 1K -motstånd och ett 9,1K -motstånd, så att du kan justera ingångsspänningen med en variabel potentiometer.När ingångsspänningen ändras kommer utgången att justeras i enlighet därmed, baserat på inställningsförstärkningen.En strömförsörjning på +12V och -12V kan användas, som stöder applikationer som kräver stabil spänningsutgång.Om du applicerar 1V vid ingången med en förstärkning på 10 kommer LMV358 att mata ut 10V, vilket visar dess pålitliga prestanda i enkla konfigurationer.
LM358 är en annan operativ förstärkare som används allmänt i allmänna applikationer.Den innehåller två högvinst, frekvenskompenserade förstärkare och stöder ett brett spänningsområde.Denna mångsidighet gör den idealisk för sensorförstärkare, DC-förstärkningssteg och andra applikationer där en op-amp kan drivas av en enda strömkälla.LM358: s design innehåller interna komponenter som stabiliserar förstärkarens utgång och låter den hantera olika signalnivåer utan att kompromissa med prestanda.Det är ett lämpligt val för grundläggande signalförstärkningsuppgifter i olika typer av kretsar.

• Du kommer att märka att LM358 använder mer kraft än LMV358.Medan LM358 drar cirka 500 μA, håller LMV358 den ner till 210 μA per kanal.Detta gör LMV358 till ett bättre alternativ för projekt där du behöver spara batteri eller lägre effektanvändning.
• De två förstärkarna skiljer sig också i deras strömförsörjningsintervall.LMV358 fungerar bra inom ett 2,7V till 5V-intervall, och monterar applikationer med lägre spänningar.LM358, å andra sidan, är mer flexibel och arbetar från 3V upp till 32V för en enda leverans eller ± 1,5V till ± 16V för dubbel effekt.Detta bredare sortiment låter dig anpassa LM358 för inställningar som kräver högre spänningar.
• En annan fördel med LMV358 är dess järnvägsutgång, som låter den använda hela spänningsområdet.Den här funktionen hjälper dig att få en mer fullständig och mer exakt signal jämfört med LM358, som inte inkluderar järnvägsutgång.Om ditt projekt behöver exakt signalproduktion kommer LMV358 att uppfylla dessa behov bättre.
| Artikelnummer | Lmv358dr2g | LMV358IDRG4 | LMV358IDR | MC33202DR2G | LMV358ID |
| Tillverkare | På halvledare | Texas instrument | Texas instrument | På halvledare | Texas instrument |
| Förpackning / fodral | 8-SOIC (0,154, 3,90 mm bredd) | 8-SOIC (0,154, 3,90 mm bredd) | 8-SOIC (0,154, 3,90 mm bredd) | 8-SOIC (0,154, 3,90 mm bredd) | 8-SOIC (0,154, 3,90 mm bredd) |
| Antal stift | 8 | 8 | 8 | 8 | 8 |
| Svängt | 1v/μs | 1v/μs | 1v/μs | 1v/μs | 1v/μs |
| Ingångsutdelningsspänning | 9 mV | 7 mV | 8 mV | 7 mV | 7 mV |
| Strömförsörjningsförhållanden (PSRR) | 50 dB | 50 dB | 66.02 dB | - | 50 dB |
| Common Mode avstötningsförhållande (CMRR) | 50 dB | 50 dB | 60 dB | 50 dB | 50 dB |
| Leveransspänning | 2,7 v | 2,7 v | 5 v | 2,7 v | 2,7 v |
| Driftsström | 210 μA | 210 μA | 900 μA | 210 μA | 210 μA |
| Visa jämför | LMV358DR2G VS LMV358IDRG4 | LMV358DR2G vs LMV358IDR | LMV358IDR vs MC33202DR2G | MC33202DR2G vs LMV358ID | LMV358DR2G vs LMV358ID |
LMV358: s låga spänning och låg effektförbrukning gör det till en bra matchning för bärbar elektronik som anteckningsbokdatorer och PDA, där det hjälper till att hantera signaler utan att dränera enhetens batteri snabbt.
Batteridrivna instrument drar nytta av LMV358: s effektiva design och låga lugnström.Dess förmåga att arbeta med låg effekt gör det möjligt för sådana enheter att arbeta längre mellan avgifter, vilket lägger till bekvämlighet för användare som förlitar sig på mobil utrustning.
LMV358 är lämplig för aktiva filterkonstruktioner där filtrering och signal tydlighet är väsentliga.Dess järnvägsutgång och stabil drift förbättrar noggrannheten och effektiviteten för filtreringsapplikationer, vilket kan vara särskilt användbart vid ljudbehandling eller sensorkretsar.
I Wien Bridge -oscillatorer tillhandahåller LMV358 den stabila och rena utgången som behövs för att generera svängningar.Dess användning med låg effekt hjälper till att upprätthålla prestanda utan att lägga till överdriven belastning på strömförsörjningen, stödja applikationer som kräver en stabil signalfrekvens.
LMV358 kan konfigureras som en komparator med hysteres, vilket hjälper till att minska oönskade signalfluktuationer i kretsar.Detta är användbart i applikationer som behöver en tillförlitlig växlingsåtgärd, särskilt där signaler kan variera eller där brus kan orsaka fel i utgången.
LMV358 är ett starkt val för vägvågar som förlitar sig på exakt signalförstärkning för att mäta vikt.Dess rena signalbehandling och låg ingångsförskjutning Aktuella stöd exakta mätningar, vilket gör det värdefullt för skalor som kräver hög noggrannhet.
Medicinska instrument, inklusive EKG-enheter, kräver ofta lågbrus och stabil förstärkning för känsliga biologiska signaler.LMV358: s funktioner, som järnvägs-till-rail-utgång och låg lugnström, gör det möjligt för den att hantera dessa känsliga applikationer och stödja exakta och konsekventa avläsningar.


På halvledare fokuserar företaget bakom LMV358, på att utveckla energieffektiva lösningar för ett brett spektrum av applikationer.Deras portfölj inkluderar produkter för kraft och signalhantering, samt anpassade lösningar som möter dagens efterfrågan på lägre kraftanvändning.Med en stark leveranskedja upprätthåller på halvledare tillverkningsanläggningar, försäljningskontor och designcentra över viktiga regioner, inklusive Nordamerika, Europa och Asien-Stillahavsområdet, vilket säkerställer konsekvent produkttillgänglighet och stöd.
LMV358 är ett operativt förstärkare med låg effekt som är utformad för att arbeta med låg strömförsörjningsspänningar.Den har en järnväg-till-rail-utgång, vilket gör att den kan använda hela spänningsspänningen i dess utgångssignaler.
LM358 är en operativ förstärkare för allmänt syfte, lämpligt för ett brett utbud av applikationer, medan LMV358 är specifikt utformad för lågspänningsanvändning.LMV358 har ett smalare strömförsörjningsområde, vilket innebär att det fungerar vid lägre spänningar än LM358.Dessutom erbjuder LMV358 en järnvägs-till-rail-utgång, vilket gör att den kan nå hela spänningsområdet, till skillnad från LM358.
Skicka en förfrågan, vi svarar omedelbart.
på 2024/10/29
på 2024/10/29
på 8000/04/18 147758
på 2000/04/18 111958
på 1600/04/18 111349
på 0400/04/18 83725
på 1970/01/1 79510
på 1970/01/1 66922
på 1970/01/1 63078
på 1970/01/1 63017
på 1970/01/1 54086
på 1970/01/1 52153