
Inom landskapet med SwitchMode Power Supplies, TL494 PWM-styrenhet framträder som en flexibel komponent och arbetar på en fast frekvens, nuvarande läge.Förutsedd som en allomfattande enkel-chip-lösning samlar den alla komponenter för effektiv PWM-kontroll i strömförsörjningsapplikationer.Den justerbara On-Chip-oscillatorn introducerar möjligheten till exakt frekvenskontroll för att anpassa sig till specialiserade tillämpningsbehov.Dead-Time Control lägger till en annan dimension, vilket möjliggör minskning av växlingsförlusterna, vilket förbättrar effektiviteten för applikationer som syftar till att maximera energibesparing.
En ytterligare framstående funktion i TL494 är dess pulsstyrande vipp-flop, vid hantering av utgångssignalrutt, påverkar flexibiliteten i kraftförsörjningsdesign.Den exakta 5V -regulatorn inom chipet fungerar som en referenspunkt, under utveckling och testning, vilket säkerställer systemets tillförlitlighet över olika belastningsförhållanden.IC stöder både push-pull och enstaka utgångslägen, tillmötesgående olika applikationer.Denna mångsidighet gör det möjligt för TL494 att passa in i en mängd mönster, från enkla kraftkretsar till avancerade kraftförsörjningsarkitekturer.Dess förmåga att integrera sömlöst i olika konfigurationer visar dess praktiska och erbjuder friheten att prioritera antingen kostnadseffektivitet eller prestanda.Genom dessa anpassningsbara funktioner förblir TL494 ett gynnat val inom banbrytande elektronik, vilket främjar framsteg inom krafthanterings- och kontrollsystem.

|
Pin No. |
Stiftnamn |
Beskrivning |
|
1 |
1in+ |
Icke-inverterande ingång till felförstärkare 1 |
|
2 |
1in- |
Invertera ingång till felförstärkare 1 |
|
3 |
FEED-BACK |
Ingångsstift för feedback |
|
4 |
Dtc |
Döda tidskontroll komparatorinmatning |
|
5 |
Ct |
Kondensatorterminal används för att ställa in oscillatorfrekvensen |
|
6 |
Rt |
Motståndsterminal som används för att ställa in oscillatorfrekvensen |
|
7 |
Gard |
Markstift |
|
8 |
C1 |
Collector Terminal of BJT Output 1 |
|
9 |
E1 |
Emitterterminalen för BJT -utgång 1 |
|
10 |
E2 |
Emitterterminalen för BJT -utgång 2 |
|
11 |
C2 |
Collector Terminal of BJT Output 2 |
|
12 |
Vcc |
Positiv utbud |
|
13 |
Utgång Ctrl |
Väljer en-sluten/parallell utgång eller push-pull
drift |
|
14 |
Domare |
5-V-referensregulatorutgången |
|
15 |
2in- |
Invertera ingång till felförstärkare 2 |
|
16 |
2in+ |
Icke-inverterande ingång till felförstärkare 2 |
|
Komponent |
Beskrivning |
|
5V referenskälla |
Ger en stabil 5V -utgång med hjälp av bandgap -principen.
Aktiv när VCC överstiger 7.1V.Finns på stift 14 (ref) för internt eller
extern användning. |
|
Driftsförstärkare |
Innehåller två förstärkare som drivs av en enda leverans.De
Förstärkare matar ut den starkare av deras signaler till COMP -stiftet via dioder
för ytterligare kontroll. |
|
Sågtandoscillator |
Genererar en spänningsvågform mellan 0,3V och 3V.
Frekvens kan justeras med externt motstånd (RT) och kondensator (CT)
med formeln: f = 1 / (rt × ct). |
|
Pulsutlösare |
En flip-flop utlöser en utgångstransistor under
fallande kant av komparatorens signal.Återställs när komparatorutgången
sjunker till noll. |
|
Komparator |
Jämför COMP -stiftsignalen med sågtandvågformen.
Matar ut noll om sågtandspänningen är högre och en om COMP -signalen är
högre. |
|
Dödtidskontroll
|
Ställer in minsta tid när ingen utgångssignal inträffar.
Kontrolleras genom stift 4 (DTC).Standard maximal arbetscykel är 45%;minskar till
42% när DTC är noll. |
|
Felförstärkare |
Högförstärkare med ingångar med ingångar från -0,3V till 2V
nedanför matningsspänning.Utgångar är aktivt höga för PWM-kontroll och justerar
Baserat på feedback. |
|
Utgångskontrolllägen |
Konfigurerar utgångar för enstaka (synkroniserade) eller
Push-Pull (alternerande) drift.Oberoende av oscillatorn eller flip-flop
styrning. |
|
Utgångstransistorer |
Kan sjunka eller källa upp till 200 mA.Mättnadsspänning:
<1,3V (gemensam-emitterläge) och <2,5V (Common-Collector Mode).
Effektiv och pålitlig drift. |
• Ger två PWM-utgångar med konfigurerbara lägen (push-pull eller enstaka).
• Inkluderar en fast frekvensoscillator och integrerade felförstärkare.
• Intern 5V -referenskälla för stabil drift.
• Utgångstransistorer hanterar upp till 500 mA, inköp eller sjunkande ström.
• Funktioner Undervoltage Lockout för säkerhet.
• Inbyggd PWM-kontroll med omfattande kretsar.
• On-chip oscillator stöder master eller slavoperation.
• Justerbar dödtidskontroll för flexibel timing.
• Förenkla synkronisering av extern krets.
• Automotive-färdiga modeller tillgängliga (NCV-prefix).
• Leadfria förpackningsalternativ som erbjuds.
|
Typ |
Parameter |
|
Driftsspänningsområde |
7V till 40V |
|
Antal utgångar |
2 -utgång |
|
Omkopplingsfrekvens |
300 kHz |
|
Maximal arbetscykel |
45% |
|
Utspänning |
40 v |
|
Framström |
200 ma |
|
Maximal utgångsström för båda PWMS |
250 MA |
|
Temperaturområde |
-65 ° C till 150 ° C |
|
Falltid |
40 ns |
|
Stigningstid |
100 ns |
|
Tillgängliga paket |
16-stifts PDIP, TSSOP, SOIC, SOP |
|
Parameter |
Maximalgräns |
Beskrivning |
|
Leveransspänning (VCC) |
41 v |
Tillförselspänningen får inte överstiga 41 V för att undvika skador. |
|
Ingångsspänning (VI) |
VCC + 0,3 V |
Ingångsstiftspänning måste hålla sig inom 0,3 V över tillförseln
spänning (VCC). |
|
Utgångsspänning (VO) |
41 v |
Utgångsspänning vid samlaren av den inre
Transistor måste förbli under 41 V. |
|
Utgångsström (IO) |
250 MA |
Samlarströmmen för den interna transistorn får inte
överstiga 250 mA. |
|
Lödvärme |
260 ° C (10 sekunder) |
Maximal lödvärme uppmätt vid 1,6 mm (1/16 tum)
från IC -kroppen, begränsad till 10 sek. |
|
Lagringstemperatur (TSTG) |
–65 ° C till 150 ° C |
Safe Range för att lagra IC för att undvika skador från
extrema temperaturer. |
Den rekommenderade spänningen och strömparametrarna för att använda den integrerade kretsen:
• Feedback Pin Current: Begränsat till högst 0,3 mA.
• FOSC -oscillatorfrekvens: justerbar inom ett intervall av 1 kHz till 300 kHz.
• CT -oscillator -tidskondensator: bör ha ett värde mellan 0,47 NF och 10 000 NF.
• RT Oscillator Timing Motstånd: Kan variera mellan 1,8 kΩ och 500 kΩ.
• VCC -tillförselspänning: Måste variera mellan 7 V och 40 V.
• VI -förstärkaringångsspänning: bör falla mellan -0,3 V och (VCC - 2 V).
• VO Transistor Collector Spänning: Fast vid 40 V, med varje transistor som hanterar en samlarström på upp till 200 mA.
TL494 är utformad för att snabbt hantera dubbla PWM-utgångar med en konsekvent frekvens med en vidsträckt arbetscykel.Den här enheten optimerar operationen med en minimal uppsättning komponenter, såsom motstånd och kondensatorer, för att driva oscillatorn.Inom sin arkitektur jämförs sågtandvågformer skickligt med styrspänningar för att producera PWM-utgångar, som sedan adeptly hanteras av en uppfinningsrik pulsstyrande flip-flop.Denna strategiska routing förbättrar både driftseffektivitet och anpassningsförmåga, märkbar i praktiska elektroniska applikationer där en strömlinjeformad design och ekonomiska lösningar värderas.
Frekvensen för oscillatorn påverkar dödtidskontroll och generering av stabila PWM-signaler.Genom att välja specifika motstånd (RT) och kondensatorvärden (CT) är exakt kontroll av denna frekvens möjlig.Detta beslut påverkar direkt PWM -styrenhetens utgångsupplösning och lyhördhet.En detaljerad utforskning av elektroniska tidsredskap visar att kalibrering av RT och CT möjliggör uppnå specifika mål i system som kräver exakt kontroll.Till exempel, när du utvecklar en strömförsörjning som prioriterar effektivitet, justerar du noggrant dessa parametrar för att möta särskilda specifikationer samtidigt som man balanserar effektiviteten mot termisk prestanda.Detta noggranna fokus är ofta det som skiljer en hållbar design från andra i funktionell elektronik.
TL494 är en mångsidig PWM (pulsbreddmodulering) -kontroller som används i stor utsträckning i strömförsörjning och DC-DC-omvandlare.Det ger exakt utgångseffektkontroll genom en kombination av nyckelfunktioner och konfigurerbara inställningar.Så här ställer du in det och använder det effektivt.Börja med att ansluta inverterande ingångsstift för felförstärkarna till marken.Detta fastställer en stabil referenspunkt för reglering.De icke-inverterande ingångsstiften bör ansluta till REF-stiftet, som ger en 5V-referensspänning.Denna installation definierar målspänningen som TL494 kommer att reglera.
DTC (likströmskontroll) stift och återkopplingsstift hjälper till att finjustera och stabilisera systemet.DTC -stiftet justerar PWM -arbetscykeln direkt och erbjuder ett enkelt sätt att modifiera utgångseffekten utan att ändra återkopplingsslingan.Feedback -stiftet ger utgångsövervakning, vilket säkerställer att systemet upprätthåller konsekvent prestanda trots förändringar i belastning eller ingångsspänning.Stift 5 och 6 styr oscillatorfrekvensen, som bestämmer växelhastigheten för PWM -signalen.Genom att ansluta ett externt motstånd och kondensator till dessa stift kan du justera frekvensen för att optimera effektiviteten.Denna frekvens påverkar också utformningen av andra komponenter som induktorer och kondensatorer, balansering av storlek och prestanda.
Felförstärkaren är nyckeln till TL494: s operation.Den jämför ett prov av utgångsspänningen med 5V -referensen och justerar PWM -signalen i enlighet därmed.Detta återkopplingssystem säkerställer att utgången förblir stabil under olika förhållanden, vilket ger tillförlitlig kraftreglering.Med korrekt konfiguration av sina stift och inställningar erbjuder TL494 en robust och exakt lösning för strömförsörjning och omvandlare.

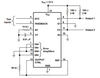
TL494 testkrets
• Mikroinverterare för solsystem
• Tvättmaskiner, från budget till avancerad
• Elektriska cyklar
• Röklarm
• Inverterare för solenergisystem
• Isolerade AC/DC kraftförsörjning med kraftfaktorkorrigering, över 90 watt
• AC/DC Power Solutions för telekom och servrar, med dubbla styrenheter och analoga funktioner
• Personliga datorer och bärbara datorer
• Köksmikrovågsugnar
• Strömförsörjning för servrar

TL494 kretsschema

TL494 timingdiagram

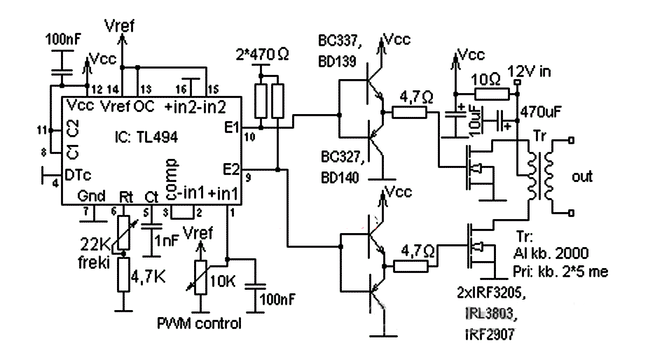
TL494 Classic Inverter Circuit
• UC3843
• TL3842
• UC2842
• SG2524

TL494 PWM Controller är ett viktigt verktyg som ger en flexibel lösning för att hantera och reglera kraft i ett brett utbud av elektroniska applikationer.Dess mängd funktioner, inklusive dubbla PWM -utgångar, justerbara oscillatorfrekvenser och olika utgångskonfigurationer, gör det idealiskt för att konstruera effektiva och pålitliga strömförsörjningskretsar.Oavsett om du designar för små enheter eller stora system, hjälper TL494 att effektivisera komplexa uppgifter, främja innovation och förbättra funktionaliteten i dina projekt.
Skicka en förfrågan, vi svarar omedelbart.
TL494 Integrated Circuit tillhandahåller ett antal utgångskonfigurationsalternativ, vilket möjliggör både push-pull och enstaka utgångar.Denna anpassningsförmåga uppstår från dess utgångskontrollfunktion, som designers ofta använder för att optimera systemkonstruktioner enligt specifika krav.Den känslomässiga tillfredsställelsen av att uppnå effektivitet och prestanda i olika tillämpningar är en prisvärd strävan för många ingenjörer.
TL494 reglerar kraftleverans med pulsbreddmodulering (PWM) och hanterar energianvändning genom pulser med olika bredd.PWM är en hörnsten i modern krafthantering som säkerställer effektiv och konsekvent systemdrift.Entusiaster av PWM erkänner dess viktiga roll för att minska energiavfall och termisk produktion i elektroniska apparater, vilket framkallar känslor av stolthet i effektiv design.
TL494 når en arbetscykelgräns på cirka 48%.Formgivare anser att denna gräns när man skapar kretsar som kräver exakt kraftreglering, arbetar inom dessa parametrar stärker enhetens tillförlitlighet och livslängd.Ingenjörer njuter av utmaningen att maximera prestanda utan att överträffa denna tröskel och se den som en möjlighet till kreativ problemlösning.
Frekvensberäkning för TL494 utförs med hjälp av formeln 1.2/(RTCT).Behärskning över denna beräkning är betydande för att anpassa sig till kretspecifikationer.Processen för att välja och beräkna komponenter resonerar med erfarna yrkesverksamma som tycker om påverkan av precision på allt från motorstyrning till ljud trohet.
TL494 fungerar inom en ingångsspänningsspänd från -0,3V till 42V.Detta omfattande intervall tillåter införlivande i olika branscher och uppfyller både lågspänning och högspänningsdesignkrav.Den känslomässiga uppfyllandet av att skapa anpassningsbara system som möter olika utmaningar är en unik aspekt av teknisk design.
TL494: s återkopplingsstift är avgörande för att jämföra och justera utgångspulsbredden, som håller verksamheten på rätt spår.Professionella välbevandrade inom elektronik uppskattar den reglerande roll som denna stift spelar och använder den för att anpassa kretsar till fluktuerande miljöer.Att upprätthålla systemstabilitet och lyhördhet under varierande förhållanden är en källa till tillfredsställelse.
TL494: s oscillatorfrekvens sträcker sig från 1 kHz till 300 kHz, vilket erbjuder betydande val av flexibilitet skräddarsydd efter specifika applikationsbehov.Justera denna frekvens anpassar verksamheten med projektkraven och erbjuder personlig tillfredsställelse till användare när de navigerar i tidpunktskretsar eller signalbehandlingsutmaningar med finess.
Aktuell hantering i TL494 uppnås via detektion vid stift 16 eller 1. Skyddssystem mot potentiell överbelastning samtidigt som komponentens livslängd är ett centralt fokus.Ingenjörer tycker om att skapa robusta skyddsåtgärder som stärker systemintegriteten och förlänger livscykeln för viktiga komponenter.
I TL494 reglerar PWM motorhastighet genom att justera tullcykler genom "on-off" -pulser, vilket säkerställer effektivitet och precision.Modulering av kraftleverans till kontrollhastighet och vridmoment fångar entusiasmen från operatörerna inom fält som robotik och bil, som uppskattar den smidiga kontrollen den levererar.
TL494 genererar pulserade DC-signaler som varken är rent AC eller DC, vilket möjliggör högeffektiv kraftkontroll.Att utnyttja PWM-signaler uppnår energibesparingar och förbättrad kontroll, en förståelse som delas av de som hanterar energikänsliga applikationer eller kräver exakt kraftreglering, vilket leder till djup professionell tillfredsställelse.
på 2024/11/28
på 2024/11/27
på 8000/04/18 147758
på 2000/04/18 111960
på 1600/04/18 111349
på 0400/04/18 83726
på 1970/01/1 79511
på 1970/01/1 66929
på 1970/01/1 63078
på 1970/01/1 63019
på 1970/01/1 54086
på 1970/01/1 52156