




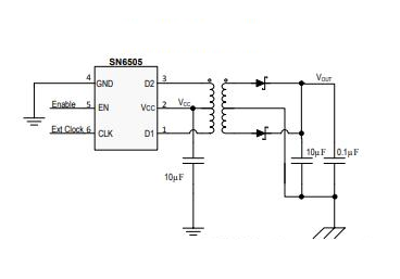
De SN6505BDBVR förkroppsligar ett transformativt språng i transformatorteknologin, erkänd för dess förmåga att effektivt minska buller och hantera elektromagnetiska störningar.Dessa attribut gör det exceptionellt utrustat för användning i kompakta isolerade strömförsörjningsinställningar.Dess sofistikerade design stöder lågprofilerade, center-tappade transformatorer som fungerar effektivt när de drivs av en likspänning som sträcker sig från 2,25 V till 5 V.
I dagens elektroniska landskap intensifieras strävan efter mindre och effektivare strömförsörjningslösningar.SN6505BDBVR spelar en nyckelroll i denna utveckling och levererar resolutioner som rymmer den känsliga balansen mellan hög prestanda och begränsat utrymme.Dess kapacitet att fungera under lågspänning hjälper inte bara till att bevara energi utan bidrar signifikant till den ökade effektiviteten hos kompakta elektroniska system.Som observerats av dig är integrationen av sådana komponenter i intrikata kretsar enkel, vilket kräver minimal anpassning och underlättar enkel praktisk implementering.
Enhetens primära funktion förstärks av en uppsättning tekniska funktioner som förbättrar både effektivitet och pålitlighet.Med sin förmåga att minimera EMI säkerställer SN6505BDBVR tillhandahållandet av ren och pålitlig kraft, vilket har särskilt värde för känsliga elektroniska segment.Du kan lyfta fram att den robusta naturen hos SN6505BDBVR bidrar till färre komplikationer under diagnostiskt och underhållsarbete, vilket slutligen förlänger livslängden och tillförlitligheten hos system som drar nytta av dess implementering.
Den mångsidiga funktionen för denna komponent hittar applikation över olika domäner, särskilt i system som kräver isolerade kraftförsörjning.Dessa system omfattar gränssnitt som CAN, RS-485, RS-422, RS-232, SPI och I2C.Isolering hjälper till att undvika markslingor och bevara dataintegritet över olika systemsegment - ett element som ofta prioriteras i tekniska lösningar på grund av dess potentiella påverkan på prestanda och tillförlitlighet.
Denna komponent visar sig vara mest användbar i miljöer som kräver minimalt brus, inklusive isolerade USB -strömförsörjning.I terrängen för elektroniska system är låga brusattribut aktiva för att förhindra datakorruption och mätningsfel.Högteknologiska produktionsmiljöer beror ofta på dessa egenskaper för att upprätthålla optimal prestanda utan störningar.
Telekommunikation och industriella processkontrollapplikationer skördar betydande fördelar med sammanhängande strömförsörjningslösningar.Dessa lösningar höjer stabilitet och tillförlitlighet mitt i olika förhållanden och överträffar traditionella tekniker.En djup förståelse av kraftdynamik låser upp förbättringar i dessa sektorer och främjar starkare och mer flexibla kommunikations- och kontrollramar.
Inom det dynamiska fältet för radiodistribution och tillhörande kraftförsörjning krävs innovativa lösningar för att hantera störningar och kraftstabilitetsutmaningar.Införlivandet av stödjande komponenter som vårdar oavbruten drift kan driva anmärkningsvärda framsteg i radiosystemens effektivitet och täckning.Med skicklig design blir subtila vinster i signal tydlighet tydliga genom strategisk komponentval.
Inom världen av medicinska och precisionsinstrument är att uppnå hög noggrannhet samtidigt som säkerheten är det ultimata.Här är isolerade leveranser som är kopplade till instrumenten dominerande när det gäller att skydda både enheterna och deras operatörer.Den konstgjorda balansen mellan prestanda och säkerhet är ett bevis på framgångsrik instrumentdesign och användning i denna sektor.
I scenarier som involverar lågbrusfilamentförsörjning spelar komponenten en viktig roll för att minska oönskade störningar och därmed hålla slutapplikationens integritet intakt.I dessa sammanhang kan till och med minutjusteringar avsevärt påverka den totala prestandan-en insikt som ofta dras från omfattande praktisk applikationsupplevelse.
• MAX253EUA-T

SN6505 är utformad för att använda push-pull-topologin för att köra isolerade DC/DC-omvandlare med adeptness.Denna konfiguration tjänar till att optimera kraftöverföring och kontrollera elektriskt brus, en faktor av konsekvens i finjusterade applikationer.Genom att integrera en noggrant kalibrerad oscillator och gate-drive-krets kan enheten generera två kompletterande utgångssignaler.Dessa signaler blir grundläggande för växlande drift av två transistorer, främjar synkronisering och minskar risken för överlappningsrelaterade komplikationer, en subtil men djup teknisk prestation.
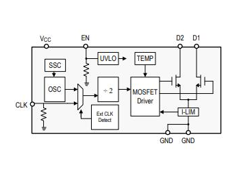
Dominant till SN6505: s operation är dess oscillator, en nyckelkomponent som fastställer de grundläggande operativa parametrarna för enheten.Tillsammans med en frekvensavdelare påverkar detta element tidpunkten och synkroniseringen av grindsignaler.Denna duo förbättrar inte bara effektiviteten i olika belastningsförhållanden utan stöder också stabilitet under fluktuerande systemkrav.I faktiska applikationer säkerställer pålitlig oscillatorprestanda att enheter som drivs av SN6505 förblir motståndskraftiga över olika miljöförhållanden, vilket återspeglar en djupare förståelse för teknisk tillförlitlighet under stress.
SN6505 integrerar en avancerad break-for-make-logik för att förhindra överlappning av transistor, en typisk utmaning inom krafthantering.Denna mekanism garanterar att den ena transistorn är helt avstängd före aktiveringen av den andra och därmed minskar förekomsten av kortslutningar och reducerar komponentstammen.I praktiska sammanhang främjar en sådan funktion hållbarhet och effektivitet i kraftsystem, vilket kapslar in insikten att framsyn i design skyddar mot potentiella komplikationer, vilket resulterar i mer bestående och pålitliga produkter.



|
Typ |
Parameter |
|
Livscykelstatus |
Aktiv (senast uppdaterad: 3 dagar sedan) |
|
Fabriksledning |
6 veckor |
|
Kontaktplätning |
Guld |
|
Montera |
Ytfäste |
|
Monteringstyp |
Ytfäste |
|
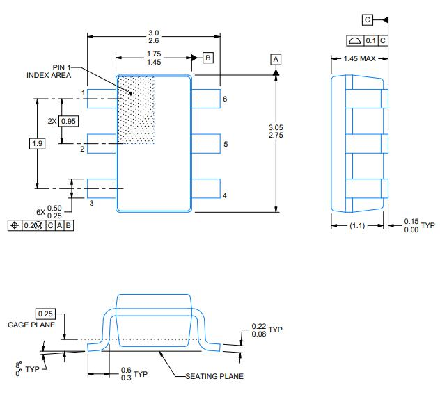
Förpackning / fodral |
SOT-23-6 |
|
Antal stift |
6 |
|
Omkopplingsfrekvens |
424 KHZ |
|
Driftstemperatur |
-55 ° C ~ 125 ° C |
|
Förpackning |
Tape & Reel (TR) |
|
JESD-609 kod |
e4 |
|
Pbfree -kod |
Ja |
|
Delstatus |
Aktiv |
|
Fuktkänslighetsnivå (MSL) |
1 (obegränsad) |
|
Antal avslutningar |
6 |
|
ECCN -kod |
Örat99 |
|
Ansökningar |
Transformatorförare |
|
Spänning - försörjning |
2.25V ~ 5.5V |
|
Terminalposition |
Dubbel |
|
Terminalform |
Gullvinge |
|
Antal funktioner |
1 |
|
Leveransspänning |
5V |
|
Terminalhöjd |
0,95 mm |
|
Basdelnummer |
SN6505 |
|
Antal utgångar |
1 |
|
Utspänning |
16V |
|
Utgångstyp |
Justerbar |
|
Max utgångsström |
1A |
|
Driftsförsörjningsspänning |
5.5V |
|
Driftsström |
1,56 mA |
|
Nominell leverantör |
1,56 mA |
|
Framström |
1A |
|
Min ingångsspänning |
2.2V |
|
Max ingångsspänning |
5.5V |
|
Gränssnitts -IC -typ |
Gränssnittskrets |
|
Max korsningstemperatur (TJ) |
150 ° C
|
|
Omgivningstemperaturintervall högt |
125 ° C |
|
Höjd |
1,45 mm |
|
Längd |
2,9 mm |
|
Bredd |
1,6 mm |
|
Tjocklek |
1,2 mm |
|
ROHS -status |
ROHS3 -kompatibel |
|
Blyfri |
Blyfri |
|
Artikelnummer |
SN6505BDBVR |
MIC2009A-1YM6-TR |
MIC2005-0.8YM6-TR |
LMR12010XMK/NOPB |
MIC2009A-2YM6-TR |
|
Tillverkare |
Texas instrument |
Mikrochip -teknik |
Mikrochip -teknik |
Texas instrument |
Mikrochip -teknik |
|
Förpackning / fodral |
SOT-23-6 |
SOT-23-6 |
SOT-23-6 THIN, TSOT-23-6 |
SOT-23-6 |
SOT-23-6 |
|
Antal stift |
6 |
6 |
6 |
6 |
6 |
|
Max utgångsström |
1A |
800 ma |
1A |
900 ma |
900 ma |
|
Framström |
1A |
- |
- |
- |
- |
|
Min ingångsspänning |
2,2 v |
2,5 v |
2,5 v |
2,5 v |
2,5 v |
|
Max ingångsspänning |
5.5 v |
5.5 v |
5.5 v |
5.5 v |
5.5 v |
|
Utspänning |
16 v |
6 v |
17 v |
- |
- |
|
Antal utgångar |
1 |
1 |
1 |
1 |
1 |
Skicka en förfrågan, vi svarar omedelbart.
på 2024/11/21
på 2024/11/21
på 8000/04/18 147757
på 2000/04/18 111937
på 1600/04/18 111349
på 0400/04/18 83721
på 1970/01/1 79508
på 1970/01/1 66913
på 1970/01/1 63051
på 1970/01/1 63012
på 1970/01/1 54081
på 1970/01/1 52130