
De AD736 är en mycket mångsidig integrerad krets utformad för exakt verklig RMS-till-DC-spänningsomvandling, med minimal strömförbrukning och en precisionsmarginal på ± 0,3 mV och ± 0,3% för sinusvågingångar.Dess förmåga att hantera olika vågformer, såsom pulssignaler och triac-kontrollerade sinusvågor, gör det idealiskt för att förbättra precisionslikatorer och anpassa sig till olika elektroniska applikationer.Från förnybara energisystem som kräver korrekt signalbehandling till batteridrivna enheter som drar nytta av låg energiförbrukning, stöder AD736 effektivitet och tillförlitlighet.Dess exakta arkitektur är bra för branscher som medicinsk och industriell utrustning.Genom att kombinera kompakt design, avancerad teknik och kostnadseffektivitet exemplifierar AD736 moderna trender i multifunktionell kretsdesign, vilket erbjuder skalbara lösningar för precisionsstyrda applikationer.

|
Pin No. |
Stiftnamn |
Beskrivning |
|
1 |
Cc |
Kondensator |
|
2 |
Vin |
Hög ingångsimpedansstift |
|
3 |
Jfr |
Anslut en extra lågpassfilterkondensator från
Produktion |
|
4 |
-MOT |
Negativ matningsspänning om dubbla leveranser används, eller
Mark om den är ansluten till en enkelförsörjningskälla |
|
5 |
Grott |
Anslut den genomsnittliga kondensatorn här. |
|
6 |
PRODUKTION |
DC utgångsspänning. |
|
7 |
+Vs |
Positiv matningsspänning. |
|
8 |
Com |
Gemensam. |
|
Funktion/specifikation |
Beskrivning |
|
Hög ingångsimpedans |
10¹² Ω |
|
Låg ingångsbiasström |
25 Pa |
|
Maximal hög noggrannhet |
± 0,3 mV ± 0,3% av läsningen |
|
RMS -omvandling med signalvapenfaktorer |
Upp till 5 |
|
Bred strömförsörjningsområde |
+2,8 V, −3,2 V till ± 16,5 V |
|
Låga kraft |
200 µA maximal tillförselström |
|
Buffrad spänningsutgång |
Ja |
|
Externa trim som krävs för noggrannhet |
Inga |
|
Standbyström |
Endast 25 μA |
|
Produktionsimpedans |
8 kΩ |
|
ESD |
500 v |
|
Lagringstemperaturområde |
–65 ° C till +150 ° C |
• AD637
• AD636
Den 8-ledande PDIP sticker ut på grund av dess anpassningsförmåga, vilket gör den till en tillgång i prototyper och småskalig produktion.Denna typ föredras i inställningar där manuell installation, enkel ersättning och testning har företräde.Dess bestående design är fördelaktigt på utbildningsarenor och experimentella laboratorier, främjar snabba iterationer och justeringar utan behov av specialiserade verktyg.PDIP: s tillgänglighet tänder en känsla av prestation i de som finjusterar och perfektionerar deras mönster, vilket ytterligare förbättrar sin lockelse.
Den 8-ledande cerdipet utmärker sig under ogynnsamma förhållanden, med sin keramiska struktur som ger överlägsen temperaturstabilitet och mekanisk robusthet.Idealisk för scenarier med hög tillförlitlighet som flyg- och militäroperationer, det representerar stadighet och precision.Genom att uthärda hårda miljöer utan förlust av funktion, förkroppsligar CerDip: s roll ett tyst förtroende och ekar sin osungna hjältestatus i applikationer där stabilitet vårdas.
Passar för applikationer som prioriterar ett mindre fotavtryck och effektiv användning av brädesutrymme, lyser 8-Lead SOIC i mönster som kräver miniatyrisering och lätthet.Dess ytmonteringsteknologi banar vägen för elegant elektronik och bärbara enheter.Denna eleganta överensstämmer med branschens strävan efter gradvis mindre, effektivare enheter, en trend som fängslar hjärtan som söker innovation utan kompromiss.
AD736 är en mångsidig och exakt RMS-till-DC-omvandlare som är utformad för att konvertera växelströmssignaler till motsvarande likström (DC) -utgångar, vilket möjliggör stabil kraftleverans genom ett motstånd.Dess interna arkitektur integrerar komponenter som en ingångsförstärkare, en precision med full våg, en RMS-kärna och en utgångsförstärkare, som fungerar i samklang för att säkerställa smidig och korrekt RMS-omvandling.Beroende på konfigurationen kan AD736 fungera som en genomsnittlig omvandlare eller som en riktig RMS-till-DC-omvandlare.I det genomsnittliga svarsläget korrigerar och filtrerar enheten AC-signalen för att beräkna en RMS-ekvivalent spänning genom att skala medelvärdet.Figur nedan illustrerar det funktionella blockschemat för AD736, som visar upp dess interna moduler, inklusive ingångsförstärkaren, fullvågs likriktare, RMS-kärna och utgångsförstärkare.Detta diagram belyser det logiska flödet av RMS-till-DC-omvandlingsprocessen.

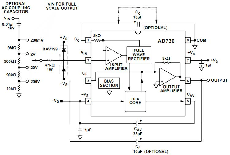
Enhetens innovativa design innehåller en hög inmatningsimpedans för att minimera laddningsfel, vilket gör den särskilt lämpad för applikationer som kräver exakta lågspänningsmätningar, såsom bedömning av 200 mV kranspänningar.Externa komponenter, som motstånd och dioder, kan läggas till för att skydda mot AC -linjespänningsöverspänningar, vilket förbättrar installationens hållbarhet och tillförlitlighet.Du kan ytterligare skräddarsy AD736 till specifika applikationer genom att följa rekommendationer i databladet, till exempel att justera värdena på kopplingskondensatorer eller utjämningskondensatorer för att modifiera responstider eller förbättra prestanda under unika förhållanden.Denna anpassningsförmåga gör AD736 till ett idealiskt val för ett brett spektrum av RMS -mätbehov.Figur nedan ger en detaljerad applikationskrets för AD736.Den inkluderar valfria externa komponenter, såsom kopplingskondensatorer och skyddsdioder, tillsammans med rekommenderade konfigurationer för att uppnå korrekt RMS -omvandling och skydd mot spänningsvågor i olika scenarier.

Precisionsmätning: Idealisk för exakt mätning av icke-sinusformade spänningar.Vanligtvis används i laboratorier för exakt datavalidering under experiment.
Precision Voltmeters: Powers Precision Voltmeters som används i utbildnings- och industriella miljöer.Tillförlitliga och anpassningsbara till olika spänningsmätningsbehov.
Multimetrar och mångsidighet: Förbättrar multimeterfunktionalitet för att mäta olika parametrar utöver spänningen.Föredraget för sin kompakta, multifunktionella design.
Batteridrivna RMS till DC-omvandlingar: Energieffektiv för långvarig användning i batteridrivna enheter.Utmärkt för fältarbete i avlägsna områden med begränsad kraftåtkomst.
Genomsnittliga svarande kretsapplikationer: Används vid ljudtestning och kraftmätning för konsekvent prestanda.Förbättrar ljudkvaliteten och förbättrar tillförlitligheten för ljudutrustning.

Skicka en förfrågan, vi svarar omedelbart.
på 2024/12/26
på 2024/12/26
på 8000/04/18 147766
på 2000/04/18 111994
på 1600/04/18 111351
på 0400/04/18 83753
på 1970/01/1 79549
på 1970/01/1 66949
på 1970/01/1 63094
på 1970/01/1 63028
på 1970/01/1 54094
på 1970/01/1 52176