NCP3064 DC-DC-omvandlaren IC står som ett mångsidigt kraftverk i modern elektronik, vilket erbjuder sömlös anpassningsförmåga mellan boost och buckoperationer.Denna komponent är känd för sin effektivitet och kompakta design och är en häftklammer i applikationer som kräver lågspänningseffektkonvertering eller bärbara energilösningar.Oavsett om det är integrerat i handhållna enheter, förnybara energisystem eller avancerade inbäddade applikationer, levererar NCP3064 robust prestanda och tillförlitlighet.Med möjligheten att leverera upp till 1,5A utgångsström och utrustad med funktioner som hög omkopplingsfrekvens och inbyggda skydd, förenklar NCP3064 kretsdesign samtidigt som energieffektiviteten förbättras.Den här artikeln undersöker dess tekniska ram, konfigurationer och applikationer, vilket ger insikter om varför det är ett föredraget val för att du strävar efter effektiva, kompakta och hållbara kraftlösningar.


|
Stiftnummer |
Stiftnamn |
Beskrivning |
|
1 |
Switch collector |
Intern Darlington Switch Collector |
|
2 |
Switch Emitter |
Intern Darlington Switch Emitter |
|
3 |
Tidskondensator |
Timingkondensator för oscillator |
|
4 |
Jord |
Markstift för alla inre kretsar |
|
5 |
Komparator inverterande ingång |
Invertera ingångsstift av intern komparator |
|
6 |
Vcc |
Ingångsspänning för IC |
|
7 |
IPK -sinne |
Peak Current Sensing Pin |
|
8 |
På/av |
På/av |
|
Särdrag |
Information |
|
Typ |
Monolitisk DC-DC-spänningskonverterare ic |
|
Ingångsspänning (VIN) |
3V till 40V |
|
Utgångsspänning (vout) |
Justerbar |
|
Framström |
1.5A (max) |
|
Driftsfrekvens |
Upp till 150 kHz |
|
Avstängningsförmåga |
Logiknivå |
|
Aktbegränsning |
Cykel för cykel |
|
Paketalternativ |
8-stift SOIC, PDIP och DFN8 |
|
Motsvarande ICS |
MC34063A, NCP3063 |
|
Alternativ ICS |
NCP3063, TPS40200, LM2596, XL6009 |
De NCP3064 sticker ut som en mångsidig DC-DC-omvandlare, skicklig på att transformera spänningen effektivt över ett spektrum av elektroniska applikationer.Det finns i olika paketalternativ, inklusive DIP, SOIC och DFN, som presenterar sig som ett modernt högfrekventa ersättning för den äldre MC34063-serien.Denna integrerade krets (IC) ger fram anmärkningsvärda förbättringar, till exempel en avstängningsfunktion på logiknivå, som konserverar kraft genom en enkel logiksignal.Denna kapacitet är mestadels fördelaktig för bärbara enheter och LED -drivrutiner, där förlängning av batteritid ofta är en prioritering.Om avstängningsfunktionen inte behövs kan stift 8 permanent anslutas till det positiva utbudet.


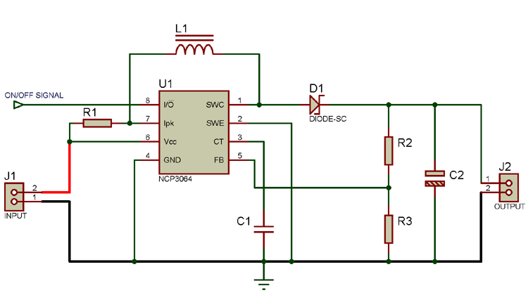
Att gräva in i driften av Boost -omvandlaren börjar med dess väsentliga kretsdesign.Ursprungligen, när omkopplaren är öppen, appliceras ingångsspänningen över lasten.När omkopplaren stängs tillåter induktorn strömmen att flyta genom belastningen, vilket gör att induktorens ström stiger medan den isolerar belastningen från källan på grund av att dioden är omvänd partisk.När omkopplaren öppnas igen inducerar den kollapsande strömmen från induktorn en omvänd spänning som bidrar till ingångsspänningen över lasten, där dioden blir framåtriktad för att möjliggöra denna överföring.
Ur ett praktiskt perspektiv är det dominerande att välja lämpliga induktorer och kondensatorer vid implementering av en boostkonfiguration.Dessa komponenter påverkar direkt effektiviteten och krusningsströmmen, element som kan påverka omvandlarens stabilitet och prestanda i hög grad.Du kan ofta delta i iterativa simuleringar för att finjustera dessa parametrar, anpassa installationen för att uppfylla specifika driftskrav.

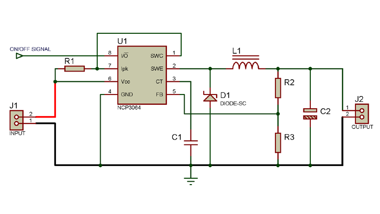
Förståelse av buckomvandlaren följer ett liknande mönster: med en öppen switch som kopplar bort lasten från strömkällan.Att stänga omkopplaren gör det möjligt för ström att flyta genom induktorn mot lasten, med induktorn som lagrar energi medan dioden förblir av.Dessa dynamiska förändringar när omkopplaren öppnar igen;Den lagrade energin i induktorutsläppen och genererar en omvänd spänning över lasten när diodens framåt förspänningar igen.
I båda omvandlarens konfigurationer underlättas återkopplingsreglering genom ett motståndsdelningsnätverk, som är avgörande för att upprätthålla utgångsspänningsstabiliteten.När du väljer motstånd och kondensatorer måste noggrann uppmärksamhet ägnas åt dynamiken i återkopplingsslingan för att säkerställa ett snabbt svar på belastningsvariationer utan överdriven underskott eller överskridande.Du kan ofta använda SPICE (Simulation Program med integrerade Circuit -betoning) Simuleringsverktyg för att förutse och mildra dynamiskt beteende och fästa deras mönster för optimal prestanda i applikationer.
NCP3064 fungerar som ett exceptionellt val för lågeffekt DC-kraftförsörjning, vilket ger effektiv kraftomvandling samtidigt som energiförlusten minimeras.Den här enheten spelar en anmärkningsvärd roll i scenarier där energieffektivitet är en prioritering, vilket påverkar enhetens livslängd och sänker driftskostnaderna.Du kan observera att användning av NCP3064 i dessa situationer möjliggör strömlinjeformade systemkonstruktioner, vilket i slutändan resulterar i mer kompakta och mångsidiga elektroniska produkter.Sådana framsteg resonerar med en bredare branschtrend mot hållbarhet och främjar innovation inom krafthanteringsteknologier.
För batteridrivna enheter är NCP3064: s pålitliga kraftreglering ett måste.Det optimerar strömförbrukningen och därigenom förlänger batteritiden - en fördel som har bevittnats i olika konsumentelektronik.Detta gör det till ett tilltalande alternativ för applikationer som fjärrsensorer och trådlösa enheter, där batterilongen är av största vikt.Faktiska erfarenheter indikerar att integrering av denna regulator ofta förbättrar produktprestanda och ökar din tillfredsställelse, främst i bärbara prylar som kräver hög tillförlitlighet och effektivitet.
I bärbar elektronik spelar NCP3064 en dynamisk roll för att säkerställa stabil kraftleverans över fluktuerande belastningsförhållanden, vilket är användbart för enheter som smartphones och surfplattor.Du kan värdera dess förmåga att hantera variationer i ingångsspänningen effektivt, en faktor som används för att upprätthålla enhetens stabilitet och prestanda.Denna kapacitet överensstämmer med den ökande konsumenternas efterfrågan på sömlös prestanda inom mobil teknik, vilket uppmanar dig att fokusera på komponenter som NCP3064 som höjer din upplevelse genom tillförlitlig krafthantering.
Batteriladdare som använder NCP3064 skördar fördelarna med dess exakta spänningsreglering och nuvarande kontroll, som krävs för säkra och effektiva laddningscykler.Effektiviteten hos denna komponent översätter till snabbare laddningstider och förbättrad säkerhet, ett faktum som konsekvent har stöttats av branschtestning och konsumentåterkoppling.Att integrera NCP3064 i batteriladdare illustrerar en tankeväckande strategi för att hantera konsumenternas önskemål för snabbare och mer pålitliga laddningslösningar samtidigt som säkerhetsstandarderna upprätthåller.Den pågående utvecklingen av laddningstekniken belyser betydelsen av enheter som NCP3064 för att driva framsteg och etablera branschens riktmärken.
NCP3064 finns i både genomgående hål (PDIP-paket) och SMD (Surface-Mount Device) -konfigurationer, vilket erbjuder flexibilitet för en mängd olika PCB-designkrav.Nedan följer dimensionerna på PDIP -paketet, som kan fungera som referens när du skapar ett PCB -fotavtryck för NCP3064.Noggrann övervägande av dessa dimensioner krävs för att säkerställa korrekt komponentplacering och lödning under PCB -tillverkning.

Skicka en förfrågan, vi svarar omedelbart.
på 2024/12/23
på 2024/12/23
på 8000/04/18 147758
på 2000/04/18 111958
på 1600/04/18 111349
på 0400/04/18 83725
på 1970/01/1 79510
på 1970/01/1 66922
på 1970/01/1 63078
på 1970/01/1 63017
på 1970/01/1 54086
på 1970/01/1 52153