
Historien om JRC4558 indikerar dig, eftersom det fungerar som en föredragen dubbeloperativ förstärkare.Dess lockelse ligger i den betydande spänningsförstärkningen och imponerande hög inmatningsimpedans som den erbjuder.Denna kiselbaserade integrerade krets har framträdande i otaliga ljud- och elektroniska kretsar och har anpassningsbarhet, med paket som SOP och DIP som förbättrar dess överklagande i pedalkretsdesign.Bland de lockande specifikationerna är en spänningsförstärkning på 100dB, en välkomnande ingångsimpedans av 5 megaohms och ett flexibelt kraftförsörjningsområde på ± 4V till 18V.Dessa attribut, i kombination med överkomliga priser, gör det mest attraktivt i ögonen på de som vet.
Med en standard 8-stifts installation underlättar JRC4558 graciöst in i komplexa kretsar.Pin 8 är utsett för den positiva strömförsörjningsingången.Stift 4 tillgodoser den negativa effektinmatningen.Utgångsstift 1 och 7 delas mellan de två operativa förstärkarna.Inverterande ingångar tilldelas stiften 2 och 6. Icke-inverterande ingångar hittar sitt hem på stift 3 och 5. Empowered med intern kompensation och anmärkningsvärd ingångsimpedans, varje operationell förstärkare säkrar en prisvärd prestanda under olika strömförsörjningssituationer.
JRC4558 går bort från arketypen för en idealisk driftsförstärkare, men dess maximala spänningsförstärkning på 100dB och en SLEW -hastighet på 1,7V/μS tillhandahåller lämpligt den utrymme som krävs för de flesta ljud- och signalbehandlingsuppgifter.Dess skicklighet för att producera högre utgångsspänningar över ingången uthåller den till applikationer som spänner över förstärkare, komparatorer och integratorer.Friedrich i sin drift med en singular +5V strömförsörjning, avsätter försiktigt behovet av en -5V -motsvarighet, vilket ekar moderna tendenser för strömlinjeformad, energieffektiv design.

|
Pin No. |
Stiftnamn |
Stiftbeskrivning |
|
1 |
Ut (a) |
Utgångsstiftet för op-amp a |
|
2 |
Invertera ingång (a) |
Den inverterande ingångsstiftet för op-amp a |
|
3 |
Icke-inverterande ingång (A) |
Den icke-inverterande ingångsstiftet för op-amp a |
|
4 |
Power (-VS) |
Mark eller negativ tillförselterminal |
|
5 |
Hänvisning |
Den icke-inverterande ingångsstiftet för op-amp b |
|
6 |
Produktion |
Den inverterande ingångsstiftet för op-amp b |
|
7 |
Kraft (+vs) |
Utgångsstiftet för op-amp b |
|
8 |
+Vs |
Positiv försörjningsterminal |
|
Särdrag |
Specifikation/detalj |
|
Spänningsförsörjningsområde |
± 5V till ± 15V |
|
Bandbredd |
3MHz |
|
Antal operativa förstärkare |
Två (dubbla operativa förstärkare i ett enda paket) |
|
Integrerad kretsformulär |
8-stifts ic |
|
Driftstemperaturområde |
0 ° C till 70 ° C |
|
Svängt |
1,7V/µs |
|
Signalspänningsförstärkning |
Upp till 100db |
|
Tillgängliga paket |
8-stifts SOP- och DIP-paket |
|
Frekvenskompensation |
Inte krävs |
|
Spärrfrågor |
Ingen |
|
Aktuell konsumtion |
Låg |
|
Strömförsörjningskompatibilitet |
Stöder enstaka och dubbla strömförsörjningsinställningar |
|
Differentiell spänningsområde |
Brett räckvidd med stort gemensamt läge |
|
Parameterspårning |
Över specificerade temperaturintervall |
|
Fas- och vinstmatchning |
Säkerställas mellan förstärkare |
|
Ingångstransistorer |
Lågbön |
|
Kosta |
Betydande kostnadseffektiv |
|
Målapplikationer
|
Bärbara och batteridrivna enheter |
|
Stiftkompatibilitet |
Branschstandard;Kompatibel med LM358 och MC1458 |
|
Pålitlighet |
Bevisad i kommersiell utrustning och enheter |
•Lm74
JRC4558 OP-AMP visar sin flexibilitet i en rad miljöer och anpassar sig effektivt i fordonssystem för att förbättra signalförstärkningen.Dess pålitliga prestanda kvarstår även i de utmanande förhållandena för fordonsdrift, vilket säkerställer en sömlös resa.I markrefererade system utmärker sig op-amp genom att erbjuda stabilitet och konsistens, främst där precision mellan olika komponenter söks.Du kan känna till skillnaderna mellan liknande op-ampar och inse att uppnå sådan pålitlighet ofta innebär noggrant att välja komponenter som är lämpade för specifika operativa inställningar.
Integrering av JRC4558 i bärbara enheter ger fördelen med låg effektförbrukning, en funktion som utvidgar batterilivslängden och kranar till konsumenternas önskemål för bekvämlighet och uthållighet.Det är en robust hantering av signaluppgifter samtidigt som energieffektiviteten upprätthålls tjänar uppskattning från dig med fokus på att förfina bärbar teknik.Enheter som digitala signalprocessorer utnyttjar op-ampens överlägsna integrationsfunktioner, sömlöst blandar funktionalitet med innovation.
JRC4558 hittar sin nisch i prov och håller kretsar, nyckeln i analoga till digitala konverteringsprocesser som stöder modern kommunikation.Denna op-amps exceptionella design underlättar precision och minimal signalförvrängning, aspekter som du kan uppskatta när du strävar efter noggrannhet i signalbehandlingsarbete.Detta säkerställer att livlinjen för digital kommunikation förblir ostörd.
Inom intrångslarm står JRC4558 ut för sin känslighet och lyhördhet för miljöförändringar.Du kan värdera komponenter som säkerställer minimal underhåll och upprätthåller deras vaksamhet mot obehörig åtkomst.Kretsens brödskivorvänliga natur uppmuntrar enkel prototyper och optimering och hjälper dig i din strävan efter pålitliga lösningar.
I världen av ljudblandare och inspelare uppfylls efterfrågan på högfilitetsljud av JRC4558, som spelar en ovärderlig roll för att berika hörselupplevelsen.Du kan ofta betona op-ampens roll i ljudförbättring och omvandla svaga ljudsignaler till artikulerade utgångar.Dess relevans sträcker sig till DVD -spelare och betonar dess inflytande inom underhållningsteknologi genom att erbjuda en fängslande lyssningsupplevelse.
Utöver dessa specifika användningsområden hävdar JRC4558 sin roll i skapande av funktionsgeneratorer, komparatorer och instrumenteringskretsar, vilket illustrerar dess anpassningsförmåga.Långvariga tidtagare och multivibratorer utnyttjar också op-ampens stabilitet och noggrannhet.Du kan hitta uppfyllande i JRC4558: s förmåga att erbjuda omfattande lösningar över olika kretskonstruktioner, vilket möjliggör strömlinjeformade metoder för komplexa integrerade system.
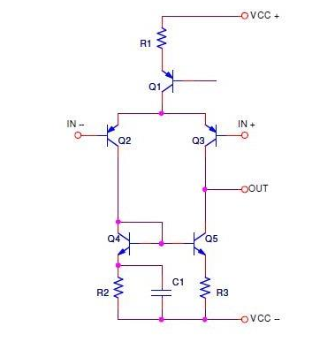
I det inledande steget i ingångskonfigurationen samarbetar ett långvarigt par (LTP) differentiell förstärkare med en aktuell spegel, en installation som är allmänt firad för sin skicklighet för att upprätthålla och förbättra trovärdigheten hos insignaler.Denna montering integrerar komponenter som Q1, Q2, Q3, Q4, Q5, R1, R2, R3 och C1 för att främja balanserad signalbehandling, vilket skapar en grund för precision i den elektroniska världen, där fluktuationer och störningar kan molntolkning.

Kärnan i LTP -differentiell förstärkare ligger i sin konfiguration med perfekt matchade transistorer, Q1 och Q2.Denna synkronitet är aktiv för att minimera buller med vanligt läge, som ofta spöker elektroniska system med hög precision, vilket minskar signalens tydlighet.Genom att hålla dessa transistorer identiska reducerar förstärkaren inte bara brus utan höjer också bandbredd och kulminerar med en ökad prestanda som återspeglar din avsikt.
Den aktuella spegeln, som involverar komponenterna Q3, Q4 och R1, fungerar som en nyckelmekanism för att leverera en stabil ström till differentiell par.Den oöverträffade strömmen bidrar till förstärkarens linearitet och påverkar dess operativa tillförlitlighet allvarligt över olika belastningsscenarier.Spegelns arkitektur påverkar avsevärt upprättandet av en pålitlig förspänningspunkt för LTP, vilket förstärker förstärkningsstabiliteten och säkerställer förstärkarens konsekventa effektivitet.
Kondensatorn C1 integreras adeptly i detta system, harmoniserar med resistiva element R2 och R3 för att adeptigt hantera frekvensrespons.Genom att välja värden på dessa komponenter, mildras de skadliga effekterna av parasitkapacitanser, vilket begränsar svängningar som kan destabilisera förstärkaren.Detta strategiska tillvägagångssätt hjälper till att avvisa signalförvrängning och upprätthålla en orörd signalväg genom olika frekvensområden.
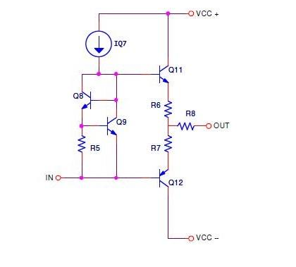
I den avancerade utformningen av utgångssteget sticker VBE-multiplikatorn ut för sin anmärkningsvärda roll för att justera förspänningsströmmen i klassen AB Push-Pull Emitter-följareförstärkare.Detta huvudelement säkerställer att förstärkaren uppfyller höga nuvarande krav, en uppgift som ofta påverkas av teknisk finess.Du kan ofta möta utmaningar som crossover -distorsion, som uppstår från temperaturförändringar eller komponentvariabilitet.Erfarenheten visar att att göra exakta justeringar under designfasen kan i hög grad lindra dessa utmaningar.

En klassisk modell, JRC4558, fungerar inom ett utgångsområde som vanligtvis förblir cirka 1,5V lägre än matningsspänningen.Med tanke på denna faktor är dynamisk för att förbättra den totala prestandan.I samband bidrar utgångsmotstånd R6, R7 och R8 anmärkningsvärt till systemintegritet.Dessa komponenter underlättar inte bara nuvarande balans utan främjar också termisk stabilitet.Deras funktion för att förhindra skadlig direkt belastning mellan transistorer AVERTS Potentiella ineffektivitet eller skador.

De varierade kapaciteterna för JRC4558 OP-AMP manifest genom dess funktioner som amplifiering, integration och differentiering.Det visar sig vara mycket kompatibelt med enspänningssystem, som ofta visas i givarinställningar och DC-amplifieringsblock, tillsammans med andra analoga kretsar.Dess kapacitet för differentiell amplifiering sticker ut och förvandlar en enda ingång i en differentiell utgång.Denna omvandling uppnås genom noggranna kretskonstruktioner, vilket säkerställer överlägsen linearitet.

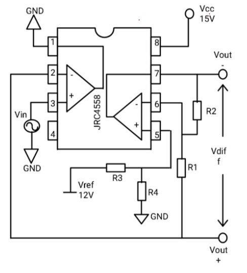
I faktiska scenarier involverar installationen dubbla primära förstärkare.En förstärkare fungerar som en buffert och producerar Vout+.Samtidigt vänder den andra förstärkaren insignalen och genererar Vout- mot ett 12V-riktmärke.Detta producerar en differentiell utgång, VDIFF, bestämd av specifika spänningsområden, beräknat med hjälp av förutbestämda ekvationer.Sådana metoder säkerställer exakt kontroll över utgångssignaler, vilket visar deras användbarhet vid exakt signalbehandling.

JRC4558 operationell förstärkare står som en hörnsten i elektronikvärlden, firad för dess mångsidighet, tillförlitlighet och exceptionella prestationer i olika applikationer.Från ljudbehandling till precisionssignalhantering levererar denna dubbla op-amp anmärkningsvärd anpassningsförmåga, vilket gör det till ett pålitligt val för dig.Dess robusta specifikationer, lågbrusdrift och överkomliga priser betonar dess varaktiga överklagande i en rad innovativa mönster.Oavsett om du förbättrar ljudkvaliteten, säkerställer stabil signalförstärkning eller driver kreativa elektroniska lösningar, fortsätter JRC4558 att vara en aktiv komponent och överbrygga klyftan mellan enkelhet och sofistikering i elektroniska kretsar.
Skicka en förfrågan, vi svarar omedelbart.
JRC4558 fungerar främst som en operativ förstärkare (OP-AMP), skicklig på hantering av uppgifter som signalförstärkning och differentiering.Det fungerar bra i både matematiska och komparatorkretsapplikationer, vilket ger en mångsidig lösning i olika mönster.Dess anpassningsförmåga kan ses i kretsutveckling där sömlösa prestanda är uppskattade.
Op-amp har låga ljudnivåer, minimal distorsion och bred bandbredd, vilket gör den lämplig för högkvalitativ ljudsignalförstärkning.När du integreras i ljudkonfigurationer kan du ofta märka en förbättring i sund tydlighet och precision.Du kan värdera dess förmåga att hantera de dynamiska skillnaderna i musiksignaler smidigt.
TL072 överstiger JRC4558 beträffande hastighet och spänningshantering.Denna fördel spelar ut i situationer som kräver snabb signalbehandling och förmågan att hantera högre spänningar, där noggrann precision säkerställer överlägsen prestanda.
JRC4558 fungerar effektivt över ett intervall från ± 5V till ± 15V och erbjuder en betydande bandbredd på 3MHz.Dess adaptiva natur är tydlig i olika spänningsinställningar, vilket säkerställer tillförlitlig prestanda oavsett variationer i strömförsörjning.Detta gör det till ett mångsidigt alternativ för konstruktioner med ändring av spänningsbehov.
RC4559 fungerar ofta som ett direkt ersättare, upprätthåller operativ konsistens och erbjuder liknande specifikationer.Det visar sig vara ett pålitligt val när JRC4558 är inte tillgänglig eller olämplig, vilket säkerställer att önskade resultat realiseras i kretsprestanda.
Med en ingångsimpedans ungefärlig 5 megaOHMS exemplifierar en spänningsförstärkning på 100dB och en svängningshastighet på 1,7V/μs, JRC4558.Dessa tekniska funktioner är avgörande för att upprätthålla hög trohet, särskilt i ljudapplikationer där dess förmåga att hantera snabba inmatningsändringar är farlig för att bevara ljudkvaliteten.
på 2024/11/26
på 2024/11/25
på 8000/04/18 147766
på 2000/04/18 111994
på 1600/04/18 111351
på 0400/04/18 83758
på 1970/01/1 79552
på 1970/01/1 66952
på 1970/01/1 63096
på 1970/01/1 63028
på 1970/01/1 54094
på 1970/01/1 52176