
De Lm324 är en dynamisk fyrkantig förstärkare med fyra kanaler.Det firas för sin överkomliga priser och funktionalitet inom enstaka inställningar.En anmärkningsvärd funktion är dess förmåga att integrera den negativa strömförsörjningen i både dess ingångs- och utgångsintervall, kringgå kravet på extern förspänning och göra det till ett flexibelt val för olika användningsområden som DC -förstärkningsblock och givarförstärkare.LM324 lyser under förhållanden där stark signalförstärkning är ett måste.I sensorsystem ökar dess skicklighet i att hantera insignaler nära marken avsevärt dess användbarhet och effektivisera kretsdesign samtidigt som komponentnummer minimeras.Detta sänker inte bara kostnader utan förbättrar också tillförlitligheten - en faktor av stort intresse för komplexa elektroniska konfigurationer.
Denna förstärkarkonstruktion säkerställer smart kraftanvändning, särskilt aktiv i batteridrivna applikationer.Dessutom gör dess stabila prestanda över ett spektrum av temperaturer det attraktivt för industriellt bruk.Sådan motståndskraft säkerställer sin roll i att skapa tillförlitliga lösningar även i krävande miljöer och visa upp förstärkarens robusta design.LM324: s varaktiga överklagande kan återspegla en önskan om komponenter som förenar effektiviteten med kostnadseffektivitet.Medan nyare modeller ger avancerade kapaciteter, erbjuder LM324 en övertygande balans som fortsätter att forma designbeslut i olika elektroniska projekt.

Att få insikt i de enskilda rollerna för varje stift i LM324 berikar kretsapplikationsupplevelsen.LM324 har 14 distinkta stift, var och en bidrar till sin funktionalitet.Medvetenhet om dessa specifika funktioner hjälper till att förbättra designprecision och felsökning.
Vissa stift är dedikerade till strömförsörjningen och jordningen, och deras korrekta anslutning främjar den operativa förstärkarens stabilitet och prestanda.En angelägen förståelse av dessa anslutningar vårdar elektrisk harmoni.
Ingångs- och utgångsstiften spelar en viktig roll i signalhantering.Den skickliga användningen av dessa stift påverkar förstärkarens förmåga att bearbeta signaler effektivt, berikande signalintegritet.Genom att djupa i dessa funktionaliteter erbjuder en väg till optimering av prestanda.

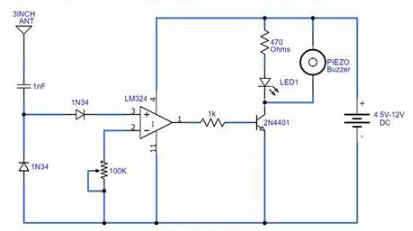
Utformningen och funktionen för en mobiltelefondetektorkrets använder LM324 IC.Kretsen avkänner mobiltelefoner inom ett intervall på 10 till 20 meter genom att fånga upp kodade signaler under samtal eller textmeddelanden, även om det inte fångar röst.I kärnan är LM324, där endast en av dess op-ampar används i denna konfiguration.
LM324 -integrerad krets är grundläggande för denna krets.Den innehåller flera op-ampar som erbjuder olika applikationer.I denna design används en enda operativ förstärkare för att upptäcka signaler, som visar dess anpassningsförmåga.
En 2N4401 Transistor aktiverar en serie lysdioder och en summer.Kretsen kan expandera för att stödja upp till 25 lysdioder, vilket förbättrar synligheten vid detektering av en cellsignal.Det betonar att upprätthålla korrekt spänning för att förbättra kretseffektiviteten.
Detektorn fungerar smidigt mellan 4,5 till 12 volt.Modifierande motståndsvärden kan rymma lägre spänningar.Denna flexibilitet visar sig vara användbar i olika inställningar med olika kraftbehov.
Faktiska tillämpningar visar att miljöfaktorer kan påverka detektionens precision.Till exempel kan stadsmiljöer införa störningar, vilket kräver noggrann kalibrering.Det koncentrerar sig ofta på dessa fina avstämningar för att uppnå tillförlitlig prestanda och avslöjar deras djupa förståelse för elektronisk dynamik.
LM324 finns i fyra distinkta pakettyper.Dessa paket väljs baserat på deras distinkta fysiska attribut och de specifika applikationer de stöder.
• TSSOP: TSSOP-paketet är uppskattat för sin kompakta storlek, som tilltalar att fokusera på rymdbesparande i högdensitetskretsar.Dess lilla fotavtryck spelar en viktig roll i den eleganta elegansen hos bärbara enheter.
• SOIC: SOIC -paketet värderas för sin balans mellan storlek och enkel hantering under tillverkningen.Denna harmoni gör att den gynnas inom bil- och industrisfärerna, där den tål både begränsningar och krav från robusta applikationer.
• CDIP: Valt för sin termiska stabilitet och varaktig tillförlitlighet, CDIP utmärker sig i flyg- och militärmiljöer.Dess stadighet mot hårda förhållanden ger förtroende där tillförlitlighet inte kan vakla.
• PDIP: PDIP väljs vanligtvis för prototyper och utbildningsinställningar på grund av dess användarvänliga testning och brödbrädor.Dess enkla monteringsprocess gör det till ett pålitligt val i labb och akademi.
|
Paket |
Mått |
Enheter |
|
TSSop
(14) |
5 ×
4.4 |
mm |
|
Nois-
(14) |
8.65
× 3,91 |
mm |
|
Cdip
(14) |
19.56
× 6,67 |
mm |
|
Pdip
(14) |
19.177
× 6,35 |
mm |
LM324 operationell förstärkare erbjuder distinkta attribut som tjänar dess funktionalitet mellan olika scenarier, formade av mänsklig insikt och nödvändighet.
|
Parametrar |
Värderingar |
Enheter |
|
Input
Spänning |
-0.3
till 32 |
V |
|
Differentiell
Ingångsspänning |
32 |
V |
|
Input
Nuvarande |
50 |
ma |
|
Driva
Spridning |
1130 |
mw |
|
Lagring
Temperatur |
-65
till 150 |
° C |
|
Förse
Spänning |
32 |
V |

Schemat för LM324 avslöjar dess interna struktur och beskriver hur ingångar och utgångar är i linje med specifika stift.Den kombinerar elegant fyra operativa förstärkare till ett enda paket, varvid varje förstärkare visar upp en distinkt kretskonstruktion.Denna sammanställning möjliggör en mängd förstärkningsuppgifter, vilket förbättrar anpassningsförmågan i olika scenarier.
Varje förstärkare inom LM324 motsvarar specifika stift, med den standardiserade layoutens lättnadsintegration i många kretsar.I faktiska situationer utmärker sig dessa förstärkare i roller som kräver noggrannhet och stadighet.
Quad -konfigurationen inom LM324 förbättrar flexibiliteten.Många använder ofta detta arrangemang i sofistikerade kretsar, vilket tillåter samtidig förstärkning av flera signaler.Varje förstärkare fungerar oberoende, vilket minskar störningen och bevarar signalrenhet.
LM324 beundras för sin mångsidighet i ljudförstärkning och signalbehandling.Dess design är kapabel hanterar ett brett utbud av elektriska signaler med tillförlitlighet.Det är ett populärt val bland proffs som skapar system där kompakthet är lika uppskattad som robust prestanda.
LM324 operationell förstärkare spelar en roll i robotik, till exempel i linjeföljande robotar.Den bearbetar sensoringångar och hanterar motorutgångar och trivs i ständigt föränderliga miljöer.Att utforma dessa robotar kräver balansering av känslighet och responstid, områden där LM324 presterar beundransvärt genom att effektivt hantera flera ingångar.Valet av komponenter beror ofta på vardagliga resultat som har sett på konkurrenskraftiga arenor, vilket återspeglar en blandning av teknisk specifikation och faktisk tillämpning.
I elektroniska kretsar uppfyller LM324 traditionella op-amp-funktioner.
• förstärkning
• Filtrering
• Signalkonditionering
LM324 används för att bilda oscillatorer och likriktare.
• Generera vågformer
• Konvertera AC till DC
I Proteus -simuleringsmiljön har jag skapat en demonstration med LM324 operationell förstärkare, centrerad på ett automatiskt gatuljusprojekt.Denna simulering illustrerar konstgjort hur LED: s tillståndsövergångar som svar på förändringar i ett lätt beroende motstånd (LDR), vilket ger ett värdefullt inblick i dess funktionalitet.
Inbäddad i denna installation integrerar LM324 fyra oberoende op-ampar inom en enda IC.Dess anpassningsförmåga gör den väl lämpad för signalkonditionering i automatiska belysningssystem.Känd för sin dubbla försörjningsförmåga och effektiv kraftanvändning är den ofta gynnad för miljövänliga mönster.
LDR upptäcker omgivande ljusnivåer och är viktig för att automatisera gatubelysning.När ljuset dimmar stiger dess motstånd och påverkar spänningen över den.Denna förändring fångas av LM324, som sedan modulerar LED -tillståndet.Optimering av känslighet i faktiska inställningar kan märkbart minska energiförbrukningen i offentliga belysningssystem.
LM324 är utformad med frekvensstabilitet, vilket hjälper till att upprätthålla konsekventa prestanda mellan olika applikationer.Du använder ofta detta attribut för att förbättra tillförlitligheten i precisionsinstrumentation, vilket säkerställer att utrustningen fungerar smidigt och effektivt över tid.
IC: s anmärkningsvärda DC -spänningsförstärkning gör att den effektivt kan förstärka svaga signaler och spela en aktiv roll i fält som ljudbehandling och sensornätverk.Denna förmåga att förbättra signaler på låg nivå hjälper till att utformningen av mycket känsliga mätanordningar där precision värderas.
Med en 1 MHz bandbredd är LM324 mångsidig nog för användning i många högfrekventa applikationer, inklusive kommunikationssystem.Denna anpassningsförmåga betonar sin kompetens i att hantera olika uppgifter samtidigt som Signal Fidelity upprätthåller, en attraktiv kvalitet för att tillgodose specifika behov.
Det breda strömförsörjningsområdet ger flexibilitet i kretskonstruktion och stöder användning från batteridrivna prylar till mer betydande industriutrustning.Många uppskattar denna flexibilitet, eftersom den möjliggör integration i olika miljöer och kraftkällor sömlöst.
LM324 upprätthåller prestandasstabilitet oavsett spänningsförändringar, som används för system som är föremål för ojämna effektförhållanden.Denna egenskap är mestadels uppskattad inom allvarliga områden som medicintekniska produkter, där stadig drift är djupt värderad.
Allt från den negativa till positiva tillförseln underlättar differentiell ingångsspänningsområde robust hantering av insignaler.Denna flexibilitet är betydande i differentiella förstärkarkretsar, vilket bidrar till hög precision i faktiska datainsamling och bearbetning.
LM324 visar en utgångsväng från 0V till V+ och -1,5V, rymmer olika konfigurationer, vilket förbättrar dess användbarhet i scenarier som kräver stabiliserade utgångsamplituder.Denna variation är fördelaktig i ljud- och RF -kretsdesign, där konsekvent utgång är mycket önskad.
Skicka en förfrågan, vi svarar omedelbart.
på 2024/10/2
på 2024/10/2
på 8000/04/18 147779
på 2000/04/18 112041
på 1600/04/18 111352
på 0400/04/18 83797
på 1970/01/1 79604
på 1970/01/1 66981
på 1970/01/1 63113
på 1970/01/1 63048
på 1970/01/1 54097
på 1970/01/1 52198