
De LM393D är ett chip som innehåller två lågspänning komparatorer, var och en kan arbeta på egen hand.Den är byggd för att köras på en enda strömförsörjning över ett brett spänningsområde, men den kan också använda delade strömförsörjningar, vilket gör det flexibelt för olika användningsområden.En av dess framstående funktioner är att den kan hantera mark som en del av dess ingångsområde, även när du använder bara en kraftkälla.Detta gör LM393D till ett bra val för alla typer av elektroniska projekt, från enkla mönster till mer komplexa system.Tack vare sin breda spänningskompatibilitet kan den fungera med vanliga batterier eller andra lågspänningskällor medan du fortfarande presterar bra.Denna flexibilitet är särskilt användbar under prototyper och för applikationer där slutbehovet kan variera.Möjligheten att inkludera mark i ingångsområdet utan extra delar gör kretsdesign enklare.Den här funktionen möjliggör enklare layouter med färre delar, vilket förbättrar både tillförlitlighet och effektivitet.Färre komponenter innebär lägre kostnader och underlättar felsökning och underhåll, eftersom det finns färre delar som kan misslyckas.

|
Typ |
Parameter |
|
Livscykelstatus |
Aktiv (senast uppdaterad: 7 månader sedan) |
|
Montera |
Ytfäste |
|
Förpackning / fodral |
8-SOIC (0,154, 3,90 mm bredd) |
|
Vikt |
4.535924G |
|
Förpackning |
Rör |
|
Delstatus |
Aktiv |
|
Antal avslutningar |
8 |
|
Typ |
Allmänt syfte |
|
Max Power Dispipation |
710MW |
|
Terminalform |
Gullvinge |
|
Antal funktioner |
2 |
|
Time@Peak Reflow Temperatur-Max (er) |
30 |
|
Räkning |
8 |
|
Strömförsörjning |
5V |
|
Nominell leverantör |
1 mA |
|
Fabriksledning |
25 veckor |
|
Monteringstyp |
Ytfäste |
|
Antal stift |
8 |
|
Driftstemperatur |
0 ° C ~ 70 ° C |
|
JESD-609 kod |
e4 |
|
Fuktkänslighetsnivå (MSL) |
1 (obegränsad) |
|
ECCN -kod |
Örat99 |
|
Terminal |
Nickel/palladium/guld (Ni/PD/AU) |
|
Terminalposition |
DUBBEL |
|
Toppens reflowtemperatur (CEL) |
260 |
|
Leveransspänning |
5V |
|
Basdelnummer |
LM393 |
|
Utgångstyp |
CMOS, DTL, ECL, MOS, Open-Collector, TTL |
|
Antal kretsar |
2 |
|
Maktförsläpp |
710MW |
|
Framström |
18ma |
|
Utbredningsfördröjning |
1,3 μs |
|
Slå på fördröjningstiden |
1,3 μs |
|
Spänning - Tillförsel, singel/dual (±) |
2V36V ± 1V18V |
|
Ingångsförskjutningsspänning (VOS) |
1 mV |
|
Genomsnittlig förspänning nuvarande max (IIB) |
0,4μA |
|
Max ingångsström |
250na |
|
Inmatningspänningsström |
250na |
|
Spänning - ingångsförskjutning (max) |
5mv @ 30V
|
|
Omgivningstemperaturintervall högt |
70 ° C |
|
Aktuell - utgång (typ) |
18MA @ 5V |
|
Längd |
4,9 mm |
|
Nå SVHC |
Ingen SVHC |
|
Strålning härdning |
Inga |
|
Max leverantörsström |
1 mA |
|
Lugn ström |
2,5 mA |
|
Resterid |
1,3 μs |
|
Utgångsström per kanal |
18ma |
|
Spänningsförstärkning |
108.02db |
|
Leveransspänningsgränsen |
36V |
|
Dubbelförsörjningsspänning |
9V |
|
Max korsningstemperatur (TJ) |
150 ° C |
|
Aktuell - ingångsförskjutning (max) |
0,25μA @ 5V |
|
Naturligt termiskt motstånd |
125 ° C/W |
|
Höjd |
1,75 mm |
|
Bredd |
3,9 mm |
|
ROHS -status |
ROHS3 -kompatibel |
|
Blyfri |
Blyfri |

|
Artikelnummer |
Beskrivning |
Tillverkare |
|
LM393DG4 |
Dual Differential Comparator, Commercial-klass 8-SOIC 0
till 70 |
Texas instrument |
|
Lm393n/nope |
Låg effekt låg offsetspänning Dual Comparator 8-PDIP 0 till
70 |
Texas instrument |
|
LM393M/NOPE |
IC Dual Comparator, 9000 UV Offset-Max, 1300 NS-svar
Tid, PDSO8, blyfri, SOIC-8, komparator |
National Semiconductor Corporation |
|
Lm393mx/nope |
Låg effekt låg offset spänning Dual Comparator 8-soic 0 till
70 |
Texas instrument |
|
LM393YDT |
Dual Comparator, 9000UV Offset-Max, 1300ns responstid,
PDSO8, blyfri, mikro, plast, SOP-8 |
Stmikroelektronik |
|
LM393D |
Dual Differential Comparator, Commercial-klass 8-SOIC 0
till 70 |
Texas instrument |
|
LM393M |
Komparator |
Bay Linear Inc |
|
Lm393mx_nl |
Comparator, 2 func, 9000UV Offset-Max, 1400ns svar
Time, Bipolar, PDSO8, SOP-8 |
Fairchild Semiconductor Corporation |
|
LM393DRG3 |
Dual Differential Comparator, Commercial-klass 8-SOIC 0
till 70 |
Texas instrument |
|
LM393DG |
Komparator, dubbel, låg offsetspänning, SOIC-8 smal kropp,
98-rör |
På halvledare |
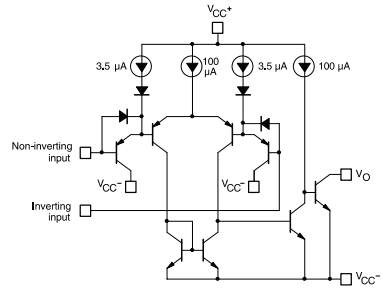
LM393D fungerar som ett viktigt element som liknar LM311 -komparatorn IC, främst engagerad i uppgifter som involverar spänningskontrast inom digitala nätverk.Den innehåller både inverterande och icke-inverterande ingångsterminaler, vilket bestämmer utgången genom att utvärdera spänningar vid dessa korsningar.Denna komparator hittar ofta sin plats i projekt som behöver logiknivåomvandlingar eller elementära analoga-till-digitala funktioner och visar upp sin omfattande applikation i kretsdesign.LM393D fungerar med en konventionell +5V kraftkälla.VCC + -stiftet länkar till + 5V-tillförseln, medan VCC-stiftet är anslutet till marken, vilket skapar en stabil 0V-referens.Denna installation används för att uppnå tillförlitlig prestanda och avståelseproblem relaterade till kraftförsörjningsfluktuationer.Genom att justera spänningen som appliceras på både inverterande och icke-inverterande ingångar kan andra avsett från LM393D.Denna reglering av spänningsingångar underlättar exakta operationer, som att utlösa specifika åtgärder när tröskelparametrar uppfylls.Även om LM393D erbjuder stift för justeringar av DC -offset, lämnas dessa vanligtvis oanvända för att förenkla den totala ingångshanteringen.Det observeras att undvika manuella justeringar kan förbättra prestandan och minimera designkomplexiteten.
Tillämpning av LM393D ligger i signalkonditionering, där den spelar en roll för att filtrera brus från analoga signaler.Genom att på ett förnuftigt sätt jämföra inkommande signaler med en referensspänning kan den bedöma signalintegritet med finess.
I motorstyrning används LM393D för pulsbreddmodulering (PWM), vilket drar nytta av dess höghastighetsdifferentialinmatning.Den förvandlar skickligt olika insignaler till PWM -utgångar, en kapacitet som är uppskattad för att underlätta motorhastighet och effektivitetsjusteringar.Andra har funnit att följa rekommenderade driftsförhållanden som vårdar stabila PWM -signaler och förstärker tillförlitlig motorisk kontroll för att möta tekniska krav.
I spänningsregleringsuppgifter fungerar LM393D som en kärnkomponent i kontrollkretsar som övervakar och optimerar spänningsnivåerna.Genom att vaksamma fluktuationer stöder det att upprätthålla stabilitet i produktionen, en funktion som är vårdad för att skydda känslig utrustning.
Comparatorens kunskaper i analys av spänningsnivå sträcker sig till batteriövervakningssystem, som förlitar sig på den för att tillhandahålla bedömningar av batterihälsa och laddningsstatus.Genom att kontinuerligt matcha batterispänningen mot fördefinierade trösklar hjälper det att avvärja överladdning eller djup urladdning, en aspekt för att förlänga batteritiden och främja säkerheten.Denna förmåga har särskilt överklagande i scenarier där batteriintegritet behövs.
LM393D är införlivade i rörelsedetektorer och utvärderar förändringar i insignaler, såsom de från infraröda sensorer, vilket effektivt bearbetar dessa signaler för att initiera varningar eller åtgärder.Fältobservationer framhäver att att integrera LM393D förbättrar lyhördhet och noggrannhet i detekteringssystem, en egenskap som värderas för att säkerställa säkerhet och effektivitet i dynamiska miljöer.
LM393D -elementet i att skapa överströmsskyddskretsar utformade för att förhindra skador från överdrivet strömflöde.Genom att upptäcka potentiella överströmssituationer genom jämförande analys av avkända strömmar och inställda gränser erbjuder den en skyddsstrategi som balanserar kostnadseffektivitet med tillförlitlighet.
Stmicroelectronics skiljer sig själv inom halvledarområdet, firat för att skapa intrikata lösningar som sömlöst smälter av den senaste tillverkningen av tillverkning med en expansiv mängd immateriella tillgångar.Företaget vårdar strategiska samarbeten som förstärker sin globala närvaro och driver pågående framsteg.Med en betoning på System-on-Chip (SOC) -teknologi bränslar Stmicroelectronics anmärkningsvärda utvecklingar över olika moderna applikationer, som driver framåtfält som telekommunikation, elektronik och bilindustrin.Stmicroelectronics kärnmetod innebär att förvandla visionära idéer till konkreta verkligheter genom noggrann uppmärksamhet på innovation och strategiska partnerskap.Denna obevekliga strävan efter excellens är tydlig i deras stora utbud av lösningar som ständigt utmanar gränserna för tekniska möjligheter.
MEMS och sensorer 27/aug/2013.pdf
Nytt material för SO8 & SO14 pkg 18/nov/2015.pdf
Mult Dev Cover Tape CHG 14/Aug/2019.pdf
Multenheter ledningsram 12/jan/2018.pdf
LM193,293,393 (a), 2903 (v) datablad.pdf
Multenheter teckensnitt 21/april/2018.pdf
Cylindriska batterilhållare.pdf
LM393B, LM2903B, LM193, LM293, LM393, LM2903.PDF
BOM/Assembly -webbplatsuppdateringar 03/dec/2014.pdf
Monteringsplats Lägg till 22/OCT/2015.PDF
Monteringsplats Lägg till Rev 27/OCT/2015.PDF
Cylindriska batterilhållare.pdf
Cylindriska batterilhållare.pdf
SOIC08 koppartråd 04/jul/2013.pdf
Skicka en förfrågan, vi svarar omedelbart.
LM393 fungerar som en mångsidig dubbelspännings komparator med distinkta ingångs- och utgångsterminaler.Den växlar skickligt utgångsnivåer baserat på ingångsspänningens förhållande till en förinställd referensspänning.Komparatorernas exakta växlingsförmåga ökar prestanda och anpassar sig väl till önskan om noggrannhet och effektivitet.
Generellt är det inte tillrådligt att ersätta LM393 med LM358.Medan LM358, en operativ förstärkare, kan något efterlikna en komparators roll, gör det det med anmärkningsvärda begränsningar i hastighet och precision.Omvänt saknar LM393 amplifieringsattributen i LM358, med tanke på deras kärndesignskillnader.
En viktig skillnad från LM293 från LM393 kan observeras i deras temperaturdrift.LM293 kan fungera över ett bredare intervall av -25 ° C till 85 ° C, i motsats till LM393: s 0 ° C till 70 ° C.Detta bredare sortiment gör LM293 ett utmärkt val för miljöer som är benägna att vara temperaturvariationer eller ytterligheter.
Att använda LM393 för spänningsjämförelse innebär att man fastställer en referensspänning och distribuera justerbara dämpningskretsar för att hantera olika ingångsnivåer.Denna komparator stöder både inverterande och icke-inverterande jämförelser, som används vidare för att använda en LED via en inverterkrets.Detta tillvägagångssätt är fördelaktigt för att utveckla system som kräver snabba reaktioner och minimal strömförbrukning, understryker LM393: s användbarhet och anpassningsförmåga i ett brett spektrum av applikationer.
på 2024/11/11
på 2024/11/11
på 8000/04/19 147780
på 2000/04/19 112050
på 1600/04/19 111352
på 0400/04/19 83806
på 1970/01/1 79608
på 1970/01/1 66991
på 1970/01/1 63113
på 1970/01/1 63050
på 1970/01/1 54097
på 1970/01/1 52199