

En märkbar skillnad mellan LM741 och Lm358 är deras krav på strömförsörjning.LM741 kräver en bipolär strömförsörjning, vilket innebär att den kräver både en positiv och en negativ spänningskälla.Denna konfiguration är inte lämplig för enstaka operationer, vilket potentiellt komplicerar utformningen och ökar kostnaderna för system som söker enkelhet.Å andra sidan utmärker LM358 med en enda 30V strömförsörjning, ett alternativ som förbättrar dess överklagande.Detta gör att ingångsspänningen kan sjunka till 0V, sträcka sig till den negativa tillförselstiftet och införa mer designflexibilitet.Den maximala ingången måste emellertid vara minst 1,5V under den positiva tillförselstiftet.I praktiska scenarier strömmar LM358: s förmåga att arbeta med en enda leverans kretsdesign och minskar behovet av ytterligare kraftkonverteringskomponenter.
De distinkta interna arkitekturerna i LM741 och LM358 resulterar också i olika ingångsförspänningsströmmar.En 100NA -ström genom ett 10KΩ -motstånd kan verka försumbar, men det genererar en 1MV -felspänning, potentiellt allvarlig beroende på applikationen.Detta kan vara av anmärkningsvärt oro i precisionsmätningar eller högnoggrannkretsar, där till och med mindre fel kan orsaka anmärkningsvärda avvikelser från normativa prestandastandarder.LM358: s lägre inmatningsförspänningsström mildrar problemet och erbjuder mer stabil drift i precisionsapplikationer.Till exempel, i batteridrivna enheter, där energieffektivitet och minimala felmarginaler är insisterande, bidrar LM358: s låga förspänningsström signifikant till den totala effektiviteten.
Genom att analysera dessa distinktioner kan du göra informerade val och välja komponenter som bäst uppfyller deras prestandakriterier inom givna begränsningar.Att välja mellan LM741 och LM358 axlar ofta på de specifika kraven i applikationen.För mönster som kräver dubbla strömförsörjningar, där strömförbrukningen är mindre allvarlig, kan LM741 vara lämplig på grund av dess robusthet och väl etablerade prestationshistoria.I lågeffekt eller enstaka mönster är emellertid LM358 fördelaktigt.Detta är mestadels tydligt i bärbara medicintekniska produkter eller fjärravkänningsutrustning, där lång batteritid kan användas.Genom att utnyttja de unika egenskaperna för varje operativ förstärkare kan du skräddarsy deras mönster för att optimera prestanda, effektivitet och kostnadseffektivitet.
|
Specifikation |
LM741 |
Lm358 |
|
Matningsspänning (max.) |
± 22V |
32V (± 16V) |
|
Inmatning Bias Current (Max.) |
~ 200na |
100na |
|
Ingångsspänningsområde (Max.) |
± 13V (± 15V leverans) |
0V - (V+ - 1.5V) (30V Supply) |
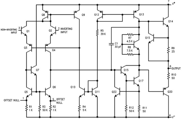
LM741 Intern krets

LM741 integrerar en komplex intern design, med ett par NPN -transistorer som buffrar ett PNP -transkonduktansförstärkningssteg.Dessutom distribuerar en strömspegel ström symmetriskt över differentiell förstärkare, medan en dedikerad strömkälla driver ingångssteget, vilket ökar stabiliteten och prestandan.
Inkorporering av element såsom strömspeglar och PNP -förstärkare sätter operativa begränsningar för LM741.Ingångsspänningen måste vara minst 2V över den negativa tillförselskenan på grund av spänningsfall från dessa komponenter.För enstaka operationer används ingångsspänningar över 1,5V.NPN -transistorbuffertarrangemanget ökar förspänningsströmmen, vilket påverkar förstärkarens effektivitet.
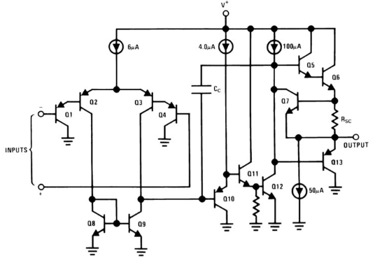
LM358 Intern krets

LM358 antar ett unikt tillvägagångssätt med ett "två gånger" buffrat steg, som effektivt minimerar förspänningsströmmar.I ingångssteget bibehåller PNP-transistorer sina emitterspänningar vid ungefär 0,6V, även när ingångsspänningen är på noll, vilket säkerställer lågspänningsdrift.Denna konfiguration använder extra PNP-bufferttransistorer för en konsekvent dioddroppe och sköldar ingångsströmspegeln från potentiella lågspänningsstörningar.
|
Särdrag |
LM741 |
Lm358 |
|
Dubbelförsörjning |
Ja |
Ja |
|
Enstaka försörjning |
Inga |
Ja |
|
Inmatning av vanligt läge |
Inkluderar inte någon av leveransen, måste vara minst 2V
ovan och nedan |
Inkluderar negativ försörjningsskena, går upp till 1,5V nedan
Positiv försörjningsskena |
|
Förspänning |
Relativt högre |
Relativt lägre |
|
Rekommenderas för nya mönster |
Nej, äldre del |
Ja, allmänt, lättillgängligt och billigt |
|
Förstärkningspaket |
Enkel förstärkare i ett paket |
Dubbla förstärkare i ett enda paket, fyrhjuling tillgängligt |
Att välja mellan LM741 och LM358 OP-AMPS beror i slutändan på de specifika kraven i ditt projekt.Medan LM741: s robusta design och höga svängningsfrekvens gör den idealisk för höghastighets- och precisionsapplikationer, erbjuder LM358: s energieffektivitet och enstaka drift större flexibilitet för lågkraft, bärbara och inbäddade system.Att förstå deras distinkta styrkor hjälper dig att optimera prestanda, effektivitet och kostnad i olika elektroniska kretsar.Oavsett om du behöver högfrekvent precision eller låg effekt mångsidighet, ger båda op-amparna tillförlitliga lösningar i olika scenarier.
LM741 fungerar som en komparator och utvärderar ingångsspänningsnivåerna för att avgöra om de är högre eller lägre.Denna operativa förstärkare IC har 8 distinkta stift.I sammanhang som kräver exakt tröskdetektering, såsom analog beräkning och instrumentering, ger den tillförlitlig prestanda på grund av dess inbyggda frekvenskompensation och robusthet till feedbackkonfigurationer.Dess effektivitet i differentiella amplifieringsinställningar har gjort LM741 en häftklammer i olika tekniska applikationer.Dess utbredda användning betonar dess dynamiska roll för att säkerställa exakta spänningsjämförelser och robust signalbehandling.
LM358 är verkligen en lågeffekt dubbel operativ förstärkare, med två högförstärkare och frekvenskompenserade op-ampar.Det utmärker sig i signalbuffring och amplifiering inom kretsar som spännings komparatorer, aktiva filter och spänningsstyrda oscillatorer (VCOS).Dess låga effektförbrukning och förmåga att arbeta över ett brett spänningsområde gör det exceptionellt effektivt i signalkonditioneringskretsar.Denna dubbla op-amp är mest fördelaktigt i batteridrivna system och bärbara enheter.Vid ljudsignalbehandling noteras LM358 för att förbättra signalens tydlighet och integritet avsevärt.
För LM741/LM741A vid VS = ± 15 V är det driftstemperaturområdet -55 ° C till +125 ° C.För LM741C/LM741E gäller specifikationerna inom 0 ° C till +70 ° C.Dessa temperaturintervall gör det möjligt för LM741 att fungera pålitligt över olika miljöförhållanden, vilket gör den anpassningsbar för både industriella och kommersiella applikationer.Att upprätthålla en optimal matningsspänning används för stabilitet och livslängd i op-ampens prestanda, med stöd av omfattande fältanvändning.Effektiva termiska hanteringsmetoder kan ytterligare förlänga den operativa livslängden för dessa enheter.
Skicka en förfrågan, vi svarar omedelbart.
på 2024/10/21
på 2024/10/21
på 8000/04/18 147769
på 2000/04/18 111996
på 1600/04/18 111351
på 0400/04/18 83765
på 1970/01/1 79555
på 1970/01/1 66956
på 1970/01/1 63098
på 1970/01/1 63029
på 1970/01/1 54095
på 1970/01/1 52177