
De LMD18200T är utformad för att göra rörelsekontroll enkel och effektiv.Denna 3A H-Bridge-förare kombinerar olika typer av kretsar i en struktur, vilket gör att den kan leverera stabila, pålitliga resultat över en rad applikationer.Det kan driva både DC- och stegmotorer, vilket gör det mångsidigt för många inställningar.Med en toppströmskapacitet som når upp till 6A hanterar LMD18200T med lätthet.En unik egenskap hos denna modell är dess lågförlustströmavkänning, som hjälper till att hantera utgångsström effektivt.Genom att integrera både bipolär och CMOS-kontroll tillsammans med DMOS-kraftenheter erbjuder denna H-Bridge en kompakt och strömlinjeformad design som fortfarande täcker alla viktiga motorkörande funktioner utan att behöva ytterligare komponenter.Oavsett om det används i robotik, skrivare eller automatiserade maskiner, är LMD18200T byggd för att förenkla applikationer för rörelsekontroll.

• Bootstrap 1 -ingång
Denna stift är avsedd att ansluta en bootstrap-kondensator för första hälften av H-bron.Vanligtvis rekommenderas en 10 NF -kondensator mellan denna stift och stift 2 (utgång 1).Denna anslutning hjälper till att upprätthålla kretsens stabilitet och stöder ett effektivt strömflöde.
• Utgång 1
Som utgången för första hälften av H-bron hanterar denna stift kraften riktad till motorn.Det fungerar tillsammans med utgång 2 (stift 10) för att styra motorns rörelse och justera hastigheten baserat på ingångskommandona.
• Riktningsingång
Denna stift riktar motorns rotation genom att kontrollera flödet av ström mellan utgång 1 och utgång 2. Justera logiknivån på denna stift ändrar rotationsriktningen, vilket möjliggör exakt kontroll över motorrörelsen och lyhördheten.
• Bromsinmatning
Bromingången låter dig stoppa motorn direkt genom att kortsluta terminalerna.För att aktivera bromsning, ställ in denna stift på en hög logisk nivå och se till att PWM -ingången (stift 5) också är hög.Om du vill stänga av alla utgångstransistorer ställer du in både broms och PWM på specifika logiknivåer.Denna design hjälper till att förhindra oavsiktlig rörelse när motorn behöver stanna still.
• PWM -ingång
Denna stift används för att styra motorns hastighet genom pulsbreddmodulering (PWM).Genom att justera signalformatet och samordna med riktningsingången (stift 3) kan du reglera motorns hastighet smidigt, vilket möjliggör exakta justeringar för olika applikationer.
• vs strömförsörjning
Detta är den huvudsakliga strömförsörjningsingången som ger den nödvändiga spänningen för LMD18200T att fungera.Den stöder kretsens totala energibehov och håller motor- och styrfunktionerna petade upp.
• Markanslutning
Denna markstift fungerar som returvägen för strömmen och slutför kretsen.Det är också internt anslutet till fliken Montering, vilket hjälper till att stabilisera kretsen och minska bruset.
• Aktuell känslautgång
Denna stift matar ut en strömavkänningssignal, vilket ger ett sätt att övervaka strömmen som strömmar genom motorn.Genom att spåra denna utgång kan du mäta motorns prestanda och se till att den förblir inom säkra driftsnivåer.
• Termisk flaggproduktion
Den termiska flaggutmatningssignalerna när chiptemperaturen når en hög tröskel, vanligtvis cirka 145 ° C.Denna varning gör att du kan vidta förebyggande åtgärder för att hantera överhettning och skydda kretsen.
• Output 2
Detta är utgången för andra hälften av H-bron.Det fungerar synkroniserat med utgång 1 för att driva motorn och justera dess rörelse baserat på ingångskommandona.Det spelar en central roll för att tillhandahålla balanserad kontroll för båda riktningarna för motorrotation.
• Bootstrap 2 -ingång
I likhet med Bootstrap 1 ansluter denna stift till en bootstrap-kondensator under andra hälften av H-bron.Att använda den rekommenderade kondensatorn hjälper till att upprätthålla en stadig ström och förbättrar prestandan för denna del av kretsen.



LMD18200T är idealisk för att köra både DC och stegmotorer.Dess H-Bridge-design, i kombination med funktioner som aktuell avkänning och riktningskontroll, låter den ge smidig, kontrollerad kraft.Denna installation fungerar bra i inställningar där du behöver tillförlitlig motorisk drift med minimala justeringar.
I servomekanismer hjälper den här föraren att hantera både position och hastighet och hålla motorerna lyhörda för inmatningsändringar.LMD18200T: s exakta kontroll över motorisk riktning och hastighet gör det till ett starkt val för applikationer som kräver exakt positionering, som i automatiserade maskiner.
För industrirobotar erbjuder LMD18200T den kontroll och stabilitet som behövs för repetitiv, exakt rörelse.Dess förmåga att hantera höga toppströmmar och byta vägbeskrivning passar smidigt kraven från robotsystem som utför exakta, automatiserade uppgifter.
I CNC -maskiner är noggrannhet nyckeln och LMD18200T: s fina kontroll över motorvarvtal och riktning stöder detta behov.Dess stabila utgång och förmåga att hantera högre strömmar gör det till ett lämpligt alternativ för dessa maskiner, som ofta körs kontinuerligt och kräver konsekvent prestanda.
Den här drivrutinen är användbar i enheter som skrivare och plottare, där den hjälper till att vägleda rörelsen av delar med omsorg.LMD18200T: s kontrollfunktioner möjliggör smidig, exakt drift, vilket säkerställer den kvalitet och tillförlitlighet som behövs i dessa utskriftsapplikationer.

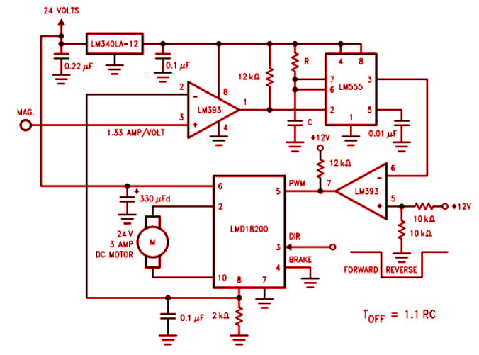
I typiska applikationer fungerar LMD18200T för att hålla motorström stabil när den överträffar en inställd nivå.Detta uppnås genom att tillfälligt applicera nollspänning på motorterminalerna, vilket gör att strömmen kan justera runt en riktad medelnivå.Denna design håller inte bara motorn igång smidigt utan hjälper också till att förhindra överhettning eller överdrivet slitage.En ansluten LM555-timer hanterar varaktigheten på perioden med hjälp av ett enkelt motstånd och kondensatorparning för att reglera denna tidpunkt.Kretsen körs i skylt/magnitudläge, en metod som säkerställer exakt kontroll över motorhastighet och riktning.Denna installation gör det möjligt för LMD18200T att effektivt balansera effektutgången och motorprestanda, vilket gör det till ett tillförlitligt val för olika motorstyrbehov.



Tekniska specifikationer, attribut, parametrar och jämförbara delar för Texas Instruments LMD18200T
| Typ | Parameter |
| Livscykelstatus | Nrnd (senast uppdaterad: 4 dagar sedan) |
| Montera | Genom hålet |
| Monteringstyp | Genom hålet |
| Förpackning / fodral | TO-220-11 (bildade leads) |
| Antal stift | 11 |
| Driftstemperatur | -40 ° C ~ 150 ° C TJ |
| Förpackning | Rör |
| JESD-609 kod | e0 |
| Delstatus | Inte för nya mönster |
| Fuktkänslighetsnivå (MSL) | 1 (obegränsad) |
| Antal avslutningar | 11 |
| ECCN -kod | Örat99 |
| Terminal | Tenn/bly (SN/PB) |
| Ansökningar | Allmänt syfte |
| Spänning - försörjning | 12V ~ 55V |
| Terminalposition | Sicksack |
| Leveransspänning | 42V |
| Basdelnummer | LMD18200 |
| Fungera | |
| Utspänning | 55V |
| Max utgångsström | 3A |
| Antal kanaler | 2 |
| Gränssnitt | Parallell |
| Driftsström | 13mA |
| Utgångskonfiguration | Låg sida (2) |
| Maktförsläpp | 3W |
| Max utgångsspänning | 55V |
| Inmatningsegenskaper | Standard |
| Spänning - last | 12V ~ 55V |
| Utgångstoppströmbegränsning-nom | 6A |
| Inbyggda skydd | Övergående;Termisk;Under spänning |
| Utgångsströmflödesriktning | Källbänk |
| Motortyp - AC, DC | Borstad likström |
| Motortyp - steg | Bipolär |
| Nå SVHC | Ingen SVHC |
| Strålning härdning | Inga |
| ROHS -status | Icke-ROHS-kompatibel |
| Blyfri | Innehåller bly |
| Artikelnummer | LMD18200T | LMD18201T |
| Tillverkare | Texas instrument | Texas instrument |
| Förpackning / fodral | TO-220-11 (bildade leads) | TO-220-11 (bildade leads) |
| Antal stift | 11 | 11 |
| Max utgångsspänning | 55 v | - |
| Utspänning | 55 v | 55 v |
| Leveransspänning | 42 v | 42 v |
| Strålning härdning | Inga | Inga |
| Fuktkänslighetsnivå (MSL) | 1 (obegränsad) | 1 (obegränsad) |
| Antal avslutningar | 11 | 11 |
| Visa jämför | LMD18200T vs LMD18201T |
LMD18200T är en 3A H-brodrivare utformad specifikt för rörelsekontrolluppgifter.Det används ofta för att driva DC- och stegmotorer, vilket gör det lämpligt för olika applikationer som kräver exakt kontroll över motorrörelsen och hastigheten.Dess design kombinerar kontroll- och kraftkomponenter, vilket gör den mångsidig och effektiv för att hantera kraven från motordrivna system.
Skicka en förfrågan, vi svarar omedelbart.
på 2024/10/29
på 2024/10/29
på 8000/04/18 147758
på 2000/04/18 111960
på 1600/04/18 111349
på 0400/04/18 83726
på 1970/01/1 79511
på 1970/01/1 66930
på 1970/01/1 63078
på 1970/01/1 63019
på 1970/01/1 54086
på 1970/01/1 52157