
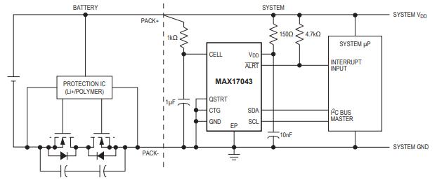
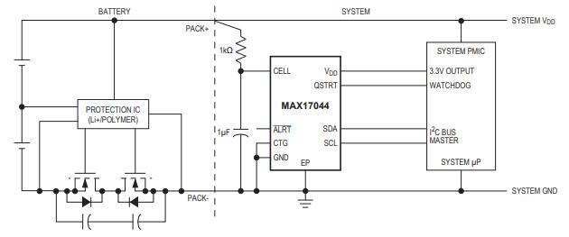
De Max17043 och MAX17044 är utformade för att erbjuda exakt batteriövervakning för mobila och handhållna enheter.Max17043 är optimerad för en enda litiumjon-cellapplikation, medan MAX17044 är bättre lämpad för en dubbelcellsinställning.Dessa enheter använder sofistikerade algoritmer för exakta mätningar (SOC) mätningar och dispenserar med behovet av strömavstånd motstånd.Detta tillvägagångssätt effektiviserar designkomplexiteter och minskar utgifterna och ger en anmärkningsvärd förbättring i batteritiden, vilket översätter genom exakta laddningsstatusuppdateringar.
I scenarier där kompakthet och energieffektivitet är mycket önskvärda, till exempel i smartphones och wearables, erbjuder dessa bildskärmar ovärderlig exakt laddningsberäkning.Denna funktionalitet stöder effektivare batterhantering och användningstid för utökad enhet, anpassar sig till förväntningarna på längre varv.Effektiv batteriövervakning optimerar energiförbrukningen, vilket gör det möjligt för enheter att hantera kraft baserat på beteendemönster.Denna kapacitet bidrar till en hållbar teknisk utveckling, minskande miljöpåverkan genom att förlänga batterilivslängden och minska elektroniskt avfall.Enheter med dessa monitorer levererar tillförlitlig batteristatusinformation och främjar förtroende för återstående användningstid och därmed ökar den totala tillfredsställelsen och produktvärdesuppfattningen.
Att införliva MAX17043 och MAX17044-chips i batteridrivna produkter markerar ett anmärkningsvärt språng framåt i bärbar teknik.Genom att erbjuda SOC -avläsningar och förbättra energieffektiviteten, rymmer dessa monitorer de dynamiska trenderna inom elektronik och resonerar med samtida prioriteringar i hållbarhet och tillfredsställelse.Denna utveckling understryker det harmoniska samspelet mellan teknisk framsteg och dess praktiska tillämpning i produkter.

|
STIFT |
NAMN |
FUNGERA |
|
|
Ucsp |
Tdfn |
||
|
A1 |
8 |
SDA |
Seriell datainmatning/utgång.Open-Drain 2-Wire Data Line.
Anslut denna PIN-kod till datasignalen för gränssnittet med 2-trådar.Denna stift har en
0,2 μA typisk pulldown för att avkänna frånkoppling. |
|
A2 |
7 |
SCL |
Seriell klockainmatning.Ange endast 2-tråds klocklinje.Ansluta
Denna stift till klocksignalen för gränssnittet med 2-trådar.Denna stift har en 0,2μA
Typisk pulldown för att avkänna frånkoppling. |
|
A3 |
1 |
Ctg |
Anslut till marken.Anslut till VSS under normalt
drift. |
|
B1 |
6 |
Qstr |
Snabbstart ingång.Tillåter återställning av enheten genom
hårdvara.Anslut till GND om den inte används. |
|
B2 |
N.c. |
Ingen anslutning.Anslut inte. |
|
|
B3 |
2 |
CELL |
Batterispänningsingång.Cellpaketets spänning är
mätt genom denna stift. |
|
C1 |
5 |
Alt |
Varningsutgång.Aktivt låg avbrott signalerar lågt tillstånd av
avgift.Anslut för att avbryta ingången till systemmikroprocessorn. |
|
C2 |
3 |
VDD |
Kraftförsörjningsingång.2,5V till 4,5V ingångsområde.Ansluta sig till
Systemkraft genom ett frikopplingsnätverk.Anslut en typisk avkoppling av 10 NF
Kondensator nära stiftet. |
|
C3 |
4 |
Gard |
Jord.Anslut till systemets negativa kraftskena. |
|
- |
- |
Episk |
Exponerad PAD (endast TDFN).Anslut till marken.
|



Precisionen för max17043 och max17044 mätare är imponerande och erbjuder spänningsavläsningar med ± 12,5 mV respektive ± 30 mV noggrannhet.Denna precision hjälper till att prestanda inte kan vackla, eftersom även små mätfel kan leda till ineffektivitet eller potentiella fel.Med hjälp av ModelGauge -algoritmen ger dessa mätare ett exakt laddningstillstånd utan att behöva extra komponenter som sinnesmotstånd, vilket förenklar designen och förbättrar systemets pålitlighet.
Integrering av dessa mätare förbättrar batteriövervakningssystemen genom att öka effektiviteten.Bristen på externa komponenter minskar komplexiteten och minskar potentiella felpunkter i kretsar.Larm för låga batteriförhållanden uppmanar snabba interventioner, vilket hjälper till att förhindra driftstopp.Praktisk elektronikdesign visar att minska externa beroenden ökar både tillförlitlighet och systemlivslängd.
Dessa mätare stöder ett enkelt tvåtrådsgränssnitt och finns i kompakt förpackningar för enkel integration i olika enheter.Den här funktionen värderas där rymdbegränsningar och integration lätthet är problem.Det intuitiva gränssnittet underlättar snabb distribution och förenklar underhåll, vilket förbättrar projekteffektiviteten.
Dessa mätare uppvisar anpassningsförmåga mellan applikationer, från elektronik till industrimaskiner.Deras balans mellan noggrannhet, minimala externa behov och vänliga gränssnitt anpassar sig till tekniska framsteg.Denna framsyn i konfigurationsflexibiliteten uppfyller effektivt de olika kraven från moderna elektroniska system.
Tekniska specifikationer, egenskaper, parametrar och komponenter som är jämförbara med Max17043g+t Från Maxim Integrated's MAX17043/MAX17044 -serien.
|
Typ |
Parameter |
|
Kontaktplätning |
Tenn |
|
Monteringstyp |
Ytfäste |
|
Antal stift |
8 |
|
Förpackning |
Tape & Reel (TR) |
|
Publicerad |
2012 |
|
Prefixkod |
ja |
|
Fuktkänslighetsnivå (MSL) |
1 (obegränsad) |
|
ECCN -kod |
Örat99 |
|
Terminalposition |
DUBBEL |
|
Leveransspänning |
3.6V |
|
Time@Peak Reflow Temperatur (max) |
30 sek |
|
Fungera |
Batterimonitor |
|
Gränssnitt |
I2c |
|
Min matningsspänning |
2.5V |
|
Nominell leverantör |
50μA |
|
Batteriekemi |
Litiumjonpolymer |
|
Höjd |
800 um |
|
Bredd |
2mm |
|
ROHS -status |
ROHS -kompatibel |
|
Montera |
Ytfäste |
|
Förpackning / fodral |
8-wfdfn exponerad pad |
|
Driftstemperatur |
-20 ° C till 70 ° C |
|
Serie |
ModelGauge ™ |
|
JESD-609 kod |
e3 |
|
Delstatus |
Aktiv |
|
Antal avslutningar |
8 |
|
Terminal |
TENN |
|
Toppens reflowtemperatur (CEL) |
260 |
|
Terminalhöjd |
0,5 mm |
|
Basdelnummer |
Max17043 |
|
Antal kanaler |
1 |
|
Max matningsspänning |
4.5V |
|
Analog IC - annan typ |
Kraftförsörjningskrets |
|
Justerbar tröskel |
INGA |
|
Antal celler |
1 |
|
Längd |
3mm |
|
Strålning härdning |
Inga |

Inom smartphones och surfplattor kan du njuta av förbättrad anslutning, med utvecklingen som stärker deras interaktion.Dessa enheter ger personalisering som uppfyller en mängd önskningar och nödvändigheter.
Fitness Monitors exemplifierar teknikens inflytande på personliga hälsoritualer.De erbjuder insikter och framstegsspårning och inspirerar hälsosammare liv.Reflektioner avslöjar anmärkningsvärda förbättringar i motivation och målprestation när dessa verktyg används skickligt.
Integrering av banbrytande teknik i kameror höjer både bildkvalitet och drift.Innovationer som auto-fokus och AI-redigerade verktyg har förvandlat fotografering, vilket gör det mer lättillgängligt och skickligt.
Inom sjukvården förstärker avancerad teknisk integration diagnostisk och terapeutisk potential.Denna utveckling markerar sig mot mer skräddarsydda och noggranna sjukvårdslösningar, vilket ger möjlighet att realisera en gång obefläckade resultat.
Trådlösa högtalare representerar blandningen av lätthet och imponerande ljud.Deras enkla användbarhet och kompatibilitet med en rad enheter belyser trenden mot hemunderhållning.



Maxim Integrated utvidgar omfattande hjälp och skräddarsydda lösningar över olika domäner, såsom industri- och medicinska sektorer.Deras stöd inkluderar ett omfattande utbud av designresurser och teknisk dokumentation, alla utformade med en djup förståelse av de komplicerade utmaningarna som möts i avancerad teknikutveckling.Med en blandning av sektorspecifik kunskap och omfattande teknisk stöd är Maxim Integrated dedikerad till att vårda innovationer i olika branscher.De uppskattar rollen för kontinuerliga förbättringar och förespråkar för en iterativ produktutvecklingsmetod.Fusionen med strukturerat stöd förbättrar inte bara effektiviteten, det sätter också scenen för banbrytande tekniska framsteg.
MAX17043 och MAX17044 av Maxim Integrated representerar framsteg inom batteriövervakning för bärbara enheter.Dessa mätare levererar precision vid övervakning av litiumjonbatterier och anpassar sig sömlöst till encells- och dualcellskonfigurationer för att förbättra enhetens tillförlitlighet och förtroende.Med sina sofistikerade algoritmer och kompakt design förbättrar MAX17043 och MAX17044 inte bara batteritiden och minskar elektroniskt avfall utan också anpassas till moderna krav på energieffektivitet och enhetens hållbarhet.
Cylindriska batterilhållare.pdf
Maxim Integrated ROHS Cert.pdf
Viktiga designöverväganden för hjärtfrekvens.pdf
Introduktion till hörapparater och viktig design.pdf
Karakteriserar ett batteri för användning med en bränslemätare.pdf
Skicka en förfrågan, vi svarar omedelbart.
på 2024/10/28
på 2024/10/28
på 8000/04/18 147747
på 2000/04/18 111857
på 1600/04/18 111347
på 0400/04/18 83695
på 1970/01/1 79454
på 1970/01/1 66842
på 1970/01/1 62992
på 1970/01/1 62895
på 1970/01/1 54059
på 1970/01/1 52065