
De Pic16f876 Microcontroller ger en kraftfull blandning av prestanda och användarvänlighet, vilket gör det till ett praktiskt val för många applikationer.Denna 8-bitars CMOS-flashbaserade mikrokontroller, med Microchips PIC®-arkitektur, passar en rad enheter i sitt 28-stiftspaket och är kompatibel med tidigare PIC-modeller som PIC16C5X, PIC12CXXX och PIC16C7X.Arkitekturen möjliggör snabb 200-nanosekund instruktionsutförande, vilket stödjer både hastighet och effektivitet.
Med sina 256 byte av EEPROM-dataminne, inbyggt självprogrammering och felsökning i krets, sticker denna mikrokontroller ut för sin anpassningsförmåga över olika uppgifter.Den innehåller fem kanaler med 10-bitars analog-till-digital konvertering (ADC), användbar för analoga applikationer och är utrustad med ytterligare två tidtagare, fångst/jämför/PWM-funktioner och flera kommunikationsportar.Portarna kan konfigureras som antingen ett tre-ledars seriellt perifert gränssnitt (SPI) eller en tvåtrådsintegrerad kretsbuss (I2C), tillsammans med en universell asynkron mottagare sändare (USART) för flexibel dataöverföring.Tillsammans förbättrar dessa funktioner dess lämplighet inom fält som bil-, industri-, apparat- och konsumentelektronik.




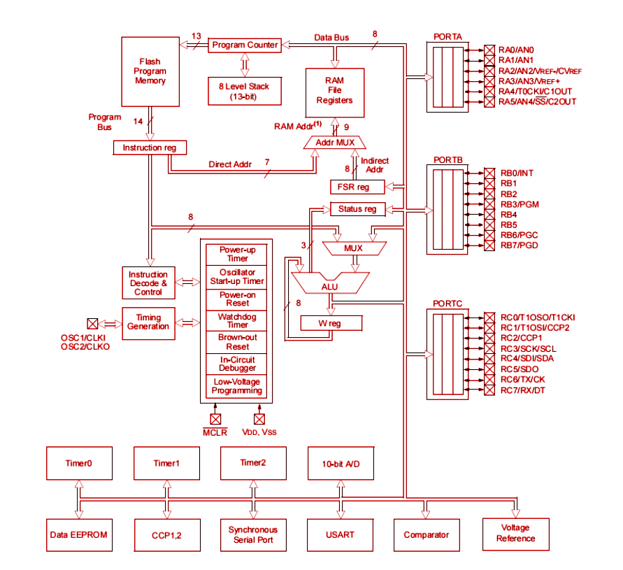
Denna mikrokontrollers RISC CPU -arkitektur förenklar lärandet, med bara 35 instruktioner att behärska.Alla instruktioner är encykel, med undantag för programgrenar som tar två cykler.Det arbetar med hastigheter upp till 20 MHz och hanterar krävande uppgifter samtidigt som man bibehåller effektiviteten.Minnesstrukturen inkluderar upp till 8K x 14 ord av flash -programminne, 368 x 8 byte av RAM och 256 x 8 byte av EEPROM, vilket ger tillräcklig lagring för både program och data.
Med tre inbyggda tidtagare och en rad andra funktioner är denna mikrokontroller väl förberedd för att hantera olika uppgifter.Timer0 är en 8-bitars timer/räknare med en 8-bitars presskaler.Timer1 är en 16-bitars timer/räknare med Prescaler och kan öka under viloläge via en extern kristall.Timer2 är ytterligare en 8-bitars timer med ett 8-bitars periodregister, Prescaler och PostScaler.Enheten innehåller också två moduler av fångst-, jämförelse och PWM (pulsbredd), tillsammans med synkron och asynkrona kommunikationsgränssnitt såsom SPI, I2C och USART.
PIC16F876 innehåller en 10-bitars analog-till-digital omvandlare med upp till 8 kanaler, vilket gör att den kan hantera olika analoga ingångar för exakta mätningar.Dessutom har den två analoga komparatorer med programmerbara spänningsreferensalternativ och flexibel inmatningsmultiplexering, vilket gör det mångsidigt för analoga applikationer som kräver konsekvent prestanda.
Denna mikrokontroller är designad för flexibilitet och tillförlitlighet, med imponerande 100 000 raderings-/skrivcykler för sitt förbättrade flashminne och 1 000 000 raderings-/skrivcykler för data EEPROM.Data EEPROM är byggd för att behålla data i över 40 år, vilket säkerställer datasstabilitet över tid.Det stöder seriell programmering i krets (ICSP) genom två stift, vilket möjliggör enkla uppdateringar och ändringar.Watchdog Timer (WDT) och kraftbesparande viloläge lägger till dess tillförlitlighet, tillsammans med kodskydd för extra säkerhet.
Byggt med lågeffekt CMOS-teknik fungerar PIC16F876 effektivt över ett spänningsområde från 2,0V till 5,5V, vilket gör den lämplig för olika effektinställningar.Dess helt statiska design gör det möjligt att hantera applikationer med låg effekt, samtidigt som de erbjuder både kommersiella och industriella temperaturintervall, vilket ger den mångsidigheten i olika miljöer.
Tekniska specifikationer, attribut, parametrar och jämförbara delar för mikrochip-tekniken PIC16F876A-I/SS mikrokontroller.
| Typ | Parameter |
| Fabriksledning | 8 veckor |
| Montera | Ytfäste |
| Monteringstyp | Ytfäste |
| Förpackning / fodral | 28-SSOP (0,209, 5,30 mm bredd) |
| Antal stift | 28 |
| Datakonverterare | A/D 5x10b |
| Antal I/OS | 22 |
| Vakthundtider | Ja |
| Driftstemperatur | -40 ° C ~ 85 ° C TA |
| Förpackning | Rör |
| Serie | Pic® 16f |
| Publicerad | 1997 |
| JESD-609 kod | e3 |
| Pbfree -kod | Ja |
| Delstatus | Aktiv |
| Fuktkänslighetsnivå (MSL) | 1 (obegränsad) |
| Antal avslutningar | 28 |
| ECCN -kod | Örat99 |
| Terminal | Matt tenn (Sn) |
| Tilläggsfunktion | Arbetar med 4V minimiförsörjning |
| Terminalposition | Dubbel |
| Terminalform | Gullvinge |
| Toppens återflödetemperatur (° C) | 260 |
| Leveransspänning | 5V |
| Frekvens | 20MHz |
| Time@Peak Reflow Temperatur-Max (er) | 40 |
| Basdelnummer | Pic16f876a |
| Räkning | 28 |
| Strömförsörjning | 5V |
| Gränssnitt | I2C, SPI, SSP, UART, USART |
| Minnesstorlek | 14 kb |
| Oscillator | Extern |
| Nominell leverantör | 1,6 mA |
| Ramstorlek | 368 x 8 |
| Spänning - leverans (VCC/VDD) | 4V ~ 5.5V |
| UPS/UCS/perifer ICS -typ | Mikrokontroller, RISC |
| Antal bitar | 8 |
| Grundprocessor | BILD |
| Kringutrustning | |
| Programminnetyp | FLASH |
| Kärnstorlek | 8-bitars |
| Programminnesstorlek | 14KB (8K x 14) |
| Anslutning | I2c, spi, uart/uart |
| Bitstorlek | 8 |
| Åtkomsttid | 20 μs |
| Har ADC | Ja |
| DMA -kanaler | Inga |
| Databussbredd | 8b |
| Antal timers/räknare | 3 |
| Adressbussbredd | 8b |
| Densitet | 112 kb |
| EEPROM -storlek | 256 x 8 |
| CPU -familj | BILD |
| Antal ADC -kanaler | 5 |
| Antal PWM -kanaler | 2 |
| Antal i2C -kanaler | 1 |
| Höjd | 1,83 mm |
| Längd | 10.34mm |
| Bredd | 5,38 mm |
| Nå SVHC | Ingen SVHC |
| Strålning härdning | Inga |
| ROHS -status | ROHS3 -kompatibel |
| Blyfri | Blyfri |
| Artikelnummer | Pic16f876a-i/ss | Pic16f767-i/ss | Pic16f73-i/ss | Pic16f76-i/ss |
| Tillverkare | Mikrochip -teknik | Mikrochip -teknik | Mikrochip -teknik | Mikrochip -teknik |
| Förpackning / fodral | 28-SSOP (0,209, 5,30 mm bredd) | 28-SSOP (0,209, 5,30 mm bredd) | 28-SSOP (0,209, 5,30 mm bredd) | 28-SSOP (0,209, 5,30 mm bredd) |
| Antal stift | 28 | 28 | 28 | 28 |
| Databussbredd | 8 b | 8 b | 8 b | 8 b |
| Antal I/O | 22 | 25 | 22 | 22 |
| Gränssnitt | I2C, SPI, SSP, UART, USART | I2c, spi, uart, uart | I2C, SPI, SSP, UART, USART | I2C, SPI, SSP, UART, USART |
| Minnesstorlek | 14 kb | 14 kb | 14 kb | 7 kb |
| Leveransspänning | 5 v | 5 v | 5 v | 5 v |
| Kringutrustning | Brown-Out Detect/RESET, ... | Brown-Out Detect/RESET, ... | Brown-Out Detect/RESET, ... | Brown-Out Detect/RESET, ... |


| Artikelnummer | Beskrivning | Tillverkare |
| Pic16f876t-04i/så | Mikrokontroller och processorer 8-bitar, blixt, 4 MHz, RISC-mikrokontroller, PDSO28, 0,300 tum, plast, MS-013, SO-28 | Microchip Technology Inc |
| PIC16F876T-04/SO | Mikrokontroller och processorer 8-bitar, blixt, 4 MHz, RISC-mikrokontroller, PDSO28, 0,300 tum, plast, MS-013, SO-28 | Microchip Technology Inc |
| Pic16f876-04i/pm | Mikrokontroller och processorer 8-bitar, blixt, 4 MHz, RISC-mikrokontroller, PDIP28, plast, DIP-28 | Microchip Technology Inc |
| PIC16F876T-04/PQ | Mikrokontroller och processorer 8-bitar, blixt, 4 MHz, RISC-mikrokontroller, PQFP44, 10 x 10 mm, 2 mm höjd, metrisk, plast, QFP-44 | Microchip Technology Inc |
| PIC16F876-04/L | Mikrokontroller och processorer 8-bitar, blixt, 4 MHz, RISC Microcontroller, PQCC44, Plast, LCC-44 | Microchip Technology Inc |
| PIC16F876T-04/L | Mikrokontroller och processorer 8-bitar, blixt, 4 MHz, RISC Microcontroller, PQCC44, Plast, LCC-44 | Microchip Technology Inc |
| PIC16F876T-04I/PT | Mikrokontroller och processorer 8-bitar, blixt, 4 MHz, RISC-mikrokontroller, PQFP44, 10 x 10 mm, 1 mm höjd, plast, TQFP-44 | Microchip Technology Inc |
| PIC16F876-04/PQ | Mikrokontroller och processorer 8-bitar, blixt, 4 MHz, RISC-mikrokontroller, PQFP44, 10 x 10 mm, 2 mm höjd, metrisk, plast, QFP-44 | Microchip Technology Inc |
| Pic16f876-04i-sp | Mikrokontroller och processorer 8-bitar, blixt, 4 MHz, RISC Microcontroller, PDIP28, 0,300 tum, mager, plast, MO-095, DIP-28 | Microchip Technology Inc |
| Pic16f876-04i/så | Mikrokontroller och processorer 8-bitar, blixt, 4 MHz, RISC-mikrokontroller, PDSO28, 0,300 tum, plast, MS-013, SO-28 | Microchip Technology Inc |
I bilsystem används ofta PIC16F876 för att styra sensorer, hantera signaler och bearbeta data från olika komponenter.Dess analoga till digitala omvandlings- och pulsbreddmoduleringsfunktioner gör det användbart vid övervakning av motorparametrar och kontrollerande ställdon, vilket ger tillförlitliga prestanda för fordonsfunktioner.
PIC16F876: s robusta funktioner, inklusive flera tidtagare, kommunikationsgränssnitt och analoga funktioner, passar det bra för industriella automatiseringsuppgifter.Det kan styra maskiner, hantera sensoringångar och möjliggöra exakt tidpunkt och datahantering i tillverkningsprocesser, vilket hjälper till att upprätthålla konsistens och noggrannhet i industriella verksamheter.
Denna mikrokontrollers mångsidighet gör den idealisk för moderna apparater, där den kan hantera olika funktioner, från motorstyrning i tvättmaskiner till sensorhantering i smarta termostater.Dess kraftbesparande viloläge och breda driftsspänningsområdet är särskilt fördelaktiga i applikationer där energieffektivitet värderas.
I konsumentelektronik hanterar PIC16F876 uppgifter som involverar användargränssnitt, datahantering och kontrollfunktioner.Dess analoga och digitala funktioner gör det möjligt att arbeta med sensorer, hantera data från ingångar som knappar eller rattar och kontrollutgångar, vilket gör den lämplig för produkter som hemautomationsapparater, fjärrkontroller och interaktiv elektronik.

Microchip Technology, Inc. Designs and Supplies Embedded Control Solutions som hjälper till att skapa pålitliga, anslutna och säkra enheter.Företagets produkter och utvecklingsverktyg gör det möjligt för ingenjörer att skapa mycket optimerade mönster som balanserar kostnad, prestanda och tid att marknadsföra.Med huvudkontor i Chandler, Arizona, tjänar Microchip ett brett utbud av industrier, inklusive fordon, industri, konsumentelektronik, flyg-, försvar och kommunikation.
Över 120 000 kunder förlitar sig på mikrochip för kvalitet och konsistens, som återspeglas i dess leveransstandarder och produktens pålitlighet.Företaget prioriterar teknisk support och erbjuder resurser som hjälper kunder att effektivt integrera mikrochipkomponenter i deras mönster.Detta fokus på kundsupport, i kombination med ett brett urval av inbäddade lösningar, förstärker Microchips roll som ett ledande val på marknaden.
Oscillatorn kanske inte vibrerar på grund av själva kristallen eller kretskortanslutningarna.Olika typer av oscillatorer, såsom keramiska och metallkristalloscillatorer, ansluter olika.Se till att anslutningarna är i linje med den typ av kristalloscillator du använder.Dubbelkontrollera kretskortlayouten kan också hjälpa till att identifiera eventuella anslutningsproblem.
Endast konstanter kan lagras i programminnet, vilket innebär att data endast kan nås med en uppslagstabell.Denna matrisdata, när de har lagrats i programregistret tillsammans med programmet, blir skrivskyddad och kan inte modifieras av själva programmet.Om du behöver ändra data kan du överväga att lägga till ett externt flashminneschip, som kommer att fungera som utbyggbart dataminne som PIC16F876 kan komma åt och ändra vid behov.
Ja, RB-porten på PIC16F876 har ett inbyggt pull-up-motstånd, men det fungerar bara när porten är inställd som en ingång.När det är konfigurerat som utgång är pull-up-motståndet inaktiverat.För att säkerställa korrekt funktion, kontrollera att konfigurationsbitarna är korrekt inställda.Om du till exempel använder en 4M-kristall, ställ in den på XT, medan en 8M-kristall bör ställas in på HS för höghastighetsvängning.Se också till att lågspänningsprogrammeringsbiten (LVP) är avstängd.
Skicka en förfrågan, vi svarar omedelbart.
på 2024/10/29
på 2024/10/29
på 8000/04/18 147757
på 2000/04/18 111936
på 1600/04/18 111349
på 0400/04/18 83721
på 1970/01/1 79508
på 1970/01/1 66911
på 1970/01/1 63047
på 1970/01/1 63012
på 1970/01/1 54081
på 1970/01/1 52127