
De 2SC5200 är en högeffekt NPN-transistor från Toshiba.Denna transistor används ofta i ljudfrekvens (AF) förstärkare och högeffektljudkretsar.Dess kollektorström och högströmförstärkning gör det till ett idealiskt val för applikationer som kräver robust prestanda.TO-264-paketet omsluter denna transistor, som stöder en samlaremitterspänning (VCE) på 230V och en samlarström på 30A, vilket gör att den kan användas i ett brett utbud av enheter som tv-apparater, ljudsystem, mobiltelefoner ochindustriella kontroller.
Tillverkade för att uthärda krävande förhållanden har 2SC5200 blivit en go-to-komponent för både nya mönster och som ersättning för TTA5200.Dess förmåga att hantera hög kraft och ström säkerställer att den står upp mot de kontinuerliga kraven från högeffektiva produktionsapplikationer.I de känsliga ljudsystemen får transistorns höga ström till att upprätthålla tydlighet och kraft.Dess mångsidighet visas ytterligare genom dess ofta utseende i olika miljöer, från stabiliteten i industriella kontrollsystem till de snabba kommunikationsbehovet hos mobila enheter.
I ström- och växlingsfrekvensscenarier med hög kollektor kan 2SC5200 värmas upp snabbt, vilket kräver effektiv termisk hantering.Integrationen av kylflänsar spelar en roll för att förhindra överhettning av kretsar, särskilt i förstärkarkretsdesign där stabil prestanda och komponentliv är prioriteringar.Effektiviteten med vilken värmeavledning hanteras kan drastiskt påverka systemets totala tillförlitlighet och effektivitet.
Ofta i par med de kompletterande 2SA1943, upprättar 2SC5200 en synergi som liknar den balanserade driften av klass B-förstärkare som använder push-pull-kretsar.Denna parning är inte bara teknisk utan översätter till att leverera högkvalitativ ljudutgång, resonera med tydlighet och djup.Många använder ofta termiskt fett eller förening mellan transistorn och dess kylfläns för att förbättra värmeöverföringseffektiviteten, vilket säkerställer att transistorerna fungerar under optimala förhållanden.
Den praktiska implementeringen av 2SC5200 kräver ett starkt öga på termisk hantering för att undvika termisk språng, en vanlig utmaning i ljudförstärkare med hög trohet.Att använda matchade par som 2SC5200 och 2SA1943 kan väsentligt minimera distorsionen.Dessutom fungerar integrering av över temperaturskyddskretsar som en skydd mot överdriven värme, vilket kan äventyra transistorernas operativa livslängd.
Komponentens robusta design och kapacitet illustrerar den nyanserade urvalsprocessen för att bygga tillförlitliga och effektiva elektroniska system.Den strategiska parningen av 2SC5200 med 2SA1943 maximerar inte bara prestanda utan navigerar också de tunna linjerna mellan kraft, effektivitet och hållbarhet.Denna tankeväckande strategi för elektronisk design återspeglar en djup förståelse av både tekniska och emotionella element som driver utvecklingen av högeffektiska elektroniska system.
• 2SD1313
• 2SC5242
• 2SC3320
• Fjl4315
• MJL3281A
• KTC5242
• TTC5200
• MJL13002A
• 2SA1943

2SC5200 -transistorn är designad med tre primära terminaler som är integrerade i dess drift inom olika kretsar:
Basterminalen fungerar som ingångsstiftet som styr förspänningen av transistorn.Genom att applicera en liten ström eller spänning reglerar basen flödet av ström mellan samlaren och emitteren.Denna interaktion krävs för transistorns funktionalitet och kan ses som en gateway som dikterar det operativa tillståndet, vare sig det är aktivt, aktivt eller mättnad.
Samlaren är terminalen genom vilken huvudströmmen flyter.Ansluten till lasten i en krets underlättar den överföringen av strömmen från den externa kraftkällan genom transistorn till emitteren.Samlarens roll behövs i kraftförstärkning och växlingsoperationer.
Emitteren fungerar som utgångspunkten för ström som flyter genom transistorn.Det är vanligtvis anslutet till kretsens mark eller nollpotential, vilket säkerställer effektiv strömutgång.Detta slutför kretsvägen och stabiliserar den övergripande driften.
I praktiska scenarier måste uppmärksamheten ägnas åt den exakta konfigurationen av dessa stift.I ljudförstärkningssystem kan korrekt förspänning vid basen avsevärt minska distorsionen, vilket förbättrar akustisk trohet.Vid omkopplingsapplikationer är exakt baskontroll bra för den snabba övergången mellan ledande och icke-ledande tillstånd, vilket säkerställer optimal prestanda.Effekterna av robust emitter -jordning på termisk stabilitet och transistortillförlitlighet.Att säkerställa en solid markanslutning hjälper till att mildra överhettning och främjar långsiktig operativ stabilitet för både industriell och konsumentelektronik.Dessutom är effektiv samlarbelastningsanslutning viktig.Felaktiga belastningsanslutningar kan resultera i suboptimal prestanda och potentiell transistorskada.Välgjorda layouter som stöds av noggranna ström- och spänningsberäkningar hjälper till att säkerställa att 2SC5200 fungerar inom dess parametrar, vilket ger konsekvent och pålitlig prestanda.
|
Specifikation |
Detalj |
|
Typ |
NPN-transistor |
|
Paket |
Till-264 |
|
Ansökan |
Ljudförstärkare (HIFI) |
|
Växlande |
Lätt att slå på/av |
|
Driftsfrekvens |
Låga till högfrekvensområden |
|
Kraftdroppe |
Låg när du är på |
|
Harmonisk distorsion |
Låg |
|
Övergångsfrekvens |
30 MHz |
|
Collector Current (IC) |
15a |
|
Emitter till basspänning (VBE) |
5V |
|
Collector to Emitter Spänningen (VCE) |
230V |
|
Basström (IB) |
1.5A |
|
Driftstemperatur |
-55 ° C till 150 ° C |
|
Power Dispipation (PD) |
150W |

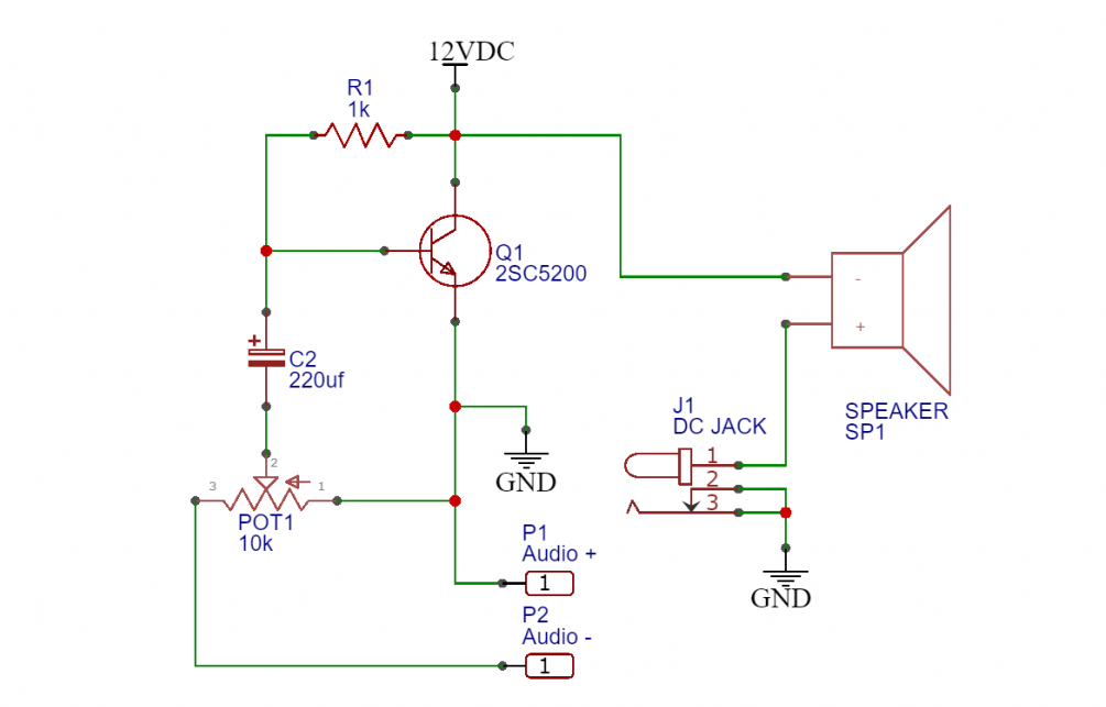
En funktionell ljudförstärkarkrets kan konstrueras med en 2SC5200 -transistor.Denna installation inkluderar en 0,5W 8-Ohms högtalare, en 10K potentiometer, ett 1K-motstånd, en 220UF-kondensator, en 12V DC-strömförsörjning, en 3,5 mm DC-jack och en brödskiva.
Kretsens operation börjar med en ljudsignal från en källa som en smartphone eller dator.Först matas ljudsignalen genom en potentiometer, vilket gör att användaren kan justera ingångsspänningsnivån och i huvudsak styra volymen.Sedan blockerar en kondensator varje DC -komponent i signalen, vilket säkerställer att endast AC -komponenten når transistorens basterminal.Denna AC -komponent är bra för ljudförstärkning.Därefter, när de når basen, förstärker 2SC5200 -transistorn signalen och förvandlar en svag viskning av ljud till en robust, tydlig utgång.Den förstärkta utgången erhålls från samlarterminalen och dirigeras till högtalarens negativa terminal.Slutligen är den positiva terminalen för högtalaren ansluten direkt till strömförsörjningen.
Med tanke på den betydande effektförstärkningen genererar transistorn värmen.En kylfläns används för att förhindra överhettning, vilket upprätthåller effektiv drift och förlänger enhetens livslängd.Denna försiktighetsåtgärd är en väl ansedd praxis för att säkerställa att komponenterna fortsätter att leverera hög prestanda över tid.Den beskrivna ljudförstärkarkretsen hittar dess användning i flera praktiska scenarier.Det används vanligtvis i musikinspelningsstudior där fångande och reproducerande ljud med hög trohet är en konst och en vetenskap.Kretsen är också integrerad i utvecklingen av militär akustisk teknik, vilket förbättrar den exakta förstärkningen av ljudvågor för effektiv distribution.Dessutom drar HVAC -radarsystem nytta av denna krets eftersom den förstärker ljudsignaler, vilket förbättrar detekteringsfunktioner.Dessa olika applikationer understryker mångsidigheten och relevansen av 2SC5200-transistorn i olika hög insatser.
2SC5200 -transistorn värderas för sin anpassningsförmåga över ett brett spektrum av användningsområden.Det utmärker sig:
• Ljudfrekvensförstärkare
• Medium effektbrytare
• AF/RF -kretsar
• Hög strömomkopplingsbelastningar upp till 15A
• Låga svängningsenheter
• Push-Pull-konfigurationer
• Ljudkretsar med hög effekt
• Högströmkretsar
• Spänningsregulatorkretsar
• Medium effektkretsar
Dessa attribut gör det lämpligt för 200W stereosystem, som kräver ett frekvensrespons från 5Hz till 100 kHz och en känslighet på 0,75 VRMS.2SC5200-transistorn har ett distinkt tresiffrigt LOT-nummer som indikerar överensstämmelse med PB-fria eller ROHS-standarder.Denna anslutning är bra för miljöansvariga elektroniska mönster, vilket ger dig förtroende för produktens överensstämmelse med globala säkerhets- och miljöriktlinjer.
Den detaljerade utforskningen av 2SC5200-transistorstrukturen, operativa mekanismer och praktiska distributioner avslöjar dess roll för att förbättra prestandan och tillförlitligheten för högeffektljudkretsar och därefter.För att fullt ut utnyttja kapaciteten för 2SC5200 är särskild tonvikt på effektiv termisk hantering och efterlevnad av lagstiftningsstandarder viktigt.Detta säkerställer att transistorn inte bara uppfyller utan överträffar prestationsförväntningarna i olika krävande miljöer, vilket i slutändan återspeglar de pågående framstegen och innovativa applikationer inom elektronikområdet.
Skicka en förfrågan, vi svarar omedelbart.
på 2024/10/8
på 2024/10/8
på 8000/04/18 147757
på 2000/04/18 111934
på 1600/04/18 111349
på 0400/04/18 83719
på 1970/01/1 79508
på 1970/01/1 66898
på 1970/01/1 63010
på 1970/01/1 63007
på 1970/01/1 54081
på 1970/01/1 52119