

|
Stiftnummer (er) |
Stiftnamn |
Beskrivning |
|
3, 4, 5, 6, 12, 13, 14, 15 |
QEn till qH |
Skiftregister utgångsstift |
|
1, 2 |
A & B |
Parallella ingångsstift |
|
6, 7 |
Klk |
Klocka ingångar stift |
|
9 |
Clr |
Klart |
|
7 |
Vss |
Jord |
|
14 |
Vcc |
Leveransspänning - 5V, 10V, 15V |
|
Särdrag |
Beskrivning |
|
Typ |
8-bitars, parallell-ut serie-in skiftregister |
|
Driftspänning |
3V till 18V |
|
Leveransspänning - max |
5.25V |
|
Fördröjningstid |
25 ns |
|
Max.Klockfrekvens |
36 MHz |
|
Driftstemperaturområde |
0 ° C till +70 ° C |
|
Klockfunktion |
Helt buffrad klocka |
|
Pakettyper |
16-stifts PDIP, GDIP, PDSO |
|
Namn |
Typ |
|
74LS379 |
Quad Parallel Shift Register |
|
4014 |
4 bitars statiska skiftregister |
|
CD4035 |
8 -bitars skiftregister |
|
74LS323 |
8 bit skift/lagringsregister |
|
74LS166 |
8 -bitars skiftregister |
|
74HC595 |
Dual 4 -bitars statisk register |
|
74LS299 |
8 bit skift/lagringsregister |
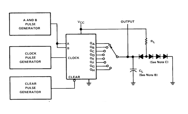
Implementera SN74LS164 Utökar MicroController-driven Systems 'I/O-kapacitet, vilket ger ett pålitligt alternativ för digitala elektronikapplikationer.Detta flexibla 14-stifts chip har 4 ingångs- och 8 utgångsstift och kraft- och markanslutningar, vilket möjliggör integration i ett brett spektrum av kretskonstruktioner.Kommunikation med en mikrokontroller underlättas genom 4 avgörande linjer: klocka, tydliga och två ingångslinjer (A & B).Ingångar A och B fungerar som en typisk och grind, vilket levererar en logisk hög utgång när båda ingångarna får 5 volt, vilket förbättrar precisionens precision.Återställning av skiftregistret med den klara stiftet är den ultimata lösningen för applikationer som behöver sekventiell datahantering.
När projekt kräver många perifera anslutningar, som sensornätverk eller intrikata styrsystem, visar SN74LS164 användbar för att utöka I/O -stift.Dess tillämpning avslöjar innovativa strategier för att optimera utrymme och resurser, mestadels i kompakta inställningar.Chipens förmåga att styra flera utgångar från begränsade ingångar ökar driftseffektiviteten och presenterar en väg till strömlinjeformad kretsdesign samtidigt som du bevarar funktionalitet.
Att bevara signalintegritet är allvarlig när man integrerar SN74LS164 i elektroniska kretsar.Timingnoggrannhet, uppnås genom noggrann klocksignalhantering, garanterar systemomfattande synkronisering.Genom att effektivt använda klocklinjen implementeras exakta tidssekvenser, minimerar fel och stödjer tillförlitlig perifer kommunikation.Att upprätthålla kontrollen över och grindinmatningarna A och B understödjer pålitliga utgångar, dynamik i scenarier som kräver enastående tillförlitlighet.

I tekniklandskapet framträder SN74LS164 integrerad krets som en mångsidig komponent med olika användbarhet i olika sektorer.
Räkningsmekanismer
Inom världen av motdesign sticker SN74LS164 ut.Dess adeptness när det gäller att hantera betydande datavolymer effektiviserar räknade applikationer och hittar relevans i digitala klockor och frekvensräknare.Du kan luta dig till dess precision och konsistens när noggrannhet inte är förhandlingsbar.
Datalagring och överföring
SN74LS164 förbättrar avsevärt datalagrings- och överföringsfunktioner i register, inklusive aritmetiska enheter och skiftregister.Dess roll i beräkningen sträcker sig till att effektivisera datahantering och bearbetning, visa upp enheten som en ledning för att förbättra prestanda inom datorarkitekturer.Detta återspeglar en praktisk förståelse för operationell optimering över olika enheter.
Datakonvertering
Utvecklingen mellan seriella och parallella dataformat blir sömlösa med SN74LS164, vilket stödjer olika kommunikationsprotokoll.Denna flexibilitet uppfyller de utvecklande kraven från moderna digitala system, belyser teknisk designs anpassningsförmåga och driver framsteg inom kommunikationsteknologier.
Sekvensgenerering och kontrollsystem
I den intrikata dansen av sekvensgenerering ger SN74LS164 precision och orubblig stabilitet, användbar för synkronisering i kontrollkretsar.Dess kompetens i att skapa stabila sekvenser svansar med praktiska behov i PLC: er och automatiseringsprocesser, där timing och beställning av höjdfunktioner.
Kodkonvertering
SN74LS164 understödjer kodkonverteringsprocesser med finess, och navigerar snabbt mellan dataformat för att tillgodose olika kodningsstandarder.Denna kapacitet anpassar tekniska lösningar till de praktiska skillnaderna i universell anpassningsförmåga och uppfyller olika miljöbehov framåt.

Skicka en förfrågan, vi svarar omedelbart.
på 2024/12/20
på 2024/12/20
på 8000/04/18 147761
på 2000/04/18 111984
på 1600/04/18 111351
på 0400/04/18 83743
på 1970/01/1 79538
på 1970/01/1 66948
på 1970/01/1 63087
på 1970/01/1 63028
på 1970/01/1 54092
på 1970/01/1 52171