

|
N ° |
Namn |
Typ |
Fungera |
|
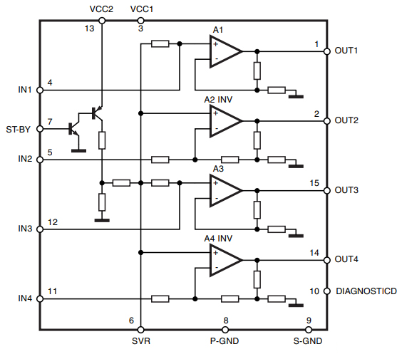
1 |
Ut1 |
UT |
Kanal 1 -utgång |
|
2 |
Ut2 |
UT |
Kanal 2 -utgång |
|
3 |
Vcc1 |
Pwr |
Strömförsörjning |
|
4 |
In1 |
I |
Kanal 1 ingång |
|
5 |
In2 |
I |
Kanal 2 -ingång |
|
6 |
Svr |
I |
Avstötning |
|
7 |
St-by |
I |
Standbykontrollstift |
|
8 |
P-gND |
Pwr |
Kraftplats |
|
9 |
S-GND |
Pwr |
Signalplats |
|
10 |
Diagnostik |
UT |
Diagnostikutgång |
|
11 |
In4 |
I |
Kanal 4 -ingång |
|
12 |
I3 |
I |
Kanal 3 -ingång |
|
13 |
Vcc2 |
Pwr |
Strömförsörjning |
|
14 |
Ut4 |
UT |
Kanal 4 -utgång |
|
15 |
Ut3 |
UT |
Kanal 3 -utgång |


De Sta540 Förstärkare är inkapslat i ett 15-stifts multiwatt ECOPACK® PB-fritt paket.Denna miljövänliga design följer ROHS-standarderna och illustrerar ett åtagande att hållbarhet i elektroniska komponenter.Den blyfria naturen minskar den ekologiska påverkan och ekar elektronikindustrins förändring mot grön teknik.
STA540 har inbyggda kortslutning och termiska skyddssystem, vilket förbättrar tillförlitligheten genom att skydda mot oregelbundna driftsförhållanden.Termiskt skydd hanterar autonomt överhettning, vilket upprätthåller prestandasstabilitet.Du kan alltså kanalisera deras ansträngningar till innovation snarare än att oroa sig för misslyckanden.Tillsammans med dessa skyddsåtgärder erbjuder förstärkarens diagnostiska kapacitet snabba feldetektering, främjande av driftsstopp och prestandaoptimering.Effektiv felsökning skiljer mellan mindre bakslag och betydande operativa avbrott.
Med insikter från praktiska erfarenheter inom elektronikdesign används STA540 i stor utsträckning i ljudapplikationer där tydlighet och robusthet är aktiva.Dess pålitlighet gör det till en favorit för både professionella ljudsystem och konsumentprodukter.Preferensen för sådana pålitliga komponenter illustrerar en trend mot produkter som lovar hållbarhet och effektiv prestanda.STA540, som uppfyller ROHS -standarderna, är framsteg när det gäller att minska farliga ämnen inom elektronik.Denna övergång begränsar miljöskador och betonar en etisk skyldighet att hållbar utveckling och resonerar med samhällsvärden som prioriterar bevarande och ansvar.

|
Typ |
Parameter |
|
Livscykelstatus |
Aktiv (senast uppdaterad: 7 månader sedan) |
|
Fabriksledning |
6 veckor |
|
Kontaktplätning |
Tenn |
|
Montera |
Genom hålet |
|
Monteringstyp |
Genom hålet |
|
Förpackning / fodral |
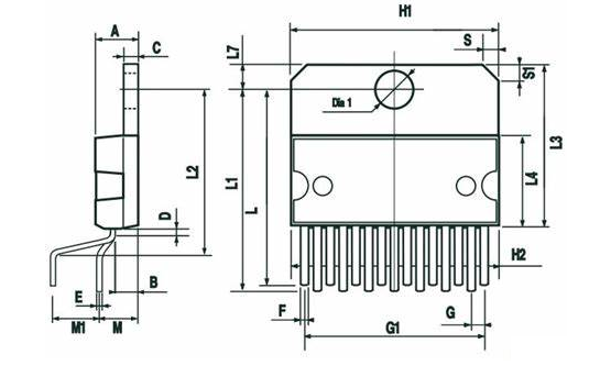
Multiwatt-15 (vertikal, böjd och förskjutna leder) |
|
Antal stift |
15 |
|
Driftstemperatur |
0 ° C ~ 70 ° C TA |
|
Förpackning |
Rör |
|
Delstatus |
Aktiv |
|
Fuktkänslighetsnivå (MSL) |
1 (obegränsad) |
|
Antal avslutningar |
15 |
|
ECCN -kod |
Örat99 |
|
Typ |
Klass AB |
|
Max Power Dispipation |
36w |
|
Spänning - försörjning |
8V ~ 22V |
|
Terminalposition |
SICKSACK |
|
Antal funktioner |
1 |
|
Terminalhöjd |
1,27 mm |
|
Basdelnummer |
Sta540 |
|
Räkning |
15 |
|
Utgångstyp |
2-kanal (stereo) eller 4-kanal (quad) |
|
Driftsförsörjningsspänning |
18v |
|
Tillförselspänning-max (VSUP) |
22V |
|
Tillförselspänning-min (VSUP) |
8v |
|
Antal kanaler |
4 |
|
Maktförsläpp |
36w |
|
Utgångseffekt |
34W |
|
Leveranstyp |
Enda |
|
Bandbredd |
22 kHz |
|
Spänningsförstärkning |
26dB |
|
Få |
26 dB |
|
Max utgångseffekt |
38W |
|
Max Output Power X -kanaler @ belastning
|
38W x 2 @ 4 Ω;16W x 4 @ 4 Ω |
|
Harmonisk distorsion |
10% |
|
Belastningsimpedans |
8 ohm |
|
Drag |
Kortslutning och termiskt skydd, standby |
|
Höjd |
10,7 mm |
|
Längd |
19,6 mm |
|
Bredd |
5 mm |
|
Nå SVHC |
Ingen SVHC |
|
Strålning härdning |
Inga |
|
ROHS -status |
ROHS3 -kompatibel |
|
Blyfri |
Blyfri |
|
Särdrag |
Information |
|
Hög utgångseffekt |
Kraftutgångskonfigurationer |
|
2x 38 W till 4 Ω vid 18 V, 1 kHz, 10% THD |
|
|
2x 34 W till 8 Ω vid 22 V, 1 kHz, 10% THD |
|
|
2x 24 W till 4 Ω vid 14,4 V, 1 kHz, 10% THD |
|
|
2x 15 W till 8 Ω vid 16 V, 1 kHz, 10% THD |
|
|
4x 13 W till 2 Ω vid 15 V, 1 kHz, 10% THD |
|
|
4x 11 W till 4 Ω vid 18 V, 1 kHz, 10% THD |
|
|
4x 7 W till 4 Ω vid 14,4 V, 1 kHz, 10% THD |
|
|
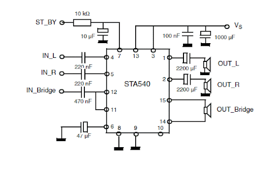
Minsta externa komponenter |
Inga bootstrap -kondensatorer, inga boucherotceller, internt
Fast förstärkning 20 dB |
|
Standbyfunktion |
CMOS -kompatibel |
|
Ingen hörbar pop |
Ingen hörbar pop under standbyoperationer |
|
Diagnostiska anläggningar |
Klippdetektor, utgång till GND-kortslutningsdetektor,
Utgång till VS-kortslutningsdetektor, mjuk kortslutningskontroll vid tillträdet,
Varning för termisk avstängning |
STA540 hanterar skickligt kortkretsar i AC/DC -utgångar.Dess robusta konstruktion säkerställer pålitlig prestanda och minskar driftstopp avsevärt.Att hantera kortkretsar är grundläggande för att skydda elektriska komponenter och förlänga deras livslängd.Specialister fokuserar ofta på att förfina kretskonstruktioner för att förhindra potentiella störningar.
STA540 stöder en mjuk start under power-up, bromsar inrush-ström och försvar mot möjliga systemskador.Denna gradvisa spänningsökning vänder sig till system som är känsliga för plötsliga förändringar.Tillämpning av mjuka starttekniker är en allmänt antagen metod som förbättrar systemstabiliteten och utvidgar livslängden.
Med termiska begränsare förhindrar STA540 effektivt överhettning.Dessa temperaturkontroller justerar prestanda när temperaturen klättrar, vilket säkerställer säkra operationer.Du kan lyfta fram dessa strategier för att bevara enhetsintegritet, mest i värmeutsatta miljöer.Detta återspeglar ett engagemang för säkerhet och tillförlitlighet inom teknik.
STA540 tål hög induktiv spänning, vilket gör den lämplig för kraftuppgifter med olika induktiva belastningar.Detta attribut används när komponenter möter stress från induktiva reaktioner.Du kan ofta inkludera dessa aspekter för att upprätthålla motståndskraft och konsekvent prestanda under skiftande belastningsförhållanden.
STA540 STA540 STA540 STA540 STA540 STA540 STA540 -komponenter från plötsliga elektroniska urladdningar som kan orsaka fel.Integrering av ESD -skydd är en kärnmetod för att upprätthålla enhetens prestanda över tid.Vanligtvis kan du överväga dessa skyddande funktioner som är användbara för att säkerställa produkthållbarhet och förbättra kundnöjdheten.

|
Del |
Jämföra |
Tillverkare |
Kategori |
Beskrivning |
|
E-TDA7375AV |
STA540 vs E-TDA7375AV |
ST -mikroelektronik |
Ljudförstärkare |
Förstärkare IC 2Channel (stereo) eller 4Channel (Quad) klass
AB 43W x 2 @ 4Ω;12W x 4 @ 2Ω 15-multiwatt |
|
TDA7375V |
STA540 vs TDA7375V |
ST -mikroelektronik |
Ljudförstärkare |
Ljudförstärkare 2ch Stereo/4Ch Stereo 40W Class-AB
15Pin (15+Tab) Multiwatt V Tube |
|
TDA7375AV |
STA540 vs TDA7375AV |
ST -mikroelektronik |
Ljudförstärkare |
Ljudförstärkare 1ch Mono/2ch Stereo/4Ch Stereo 25W
Class-Ab 15Pin (15+Tab) Multiwatt V Tube |

Stmicroelectronics är en framträdande halvledartillverkare i Europa, som grundades 1987 genom integration av franska och italienska företag.Sedan dess har dess huvudkontor i Genève varit ett nav för att ha påverkat den globala elektronikindustrin, som sitter i skärningspunkten mellan tekniska framsteg och hållbara metoder.
Företagets engagemang för innovation demonstreras genom betydande investeringar i forskning och utveckling.Genom att omfamna banbrytande tekniker uppfyller STMicroelectronics de olika kraven på marknaden och producerar komponenter för sektorer som bil-, industriell, personlig elektronik och kommunikationsutrustning.Noterbart bidrar dess framsteg i bilteknologi för biltjänst till skapandet av mer energieffektiva elektriska fordon.
Stmicroelectronics betonar hållbara metoder och integrerar miljövänliga metoder i dess tillverkningsprocesser.Genom att minimera sitt koldioxidavtryck och förespråka för förnybar energi i linje med att branschförändringar skiftar mot miljöansvar.Detta stärker inte bara sitt rykte utan påverkar också positivt de samhällen det tjänar.
STA540 är utformad för dem som värderar ljudsystem med hög trohet, mest när hållbarhet och sund tydlighet önskas.Den är utformad för att trivas i utmanande miljöer och erbjuder inbyggda skyddsfunktioner som säkerställer stadig prestanda.Du hittar att det används i stor utsträckning i hemmabiosystem, professionell ljudutrustning och avancerade högtalaruppsättningar.Dess förmåga att producera klart ljud med minimal distorsion lockar dig som tycker om dess sömlösa integration och överlägsna hörselprestanda.En utmärkande aspekt av STA540 är dess motståndskraft i krävande scenarier.Oavsett om det är i expansiva platser eller mysiga heminställningar, upprätthåller dess skyddsmekanismer, som termisk avstängning och kortslutningsskydd, kontinuerlig drift.Dessa funktioner hjälper till att minska oro relaterade till plötsliga avbrott, särskilt under levande händelser eller längre användningsperioder.
Skicka en förfrågan, vi svarar omedelbart.
på 2024/10/29
på 2024/10/29
på 8000/04/18 147757
på 2000/04/18 111936
på 1600/04/18 111349
på 0400/04/18 83721
på 1970/01/1 79508
på 1970/01/1 66913
på 1970/01/1 63048
på 1970/01/1 63012
på 1970/01/1 54081
på 1970/01/1 52129