
De TDA7266SA är en mångsidig klass AB Dual-Bridge Audio Power-förstärkare IC, som används i olika tekniker som datormoderbrädor, LCD-skivor, TV-apparater och bärbara trådlösa enheter.Det är inrymt i ett ClipWatt-15-paket och ger en 26 dB förstärkning genom sina dubbla kanaler, med standby, stum, kortslutning och termiska skydd.Den arbetar sömlöst inom ett spänningsområde från 3V till 18V.En närmare titt på funktionerna avslöjar TDA7266SA: s standby och stumfunktioner är fördelaktiga för miljöer som är inriktade på krafteffektivitet och brushantering.Införandet av kortslutning och termiska skydd talar till dess tillförlitlighet och bidrar till dess livslängd i enheter där robusthet är en prioritering.
• TDA7294V
• TDA7297

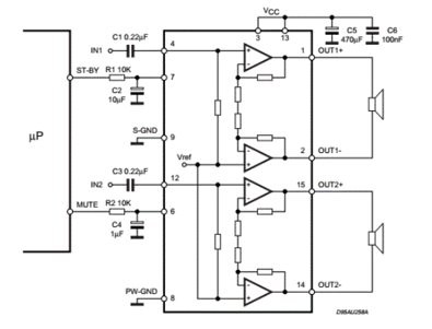
Stift 1: Positiv utgång (till vänster)
Levererar den anrikade ljudsignalen till vänster kanal och erbjuder tydlighet och precision.
Stift 2: Negativ utgång (vänster)
Fungerar tillsammans med stift 1 för att upprätthålla en harmonisk utgång för vänster sida, vilket bidrar till ljudmakt.
Stift 3: Strömförsörjning
Ger spänningen för IC och upprätthåller stadig prestanda och tillförlitlighet.
Stift 4: Inmatning (höger)
Uppdrag i ljudsignalen som anges för höger kanalens förstärkning.Strategiskt tillämpad skärmning kan minska oönskat brus.
Stift 12: Inmatning (vänster)
Funktioner som porten för den vänstra ljudinmatningen, där precision i impedansmatchning förbättrar prestandan.
Stift 6: Stum
Stoppar tillfälligt ljudutgång sömlöst, en fördel för övergångar under anslutningsändringar.
Stift 7: Standby
Konserverar energi genom att hålla kärnkretsar aktiva, vilket visar sig vara värdefullt i enheter som arbetar på begränsade kraftkällor.
Stift 8/9: Mark
Upprättar en pålitlig väg för nuvarande avkastning, vilket säkerställer kretsstabilitet.Avancerade jordningsmetoder kan avvärja signalproblem som distorsion och brum.
Stift 13: Strömförsörjning
Tjänar som en extra kraftinmatning och belyser kravet på effektiv effektfördelning för att mildra stress på kretsen.
Stift 14: Negativ utgång (till höger)
Slutför utgångsflödet för höger kanal, harmonisering med stift 15 för att uppnå balanserad ljudproduktion.
Stift 15: Positiv utgång (till höger)
Matar ut den raffinerade ljudsignalen och säkerställer sömlös signalöverföring till parad utrustning.
|
Produkt
Attribut |
Attributvärde |
|
Tillverkare |
Stmikroelektronik |
|
Förpackning / fodral |
Clipwatt-15 |
|
Förpackning |
Rör |
|
Längd |
19,85 mm |
|
Bredd |
3,2 mm |
|
Höjd |
11 mm |
|
Utgångseffekt |
7 w |
|
Framström |
2 a |
|
Få |
26 dB |
|
Klass |
Klassab |
|
Avslag på strömförsörjning |
56 dB |
|
Leveransspänning |
3V ~ 18 V |
|
Maktförsläpp |
20 W |
|
Driftstemperatur |
0 ° C ~ 70 ° C |
|
Monteringsstil |
Genom hålet |
|
Antal kanaler |
2 -kanal |
|
Produkttyp |
Ljudförstärkare |
TDA7266SA -förstärkaren har en fast förstärkning på 26 dB, vilket stöder ett mångfaldigt spänningsspektrum.Detta intervall rymmer olika applikationer, vilket förbättrar dess anpassningsförmåga i olika sammanhang.Vid praktisk användning tillåter ett sådant spektrum sömlös integration i mångsidiga systemkonstruktioner, vilket ger konsekvent produktion över olika miljöer.
TDA7266SA är utrustade med omfattande skyddsmekanismer och är skyddad från potentiella elektriska störningar.Dessa funktioner skyddar mot risker som överspänning och kortkretsar.Genom att inkludera dessa skyddsåtgärder kan du räkna med enheten för pålitlig drift och förlängd livslängd.
Hantering av ljudutgång är enkelt med TDA7266SA: s lättaktiverade Mute -funktion via en kontrollstift, och undviker oönskat brus.Standby-läget är utformat för att minska strömförbrukningen, anpassa sig till principerna för energieffektiva system.Denna tankeväckande design stöder moderna miljömål och främjar hållbarhet.
Under standardförhållanden på 12V med en 8Ω -belastning ger TDA7266SA en utgång på 8,0W × 2.Vid 11V med samma belastning flyttas utgången till 7W × 2, vilket bibehåller en THD på 10%.Dessa specifikationer gör det möjligt att driva högtalare med tydlighet, lämpliga för olika applikationer och säkerställa tillförlitlig ljudleverans.
Förstärkning härleds med hjälp av formeln:
![]()
I denna ekvation representerar (RF) återkopplingsmotståndet och (ri) betyder ingångsmotståndet.Samspelet mellan (RF) och (RI) möjliggör finjustering av förstärkningsnivåer och svarar på olika behov och önskningar.Att välja motståndsvärden innebär att balansera olika faktorer.Tänk på element som motståndstolerans, temperaturkoefficienter och ljudnivåer.Denna strategi stöder tillförlitlighet även när förhållandena varierar.
Att modulera förstärkning för olika scenarier kräver framsyn.Potentiometrar erbjuder justerbara förstärkningsalternativ, vilket gör dem idealiska för exakta justeringar över olika situationer.På fältet ger detta ett snabbt svar under testning, ökning av systemanpassningsförmåga och prestanda.Innovativa metoder, som digitalt programmerbara förstärkningsförstärkare (DPGA), underlättar dynamiska förstärkningsförändringar.Dessa system möjliggör omedelbara modifieringar via digitala gränssnitt och smälter enkelt samman med modern teknik.Sådana framsteg betyder övergången mot mer anpassningsbara och intelligenta designstrategier.
I TDA7266SA skyddar sofistikerade inre kretsar aktivt mot potentiell skada från kortslutningar.Genom att ständigt övervaka ström- och spänningsöverspänningar adresserar systemet snabbt avvikelser.Det betonar värdet av att upprätthålla en sådan vaksam övervakning för att avvärja kretsstörningar, den praktiska framgången för dessa inbyggda försvar.
Vid upptäckt av avvikelser kan systemet utlösa omedelbara skyddsåtgärder som att stänga av eller minska effektutgången.Denna tankeväckande svarsstrategi är bra för att bevara integriteten hos både kretsar och högtalare.I praktiska miljöer har denna mekanism visat sig vara ovärderlig för att förhindra dyra reparationer och minimera driftstopp.
Termiskt skydd hanterar de utmaningar som utgörs av överdriven värme.Genom att implementera detta tillvägagångssätt säkerställer systemet operativ konsistens och långvarig livslängd.Bevis tyder på att effektiv termisk hantering kraftigt förbättrar hållbarheten och tillförlitligheten för elektroniska komponenter.
Efter ett fel krävs det att ta itu med grundorsakerna innan du återställer makten.Grundläggande inspektioner hjälper till att identifiera och korrigera dessa problem, förhindra framtida incidenter och säkerställa en smidig drift.Denna praxis erkänns som ett standardmetod för att upprätthålla optimal elektronisk systemprestanda.
TDA7266SA bidrar till ljudprestanda för samtida tv -apparater.Den innehåller sofistikerad amplifieringsteknik som berikar ljud tydlighet och djup.Användarnöjdhet under produktutvärdering hänger ofta på denna ljudprecision.
TDA7266SA är kapabel att köra dubbelkanalsljud och förbättrar markant ljud i LCD-skärmar.Den här funktionen blir tydlig i inställningar där flera kanaler är bra för ett fylligt ljud, vilket konsekvent bevisar att det är värde i avancerade visningssystem.
I trådlösa prylar fungerar TDA7266SA i signalbehandling, vilket förbättrar ljudkvaliteten subtilt.Denna konsistens över volymnivåerna återspeglar ofta dess värde för att upprätthålla ett sömlöst ljud.
TDA7266SA stöder överlägsen ljudutgång på datorkort, vilket säkerställer tydlighet och minimal distorsion.Denna fördel tjänar efterfrågan korrekt ljudåtergivning, vare sig det är för spel eller ljuduppgifter.
För att hantera påträngande "pop-brus" behövs noggrann kontroll av standby- och stumsignaler.Att använda en mikroprocessor för att orkestrera sekvensen och implementera kapacitans långsam laddning minskar effektivt dessa ljud.Systemdesign visar att tidpunkten för tidpunkten är bra i att avvärja oönskade ljud och förbättra den totala akustiska.

Att upprätthålla låg markmotstånd förbättrar ljudklarheten i TDA7266SA -applikationer genom att minimera störningar och brus.Jordslingor skapar oönskad brumma, vilket påverkar sund trohet.En stjärngrundkonfiguration kan ta itu med dessa problem, vilket minskar potentiella skillnader mellan markpunkter.
En stabil strömförsörjningsspänning mellan 3V och 18V stöder optimal prestanda.Spänningsföreningar kan orsaka ljudförvrängning eller skada förstärkaren.Att använda regulatorer eller spänningsstabilisatorer säkerställer stabila spänningsnivåer.Mindre spänningsfluktuationer underskattas ofta för deras påverkan på prestanda.
Att hantera stumfunktioner undviker på lämpligt sätt plötsliga signalavbrott som orsakar pops och klick.Mjuka startmekanismer möjliggör smidiga övergångar utan akustiska störningar.
Korrekt ingångs- och utgångsimpedansmatchning optimerar signalöverföringseffektivitet och trohet.Misstämningar leder till reflektioner och förlust av ljudkvalitet.Impedansbryggning eller matchande transformatorer kan vara fördelaktiga i komplexa inställningar.Att ta tag i de subtila interaktionerna mellan kretskomponenter resulterar ofta i förbättrad ljudprestanda.
Värmeavledning används för TDA7266SA: s livslängd.Kylflänsar eller aktiva kylsystem förhindrar överhettning, en vanlig felorsak.Effektiv termisk hantering förlänger komponentlivslängden och visar hur designkomplicier kan påverka hållbarhet.
Elektrostatisk urladdning (ESD) -skydd förbättrar förstärkarens motståndskraft mot statisk skada.Skyddsdioder eller ESD-säkra material skyddar känsliga komponenter.Denna praxis, utöver enbart försiktighetsåtgärd, är en integrerad del av att öka tillförlitligheten och livslängden hos elektroniska system.
TDA7266SA är en dubbel broförstärkare som främst används för att förbättra ljudsignaler.Det ökar ljudutgången i olika elektroniska enheter, vilket höjer sund tydlighet och intensitet, som påminner om förbättringar som söks i system.Bekanta med dess funktioner tillåter anpassade applikationer, vilket optimerar dess användning i specifika sammanhang.
Denna IC förstärker båda faserna av en ljudsignal, vilket förbättrar både positiva och negativa halvor.Det höjer ljud trohet samtidigt som man minskar distorsionen.Balanserad förstärkning är rätt att uppnå utgång av hög kvalitet och ekar precisionsinsatserna i ljud.
Enheten fungerar effektivt mellan 0 ° C och 70 ° C.Detta intervall säkerställer konsekvent prestanda under olika förhållanden, vilket återspeglar strategier inom termisk hantering som prioriterar stabil funktion över elektroniska enheter.
TDA7266SA stöder två oberoende ljudkanaler, vilket möjliggör stereoljud.Denna installation ger ett uppslukande genom rumslig separering, besläktad med ljudstage -tekniker som används i konsertinställningar.
IC är utrustad med termiska skyddskretsar, vilket förhindrar skador genom att starta om vid säkrare temperaturer.Detta återspeglar en bredare designprincip inom teknik, med fokus på att förbättra hållbarhet och livslängd, precis som riskhanteringsstrategier som bevarar allvarliga funktioner under stress.
Skicka en förfrågan, vi svarar omedelbart.
på 2024/10/1
på 2024/09/30
på 8000/04/18 147757
på 2000/04/18 111934
på 1600/04/18 111349
på 0400/04/18 83719
på 1970/01/1 79508
på 1970/01/1 66898
på 1970/01/1 63010
på 1970/01/1 63007
på 1970/01/1 54081
på 1970/01/1 52118