
De Tip32c PNP-transistor är en kiselpitaxial-baskomponent innesluten i ett TO-220-paket.Denna design gör den väl lämpad för att byta aktiviteter och scenarier som kräver måttlig kraftlinjär prestanda.Med förmågan att hantera en kontinuerlig strömbelastning på upp till 3A och en toppströmskapacitet som når 5A stöder den en maximal belastningsspänning på 100V.Denna transistor visar en betydande potential för spridning på upp till 40W, vilket gör det fördelaktigt för användning i ljudförstärkningssteg.Det är också idealiskt för fristående förstärkare inom högtalarsystem tack vare dess pålitliga strömförstärkning, samlarström och lättheten att hantera en emitter-basspänning på 5V, tillsammans med en basströmtröskel på 120 mA.TIP32C: s robusta nuvarande hantering belyser en effektiv användning av en kylfläns för skicklig termisk hantering under längre driftsperioder.Denna komponent hittar sin tillämpning i ljud- och kraftförstärkarkretsar där höga strömnivåer värderas.

|
Pin No. |
Stiftnamn |
Beskrivning |
|
Stift 1 |
Bas |
Denna stift används för att styra transistorförspänningen av
Slå på/av transistorn. |
|
Stift 2 |
Samlare |
Denna stift tillåter strömflödet och är vanligtvis
ansluten till en last. |
|
Stift 3 |
Sändas |
Denna stift dränerar ut flödet av ström och är vanligtvis
ansluten till GND. |
|
Funktion/specifikation |
Information |
|
Transistortyp |
Pnp |
|
Monteringstyp |
Genom ett hål |
|
Pakettyp |
TO-220-3 |
|
Driftstemperatur (max) |
150 ° C TJ |
|
Fuktkänslighetsnivå (MSL) |
1 (obegränsad) |
|
Power Dispipation (max) |
40W |
|
Elementkonfiguration |
Enstaka element |
|
Collector Current (max) |
-3a |
|
Cutoff Current - Collector (Max) |
300μA |
|
Collector-emittermättnadsspänning (VCE) |
-1.2v |
|
Emitter basspänning (VEBO) |
-5V |
|
Korsningstemperatur (TJ Max) |
150 ° C |
|
Antal stift |
3 |
|
Elementmaterial |
Kisel |
|
Förpackning |
Rör |
|
Collector Base Voltage (VCBO) |
-100V |
|
Aktuellt betyg |
-3a |
|
Övergångsfrekvens (ft) |
3MHz |
|
Collector-emitterspänning (VCEO) |
-100V |
|
Spänning i samlaremitterande |
100V |
|
DC Current Gain (HFE) |
10 till 50 |
CJF32C, BD582, TIP32D, BD592, 2N6475, BDT32C, 2N6476, MJE30C, 2SB1016, BD242C, 2SB945, BD540C, ECG292, BD954, Tip32b, Tip32a.

TIP32C PNP -transistorn används vanligtvis i elektroniska kretsar för att fungera som en omkopplare, vilket reglerar strömflödet till en ansluten belastning.Till skillnad från TIP31C NPN -transistorn, som har sin emitter ansluten till den negativa sidan av strömförsörjningen, är TIP32C konfigurerad i omvänd riktning, med sin emitter ansluten direkt till den positiva matningsspänningen.Denna inverterade installation är det som definierar sin funktion som en PNP -transistor.I sin roll som en switch styrs transistorns beteende av spänningen som appliceras på dess basterminal.När basspänningen är tillräckligt lägre än emitterspänningen, tänds transistorn "på", vilket gör att strömmen kan flyta från emitteren till samlaren.Om ingen spänning appliceras på basen stängs transistorn "av", vilket blockerar strömflödet till lasten.
Ett motstånd ingår alltid i kretsen, ansluten till basterminalen, för att förhindra att överdriven ström skadar transistorn.Detta motstånd begränsar mängden ström som kommer in i basen, vilket säkerställer att transistorn fungerar säkert.En mekanisk switch kan införas i kretsen för att hantera basspänningen.När omkopplaren är stängd tillhandahåller den den erforderliga spänningen till basen, aktiverar transistorn och gör det möjligt att passera strömmen.När omkopplaren är öppen avlägsnas basspänningen, stänger av transistorn och kopplar bort lasten från strömförsörjningen.

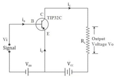
TIP32C PNP -transistorn är inte bara effektiv som en switch utan fungerar också som en komponent i kretsar som är utformade för att förstärka signaler.I denna roll ökar det styrkan hos en svag insignal och ger en mer robust utsignal.För att uppnå detta fungerar transistorn i sin aktiva region, ett tillstånd där den utför linjär amplifiering med minimal distorsion.För korrekt förstärkning måste kretsen fastställa specifika förspänningsförhållanden.Två spänningsförsörjningar används: en för att vidarebefordra förspänning av emitter-bas-korsningen och en annan för att vända förspänning av kollektor-emitter-korsningen.Dessa fördomar upprätthåller flödet av laddningsbärare, som är ansvariga för att förstärka insignalen.
I en standardinställning är emitter-bas-korsningen framåt partisk av en spänningskälla, ofta kallad VBB.Denna förspänning tillåter en liten insignal för att modulera flödet av laddningsbärare från emitter till samlaren.Samtidigt tillhandahåller en separat spänningskälla, VCC, omvänd förspänning vid kollektor-emitter-korsningen, vilket säkerställer att transistorn förblir i dess aktiva region och den förstärkta utsignalen är stabil och korrekt.
Den amplifierade utgångssignalen visas över ett lastmotstånd (RL) anslutet till samlarterminalen.Denna utgång kan representera förstärkt spänning, ström eller kraft, beroende på kretsens konstruktionskrav.I ljudapplikationer kan till exempel TIP32C öka svaga mikrofonsignaler till högre högtalarutgångar.På samma sätt stärker det i datakommunikationssystem optiska eller elektroniska signaler för tillförlitlig överföring över långa avstånd.TIP32C: s förmåga att förstärka signaler gör det mycket värdefullt i moderna elektroniska mönster.Dess mångsidighet gör det möjligt att hantera uppgifter som sträcker sig från småskalig ljudbehandling till komplex signalöverföring, vilket förstärker dess dubbla roll som både en switch och en förstärkare.

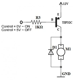
TIP32C PNP -transistorn är en nyckelkomponent för att styra DC -motorer i elektroniska kretsar.Det fungerar genom att ansluta basen till ingångssignalen, emitteren till en konstant spänningskälla och samlaren till motorn på marksidan.Denna installation gör det möjligt för transistorn att reglera motorhastigheten genom en process som kallas omkoppling, där den växlar mellan helt på (mättnad) och helt av (avgränsande) tillstånd.Genom att kontrollera hur länge transistorn stannar i varje tillstånd justerar den motorns hastighet och vridmoment.Ett unikt drag hos PNP -transistorer som TIP32C är deras standard "på" tillstånd när basspänningen är låg, medan applicering av en högre spänning stänger av motorn.Detta gör det mycket effektivt för applikationer som kräver exakt och pålitlig motorisk kontroll.Dess kompakta storlek, effektivitet och prisvärdhet gör den lämplig för ett brett utbud av användningsområden i både industriella system och vardagliga enheter.
För att säkert använda TIP32C -transistorn är det viktigt att följa specifika riktlinjer.Den kan hantera laster upp till 3 ampere och 100 volt, men överskridande av dessa gränser kan orsaka överhettning och misslyckande.För applikationer med hög effekt är det viktigt att lägga till en kylfläns för att hantera värme och hålla transistorn inom sitt säkra temperaturområde -65 ° C till +150 ° C.Eftersom samlaren är ansluten till metallfliken är korrekt isolering nödvändig för att förhindra kortkretsar eller skador på närliggande komponenter.Genom att följa dessa försiktighetsåtgärder säkerställer TIP32C tillförlitlig prestanda och hållbarhet i olika applikationer, från hushållsenheter till komplexa industrisystem.
• TIP32C PNP -transistor är en mångsidig elektronisk komponent som kan hantera höga strömmar och spänningar, vilket gör den idealisk för en rad applikationer.
• I förstärkarkretsar ökar den svaga signaler med minimal distorsion, vilket förbättrar ljudkvaliteten och kommunikationsklarheten.
• Den kontrollerar lysdioder och motorer effektivt, vilket möjliggör jämnt ljusdimning, exakta justeringar av motorhastighet och förbättrad energieffektivitet.
• Det utmärker sig i växlingsapplikationer med hög ström, vilket säkerställer tillförlitlig prestanda i strömförsörjning, motordrivare och industriutrustning samtidigt som värme- och underhållsbehovet minskar.
• Par med mikrokontroller, det möjliggör avancerad motorstyrning i H-bryggkretsar för robotik och automatiseringssystem som kräver precision och flexibilitet.
• Det används allmänt i industriell och allmän elektronik och stöder både linjära och omkopplingssystem och erbjuder anpassningsbarhet och tillförlitlighet i krävande miljöer.
• Dess hållbarhet och effektivitet gör det till ett val för att optimera prestanda, minska kostnader och främja innovation över olika områden.
Mult Dev Adv Material Notice 8/APR/2019.PDF
Skicka en förfrågan, vi svarar omedelbart.
på 2024/12/13
på 2024/12/13
på 8000/04/18 147757
på 2000/04/18 111937
på 1600/04/18 111349
på 0400/04/18 83721
på 1970/01/1 79508
på 1970/01/1 66913
på 1970/01/1 63048
på 1970/01/1 63012
på 1970/01/1 54081
på 1970/01/1 52130