

|
Pin No. |
Namn |
Beskrivning |
|
1 |
Ut |
Utgången från den första op-amp |
|
2 |
1in- |
Invertera ingången till den första op-amp |
|
3 |
1in+ |
Icke-inverterande ingång för den första op-amp |
|
4 |
Vcc- |
Jord |
|
5 |
2in+ |
Icke-inverterande ingång för den andra op-amp |
|
6 |
2in- |
Invertera ingången till den andra op-amp |
|
7 |
2out |
Utgången från den andra op-amp |
|
8 |
Vcc+ |
Leveransspänning |



De TL072 Operativ förstärkare sticker ut i elektronik för sin höghastighets, lågbrus JFET-inmatningsdesign och integrerar dubbla op-ampar i ett kompakt paket.Denna arkitektur säkerställer minimal harmonisk distorsion, vilket gör den idealisk för applikationer med hög noggrannhet såsom ljudförförstärkning.Dess förmåga att leverera tydliga och exakta signaler har gjort det till en häftklammer i professionell ljudutrustning, där trohet och tydlighet är grundläggande attribut.
TL072 har låg ingångsförspänning och offsetströmmar och erbjuder anpassningsförmåga över olika kretskonstruktioner, från signalförstärkning till filtrering.Dess tillförlitlighet och flexibilitet gör det till ett föredraget val för dig med fokus på att bevara signalintegritet i krävande applikationer.De dubbla op-amparna är mest effektiva i stereoinställningar och integrerade ljudsystem, vilket optimerar utrymmet samtidigt som du förbättrar funktionaliteten.Med noggranna justeringar av strömförsörjning kan distorsion minimeras ytterligare, vilket exemplifierar dess precision och mångsidighet.
TL072 operationell förstärkare spelar en dominerande roll i ljudförförstärkare, mest för att uppnå precision och minimera distorsion för en högkvalitativ lyssningsupplevelse.Det säkerställer ljudproduktion med lågt brus och minskad störning, vilket bidrar till förbättrad tydlighet och trohet.Denna tekniska finess tillfredsställer din önskan efter en uppslukande upplevelse.Dessutom möjliggör TL072 finjustering av ljudparametrar som volym, bas och diskant, och erbjuder en skräddarsydd ljudprofil som catering till personliga preferenser.
Tillämpningarna av TL072 sträcker sig utöver ljudsystem på grund av dess mångsidiga spänningsjämförelsefunktioner.Den finner effektiv användning i spänningsreglering, signalkonditionering och analog beräkning.I kontrollsystem och instrumentering sticker TL072 ut på grund av dess precision och anpassningsbarhet.Du kan gynna det för en mängd specialiserade funktioner, med dess tillförlitlighet som spelar en roll i preferensen för denna komponent.
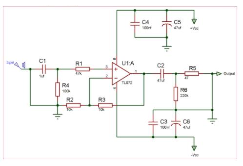
I världen av ljudförförstärkning fungerar TL072 som ett robust instrument för att förstärka ljudkvaliteten medan den förblir budgetvänlig.Denna operativa förstärkare utmärker sig med sin toppnivå och levererar ljud med otroligt lågt brus och försumbar distorsion när ingången är kopplad till utgången.Tack vare dess höga inmatningsimpedans kan öka motståndet R4: s värde öka prestandan genom att sänka brusgolvet och distorsionen.Å andra sidan är motstånd R1 nyckeln för impedansbalansering, en taktik som vanligtvis fästs i professionella ljudkonfigurationer för att säkerställa tydlig signalöverföring.
Med avsiktlig uppmärksamhet på negativa återkopplingsmotstånd R2 och R3 är större;Deras huvuduppgift innebär att mäta och finjustera utgångssignaler.Att uppnå den perfekta jämvikten i sina värden är en sofistikerad utmaning: om de är överdrivna högt kan de förstärka brus;Om för lågt förvärrar de snedvridning.Denna intrikata balansering har paralleller i finjustering av musikinstrument, där mindre justeringar kan förbättra den övergripande akustiken.
För att bekämpa möjliga bullerproblem används R6 för att reglera urladdningen eller stabilisera flödet genom kondensator C2.Effektiviteten hos denna komponent kan jämföras med en ljudingenjörs mästerliga justeringar för att behålla signalrenhet under liveprestanda.
Appliceringskrets


|
Särdrag |
Beskrivning |
|
Låg effektförbrukning |
Effektiv drift med minimal effektanvändning. |
|
Inmatningsförskjutningsströmmar och offsetströmmar |
Optimerad för låg ingångsförspänning och offsetströmmar för
Precisionsapplikationer. |
|
Kortslutningsskydd |
Inbyggt skydd mot kortslutning. |
|
Latch-up gratis drift |
Säkerställer stabil drift utan spärrproblem. |
|
Dual op-amp ic |
Innehåller två operativa förstärkare i ett IC -paket. |
|
Hög ingångsimpedans |
Underlättar gränssnitt med höga impedanskällor. |
|
Intern frekvenskompensation |
Säkerställer stabil drift över ett brett spektrum av förhållanden. |
|
Brett spänningsområde |
Stöder ett brett vanligt läge (upp till VCC+) och differential
spänningsområde. |
• Lm358
• NE5532
• Opa827

Stmicroelectronics skiljer sig själv som en ledande enhet i Semiconductor Dominion och samlar in beundran för sina banbrytande framsteg över ett brett spektrum av mikroelektronikapplikationer.Företaget använder skickligt sin omfattande kunskap inom kiselteknologi, exceptionell tillverkningsförmåga och väl valda strategiska allianser för att främja framsteg inom system-on-chip (SOC) -teknologier.När marknaden snabbt utvecklas och konvergenstrender dyker upp blir det en dynamisk utmaning att ta itu med dessa skift.Företagets pågående investeringar i forskning och utveckling driver sin kapacitet för uppfinningen och upprätthåller sin position i branschhierarkin.Branschens aficionados erkänner ofta att sammansmältningen av tekniska färdigheter och insiktsfull marknadskunskap är faktorer i deras framsteg.I den ständigt utvecklande teknikmiljön visar sig förmågan att anpassa och förutse framtida trender vara en betydande fördel.
Stmicroelectronics 'Triumph är intrikat bunden till dess djupt sittande kommando av kiselteknologi.Denna djupa expertis banar vägen för hantverkslösningar som är både effektiva och skickliga på att möta olika industriella krav.Du kan känna igen värdet av precision och pålitlighet, attribut Stmicroelectronics konsekvent upprätthåller.Genom att infusera avancerade material och optimera tillverkningsmetoder ökar företaget inte bara funktionaliteten i sina erbjudanden utan uppmuntrar också innovation genom samarbete mellan sektorer inom tekniska framsteg.
Denna tabell ger en organiserad översikt över TL072CNS Specifikationer och attribut, tillsammans med information om efterlevnad.
|
Typ |
Parameter |
|
Montera |
Genom hålet |
|
Monteringstyp |
Genom hålet |
|
Förpackning / fodral |
8-dip (0,300, 7,62 mm) |
|
Antal stift |
8 |
|
Leverantörspaket |
8-dip |
|
Vikt |
4.535924G |
|
Antal element |
2 |
|
Driftstemperatur |
0 ° C ~ 70 ° C |
|
Förpackning |
Rör |
|
Delstatus |
Föråldrad |
|
Fuktkänslighetsnivå (MSL) |
Obegränsat |
|
Max driftstemperatur |
70 ° C |
|
Min driftstemperatur |
0 ° C |
|
Basdelnummer |
TL072 |
|
Driftsförsörjningsspänning |
18v |
|
Antal kanaler |
2 |
|
Antal kretsar |
2 |
|
Max matningsspänning |
36V |
|
Min matningsspänning |
6V |
|
Driftsström |
4mA |
|
Nominell leverantör |
5mA |
|
Framström |
40 mA |
|
Aktuell utbud |
4mA |
|
Min ingångsspänning |
12v |
|
Svängt |
16V/μs |
|
Förstärkningstyp |
J-go |
|
Common Mode avstötningsförhållande (CMRR) |
70 dB |
|
Aktuell - ingångsförspänning |
20pa |
|
Max ingångsspänning |
15V |
|
Spänning - Tillförsel, singel/dual (±) |
6V ~ 36V ± 3V ~ 18V |
|
Utgångsström per kanal |
40 mA |
|
Ingångsförskjutningsspänning (VOS) |
3 mV |
|
Bandbredd |
3MHz |
|
Få bandbreddprodukt |
4MHz
|
|
Spänningsförstärkning |
106.02db |
|
Spänning - ingångsförskjutning |
3 mV |
|
Max dual matningspänning |
18v |
|
Min dubbel leveransspänning |
3v |
|
Dubbelförsörjningsspänning |
± 15V |
|
Antal förstärkare |
2 |
|
Höjd |
4,95 mm |
|
Längd |
10.16mm |
|
Bredd |
7.11mm |
|
Nå SVHC |
Ingen SVHC |
|
Strålning härdning |
Inga |
|
ROHS -status |
ROHS3 -kompatibel |
|
Blyfri |
Blyfri |
Skicka en förfrågan, vi svarar omedelbart.
För att utföra en fullständig analys av TL072CP, initiera genom att konsultera databladen för exakta PIN -konfigurationer.Mätning av DC -spänningarna är dominerande;Placera den svarta sonden på chassit för jordning och applicera den röda sonden successivt på stift 8 (V+ tillförsel) och stift 4 (V-tillförsel).Denna metod lägger grunden för att avslöja eventuella avvikelser.Att integrera en funktionsgenerator tillsammans med ett oscilloskop möjliggör dessutom att undersöka förstärkarens reaktion på inkommande signaler, vilket ger en djupare förståelse för dess prestationsattribut och tillgodoser den medfödda nyfikenheten av omfattande utforska designskillnader.
I världen av analog kretskonstruktion dyker upp op-ampar som en mångsidig resurs tack vare deras anpassningsförmåga.Genom att utnyttja negativ feedback kan du justera faktorer som förstärkning och impedans genom externa komponenter och underlätta beroendet av de inneboende inkonsekvenserna i Op-AMP.Denna flexibilitet lyser i en mängd applikationer, allt från ljudanordningar för att kontrollera mekanismer, anpassa sig till strävan att upprätthålla höga prestandastandarder över olika förhållanden.
Standard op-ampar källor i allmänhet eller sjunker strömmar från 30 till 40 mA, även om vissa varianter stöder så mycket som 100 mA eller därefter.De med högre produktion kan tillhandahålla upp till 1000 mA, vilket tillgodoser behoven hos applikationer som kräver betydande ström, som effektförstärkning.Att ta tag i dessa specifikationer hjälper till att anpassa op-amper med lämpliga applikationer, säkerställa varken otillräcklig kraft eller överdriven drivkraft och uppfylla den tekniska och emotionella tillfredsställelsen som härrör från optimal designfunktionalitet.
Dessa op-ampar sticker ut för sin hastighet och slår samman högspänning JFET och bipolära transistorer.Delade egenskaper, såsom höga svängningshastigheter och strömmar med låg inmatning, gör dem tilltalande för applikationer som kräver exakt signalbehandling.Mindre specifikationsskillnader mellan modeller kan locka unika preferenser, vilket tillåter varje modell att möta specifika operativa krav och ekar mångfalden du väljer i designalternativ.
TL072-serien använder höghastighets JFET: er, vilket säkerställer toppprestanda med minimal ingångsförspänning och offsetströmmar, vilket optimerar effektiviteten mellan olika applikationer.Deras inkludering är nyckeln till att säkra överlägsen inmatningsimpedans och snabba växlingsfunktioner, eftertraktade i både ljud- och instrumentförstärkare.Beslutet att använda JFET: er representerar ett balanserat tillvägagångssätt mellan tekniska behov och produktionshänsyn, vilket återspeglar skärningspunkten mellan rationalitet och kreativitet i tekniskt beslutsfattande.
TL07X -serien uppnår en anmärkningsvärt låg total harmonisk distorsion (THD) på bara 0,003%, vilket bibehåller minimal harmonisk störning i ljudapplikationer.Denna oöverträffade ljudklarhet, i kombination med en SLEW-kapacitet på 13 V/μs, bekräftar seriens aption för högkvalitativa ljudsystem.Dedikationen till låg distorsion speglar den kollektiva branschambitionen för att uppnå överlägsen ljud reproduktion trohet och resonera med dina förväntningar på renhet och excellens.
Att förstå stiftfunktionerna för TL072X är ett måste för effektiv kretsintegration och pålitlig design.De inverterande ingångarna (1 in– och 7 in–) justerar signalfasen, medan de icke-inverterande ingångarna (4 i+ och 6 i+) accepterar direkta respektive hjälpsignaler.Utgångar (2 ut och 8 ut) levererar förstärkta signaler och stöder alternativ signalruttning.Stift 5 och 10 är markerade som NC (ingen anslutning), vilket förenklar PCB -layouten.Strömförsörjningsstiften, 9 VCC+och 10 VCC– upprätthåller kretsstabilitet och ger de nödvändiga positiva och negativa skenorna.Bekanta med dessa roller förbättrar kretseffektiviteten och säkerställer tillförlitlig drift, vilket återspeglar det strukturerade tillvägagångssättet som behövs i tekniska mönster.
på 2024/11/22
på 2024/11/22
på 8000/04/18 147757
på 2000/04/18 111934
på 1600/04/18 111349
på 0400/04/18 83719
på 1970/01/1 79508
på 1970/01/1 66897
på 1970/01/1 63010
på 1970/01/1 63006
på 1970/01/1 54081
på 1970/01/1 52118