
Figur 1. LPC84x mikrokontroller
LPC84x mikrokontroller används ofta i inbyggda system eftersom de kombinerar bearbetningskapacitet, minne och kringutrustning i en kompakt och energieffektiv enhet.Pålitlig drift är dock mycket beroende av en stabil och välkontrollerad startprocess.Under uppstart kan problem som instabil matningsspänning, felaktig spänningsramphastighet eller inkonsekventa återställningsförhållanden påverka hur mikrokontrollern initieras.Dessa förhållanden kan förhindra att enheten når normal drift eller fördröjer systemstarten.
LPC84x-serien är uppbyggd kring ARM Cortex-M0+-processorn, som är optimerad för låg strömförbrukning och effektiv prestanda.Denna 32-bitars kärna stöder snabb avbrottshantering och deterministisk exekvering, vilket gör den lämplig för inbäddade applikationer.Dess enkla arkitektur gör det möjligt att bygga kompakt firmware med bibehållen tillförlitlig bearbetningskapacitet.Kärnan stöder även standardverktyg för ARM-utveckling för enklare programmering och felsökning.
Dessa mikrokontroller inkluderar on-chip flashminne som används för att lagra programkod och firmware.Den interna blixten ger vanligtvis tillräckligt med utrymme för inbäddade applikationer utan att kräva externa minnesenheter.Integrerad blixt ger snabbare åtkomst till instruktioner och förbättrar systemets totala effektivitet.Det förenklar också hårdvarudesign eftersom mikrokontrollern kan fungera oberoende efter programmering.
LPC84x-familjen integrerar intern SRAM för runtime-datalagring och stackoperationer.Detta minne ger snabb åtkomst för variabler, buffertar och temporär bearbetningsdata.Snabb SRAM förbättrar exekveringshastigheten eftersom CPU:n kan komma åt data utan att vänta på externt minne.Det stöder också multitasking-operationer inom inbäddade applikationer.
Det finns flera kringutrustning för kommunikation för att ansluta externa enheter och moduler.Dessa inkluderar UART-gränssnitt för seriell kommunikation, SPI-gränssnitt för perifer höghastighetskommunikation och I²C-gränssnitt för sensor- och kontrollnätverk.Dessa inbyggda kommunikationsblock förenklar hårdvaruintegration i inbäddade konstruktioner.Den kan användas för att ansluta bildskärmar, sensorer, minnesenheter och andra digitala komponenter.
LPC84x mikrokontroller inkluderar integrerade analoga funktioner som en 12-bitars analog-till-digital omvandlare (ADC).Detta gör att enheten kan mäta analoga signaler från sensorer eller externa kretsar.Vissa varianter inkluderar även Digital-to-Analog Converter (DAC) funktionalitet för att generera analoga utgångar.Dessa funktioner gör det möjligt för mikrokontrollern att samverka direkt med signaler.
In-/utgångsstift för allmänna ändamål (GPIO) gör att mikrokontrollern kan interagera med externa hårdvarukomponenter.LPC84x inkluderar flexibla stiftkonfigurationsfunktioner som gör att flera funktioner kan tilldelas till ett enda stift.Denna flexibilitet hjälper till att optimera PCB-layouter och maximera tillgänglig kringutrustning.GPIO-stift kan konfigureras för digital ingång, utgång eller alternativa perifera funktioner.
Lågeffektlägen ingår för att minska energiförbrukningen i batteridrivna applikationer.Dessa lägen tillåter mikrokontrollern att inaktivera oanvänd kringutrustning eller minska systemets klockfrekvens under viloperioder.Strömhanteringsfunktioner hjälper till att förlänga batteritiden i bärbara enheter.Systemet kan snabbt återgå till aktiv drift vid behov.
Olika timermoduler är integrerade för att stödja tidsmätning, signalgenerering och händelsekontroll.Dessa inkluderar flerhastighetstimers, tillståndskonfigurerbara timers och watchdog-timers.Timers möjliggör exakt tidsstyrning i inbyggda system som motorstyrning, kommunikationstid eller periodisk uppgiftsschemaläggning.Dessa moduler förbättrar systemets tillförlitlighet och prestanda.

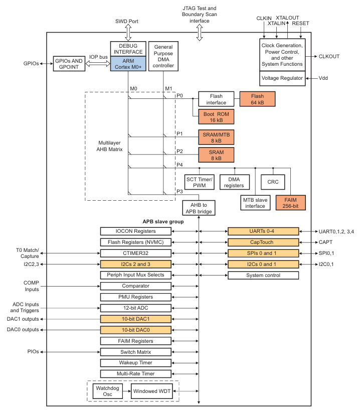
Figur 2. LPC84x mikrokontrollerblockdiagram
LPC84x-arkitekturen integrerar flera funktionella block som arbetar tillsammans för att utföra inbäddade bearbetningsuppgifter.I mitten av systemet finns ARM Cortex-M0+ CPU, som exekverar programinstruktioner lagrade i internt flashminne samtidigt som man får åtkomst till data från SRAM.En flerskikts AHB-bussmatris förbinder processorn med minnesmoduler och perifera gränssnitt, vilket möjliggör effektiv kommunikation mellan interna komponenter.Klockgenerering och energihantering blockerar styrsystemets timing och säkerställer stabil enhetsdrift över olika prestandalägen.Felsökningsgränssnitt som SWD gör det möjligt att programmera och testa firmware under utveckling.Olika kringutrustning, inklusive timers, kommunikationsmoduler och analoga gränssnitt, är anslutna via det interna bussystemet för att ge extern enhetsinteraktion.Tillsammans bildar dessa block en kompakt mikrokontrollerarkitektur designad för effektiv inbyggd kontroll.
|
Parameter |
Symbol |
Typiskt / Räckvidd |
|
Matningsspänning |
VDD |
1,8 V – 3,6 V |
|
Analog matningsspänning |
VDDA |
1,8 V – 3,6 V |
|
Driftspänning (typisk) |
VDD |
3,3 V |
|
Tröskelvärde för startspänning |
VPOR |
~1,5 V (typiskt) |
|
Brun-ut spänningsnivå |
VBOR |
Konfigurerbar (~1,7–2,7 V) |
|
Aktivt läge Aktuellt |
IDD |
Enhetsberoende |
|
Djup-sömnström |
IDD(DS) |
Mycket låg (µA-intervall) |
|
Maximal GPIO-spänning |
VIO |
Upp till VDD |
|
Drifttemperaturområde |
TA |
−40°C till +105°C |
|
Rekommenderad frånkopplingskondensator |
— |
0,1 µF nära varje VDD-stift |
Power-On Reset (POR) är en intern återställningsmekanism som aktiveras automatiskt när strömmen först sätts på LPC84x mikrokontroller.Dess huvudsakliga syfte är att hålla systemet i ett återställningstillstånd tills matningsspänningen når en säker driftnivå.När enheten startar övervakar POR-kretsen matningsspänningen och förhindrar CPU:n från att utföra instruktioner i förtid.När spänningen blir stabil släpps återställningsvillkoret och processorn börjar exekvera kod från internt flashminne.Detta säkerställer att mikrokontrollern alltid startar i ett förutsägbart tillstånd efter att strömmen har lagts på.I den interna arkitekturen interagerar återställningssystemet med klockan och strömhanteringsblocken innan normal drift börjar.Denna mekanism utgör grunden för LPC84x-startprocessen.
Brown-Out Reset (BOR) är en skyddsmekanism som återställer LPC84x-mikrokontrollern när matningsspänningen sjunker under en säker drifttröskel.Dess syfte är att förhindra att CPU:n fungerar under instabila spänningsförhållanden som kan orsaka oförutsägbart beteende.När spänningen faller under den konfigurerade nivån utlöser BOR-kretsen en systemåterställning för att skydda minnes- och periferitillstånd.Efter att matningsspänningen återgått till en stabil nivå startar enheten om normalt.Denna funktion hjälper till att upprätthålla tillförlitlig drift i system där strömfluktuationer kan förekomma.I den interna arkitekturen arbetar spänningsövervakningskretsar tillsammans med effektkontrollblocket för att detektera lågspänningsförhållanden.Som ett resultat kan mikrokontrollern återhämta sig säkert från tillfälliga spänningsfall.
Det externa RESET-stiftet tillhandahåller en hårdvarumetod för att återställa LPC84x-mikrokontrollern från utsidan av chipet.Det tillåter externa enheter eller styrsignaler att tvinga mikrokontrollern till ett återställningstillstånd vid behov.När RESET-signalen blir aktiv, slutar processorn att utföra instruktioner och återgår till det initiala starttillståndet.Detta säkerställer att systemet kan starta om rent under vissa driftshändelser.Efter att återställningssignalen släppts utför enheten sin interna initieringsprocess innan den körs igen.Extern återställningskontroll används ofta under programmering, felsökning eller systemövervakning.Inom den interna systemstrukturen ansluter denna återställningsväg direkt till den centrala återställningskontrollenheten.
En watchdog-återställning inträffar när watchdog-timern upptäcker att systemmjukvaran inte längre fungerar korrekt.Watchdog-timern övervakar kontinuerligt programexekveringen genom att kräva periodiska uppdateringar från den fasta programvaran som körs.Om programvaran misslyckas med att uppdatera timern inom den förväntade perioden, löper timern ut och utlöser en systemåterställning.Denna mekanism skyddar systemet från programkrascher, oändliga loopar eller oväntade firmware-fel.Efter återställningen startar mikrokontrollern om och börjar köra programmet igen.I den interna arkitekturen fungerar watchdog-timern tillsammans med systemkontrolllogik och timers.Syftet är att förbättra systemets övergripande tillförlitlighet och upprätthålla kontinuerlig drift i inbyggda system.
1. Strömförsörjningsstabilisering
När spänning först appliceras på enheten kräver de interna kretsarna en kort period för att matningsspänningen ska stabiliseras.Under detta skede upprättar de interna regulatorerna och strömhanteringsblocken rätt spänningsnivåer för CPU och kringutrustning.Mikrokontrollern förblir inaktiv medan denna stabilisering sker.Detta förhindrar opålitligt beteende under det tidiga uppstartsskedet.Stabil spänning säkerställer att interna logiska kretsar kan fungera korrekt.
2. Aktivering av startåterställning
Efter att matningen börjar stabiliseras, håller Power-On Reset-kretsen processorn i ett återställningstillstånd.Denna återställning förhindrar processorn från att utföra instruktioner tills spänningen når en säker nivå.Återställningsregulatorn övervakar matningsspänningen kontinuerligt under detta steg.Först när spänningen överstiger det erforderliga tröskelvärdet börjar återställningen släppas.Detta garanterar att mikrokontrollern startar med ett rent systemtillstånd.
3. Initiering av intern klocka
När återställningsvillkoren är rensade, initierar mikrokontrollern sitt interna klocksystem.Klockgeneratorn startar den interna oscillatorn, som ger timing för CPU och perifera operationer.Denna klocka blir den huvudsakliga tidsreferensen för systemexekvering.Processorn kan inte köra instruktioner utan en stabil klockkälla.Därför är klockinitiering ett viktigt steg i systemstarten.
4. Minnesinitiering
Under nästa steg förbereder processorn interna minnesstrukturer som används av programmet.Flash-minne tillhandahåller firmware-instruktionerna, medan SRAM lagrar runtime-data.Systemet förbereder också vektortabellen som används för avbrottshantering.Denna minnesinställning gör det möjligt för processorn att korrekt lokalisera programmets ingångspunkt.Korrekt minnesinitiering säkerställer smidig körning av firmware.
5. Perifer initiering
Efter minnesförberedelser aktiverar systemet viktig intern kringutrustning.Dessa kringutrustningar kan inkludera timers, kommunikationsmoduler och kontrollregister som krävs av den fasta programvaran.Vissa kringutrustning förblir inaktiverade tills applikationsprogrammet aktiverar dem.Initieringssteget säkerställer att den grundläggande systemmiljön är klar.Detta steg förbereder enheten för applikationskörning.
6. Körning av fast programvara börjar
När alla interna initieringssteg är klara börjar processorn köra den fasta programvaran som är lagrad i flashminnet.Exekveringen startar vanligtvis från återställningsvektorn som definieras i programkoden.Från denna punkt styr den inbäddade applikationen systemets funktion.Den fasta programvaran konfigurerar kringutrustning, bearbetar insignaler och utför systemuppgifter.Detta markerar övergången från maskinvarustart till programkörning.
• Långsam spänningsramp under uppstart
Om matningsspänningen stiger för långsamt kan de interna återställningskretsarna bete sig oförutsägbart.En långsam ramphastighet kan fördröja korrekt frigivning av återställning och påverka enhetens initiering.I vissa system kan CPU:n försöka starta innan spänningen är helt stabil.Detta kan resultera i inkonsekvent startbeteende.
• Strömförsörjningsbrus eller instabilitet
Elektriskt brus på strömförsörjningsledningen kan störa stabil mikrokontrollerstart.Brus kan orsaka tillfälliga spänningsfall som utlöser oavsiktliga återställningar.Dessa fluktuationer kan påverka interna klock- och logikkretsar.Som ett resultat kan mikrokontrollern starta om upprepade gånger.
• Otillräckliga frånkopplingskondensatorer
Dålig frånkoppling nära mikrokontrollerns strömstift kan orsaka instabil spänning under uppstart.Snabba strömförändringar inuti chippet kräver närliggande kondensatorer för att stabilisera matningen.Utan korrekt frånkoppling kan spänningsspikar uppstå.Denna instabilitet kan påverka systeminitieringen.
• Spänningsfall under uppstart
Om strömförsörjningen inte kan ge tillräcklig ström vid uppstart, kan spänningen falla kortvarigt.Den här situationen kan utlösa bruna återställningsförhållanden.Sådana fall kan inträffa när andra komponenter i systemet startar samtidigt.Dessa tillfälliga nedgångar kan avbryta uppstartsprocessen.
•Återställ signalinstabilitet
Externa återställningssignaler som fluktuerar under uppstart kan orsaka upprepade återställningar.Om återställningssignalen inte förblir stabil, kanske mikrokontrollern aldrig slutför sin initialisering.Detta kan förhindra att firmware körs normalt.Stabila återställningsförhållanden krävs för tillförlitlig start.
• Felaktig tillgänglighet för klockkälla
Om systemet förlitar sig på en extern klockkälla som inte startar korrekt kan det hända att processorn inte fungerar korrekt.Utan en stabil klocksignal kan instruktionsexekveringen inte börja.Detta kan leda till att systemet inte svarar.Klockstabilitet är viktigt för normal start av mikrokontroller.
• Verifiera matningsspänningens stabilitet
Det första felsökningssteget är att mäta mikrokontrollerns matningsspänning med ett oscilloskop eller en multimeter.Spänningen bör hållas inom det rekommenderade driftsområdet under uppstart.Eventuella plötsliga fall eller toppar kan indikera instabilitet i strömförsörjningen.Att observera spänningsvågformen under uppstart kan avslöja dolda problem.Stabil spänning är viktig för pålitlig initiering av mikrokontroller.
• Kontrollera Återställ signaltiming
Återställningssignalen bör förbli stabil och korrekt synkroniserad med uppstartsprocessen.Många övervakar ofta återställningsstiftet för att bekräfta att det beter sig som förväntat under uppstart.En instabil eller brusig återställningssignal kan starta om systemet upprepade gånger.Att verifiera återställningstidpunkten säkerställer att initiering sker först efter att strömmen blir stabil.Korrekt återställningsbeteende stöder korrekt systemstart.
• Inspektera strömförsörjningsfiltreringen
Effektfiltreringskomponenter som avkopplingskondensatorer bör undersökas noggrant.Dessa kondensatorer hjälper till att upprätthålla stabil spänning under snabba strömförändringar.Dålig placering eller otillräcklig kapacitans kan göra att spänningsbrus påverkar mikrokontrollern.Att säkerställa korrekt filtrering förbättrar starttillförlitligheten.Hårdvaruinspektion kan ofta avslöja saknade eller felaktigt placerade kondensatorer.
• Bekräfta drift av klockkällan
Systemklockan måste starta korrekt för att processorn ska kunna utföra instruktioner.Kontrollera oscillatorsignalerna för att bekräfta korrekt funktion.Om klockkällan inte startar kan CPU:n inte köra firmware.Övervakning av klocksignalen hjälper till att avgöra om tidskretsarna fungerar korrekt.Tillförlitlig klockdrift krävs för normal start.
• Undersök Firmware-initieringskoden
Startkod inuti den fasta programvaran kan påverka systemets initieringsbeteende.Granska återställningshanteraren och systeminitieringsrutiner.Felaktig konfiguration av systemregister eller kringutrustning kan försena normal drift.Att verifiera startkoden säkerställer att den fasta programvaran initierar hårdvaran korrekt.Mjukvaruinspektion kompletterar hårdvarufelsökning.
• Observera startbeteende med felsökningsverktyg
Felsökningsgränssnitt som SWD gör det möjligt att övervaka processoraktivitet under uppstart.Använd felsökningsverktyg och kontrollera om CPU:n når huvudprogrammets startpunkt.Brytpunkter och felsökningsloggar hjälper till att avslöja var initialiseringen slutar.Denna metod ger värdefull insikt om systemets beteende under tidiga uppstartsskeden.
Pålitlig start av en LPC84x-mikrokontroller beror på stabil effekt, korrekt återställningsbeteende och ett korrekt fungerande klocksystem.Viktiga startsteg inkluderar strömstabilisering, återställningssläpp, klockinställning, minnesförberedelse och körning av firmware.Problem som spänningsfall, brus, dålig frånkoppling eller instabila återställningssignaler kan avbryta denna process.Noggrann kraftdesign och systematisk felsökning hjälper till att säkerställa konsekvent uppstart och stabil systemdrift.
Skicka en förfrågan, vi svarar omedelbart.
LPC84x mikrokontroller används ofta i inbyggda system som kräver låg strömförbrukning och kompakt hårdvara.Typiska applikationer inkluderar industriella styrsystem, sensorgränssnitt, hemelektronik och IoT-enheter.
Du kan programmera LPC84x-enheter med ARM-kompatibla verktyg som Keil MDK, MCUXpresso IDE eller IAR Embedded Workbench.Dessa miljöer stöder felsökning, kompilering och utveckling av firmware.
Nej, LPC84x inkluderar en intern oscillator som kan generera systemklockan.Vissa applikationer kan dock använda en extern kristall för högre timingnoggrannhet.
De flesta LPC84x-enheter arbetar med klockhastigheter upp till cirka 30 MHz.Denna hastighet möjliggör effektiv bearbetning med bibehållen låg strömförbrukning.
Ja, LPC84x-enheter är designade med flera lågeffektlägen som minskar energiförbrukningen under inaktiva perioder.Detta gör dem lämpliga för bärbar elektronik, IoT-noder och batteridrivna inbyggda system.
på 2026/03/10
på 2026/03/9
på 8000/04/18 147758
på 2000/04/18 111943
på 1600/04/18 111349
på 0400/04/18 83721
på 1970/01/1 79508
på 1970/01/1 66915
på 1970/01/1 63065
på 1970/01/1 63012
på 1970/01/1 54081
på 1970/01/1 52139