
De IR2110 är en avancerad högspänningsförar som är skräddarsydd för att hantera högsidan och lågsidan i bryggkretsar, såsom lågbrygg- och halvbryggkonfigurationer.Denna höghastighetsdrivrutin ger separata låg- och högsidiga utgångar, vilket underlättar kompatibilitet med standard CMO: er och LSTTL-logiknivåer.IR2110, som har en robust HVIC- och spärr-immun CMOS-teknik, uthärdar krävande driftsmiljöer, vilket stödjer ett spänningsområde mellan 10V till 20V med en topputgångsström på 2,5A och en försörjningsström på 340μA, vilket gör det lämpligt för en mängd högkraftVäxlingsuppgifter.Bevisad designpraxis betonar balansen mellan prestanda och hållbarhet för dessa applikationer.
Industriellt och inom fordonssektorerna föredras IR2110 för sin motståndskraft under utmanande förhållanden, vilket säkerställer stabil prestanda mitt i kraftfluktuationer.Praktisk insikt visar att införlivande av denna förare ofta minskar komponentfelhastigheter, vilket förbättrar både livslängd och pålitlighet hos komplexa system.
IR2110: s höghastighetsfunktioner är allvarliga i applikationer som kräver snabb och exakt växling, till exempel förnybara energisystem.Hos solinverterare förbättrar Swift -omkopplaren energiomvandlingseffektiviteten, avgörande för att optimera energiutbytet.När tekniken utvecklas krävs den kontinuerliga anpassningen av komponenter som IR2110 för att uppfylla nya prestationsstandarder, och betonar rollen som innovation och strategisk framsyn i elektronisk design.

|
Stiftnummer |
Stiftnamn |
Beskrivning |
|
1 |
Lo |
Lågsidan grindförarens utgångsstift. |
|
2 |
Com |
Returnera sökvägen för konfiguration med låg sida. |
|
3 |
Vcc |
Strömförsörjningsstift för den låga sidan. |
|
4, 8, 14 |
Nc |
Inte anslutna stift. |
|
5 |
MOT |
Returnväg med flytande punkt för högsidan för högsidan. |
|
6 |
Vb |
Flytande tillförselstift som används för högsidan. |
|
7 |
Ho |
Utgångssignalstift används för högsidan MOSFET. |
|
9 |
Vdd |
+5V strömförsörjningsstift.Spänningen måste vara 5V;Använda under 4V
kanske inte ger det nödvändiga resultatet. |
|
10 |
Hin |
PWM-signalingång som används för högsidan. |
|
11 |
SD |
Avstängningsstift används för att automatiskt stänga av systemet. |
|
12 |
Lin |
PWM-signalingång för lågsidan. |
|
13 |
Vss |
Strömförsörjning GND -stift. |
|
Funktion/specifikation |
Information |
|
Antal stift |
14 |
|
Pakettyper |
PDIP, SOIC |
|
DV/DT -immunitet |
Ja |
|
Under spänningslåsning |
Finns för två kanaler |
|
Ingångstyp |
Dra ner CMOS Schmitt-triggade ingångar |
|
Avstängningslogik |
Kantutlösad med cykel efter cykel |
|
Utbredningsfördröjning |
Matchas för båda kanalerna |
|
Input/Output Phase Relationship |
Utgångar är inom fas av ingångar |
|
Logikkompatibilitet |
Kompatibel med 3,3 V -logik |
|
Gate Drive Supply Range |
10 V - 20 V |
|
Logikförsörjningsområde |
3,3 V - 20 V |
|
Markförskjutning |
Logik och kraft mark är ± 5 V |
|
Framström |
2,5 a |
|
Spänningsförsörjningsområde |
10 V - 20 V |
|
Stigningstid |
35 ns |
|
Falltid |
25 ns |
|
Turn-on Delay-tid (max) |
120 ns |
|
Avstängningsfördröjningstid (min) |
94 ns |
|
Driftsströmförsörjning |
340 µA |
|
Motsvarande MOSFET -förare |
MIC4608, UCC27714, Fan7392 |
Inom halvbryggkonfigurationer säkerställer IR2110 exakt hantering av både högsidan och lågsidan MOSFETS.Denna IC är dominerande i system som kräver noggrann krafthantering och förbättrad effektivitet.Utöver sin roll återspeglar det användarens avsikt att harmonisera kraftflödet med operativa krav.

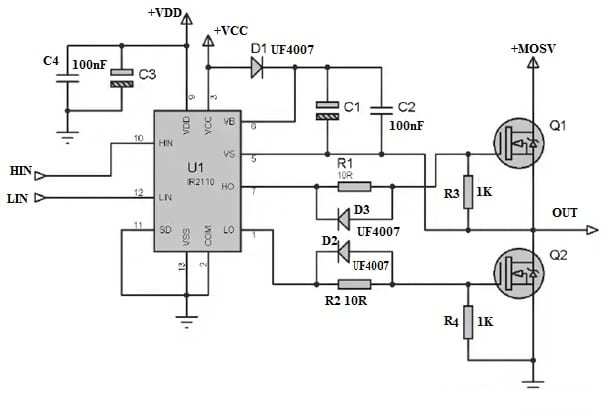
IR2110 MOSFET -drivarkretsen innehåller dioder, kondensatorer och MOSFET: er.Dessa komponenter bildar ryggraden i en bootstrap -krets och fångar essensen av att upprätthålla lämpliga grindspänningar.Deras integration skildrar åtagandet att förfina energifördelningen.
• Bootstrap -krets och kondensatordynamik: Bootstrap-kretsen fungerar som hjärtslag för effektiva brouppsättningar, vilket möjliggör kondensatorladdningscykler.Denna känsliga spänningsbalans är aktiv för MOSFET -grindfunktionalitet och förvandlar den nominella designen till operativ verklighet.Experiment i kondensatorvärden baserade på specifika kretsskillnader är en utforskning av prestationsoptimering.
• Snabbt växelbeteende: Dioder skapar snabba urladdningsvägar som kringgår grindmotstånd, avsevärt förkortar MOSFET-avstängningsintervall.Denna egenskap är uppskattad i högpresterande sammanhang, eftersom den uppfyller behovet av snabba övergångar och resonerar med önskan om hastighet i elektronisk kommunikation.
• Motstånd mot källan: Att agera som tysta vårdnadshavare, förhindrar gate-to-source-motstånd oavsiktligt MOSFET som utlöser från brus eller flytande grindproblem.Tankeväckande utvalda och strategiskt placerade förstärker dessa motstånd systemintegritet och speglar designfilosofin som försiktiga noggrant övervägande av yttre påverkan.
IR2110 är avgörande för att öka effekteffektiviteten under höghastighetsomkoppling, mest för motoriska enheter, växelriktare och system som kräver snabba svar.Dess kompetens i att hantera snabba växlingsverksamheter minimerar energiförlust och bidrar till ökad effektivitet.Genom att skickligt anställa denna komponent rapporterar du anmärkningsvärda vinster i systemtillförlitlighet och prestanda, särskilt i industriella miljöer där noggrannhet är mycket värderad.
Ett anmärkningsvärt attribut för IR2110 är dess starka elektriska isolering, skicklig vid skyddande känsliga ingångskretsar från potentiellt skadliga högkraftsutspänningar.Denna funktion spelar en viktig roll i att skydda bräckliga elektroniska delar från spänningsvågor och störningar och därigenom förlänga systemets operativa livslängd.Du kan ofta använda den här föraren i dina projekt för att förbättra säkerhetsåtgärderna och sänka långsiktiga underhållsinsatser.
IR2110 utmärker sig vid hantering av både halvbryggor och fullbronuppsättningar, vilket underlättar den smidiga dubbelriktade kraftregleringen som avancerad elektronik kräver.Denna flexibilitet stöder ett omfattande utbud av applikationer, inklusive framdrivningssystem i elektriska fordon och komplex konsumentelektronik.Du kan notera att dess mångsidighet förenklar designprocesserna avsevärt samtidigt som konkurrensnivåerna upprätthålls.
I motorstyrningsapplikationer möjliggör IR2110 detaljerad modulering av motorhastighet och riktning.Dess snabba växlingskapacitet möjliggör noggrann kontroll, användbar för applikationer som robotik som kräver exakta motoriska åtgärder.Under åren har det observerats att integrering av denna förare ger en smidig drift och förstärker effektiviteten och hjälper till att främja automatiseringsteknologier.
Vid växling av kraftförsörjning spelar IR2110 en viktig roll i tillförlitlig krafthantering, vilket säkerställer stabil kraftleverans i olika sammanhang.Dess roll i kraftförsörjningsdesign är förknippad med förbättrad belastningsreglering och effektivitet.Du kan utnyttja IR2110: s förmågor kan leda till överlägsna resultatresultat och energieffektivitet och belysa dess inverkan på modern kraftelektronik.
Skicka en förfrågan, vi svarar omedelbart.
på 2024/12/16
på 2024/12/15
på 8000/04/18 147758
på 2000/04/18 111949
på 1600/04/18 111349
på 0400/04/18 83722
på 1970/01/1 79508
på 1970/01/1 66920
på 1970/01/1 63077
på 1970/01/1 63012
på 1970/01/1 54081
på 1970/01/1 52146