
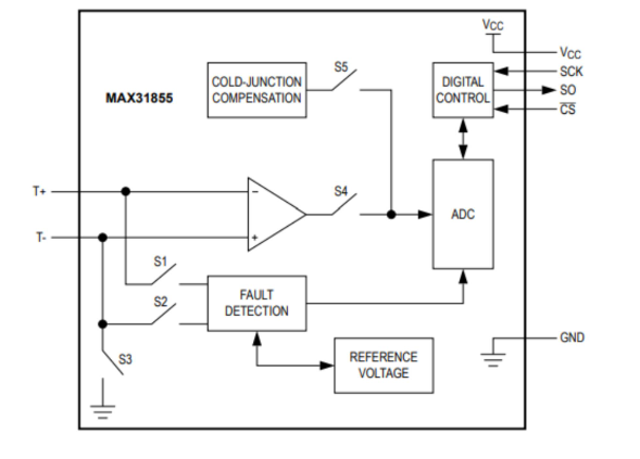
De Max31855 fungerar som en sofistikerad koppling mellan termoelement och digitala system, med en 14-bitars ADC med integrerad kall-korsningskompensation.Det förbättrar precisionen i temperaturövervakning genom att anslutas sömlöst med mikrokontroller (µC).Olika versioner rymmer olika termoelementtyper, identifierbara med suffix som MAX31855K.
MAX31855 bearbetar termoelementsignaler för ADC -kompatibilitet, vilket minimerar brusinterferensen.Den kompenserar för miljötemperaturvariationer genom att justera termisk spänning till ett 0 ° C -riktmärke.För termoelement av K-typ förändras spänningen ungefär 41 uV/° C, uttryckt som
Vout = (41,276μV/° C) x (tr - tamb)
Varje termoelementtyp uppvisar distinkta egenskaper, vilket kräver justeringar för att hantera deras icke-linjära prestanda.
Denna komponent identifierar temperaturskillnader över termoelementskorsningarna och hanterar dessa med kompensation av kallkoppling genom att synkronisera dess interna matstemperatur till referenskorsningen.Genom att införliva denna temperatur i råa termoelementdata ger det exakta "heta korsning" -avläsningar.Att placera enheten strategiskt, så den kalla korsningen och max31855 delar liknande temperaturer, berikar mätkonsistensen.Du kan ofta placera detta i inställningar med stabila temperaturer och vårda tillförlitligheten som det ger dem som är djupt investerade i skillnaderna i termisk mätning.




|
Särdrag |
Beskrivning |
|
Integration minskar designtiden |
Sänker systemkostnaden genom att förenkla designprocessen. |
|
14-bitars, 0,25 ° C upplösningskonverterare |
Ger hög noggrannhetstemperaturmätningar. |
|
Integrerad kompensation av kallkonditionering |
Kompenserar automatiskt för kallhoppningstemperatur. |
|
Stöder flera termoelementtyper |
Kompatibel med K-, J-, N-, T-, S-, R- och E-typ
Termoelement. |
|
Detektion av termoelementshorts |
Detekterar shorts till GND eller VCC, förbättrar systemet
pålitlighet. |
|
Öppna termoelementdetektering |
Identifierar när termoelementet är frånkopplat. |
|
Mikrokontrollergränssnittskompatibilitet |
Lätt gränssnitt med de flesta mikrokontroller. |
|
Spi-kompatibelt gränssnitt |
Enkelt skrivskyddat SPI-gränssnitt för enkel data
kommunikation. |
Här är tabellen baserad på de angivna specifikationerna för Maxim Integrated MAX31855TASA+.
|
Typ |
Parameter |
|
Fabriksledning |
6 veckor |
|
Monteringstyp |
Ytfäste |
|
Förpackning / fodral |
8-SOIC (0,154, 3,90 mm bredd) |
|
Ytfäste |
JA |
|
Antal stift |
8 |
|
Vikt |
506.605978mg |
|
Driftstemperatur |
-40 ° C ~ 125 ° C |
|
Förpackning |
Rör |
|
Publicerad |
2013 |
|
Pbfree -kod |
JA |
|
Delstatus |
Aktiv |
|
Fuktkänslighetsnivå (MSL) |
1 (obegränsad) |
|
Antal avslutningar |
8 |
|
ECCN -kod |
Örat99 |
|
Typ |
Termoelement till digital omvandlare |
|
Terminalposition |
DUBBEL |
|
Terminalform |
Gullvinge
|
|
Toppens reflowtemperatur (CEL) |
Inte specificerad |
|
Antal funktioner |
1 |
|
Leveransspänning |
3.3V |
|
Terminalhöjd |
1,27 mm |
|
Time @ Peak Reflow Temperatur-Max (er) |
Inte specificerad |
|
Basdelnummer |
Max31855 |
|
Räkning |
8 |
|
Kvalifikationsstatus |
Inte kvalificerad |
|
Utgångstyp |
Digital |
|
Driftsförsörjningsspänning |
3.3V |
|
Gränssnitt |
Spi |
|
Max matningsspänning |
3.6V |
|
Min matningsspänning |
3v |
|
Driftsström |
900μA |
|
Ingångstyp |
Termoelement (flera) |
|
Leverera nuvarande max (ISUP) |
1,5 mA |
|
Upplösning |
1,75 b |
|
Längd |
4,9 mm |
|
Höjd sittande (max) |
1,75 mm |
|
Bredd |
3,9 mm |
|
Nå SVHC |
Okänd |
|
ROHS -status |
ROHS3 -kompatibel |

|
Artikelnummer |
Beskrivningar |
Tillverkare |
|
MAX31855NASA+signalkretsar |
Analog Circuit, 1 Func, PDSO8, ROHS Compliant, SOP-8 |
Maxim Integrated Products |
|
Artikelnummer |
Tillverkare |
Förpackning / fodral |
Antal stift |
Antal avslutningar |
Pbfree -kod |
ROHS -status |
Förpackning |
Terminalposition |
|
Max31855tasa+ |
Maxim Integrated |
8-SOIC (0,154, 3,90 mm) |
8 |
8 |
Ja |
ROHS3 -kompatibel |
Rör |
DUBBEL |
|
TC4427EOA |
Mikrochip -teknik |
8-SOIC (0,154, 3,90 mm) |
8 |
8 |
Ja |
ROHS3 -kompatibel |
Rör |
DUBBEL |
|
TC7662BCOA |
Mikrochip -teknik |
8-SOIC (0,154, 3,90 mm) |
8 |
8 |
Ja |
ROHS3 -kompatibel |
Rör |
DUBBEL |
|
MCP1404-E/SN |
Mikrochip -teknik |
8-SOIC (0,154, 3,90 mm) |
8 |
8 |
Ja |
ROHS3 -kompatibel |
Rör |
DUBBEL |



Effekterna av banbrytande system i industriella sammanhang ligger i att förbättra produktiviteten och effektivisera verksamheten.Automation, dataanalys och IoT är integrerade i dessa framsteg.En anmärkningsvärd aspekt är fokus på prediktiv underhållsutnyttjande maskininlärning för att förhindra störningar.Till exempel använder fabriker nu sensorer för att kontinuerligt övervaka utrustningens hälsa och tillhandahålla insikter som skogar oväntade nedbrytningar.Omvandlingen av smarta fabriker har omdefinierade branschmetoder för innovation och marknadsanpassning.
Dagens hushållsapparater är mer sammankopplade och spelar en roll i det utvecklande smarta hemlandskapet.När de betonar energieffektivitet och komfort utnyttjar de för att förstå vanor och optimera inställningarna.Bildkylskåp som varnar dig för att löpa ut föremål eller tvättmaskiner kalibrera vattenanvändning baserat på laststorlek.Dessa innovationer förbättrar bekvämligheten samtidigt som det stöder hållbart liv.Rörelsen mot miljövänlig teknik speglar samhällsvärden för medveten konsumtion.
Uppvärmning, ventilation och luftkonditioneringssystem bidrar avsevärt till miljökvalitet inomhus.Moderna HVAC -enheter använder smarta termostater och sensorer för att justera temperaturen baserat på beläggning och väder, vilket förbättrar både komfort och energiförbrukning.Den växande integrationen av förnybar energi, som solpaneler, belyser en rörelse mot att minska koldioxidutsläppen.Innovationer inom luftfiltrering spelar också en roll i att förbättra luftkvaliteten och stödja hälsan genom förebyggande åtgärder.Effektivitetsfokuset i VVS -system anpassar önskan om komfort med strävan efter miljömässigt förvaltarskap.
|
Pakettyp |
Paketkod |
Kontur nr. |
Landmönster nr. |
|
8 Så |
S8#4 |
21-0041 |
90-0096 |
Maxim Integrated, nu en grundläggande del av analoga enheter, ger exceptionell expertis inom analog och blandad signalintegrerade kretsar.Företagets engagemang för sektorer som bil-, industri- och kommunikation har positionerat det som en framträdande enhet inom dessa områden.
Deras olika utbud av produkter inkluderar krafthanteringslösningar, avancerade sensorer och robusta mikrokontroller.Dessa erbjudanden syftar till att förbättra effektiviteten och funktionaliteten, tillgodose de komplexa kraven från moderna elektroniska system.Precision i sensordatabehandling, till exempel, spelar en viktig roll i fordonssäkerhetsfunktioner och betonar behovet av noggrann design och exekvering.
Baserat i San Jose, Kalifornien, har Maxim Integrated ett anmärkningsvärt globalt fotavtryck med många anläggningar och kontor över kontinenter.Denna utbredda närvaro underlättar samarbete med olika branscher och stöder den sömlösa integrationen av deras teknik i olika regionala miljöer.Att bilda lokala partnerskap har varit fördelaktigt när det gäller att utveckla lösningar som överensstämmer med specifika lagstiftnings- och marknadskrav.
Analog och gränssnittsproduktguide.pdf
Cylindriska batterilhållare.pdf
Max31855 är en sofistikerad integrerad krets utformad för att konvertera termoelementsignaler till digital form.Den integrerar exakt kompensation av kallkoppling, vilket ger en 14-bitars digital utgång via ett SPI-gränssnitt.Dess roll är anmärkningsvärd i scenarier där temperaturprecisionen är aktiv.I industriella miljöer liknar dess pålitlighet och precision ofta med traditionella metoder och visar hur digital data precision höjer automatiserade processer.Denna övergång från analog till digitala strömlinjeres temperaturövervakningssystem och förstärker deras effektivitet.
Termistorer och termoelement krävs vid temperaturmätning, var och en arbetar på distinkta underliggande principer.Termistorer ändrar motstånd med temperaturfluktuationer.De är mycket känsliga och idealiska för smala intervall.Termoelement genererar en spänning mellan två olika metaller, vilket gör att de kan täcka omfattande temperaturintervall och svara snabbt.Att utnyttja dessa sensorer innebär en djup förståelse för deras unika egenskaper.Detta tillåter skräddarsytt urval för specifika applikationer, vilket avsevärt förbättrar temperaturövervakningseffektiviteten i konsumentelektronik och intrikata tekniska system.
Skicka en förfrågan, vi svarar omedelbart.
på 2024/10/24
på 2024/10/24
på 8000/04/18 147757
på 2000/04/18 111936
på 1600/04/18 111349
på 0400/04/18 83721
på 1970/01/1 79508
på 1970/01/1 66911
på 1970/01/1 63048
på 1970/01/1 63012
på 1970/01/1 54081
på 1970/01/1 52127