
De BC548 är en allmänt använt NPN -bipolär korsningstransistor designad för uppgifter som att byta och förstärka signaler i elektroniska kretsar.Den kan hantera en massa upp till 500 mA när den används som en switch, vilket gör den mångsidig för olika låga effektapplikationer.Denna transistor finns i tre varianter: BC548A, BC548Boch BC548C.Den största skillnaden mellan dessa modeller ligger i deras DC -strömförstärkningsvärden.
Förstärkningen för BC548A varierar mellan 110 och 220, medan BC548B har ett vinstintervall på 200 till 450, och BC548C erbjuder det högsta intervallet 420 till 800. Dessa värden avgör hur mycket transistorn kan förstärka en signal, och det är därför som därför är därförAtt välja rätt variant baserat på din krets behov är avgörande.Oavsett om du arbetar med förstärkning eller byteuppgifter erbjuder BC548 en pålitlig och effektiv lösning.
BC548 -transistorn fungerar genom att använda en liten ström vid sin basterminal för att kontrollera flödet av en större ström mellan dess samlar- och emitterterminaler.För att fungera korrekt måste den nuvarande som levereras till basen begränsas till högst 5 mA.När basstiftet är anslutet till marken förblir kopplingen mellan samlaren och emitteren öppen, vilket förhindrar att varje ström flyter igenom.
När en signal appliceras på basterminalen stänger den denna anslutning, vilket gör att strömmen kan flyta mellan samlaren och emitter.Detta tillstånd kallas mättnadsregionen, där transistorn är helt "på", och den kan hantera upp till 500 mA ström.Å andra sidan, när signalen till basen tas bort, kommer transistorn in i avstängningsområdet, stänger helt "av" och stoppar strömflödet.
Om du ökar spänningen något vid basterminalen kan det orsaka en betydande förändring i strömmen som strömmar genom samlaren och emitter.Emitterterminalen är kraftigt dopad jämfört med de andra terminalerna, vilket gör kollektorns spänning högre än basspänningen.Detta beteende gör det möjligt för BC548 att effektivt förstärka signaler, vilket gör det till ett tillförlitligt val för många växlings- och amplifieringsuppgifter.
BC548 -transistorn har tre terminaler, var och en spelar en distinkt roll i sin drift.Dessa terminaler skiljer sig åt i termer av deras dopingnivåer och specifika uppgifter i kretsen.Att förstå stiftkonfigurationen hjälper dig att ansluta transistorn korrekt i din krets.

• PIN-1 (samlare): Det är här strömmen kommer in i transistorn.Det fungerar som ingångsterminalen för huvudströmflödet i kretsen.
• Pin-2 (bas): Basterminalen är transistorens kontrollpunkt.En liten ström som appliceras här reglerar den större strömmen som strömmar mellan samlaren och emitter.
• PIN-3 (emitter): Detta är terminalen genom vilken strömmen går ut från transistorn efter att ha slutfört sin väg genom kretsen.
Funktionerna och specifikationerna för BC548 -transistorn beskrivs nedan för att ge insikt i dess funktionalitet och design.
| Parameter | Värde |
| Transistortyp | Bi-polär, npn |
| Antal stift | 3 |
| Pakettyp | Till 92 |
| Maximal samlarström (IC) | 500 mA |
| Maximal Collector-Emitter Spoltage (VCE) | 30V |
| Maximal Collector-Base Voltage (VCB) | 30V |
| Maximal emitter-basspänning (VEB) | 5V |
| Övergångsfrekvens (ft) | 150 MHz |
| Maximal samlarfördelning | 625 MW |
| DC Current Gain (HFE) | 110 till 800 |
| Drifts- och lagringstemperaturområde | -55 ° C till +150 ° C |
| Monteringstyp | Genomhål |
| Fuktkänslighetsnivå (MSL) | 1 (obegränsad) |
| Maximal ström | 500 MW |
• BC547
• BC549
• BC550
• 2n2222
• 2n3904
• 2N3906
• BC557
• BC558
• BC556
För att säkerställa att BC548 -transistorn fungerar bra och varar länge är det viktigt att följa några säkerhetsåtgärder.Håll alltid fast vid de rekommenderade specifikationerna, eftersom överskridande av dem kan orsaka skador.Undvik till exempel att ansluta all belastning som kräver mer än 30V eller 500 mA, eftersom detta går utöver transistorens kapacitet.
Var uppmärksam på stiftanslutningarna.Transistorens stift måste anslutas korrekt;Omvändning eller felaktigt placering kan resultera i fel eller permanent skada.Att använda ett lämpligt motstånd vid basterminalen är lika viktigt.Detta hjälper till att kontrollera strömmen som strömmar in i basen, som inte bör överstiga 5MA.
Slutligen, se till att driftstemperaturen förblir inom intervallet -55 ° C till +150 ° C.Överdriven värme eller kyla kan minska transistorens prestanda eller leda till misslyckande.Att följa dessa enkla steg kan hjälpa dig att få ut mesta möjliga av BC548 -transistorn i dina projekt.
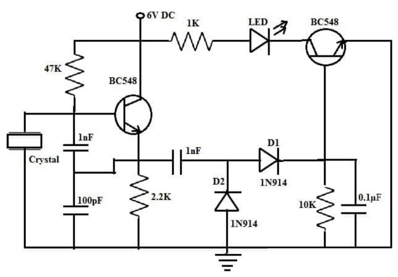
Crystal Tester -kretsen, byggd med BC548 -transistorn, är ett enkelt och effektivt sätt att kontrollera om en kristallkomponent fungerar korrekt.Kristaller är en viktig del av många elektroniska projekt, eftersom de hjälper till att generera specifika frekvenser.Denna krets bildar en oscillator, och om kristallen är funktionell kommer LED i kretsen att blinka för att indikera att den fungerar korrekt.
För att skapa den här kretsen behöver du några grundläggande komponenter: en 6V DC -strömförsörjning, två BC548 -transistorer, två 1N914 -dioder, en LED och motstånd på 2,2 kΩ, 47kΩ, 1kΩ och 10kΩ.Dessutom krävs kondensatorer med värden 0,1 uF, 1NF och 100PF.När du har monterat kretsen efter diagrammet kommer installationen att göra det enkelt att testa kristaller.
När kristallen är ansluten genererar kretsen svängningar, som utlöser den första BC548 -transistorn.Signalen korrigeras sedan av dioderna och filtreras av kondensatorer innan den andra BC548 -transistorn, som aktiverar lysdioden.En glödande LED indikerar en fungerande kristall, medan inget ljus antyder att kristallen är felaktig.Denna enkla testare kan spara tid och se till att kristallerna som används i dina projekt fungerar som de borde.

Denna krets använder två BC548 -transistorer som arbetar tillsammans för att testa funktionaliteten hos en kristall.Drivs av en 6V -tillförsel är kretsen utformad för att säkert styra strömflödet genom att placera motstånd före varje komponent.Kristallen under test är direkt ansluten till basterminalen för den första transistorn (T1).
När kristallen genererar svängningar utlöser den T1 och producerar en utgång som passerar genom 1N914 -dioder.Dessa dioder korrigerar signalen, som sedan filtreras av kondensatorer innan den når basen för den andra transistorn (T2).T2 förstärker signalen och tänds en LED om kristallen fungerar korrekt.
Om lysdioden inte glöder, är kristallen varken felaktig eller skadad.Denna installation är mycket användbar för att snabbt verifiera driften av kristaller, särskilt i högfrekventa projekt där precisionsoscillatorer behövs.Enkelhet och tillförlitlighet för denna krets gör det till ett värdefullt verktyg för att säkerställa att dina kristaller fungerar som förväntat.
Denna transistor är byggd med avancerad processteknologi, vilket säkerställer att den fungerar effektivt och pålitligt i ett brett spektrum av kretsar.Den använda tekniken gör den lämplig för både omkopplings- och amplifieringsuppgifter, vilket ger den en fördel i prestanda.
BC548 -transistorn är utformad för att producera mycket låg felspänning.Detta innebär att det fungerar med hög precision och upprätthåller stabilitet i din krets.Denna funktion gör det till ett pålitligt val för kretsar som kräver noggrannhet.
Dess förmåga att växla mellan och på stater gör snabbt BC548 idealisk för snabbväxlingsapplikationer.Oavsett om du arbetar med en digital krets eller en frekvensberoende installation, säkerställer det snabba svaret smidig prestanda.
Transistor stöder full spänningsdrift, vilket ger flexibilitet i dess användning.Den kan hantera den maximala samlar-till-emitterspänningen effektivt, vilket säkerställer säker och konsekvent drift inom dess nominella gränser.
Med ett maximalt aktuellt betyg på 500 mA kan BC548 köra flera komponenter samtidigt.Dess krafthanteringskapacitet gör den också lämplig för en mängd olika applikationer, från att köra lysdioder till reläer.
BC548 har en hög likströmsförstärkning, från 110 till 800, beroende på varianten.Detta gör det mycket effektivt för att förstärka signaler, särskilt i lågeffektljud- och signalbehandlingskretsar.
Jämfört med liknande transistorer som BC549 och BC550 producerar BC548 mindre brus.Detta gör det till ett bra alternativ för kretsar där brusreducering är en prioritering, till exempel i ljudförstärkare eller känsliga signalförstärkningar.
Tack vare dess förmåga att hantera upp till 500 mA kan BC548 driva olika komponenter.Det används ofta med integrerade kretsar, andra transistorer, lysdioder och reläer, vilket gör det till ett mångsidigt val för många elektroniska applikationer.
BC548 -transistorn används ofta i Darlington -par för att förstärka svaga signaler.Genom att para ihop den med en annan transistor förbättrar den signalstyrkan, vilket gör den idealisk för applikationer som kräver hög förstärkning.
Denna transistor är en nyckelkomponent i sensorkretsar, vilket hjälper till att bearbeta och förstärka signaler från sensorer för vidare användning i elektroniska system.
Med sin förmåga att hantera laster upp till 500 mA är BC548 perfekt för att köra små belastningar som lysdioder, reläer och liknande lågeffektenheter.
BC548 används ofta i ljudkretsar för att förstärka ljud.Det används också i olika drivrutinsmoduler, inklusive LED -drivrutiner, relädrivrutiner och omkopplingsmoduler.
Det används ofta i olika typer av förstärkarmoduler som signalförstärkare, push-pull-förstärkare och ljudförstärkare.Dess höga vinst och låga brus gör det till ett utmärkt val för dessa applikationer.
Du hittar BC548 i många allmänna kretsar, såsom ljudförförstärkare, beröringsomkopplare, LED-flashkretsar, RF-kretsar, värmessensorer och PWM (pulsbreddmodulering).
Tack vare sin snabba växlingshastighet används BC548 i snabba enheter och larmkretsar.Dessa applikationer drar nytta av dess förmåga att slå på och stänga snabbt utan förseningar.
BC548 kan ersätta många andra allmänna transistorer, såsom BC547 och 2N3904, i olika elektroniska projekt, vilket gör det till en mångsidig ersättning för liknande komponenter.
Med sin 500 mA -kollektorströmklassificering kan BC548 driva ett brett utbud av laster, vilket gör den lämplig för kretsar som kräver att flera komponenter drivs samtidigt.
Dess utmärkta samlare-spridning och hög DC-strömförstärkning gör BC548 idealisk för användning i både amplifierings- och pre-amplifieringsstadier av kretsar.Detta säkerställer tydlig signalbehandling och effektiv prestanda.
Skicka en förfrågan, vi svarar omedelbart.
på 2024/12/26
på 2024/12/26
på 8000/04/18 147770
på 2000/04/18 112006
på 1600/04/18 111351
på 0400/04/18 83768
på 1970/01/1 79565
på 1970/01/1 66959
på 1970/01/1 63098
på 1970/01/1 63040
på 1970/01/1 54096
på 1970/01/1 52184