
De AD724JR är ett kompakt och kostnadseffektivt chip som förvandlar RGB-signaler till standard NTSC eller PAL-video.Den hanterar röda, gröna och blå ingångar och matar ut kompositvideo, luminans och krominans - samtidigt.Du kan ansluta den direkt till 75 Ω -kablar utan extra filter eller fördröjningslinjer.Det fungerar med 3V, 5V CMO: er eller TTL -logik och körs på en enda +5V -leverans.
Du kan använda en billig kristall eller en extern klocka, och den inbyggda oscillatorn tar hand om tidpunkten.Den hanterar också synkroniseringssignaler på egen hand - bara anslut VSYNC och HSYNC, eller använder CSYNC direkt.De inbyggda filtren och matchade förseningar hjälper till att hålla videoutgången ren och väl timad för TV-apparater.
Detta chip är ett smart val för att lägga till videoutgång till din design.
Behöver du stora mängder?Kontakta oss nu för speciell bulkpriser!

| Stift | Stiftnamn | Beskrivning |
| 1 | Stnd | Väljer NTSC (Hög) eller pal (låg) kodning. |
| 2 | Agnd | Analog mark. |
| 3 | FENA | Klockingång för NTSC/PAL -kodning (FSC eller 4FSC). |
| 4 | Apos | Analog kraft leverans (+5V). |
| 5 | Encd | Aktivera kodning funktion (hög) eller krafter ner (låg). |
| 6 | Rin | Röd videoingång (AC-kopplad). |
| 7 | GIN | Grönvideo ingång (AC-kopplad). |
| 8 | Soptunna | Blå videoinmatning (AC-kopplad). |
| 9 | CRMA | Krominans utgång (ca 1,8 V P-P). |
| 10 | Comp | Sammansatt video utgång (ca 2,5 V P-P). |
| 11 | Luma | Luminance + Sync utgång (ca 2 V P-P). |
| 12 | VÄLJA | Väljer FSC (Låg) eller 4FSC (High) -läge. |
| 13 | Dgnd | Digital mark. |
| 14 | Dpo | Digitalmakt leverans (+5V). |
| 15 | Vsync | Vertikal synkronisering Ingång (TTL -logik). |
| 16 | Hsync | Horisontellt eller Composite Sync -ingång (TTL -logik). |



AD724JR erbjuder ett budgetvänligt sätt att lägga till videokodning till ditt projekt.Med nyckeldelar som filter, fördröjningslinjer och klämmor som redan är inbyggda i chipet sparar du tid och kortutrymme samtidigt som du håller din design enkel.
Du behöver bara en +5V strömförsörjning för att köra AD724JR.Detta gör din installation renare och hjälper till att sänka antalet delar som behövs.
Chipet fungerar med antingen en underbärarkristall (FSC) eller en 4FSC -klocka.Du kan också använda en extern klocksignal om du redan har en i ditt system, vilket ger dig flexibilitet baserat på vad som finns tillgängligt i din installation.
Det ger både sammansatt video och separata Y/C -utgångar.Detta låter dig ansluta till en mängd olika visningstyper, beroende på vad ditt projekt behöver.
Luminansen (Y) och krominans (C) -signalerna är noggrant tidsinställda för att hålla sig synkroniserade.På så sätt ser videoutgången stabil och ren utan fördröjning.
Du behöver inte lägga till externa filter eller fördröjningslinjer.Allt som behövs för tydlig signalbehandling är inbyggt i chipet, vilket gör din krets lättare att designa och bygga.
AD724JR har en inbyggd DC-klämma som håller videonivåerna stabila.Detta hjälper till att hålla bildkvaliteten konsekvent även om insignalen växer något.
Du kan mata in standard horisontella och vertikala synkroniseringssignaler (HSYNC och VSYNC), eller använda en enda Composite Sync (CSYNC) ingång.Detta gör att ansluta till olika videokällor mycket enklare.
Om du använder en videokälla med sin egen timing kan chipet låsa på den externa underbäraren.Det håller allt i linje för smidigare videouppspelning.
Utgångarna kan direkt köra 75 Ω omvändterminerade kablar.Du behöver inte extra förare, som minskar din dellista och sparar kortutrymme.
Växla enkelt mellan NTSC- och PAL-lägen med en kontrollstift på logiknivå.Detta låter dig använda samma chip för olika regioner eller format utan hårdvaruändringar.
Med sitt lilla 16-ledande SOIC-fotavtryck passar AD724JR fint på trånga brädor.Det är ett smart val när du arbetar med begränsat utrymme.
Tekniska specifikationer för analoga enheter, AD724JR.
| Produktattribut | Attributvärde |
| Tillverkare | Analog Devices, Inc. |
| Spänning - leverans, digital | 4.75V ~ 5.25V |
| Spänning - leverans, analog | - |
| Typ | Videokodare |
| Leverantör Enhetspaket | 16-SOIC |
| Serie | - |
| Paket / Fall | 16-SOIC (0,295 ", 7,50 mm Bredd) |
| Paket | Rör |
| Montering Typ | Ytfäste |
| Bas Produktnummer | AD724 |
| Ansökningar | RGB till NTSC/PAL |

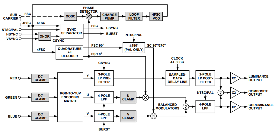
Det funktionella blockschemat för AD724JR visar hur den konverterar RGB -videosignaler till en standard -TV -signal som NTSC eller PAL.Det börjar med att ta röda, gröna och blå ingångar, som går igenom DC -klämmor för att förbereda dem för bearbetning.Dessa signaler förvandlas sedan till YUV -signaler med en konverteringsmatris.Y (Luminance) -delen filtreras och försenas för att matcha timing, medan U- och V (färg) delar går igenom filter och modulatorer för att skapa färgsignalen.Samtidigt kontrollerar synkroniseringssignaler och klockingångar tidpunkten och kodningen.Slutligen kombineras allt och skickas ut som tre utgångar: luminans, krominans och sammansatt video.

Kretsdiagrammet för AD724JR visar de interna inställningarna kopplade till olika grupper av stift.Circuit A HANDLAR LOGIC-NIVÅ INGIFTER som lägesval och synkroniseringssignaler med hjälp av digitala kretsar med standard.Krets B visar anslutningen för klockingången, inklusive förspännings- och filtreringsdelar för att hålla signalen stabil.Circuit C tar hand om RGB -videoingångarna och använder klämma för att fixa signalnivåerna innan de bearbetas.Krets D visar hur utgångarna - som luminans, komposit och krominans - är buffrade och filtrerade för att ge rena videosignaler.Varje sektion drivs av analoga eller digitala förnödenheter och jordas ordentligt för att hålla signalerna rena och stadiga.
AD724JR är utformad för att konvertera RGB -signaler till standard NTSC eller PAL -video.Detta gör det enkelt att ansluta digital grafik eller videokällor till TV -apparater, bildskärmar eller andra skärmar som använder dessa format.
Om du bygger en retro-spelkonsol, mediaspelare eller anpassat underhållningssystem, låter AD724JR dig skicka video direkt till en TV med komposit eller S-video-utgång.Det hjälper till att överbrygga klyftan mellan digitala system och analoga skärmar.
För inbäddade projekt som behöver enkel videoutgång är AD724JR ett praktiskt val.Oavsett om du arbetar med mikrokontroller eller FPGA, gör det möjligt för dig att visa innehåll på äldre skärmar utan en komplicerad installation.
I handhållna eller batteridrivna videoenheter hjälper AD724JR: s låga kraftanvändning och kompakta storlek dig att spara utrymme och energi medan du fortfarande levererar kvalitetens videosignaler.
Chipet är användbart i testutrustning som behöver visuell utgång, till exempel signaltestare eller kalibreringsverktyg.Det låter dig visa grundläggande grafik eller data på en standard -TV -skärm.
Du kan använda AD724JR i kamerasystem eller videomonitorer som fungerar med analoga signaler.Det gör det enkelt att skicka bearbetade RGB -videoflöden genom sammansatta videolinjer till säkerhetsskärmar.

Konturdimensionerna för AD724JR visar storleken och formen på chipets fysiska paket.Den levereras i en 16-stifts SOIC-layout med kroppsbredden runt 7,5 mm och längd runt 10 mm.Stiftavståndet är 1,27 mm, vilket är standard för denna typ av paket.Paketets tjocklek är knappt 2 mm, och stiften är något böjda utåt med en 45 ° vinkel för ytmontering.Denna ritning hjälper till att se till att chipet passar ordentligt på ett kretskort under layout och montering.
• Videutgång av hög kvalitet med tydlig färg
• Fungerar med NTSC- och PAL -format
• Lätt att ansluta till RGB -källor
• Små storlek passar trånga utrymmen
• Inget behov av extra filter eller fördröjningslinjer
• Enkelt att använda med standardsynkroniseringssignaler
• Kör på bara en +5V strömförsörjning
• Perfekt för många typer av videoprojekt
• stöder bara analog videoutgång
• Begränsad till standardvideoupplösningar
• Inte utformad för HD eller digitala format
• Behöver noggrann layout för ren signalkvalitet
| Del Antal | Tillverkare | Nyckelfunktioner | Använd fall/anteckningar |
| Ad725ar | Analog Devices Inc. | Liknande AD724JR men med Ytterligare funktioner för förbättrad videokodning.Använder samma kraftområde och pakettyp. | Lämplig för högkvalitativ video Omvandling där förbättrade kodningskapaciteter behövs. |
| AD724JRZ | Analog Devices Inc. | Funktionellt identisk med AD724JR med samma kraftkrav, pakettyp och ytmontering design. | Används i RGB till NTSC/PAL applikationer som erbjuder samma prestanda som AD724JR men kan ha olika Materialkomposition. |
| AD724JR-rull | Analog Devices Inc. | Identisk med AD724JR men Levereras i ett band- och rullepaket för automatiserad tillverkning. | Föredragen för storskalig Produktionsmiljöer som kräver automatiserad komponentplacering. |
När du letar efter ett smidigt sätt att konvertera RGB -signaler till NTSC eller PAL är AD724JR ett bra val.På Allelcoelec erbjuder vi detta chip för dem som behöver stabil prestanda och en kompakt design som passar rätt in i de flesta inställningar.Det fungerar bra med en 5V -leverans och stöder både FSC- och 4FSC -lägen, vilket ger dig mer utrymme för att matcha det med ditt systems behov.Chipet är känt för sin stadiga utgång och tydliga videosignal, vilket gör det till ett fast val om du uppdaterar äldre redskap eller bygger något nytt.Om du är ute efter en balans mellan pris, prestanda och användarvänlighet, kryssar AD724JR från Allelcoelec alla lådor.
AD724JR är ett enkelt och pålitligt sätt att konvertera RGB -video till NTSC eller PAL -utgång.Det erbjuder rena videosignaler, stöder både komposit och S-video och behöver inte extra filter eller fördröjningslinjer.Med sin lilla storlek och enstaka 5V -leverans passar den enkelt in i de flesta projekt.Oavsett om du bygger något nytt eller uppdaterar en äldre installation, hjälper detta chip dig att få den videoutgång du behöver utan krångel.Om du är redo att starta kan du ta AD724JR idag från Allelcoelec och hålla ditt projekt framåt.
Skicka en förfrågan, vi svarar omedelbart.
Ja, AD724JR stöder både NTSC- och PAL -format.Du kan växla mellan dem med hjälp av en enkel kontroll av logiknivå på STND-stiftet.
Nej, AD724JR har inbyggda filter och matchade fördröjningslinjer, så du behöver inte lägga till dessa delar själv.
Den accepterar standard analoga RGB -videosignaler.Ingångarna är AC-kopplade och stöder 0 till 714 mV toppsignaler.
Du kan använda separata HSYNC- och VSYNC -signaler, eller en kombinerad CSYNC -signal, beroende på din installation.
Ja, chipet fungerar med en billig kristall eller en extern klockkälla för timing, vilket ger dig flexibla installationsalternativ.
på 2025/03/31
på 2025/03/31
på 8000/04/17 147746
på 2000/04/17 111824
på 1600/04/17 111346
på 0400/04/17 83681
på 1970/01/1 79418
på 1970/01/1 66826
på 1970/01/1 62983
på 1970/01/1 62879
på 1970/01/1 54057
på 1970/01/1 52053