
De STM32F103RCT6 är byggd runt Arm Cortex-M3 32-bitars RISC-kärnan, utformad för att fungera effektivt med en hastighet av 72 MHz.Den kombinerar denna bearbetningsförmåga med snabba inbäddade minnen och erbjuder upp till 512 kbyte flashminne och 64 kbyte SRAM.Dessa är parade med ett brett utbud av avancerade I/OS och kringutrustning som ansluts sömlöst genom två APB -bussar.
Denna mikrokontroller sticker ut eftersom den erbjuder tre 12-bitars ADC: er, fyra allmänna 16-bitars timers och två PWM-timers.Ovanpå detta har den en rik samling av kommunikationsgränssnitt som I2C, SPI, I2S, SDIO, USB, CAN och flera USARTS, som tillgodoser både standard- och avancerade applikationskrav.
Enheten fungerar effektivt över ett brett temperaturintervall av -40 ° C till +105 ° C och fungerar på en flexibel strömförsörjning mellan 2,0 och 3,6 V. Den ger också flera kraftbesparande lägen, vilket gör den lämplig för lågenergimönster utanKompromissa med funktionalitet.
Dessa funktioner gör STM32F103RCT6 till en anpassningsbar lösning för olika applikationer.Oavsett om du arbetar med motoriska enheter, medicintekniska produkter eller spelutgångar kan denna mikrokontroller hantera allt.Det är också en stark passform för industriell automatisering, GPS -system och konsumentelektronik som larm, skrivare och VVS -system.Dess mångsidighet och robusta prestanda skiljer den ut som ett tillförlitligt val över flera fält.






Tekniska specifikationer, funktioner, egenskaper och komponenter med jämförbara specifikationer för STMicroelektronik STM32F103RCT6.
| Typ | Parameter |
| Livscykelstatus | Aktiv (senast uppdaterad: 7 månader sedan) |
| Fabriksledning | 10 veckor |
| Monteringstyp | Ytfäste |
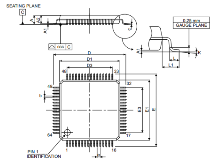
| Förpackning / fodral | 64-LQFP |
| Ytfäste | JA |
| Antal stift | 64 |
| Datakonverterare | A/D 16x12b;D/A 2x12b |
| Antal I/OS | 51 |
| Vakthundtider | Ja |
| Driftstemperatur | -40 ° C ~ 85 ° C TA |
| Förpackning | Bricka |
| Serie | Stm32f1 |
| JESD-609 kod | e4 |
| Delstatus | Aktiv |
| Fuktkänslighetsnivå (MSL) | 3 (168 timmar) |
| Antal avslutningar | 64 |
| Uppsägning | Smd/smt |
| Terminal | Nickel/palladium/guld (Ni/PD/AU) |
| Max Power Dispipation | 444MW |
| Terminalposition | Fyrhjuling |
| Terminalform | Gullvinge |
| Leveransspänning | 3.3V |
| Terminalhöjd | 0,5 mm |
| Frekvens | 72MHz |
| Basdelnummer | STM32F103 |
| Räkning | 64 |
| Tillförselspänning-min (VSUP) | 2v |
| Gränssnitt | Kan, i2c, i2s, irda, lin, sdio, spi, uart, USART, USB |
| Minnesstorlek | 256 kB |
| Oscillator | Inre |
| Ramstorlek | 48K x 8 |
| Spänning - leverans (VCC/VDD) | 2V ~ 3.6V |
| UPS/UCS/perifer ICS -typ | Mikrokontroller, RISC |
| Antal bitar | 32 |
| Grundprocessor | ARM® Cortex®-M3 |
| Kringutrustning | DMA, motorstyrning PWM, PDR, POR, PVD, PWM, TEMP -sensor, WDT |
| Programminnetyp | FLASH |
| Kärnstorlek | 32-bitars |
| Programminnesstorlek | 256KB 256K x 8 |
| Anslutning | Canbus, I2C, IRDA, LINBUS, SPI, UART/USART, USB |
| Leverantör | 70 mA |
| Bitstorlek | 32 |
| Har ADC | JA |
| DMA -kanaler | JA |
| Databussbredd | 32B |
| PWM | JA |
| Antal timers/räknare | 8 |
| Densitet | 2 MB |
| Kärnarkitektur | ÄRM |
| Antal ADC -kanaler | 16 |
| Antal i2C -kanaler | 2 |
| Antal SPI -kanaler | 3 |
| Höjd | 1,45 mm |
| Längd | 10mm |
| Bredd | 10.2 mm |
| Nå SVHC | Ingen SVHC |
| Strålning härdning | Inga |
| ROHS -status | ROHS3 -kompatibel |
| Blyfri | Blyfri |
STM32F103RCT6 drivs av en arm 32-bitars cortex-M3 CPU som arbetar med en maximal frekvens av 72 MHz.Det erbjuder effektiv bearbetning med 1,25 DMIPS/MHz -prestanda, vilket säkerställer smidig och pålitlig drift.Kärnan stöder multiplikering av multiplikationer och hårdvara, som är idealiska för att hantera komplexa beräkningar snabbt.
Denna mikrokontroller tillhandahåller flexibla minneslösningar med 256 till 512 kbyte flashminne för programlagring och upp till 64 kbyte SRAM för datahantering.Det stöder också en statisk minneskontroll med fyra Chip Select -alternativ, vilket möjliggör sömlös integration med olika minnetyper, inklusive kompakt blixt, SRAM, PSRAM eller NAND.Dessutom inkluderar det ett LCD -parallellt gränssnitt kompatibel med 8080 och 6800 lägen.
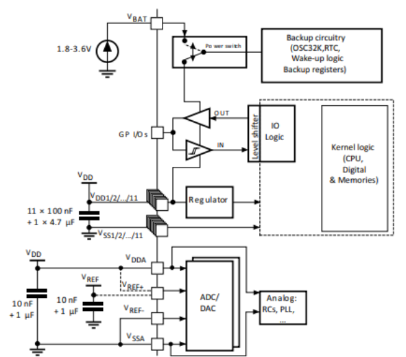
STM32F103RCT6 säkerställer tillförlitlig kraft och klockhantering.Den arbetar med en 2,0 till 3,6 V strömförsörjning och inkluderar funktioner som Power-On-återställning (POR), POWER-DOW RESET (PDR) och en programmerbar spänningsdetektor (PVD).Enheten stöder en mängd olika oscillatorer, inklusive en 4-till-16 MHz-kristalloscillator, en 8 MHz fabrikstrimmad RC-oscillator och en 32 kHz-oscillator för RTC-applikationer, alla med inbyggda kalibreringsalternativ.
För energieffektiva applikationer erbjuder denna mikrokontroller flera lågeffektlägen, inklusive sömn, stopp och standby.Dessa lägen hjälper till att minska strömförbrukningen samtidigt som funktionaliteten bibehålls.En VBAT-leverans säkerställer att RTC- och säkerhetskopieringsregistren förblir i drift även i lågeffektförhållanden.
Enheten innehåller tre 12-bitars analoga till digitala omvandlare (ADC) med en snabb konverteringshastighet på 1 μs, vilket stödjer upp till 21 ingångskanaler.Dessa ADC: er kan hantera ett brett konverteringsområde från 0 till 3,6 V och erbjuder trippelprov-och-håll-kapacitet.En inbyggd temperatursensor lägger till ytterligare mångsidighet för övervakningsapplikationer.
Två 12-bitars digitala-till-analogkonverterare (DAC) ingår, vilket möjliggör exakt analog signalgenerering.Dessa DAC: er är lämpliga för applikationer som kräver smidiga och exakta analoga utgångar.
En 12-kanals direktminnesåtkomst (DMA) -kontroll förenklar dataöverföring mellan kringutrustning såsom timers, ADCS, DAC, SDIO, I2S, SPI, I2C och Usarts.Detta minskar CPU -belastningen och förbättrar den totala effektiviteten.
STM32F103RCT6 stöder avancerad felsökning med seriell ledningsfelsökning (SWD) och JTAG -gränssnitt.Dessutom ger Cortex-M3 inbäddade spår Macrocell förbättrade felsökningsfunktioner för utveckling och testning.
Denna mikrokontroller har upp till 112 snabba I/O -portar, med 51, 80 eller 112 I/OS beroende på paketet.Många av dessa portar är 5 V-toleranta, vilket gör dem lämpliga för att ansluta till externa komponenter i olika applikationer.Varje I/O kan mappas till externa avbrottsvektorer, vilket möjliggör flexibla konfigurationer.

STMicroelectronics, tillverkaren av STM32F103RCT6 Microcontroller, är ett ledande globalt halvledarföretag.De är specialiserade på att leverera ett brett utbud av mikroelektroniklösningar och kombinerar expertis inom kiseldesign och systemintegration.Deras produkter är integrerade i olika applikationer, inklusive industriell automatisering, konsumentelektronik och bilsystem.STM32F103RCT6 exemplifierar deras åtagande att tillhandahålla högkvalitativa, mångsidiga mikrokontrollenheter som uppfyller olika branschbehov.
Delarna till höger har specifikationer som liknar STMicroelectronics STM32F103RCT6.
| Särdrag | STM32F103RCT6 | Mk20dx256vlh7 | STM32F105RCT6 | STM32F107RCT6 | STM32F105RCT7 |
| Tillverkare | Stmikroelektronik | NXP USA Inc. | Stmikroelektronik | Stmikroelektronik | Stmikroelektronik |
| Förpackning / fodral | 64-LQFP | 64-LQFP | 64-LQFP | 64-LQFP | 64-LQFP |
| Antal stift | 64 | 64 | - | 64 | 64 |
| Kärnarkitektur | ÄRM | ÄRM | - | ÄRM | ÄRM |
| Databussbredd | 32 b | 32 b | - | 32 b | 32 b |
| Antal I/O | 51 | 51 | 40 | 51 | 51 |
| Gränssnitt | Kan, i2c, i2s, irda, lin, sdio, spi, uart, USART, USB |
Kan, Ethernet, I2C, I2S, IRDA, LIN, SPI, UART, USART, USB |
- |
Kan, i2c, i2s, irda, lin, spi, uart, uart, USB |
Kan, i2c, i2s, irda, lin, spi, uart, uart, USB |
| Minnesstorlek | 256 kb | 256 kb | - | 256 kb | 256 kb |
| Leveransspänning | 3,3 v | 3,3 v | 3,3 v | 3,3 v | 3,3 v |
Skicka en förfrågan, vi svarar omedelbart.
STM32F103RCT6 är utrustad med en armbark-M3 32-bitars RISC-kärna som fungerar med en frekvens av upp till 72 MHz.Detta tillåter mikrokontroller för att hantera uppgifter effektivt, vilket gör det lämpligt för applikationer som kräver tillförlitlig prestanda och snabbbehandling hastigheter.
Denna mikrokontroller är utformad för att arbeta med ett strömförsörjningsområde av 2,0 till 3,6 V. Denna flexibilitet säkerställer att den kan anpassa sig till olika kraft krav samtidigt som man upprätthåller konsekvent drift över olika applikationer.
STM32F103RCT6 är mångsidig och kan användas i många applikationer, inklusive motorstyrning, medicintekniska produkter, spelpromenader, GPS system och industriell automatisering.Dess funktioner och design gör det också En bra passform för enheter med låg effekt och konsumentelektronik.
på 2024/11/25
på 2024/11/25
på 8000/04/18 147757
på 2000/04/18 111934
på 1600/04/18 111349
på 0400/04/18 83719
på 1970/01/1 79508
på 1970/01/1 66898
på 1970/01/1 63010
på 1970/01/1 63006
på 1970/01/1 54081
på 1970/01/1 52118