
Bild 1: Spänningsregulator
• komparator
Komparatorn jämför utgångsspänningen med en inställd referensspänning.Dess uppgift är att säkerställa att utgången förblir inom ett önskat intervall genom att skicka styrsignaler som justerar spänningen i enlighet därmed.När utgången driver från referensvärdet utlöser komparatorn justeringar för att få tillbaka utgången i linje.

Bild 2: Spänningsregulatorkrets med spännings komparator
• Referensspänningskälla
Detta är en mycket stabil spänning som fungerar som riktmärke för jämförelse.Referensspänningen förblir konstant, även om det finns förändringar i ingångsspänning, temperatur eller belastning.Detta tillhandahålls av en bandgap -referens och erbjuder tillförlitlig stabilitet i olika driftsförhållanden.

Bild 3: Referensspänningskälla
• Felförstärkare
Felförstärkaren förstärker skillnaden mellan referensspänningen och utgångsspänningen.Denna förstärkta signal används sedan för att finjustera kontrollmekanismen, vilket minskar klyftan mellan den faktiska utgången och målspänningen.Det säkerställer att utgången matchar den avsedda spänningen så nära som möjligt.

Bild 4: Spänningsregulator med felförstärkare
• Feedback Network
Återkopplingsnätverket består av motstånd och ibland kondensatorer som skickar en del av utspänningen tillbaka till systemet för övervakning.Denna återkopplingsslinga är viktig för att ställa in rätt utgångsspänning och stabilisera regulatorn.Återkopplingsförhållandet, bestämt av nätverkskomponenterna, styr hur mycket av utgången som matas tillbaka till felförstärkaren eller komparatorn.

Bild 5: Återkopplingssignal i spänningsregulatorn
• Kontrollelement
Kontrollelementet justerar aktivt utspänningen.I linjära regulatorer är detta en transistor som arbetar i sitt aktiva tillstånd för att reglera spänningen.Vid avbrytande regulatorer fungerar kontrollelementet som en switch och slår på och av ingångsspänningen för att överföra energi genom komponenter som induktorer eller kondensatorer, jämna ut utgången.

Bild 6: Kontrollelement i spänningsregulatorn
• Ladda reglering
Lastreglering är regulatorns förmåga att hålla utgångsspänningen stabil när lasten ändras.Stark belastningsreglering innebär att utgången förblir konstant, även om mängden ström belastningen drar fluktuater.

Bild 7: Lastreglering
• Linjeförordning
Linjeförordningen mäter hur väl regulatorn upprätthåller en stabil utgång när ingångsspänningen varierar.En bra spänningsregulator visar minimala utgångsförändringar även när det finns skift i ingångsspänningen.

Bild 8: Linjeförordning
• Kylfläns
För linjära regulatorer som kan generera värme genom att sprida överskottsspänning krävs ofta en kylfläns.Det hjälper till att sprida värmen som produceras av kontrollelementet, till exempel en transistor, att hålla enheten inom säkra driftstemperaturer.

Bild 9: Kylflänsen
• Skyddskretsar
Många spänningsregulatorer har inbyggda skyddsfunktioner som överström, termisk avstängning och kortslutningsskydd.Dessa skyddsåtgärder förhindrar att regulatorn och anslutna enheter skadas, vilket förbättrar den totala säkerheten och tillförlitligheten.
Linjära spänningsregulatorer använder en huvuddel som kallas ett passelement, vanligtvis en typ av transistor som en bipolär korsningstransistor (BJT) eller en MOSFET.Denna del styrs av en operativ förstärkare.För att hålla spänningen stabil jämför regulatorn ständigt utspänningen med en fast intern referensspänning.Om de två inte är desamma ändrar den operativa förstärkaren passelementet för att fixa utgången.Denna process fortsätter att arbeta för att göra skillnaden mellan de två spänningarna så små som möjligt.
Eftersom linjära regulatorer endast kan sänka spänningen kommer utgången alltid att vara mindre än ingångsspänningen.Även om detta begränsar hur de kan användas, är linjära tillsynsmyndigheter fortfarande populära eftersom de är enkla och presterar bra.De är enkla att designa, pålitliga, kostnadseffektiva och producera mycket lite elektromagnetisk störning (EMI), innebär att det finns mindre brus och krusning i utgången.
Till exempel behöver en enkel linjär regulator som MP2018 endast en ingångskondensator och en utgångskondensator för att fungera korrekt.Detta lilla antal delar gör designen enkel, pålitlig och prisvärd.

Bild 10: Linjär spänningsregulator
Att byta regulatorer är ett mer avancerat alternativ jämfört med linjära regulatorer, men deras design kräver mer precision och uppmärksamhet på detaljer.Till skillnad från linjära tillsynsmyndigheter beror växlingsregulatorer på externa komponenter, noggrann stämningsslinga och tankeväckande layoutplanering.Dessa tillsynsmyndigheter finns i tre huvudtyper: Step-down (Buck) -omvandlare, step-up (boost) omvandlare och en kombination av de två.Detta utbud av alternativ gör dem mycket mer flexibla än linjära tillsynsmyndigheter.
En av fördelarna med att byta regulatorer är deras höga effektivitet och överträffar ofta 95%.De utmärker sig också för att hantera värme och kan hantera större strömmar medan de stöder en mängd olika ingångs- och utgångsspänningar.Avvägningen för denna prestation är dock ökad komplexitet.För att arbeta korrekt behöver byteregulatorer extra komponenter som induktorer, kondensatorer, fälteffekttransistorer (FET) och återkopplingsmotstånd.
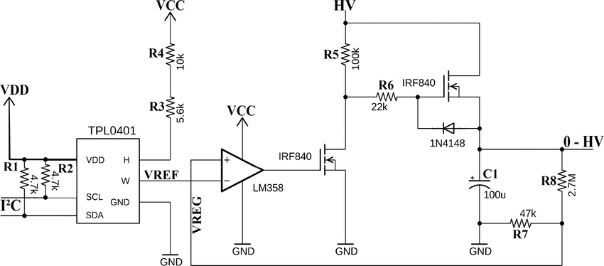
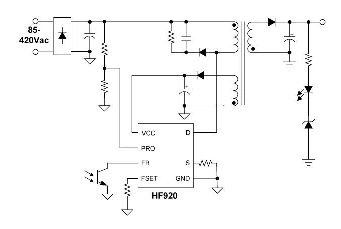
Ett bra exempel på en växlingsregulator är HF920 -modellen som visar den starka prestanda och pålitliga krafthantering som dessa enheter erbjuder.

Bild 11: Växlingsspänningsregulator
Bockregulatorer, även kallad avstängningskonverterare, används för att minska en högre spänning till en lägre och mer användbar utgångsspänning.Processen börjar med en transistor som slår på och av med hög hastighet och hugger ingångsspänningen i korta skurar.Dessa snabba spänningsbrister passerar sedan genom en induktor som lagrar energi tillfälligt.När spänningen fortsätter jämnas den ut med en kondensator, vilket resulterar i en stabil lägre utgångsspänning.Denna metod är effektiv, vilket minskar energi som slösas bort som värme.Buckregulatorer är bra i enheter som bärbara datorer, smartphones och annan bärbar elektronik.

Bild 12: Circuit of Buck Regulator
Öka tillsynsmyndigheterna , ofta kallad step-up-omvandlare, arbetar för att öka en låg ingångsspänning till en högre utgångsspänning.Här laddar en transistor en induktor när den är aktiv och släpper den lagrade energin när den stängs av.Denna kontrollerade frisättning höjer spänningsnivån.Dessa tillsynsmyndigheter är användbara i situationer där ingångseffekten, som den från ett batteri, är för låg för enhetens behov.När batterierna tappar, säkerställer boostregulatorn att spänningen förblir konsekvent och håller enheterna i drift även när effektnivåerna sjunker.Detta gör dem idealiska för många batteridrivna elektronik som kräver en stadig spänning trots fluktuerande energiförsörjning.

Bild 13: Circuit of Boost Regulator
Bock-boost regulatorer Kombinera funktionerna hos både Buck och Boost -omvandlare, vilket gör att de antingen kan öka eller minska ingångsspänningen efter behov.Dessa regulatorer inverterar först ingångsspänningen och justerar den sedan, antingen steg upp eller ner beroende på den erforderliga utgången.Denna förmåga att anpassa sig till förändrade förhållanden gör buck-boost-regulatorer bra i system med oförutsägbara eller instabila ingångsspänningar, till exempel i bilar eller förnybara energiapplikationer som solenergisystem.Genom att tillhandahålla en stabil utgång oavsett ingångsfluktuationer säkerställer de att anslutna enheter fungerar pålitligt över ett brett spektrum av förhållanden.

Bild 14: Circuit of Buck-Boost Regulator
Breadboard Spoltage Regulator Kit är den perfekta ingångspunkten för nybörjare som vill få praktisk erfarenhet med lödning och grundläggande kretsdesign.Inte bara kommer du att lära dig kärnkonceptet för elektronik, utan i slutet av detta projekt har du byggt en helt funktionell enhet som kan tillhandahålla en stadig 5VDC -utgång för små elektronikprojekt.
Detta kit innehåller allt du behöver för att montera en tillförlitlig spänningsregulator:
- Tryckt kretskort (PCB)
- DC Power Jack
- Kondensatorer och motstånd
- Power Status LED
- stifthuvuden
- Comprehensive Instruction Manual
Verktygen som krävs för detta projekt är:
- lödkolv och löd
- trådskärare
- Strömförsörjning (som en 6-18V väggadapter)
Monteringsprocessen är uppdelad steg för steg för att hjälpa dig att förstå driften av en spänningsregulator när du går.
Steg 1: Installera motståndet och kondensatorn
Börja med att plocka upp motståndet och böja sina leder för att passa in i R1 -spåret.Sätt in den i den utsedda platsen på brädet och löd lederna säkert bakifrån.När du lödas, snip av eventuell extra tråd som sticker ut.Därefter tar du tag i 0,1 μF och följ samma process för spår C2.Det finns ingen anledning att oroa sig för vilket sätt de står inför, dessa komponenter kan placeras i båda riktningarna eftersom de inte är polariserade.

Bild 15: Installera motståndet och kondensatorn
Steg 2: Ställa in spänningsregulatorn och Barrel Jack
Placera spänningsregulatorn i V-REG-spåret, se till att anpassa fliken med linjen som anges på kortet.Att få denna orientering korrekt är viktigt, om regulatorn är installerad bakåt fungerar inte och kan skada kretsen.Regulatorns roll är att hålla spänningen stadig även om ingången varierar, vilket säkerställer att kraften levereras till din krets förblir stabil.Efter lödning av ledningarna, klipp den extra tråden.Gå vidare till fatuttaget, sätt in den i spåret B1 och löd den på plats.Detta kommer att fungera som den huvudsakliga kraftanslutningen för ditt projekt.

Bild 16: Ställa in spänningsregulatorn och fatuttaget
Steg 3: Placera kondensatorn och Power LED
Sätt i 10 μF -kondensatorn i spåret C1 och se till att den längre ledningen går in i (+) dynan.Dubbelkontrollera att randen på kondensatorn är bredvid PWR-etiketten för korrekt orientering.Därefter installerar du lysdioden i sin plats och justerar skåran med motsvarande linje på styrelsens symbol för att säkerställa att den placeras korrekt.

Bild 17: Placera kondensatorn och kraftledningen
Steg 4: Installera strömbrytaren och brädskivans stift
Placera strömbrytaren i PWR -spåret och löd det säkert.När det gäller brödskivans stift kan de vara svåra att hantera eftersom de måste lödas under under.För att hålla dem i linje kan du antingen hålla dem stadiga för hand när du löd eller använda en brödskiva för att stödja dem under processen.

Bild 18: Installera strömbrytaren och brädskivans stift
Steg 5: Konfigurera kraftskenor
För att säkerställa att spänningsregulatorn fungerar korrekt måste du ställa in kraftskenorna.Välj sidan av brödskivan du vill använda.Låt oss gå med vänster för den här installationen.Matcha kuddarna på brädet till '+' och '-' skenorna på brödskivan.När allt är inriktat, löd halvmåne-kuddarna för att låsa anslutningen på plats.Om du någonsin behöver vända kraftpolariteten kan du använda artikelnummer SWT7 på specifika kuddar, även om detta vanligtvis inte är tillrådligt.

Bild 19: Konfigurera kraftskenor
Steg 6: Powing the Board
Använd en 2,1 mm likströmskälla som ger mellan 6 till 18 volt för att driva kortet.Om ingångsspänningen går över 12 volt kan regulatorn bli varm, men det är normalt och inte en anledning till oro.Om du inte använder en brödskiva kan du använda "+ -" lödkuddarna som ligger nära fatuttaget för att rita 5V reglerad kraft.

Bild 20: Breadboard Spoltage Regulator Kit
En spänningsregulator är som ett kontrollsystem för ditt projekts energi.Det ser till att ditt projekt får rätt kraft.
Föreställ dig att din kraftkälla ger mer spänning än dina projektbehov.En linjär regulator är en enkel enhet som sänker spänningen till en säker nivå för ditt projekt.Det är lätt att använda och fungerar bra om skillnaden mellan den spänning du har och den spänning du behöver inte är för stor.
Men linjära tillsynsmyndigheter kan slösa bort energi när det finns en stor skillnad mellan ingångs- och utgångsspänningen.Denna slösade energi förvandlas till värme och blir ett problem för ditt projekt.
Om din linjära regulator blir för varm, betyder det att det slösar mycket kraft.I det här fallet kanske du vill använda en bockkopplingsregulator.Denna typ av regulator är mer effektiv och slösar inte så mycket energi.Det sänker spänningen genom att slå på och stänga av strömmen riktigt snabbt för att skapa en genomsnittlig lägre spänning.
Om ditt projekt behöver mer spänning än din kraftkälla kan ge, a öka växlingsregleraren kan hjälpa.Det ökar spänningen från din kraftkälla för att ge ditt projekt den extra kraften det behöver.
Ibland kanske din kraftkälla inte är stabil, vilket ger för mycket eller för lite spänning. En buck-boost-omkopplingsregulator Kan både öka och minska spänningen efter behov, och se till att ditt projekt alltid får rätt kraft.
För projekt som behöver mycket stabil kraft kan du kombinera en byteregulator med en linjär regulator.Växlingsregulatorn hanterar stora spänningsförändringar, medan den linjära regulatorn säkerställer att kraften är smidig och stadig.
Så den högra spänningsregulatorn beror på hur mycket spänningen från din strömkälla skiljer sig från vad ditt projekt behöver och hur stadig och ren kraften måste vara.Varje typ har sina egna styrkor, så välj den som passar ditt projekt bäst.
Studien av spänningsregulatorer täcker en viktig del av elektroteknik som kombinerar praktisk användning och teori.Artikeln förklarar komponenter som felförstärkare och kylflänsar, liksom skillnaderna mellan linjära och växlingsreglerare, vilket ger en solid förståelse för hur dessa enheter kontrollerar kraft.Det innehåller också en steg-för-steg-guide för att bygga en spänningsregulator på en brödskiva, vilket hjälper till att göra processen tydligare och ger läsarna praktisk erfarenhet för att stödja koncepten.När elektroniska mönster blir mer komplicerade och kraftbehov förändras, vet du hur spänningsreglering fungerar mycket viktigt.Den här artikeln fungerar som både ett lärarverktyg och en praktisk guide, som hjälper både designers och hobbyister att välja och använda de bästa spänningsregulatorerna för sina projekt, säkerställa att deras elektronik håller längre och fungerar bra.
En spänningsregulator är viktig när stabil spänning behövs för att elektroniska enheter ska fungera korrekt.Det skyddar mot skador från plötsliga spänningsförändringar, vilket kan hända på grund av förändringar i problem efterfrågan eller utbudsproblem.Det används i saker som datorströmförsörjning, telekomutrustning och andra enheter som är känsliga för spänningsändringar.
Ja, AVR (automatisk spänningsregulator) är en typ av spänningsregulator.Den justerar automatiskt spänningsnivån för att säkerställa att en konstant och lämplig spänning levereras till utrustningen, oavsett förändringar i belastningen eller ingångsspänningen.Detta hjälper till att förhindra skador och förbättra effektiviteten i elektriska enheter.
En växelströmsregulator styr spänningen av växlande strömkraft (AC) för att ge en stabil utgångsspänning till anslutna enheter.Det kompenserar för variationer i ingångsspänningen och belastningsförhållandena, vilket säkerställer leverans av en konstant växelström, bra för tillförlitlig drift av AC-driven enheter.
Nej, en inverterare är inte en spänningsregulator.En inverterare är utformad för att konvertera likström (DC) till växelström (AC).Medan vissa inverterare har inbyggda kapacitet för att stabilisera utgångsspänningen, är deras huvudfunktion omvandlingen av nuvarande typ, inte reglerar spänningen.
Så här testar du en spänningsregulator:
Ställ in multimetern: Ställ in din multimeter för att mäta spänningen.
Anslut multimetern: Bifoga sonderna till regulatorns utgångsterminaler.
Kontrollera spänningen: Slå på systemet och kontrollera avläsningen.Det bör matcha regulatorns förväntade utgång.
Valfritt: Test med belastning: Ändra lasten och se om utgången förblir stabil, vilket visar att regulatorn fungerar korrekt.
En spänningsstyrenhet justerar utgångsspänningen baserad på användaringång, som att ändra ljus ljusstyrka eller motorhastighet.En spänningsregulator håller spänningen stabil, även om lasten eller ingången ändras.Styrenheter ändrar spänning efter behov, medan tillsynsmyndigheterna säkerställer att den förblir konstant.
Skicka en förfrågan, vi svarar omedelbart.
på 2024/08/19
på 2024/08/16
på 8000/04/18 147757
på 2000/04/18 111934
på 1600/04/18 111349
på 0400/04/18 83719
på 1970/01/1 79508
på 1970/01/1 66898
på 1970/01/1 63010
på 1970/01/1 63007
på 1970/01/1 54081
på 1970/01/1 52118