
Operativa förstärkare, eller op-ampar, används allmänt i elektronik på grund av deras förmåga att bearbeta analoga signaler.De är utformade för att förstärka elektriska signaler och utföra operationer som tillägg, subtraktion och integration.Du hittar ofta op-amps i enheter som kräver exakt signalkontroll, till exempel ljudutrustning, mätinstrument och kontrollsystem.
En av anledningarna till att op-ampar är så mångsidiga är deras högspänningsförstärkning.Detta innebär att de kan ta till och med mycket små insignaler och förstärka dem avsevärt.Genom att lägga till externa komponenter som motstånd och kondensatorer kan du skräddarsy en op-amp för att utföra en mängd olika funktioner, inklusive filtrering och jämförelse.
Op-amps spelar en stor roll i kretsar som kräver noggrannhet och tillförlitlighet.Bland de många tillgängliga typerna är IC 741 en av de mest populära på grund av dess mångsidighet och användarvänlighet.Oavsett om du bygger en enkel förstärkare eller designar mer komplexa system ger IC 741 en pålitlig grund.
IC 741 är en klassisk operativ förstärkare känd för sin mångsidighet och breda utbud av applikationer.Först introducerades 1963 av Fairchild Semiconductors, blev det snabbt en standard i världen av analog elektronik.Denna op-amp är utformad för att förstärka insignaler och utföra matematiska operationer, vilket gör den lämplig för uppgifter som tillägg, subtraktion och signalintegration.
En av de framstående funktionerna i IC 741 är dess högspänningsförstärkning, vilket gör att den kan förstärka till och med svaga signaler effektivt.Den fungerar också pålitligt över ett brett utbud av matningsspänningar och inkluderar funktioner som kortslutningsskydd och intern frekvenskompensation.Dessa egenskaper gör det till ett val för studenter, hobbyister och proffs som arbetar med analoga kretsar.
IC 741 finns i olika paket, till exempel 8-stifts dopp, TO5-8-metallburk, och SOIC-format, vilket ger användarna flexibilitet i hur de integrerar det i sina mönster.Dess användarvänlighet och tillförlitlighet gör det till en grundläggande byggsten i många elektroniska projekt.

| Parameter | Värde |
| Inputimpedans | Större än 100 kilo-ohms |
| Produktionsimpedans | Mindre än 100 ohm |
| Frekvensområde | 0 Hz till 1 MHz |
| Offset ström/spänning | Låg |
| Spänningsförstärkning | Cirka 200 000 |
| Parameter | Värde |
| Strömförsörjning | Kräver en minsta spänning på 5V och tål upp till 18V |
| Inputimpedans | Ungefär 2 MΩ |
| Produktionsimpedans | Cirka 75 Ω |
| Spänningsförstärkning | 200 000 för låga frekvenser (200 V/mV) |
| Maximal utgångsström | 20 ma |
| Rekommenderad utgångsbelastning | Större än 2 kΩ |
| Inputförskjutning | Varierar mellan 2 mV och 6 mV |
| Svängt | 0,5 V/µs (hastighet med vilken en op-amp upptäcker spänningsförändringar) |
IC 741: s höga ingångsimpedans och låg utgångsimpedans gör den mycket lämplig för användning som spänningsförstärkare.
Tabellen nedan ger en sammanfattning av standardspecifikationerna för IC 741 operationell förstärkare.
| Parameter | Symbol | Typiskt värde | Enhet |
| Leveransspänning | Vcc | ± 15 | V |
| Utgångsspänning | Vout | ± 14 | V |
| Framström | Edo | 25 | ma |
| Öppen slingförstärkning | Aol | 200 000 | V/v |
| Inputimpedans | Zin | 2 | MΩ |
| Produktionsimpedans | Splitt | 75 | Ω |
| Offsetspänning | Vos | 1 | mv |
| Offsetspänningsdrift | Tcvos | 7 | μV/° C |
| Offsetspänning | Avos/at | 0,3 | µv/månad |
| Svängt | Sr | 0,5 | V/µs |
| Bandbredd | Bw | 1.5 | MHz |
| Avstötningsförhållande | Cmrr | 90 | dB |
| Avslag på strömförsörjning | PSRR | 86 (positiv), 96 (negativ) | dB |
Diagrammet visar åtta stift, med tre av dem - Pins 2, 3 och 6 - är särskilt meningsfullt.Stift 2 representerar den inverterande terminalen, medan stift 3 är den icke-inverterande terminalen.Dessa är ingångspunkterna där signaler tillämpas.Stift 6 fungerar som utgångsterminal och levererar den förstärkta eller bearbetade signalen.
Stift 8 används inte i kretsen och har ingen aktiv roll."741" i IC: s namn återspeglar designen, där sju av stiften är aktiva, inklusive fyra stift för ingång (2, 3, 4 och 7) och en för utgång (6).Den triangulära formen i IC: s inre diagram representerar dess funktion som en operativ förstärkare och betonar dess roll i signalbehandling och amplifieringsuppgifter.

• Strömförsörjningsstift: stift 4 och stift 7
Stift 4 och 7 är kraftanslutningarna för IC 741. Stift 4 ansluts till den negativa spänningsförsörjningen, medan stift 7 ansluter till den positiva spänningsförsörjningen.Dessa stift ger den energi som krävs för att IC ska fungera.IC kan arbeta inom ett spänningsområde från 5V till 18V, vilket gör det flexibelt för olika kretskonstruktioner.Att säkerställa en stabil strömförsörjning till dessa stift är viktigt för den pålitliga driften av op-amp.
• Utgångsstift: stift 6
Stift 6 är där utgången från IC 741 är tillgänglig.Spänningen vid denna stift beror på återkopplingsmekanismen och ingångsspänningarna vid stift 2 och stift 3. Om utgångsspänningen är hög, kommer den att närma sig den positiva matningsspänningen ansluten till stift 7. Å andra sidan, om utgångsspänningen ärLåg, kommer den att gå närmare den negativa matningsspänningen vid stift 4. Denna stift återspeglar den förstärkta eller bearbetade signalen baserad på ingångs- och kretskonfigurationen.
• Ingångsstift: stift 2 och stift 3
Stift 2 och stift 3 är ingångsterminalerna för IC.Pin 2 fungerar som inverterande ingång, medan stift 3 fungerar som den icke-inverterande ingången.Om spänningen vid stift 2 är högre än vid stift 3 kommer utgångsspänningen att sjunka låg.Omvänt, när spänningen vid stift 3 är högre än vid stift 2 kommer utgångsspänningen att stiga.Dessa ingångar gör att du kan styra utgången genom att variera insignalerna, vilket gör dem centrala för hur op-amp fungerar i olika konfigurationer.
• Offset nollstift: stift 1 och stift 5
Stift 1 och stift 5 används för att justera förskjutningsspänningen för IC 741. På grund av små oegentligheter i tillverkningsprocessen eller konstruktionen kan små spänningsskillnader vid ingångsstiften påverka utgången.För att fixa detta kan en offsetspänning appliceras på stift 1 och 5 med en extern potentiometer.Denna justering hjälper till att finjustera utgången för större noggrannhet i känsliga kretsar.
• Inte ansluten stift: stift 8
Pin 8 har inga interna eller externa anslutningar i IC 741. Det lämnas helt enkelt utan koppling och har ingen roll i IC: s funktion.Denna stift upptar utrymmet för strukturella ändamål inom 8-stiftspaketet.
IC 741 fungerar genom att förstärka skillnaden mellan två insignaler-en ansluten till den inverterande terminalen och den andra till den icke-inverterande terminalen.Denna skillnad bearbetas sedan genom en serie interna komponenter, inklusive transistorer och strömspeglar, som arbetar tillsammans för att säkerställa korrekt och stabil amplifiering.
Inmatningssteget för IC 741 använder en differentiell förstärkare, vilket isolerar ingångarna och förhindrar oönskad signalåterkoppling.Det här steget sätter grunden för hur op-amp reagerar på olika ingångsspänningar.Signalen passerar sedan genom ett mellanstadium där den bearbetas och förstärks ytterligare.Aktuella speglar inom IC reglerar strömflödet, vilket säkerställer konsekvent prestanda även med olika ingångsförhållanden.
Slutligen når signalen utgångssteget, där den är förberedd för leverans till den anslutna belastningen.Denna utgång kan antingen vara i fas med ingången (icke-inverterande läge) eller inverterat (inverterande läge), beroende på kretskonfigurationen.IC 741 är utformad för att hantera ett brett utbud av ingångsspänningar och förstärka dem med minimal distorsion, vilket gör det till ett tillförlitligt val för exakt analog signalbehandling.

Den interna strukturen för IC 741 är ett noggrant utformat arrangemang av transistorer, motstånd och strömspeglar, allt integrerat i ett enda chip.Denna design gör det möjligt för OP-AMP att hantera komplexa operationer med noggrannhet och stabilitet.
I sin kärna har IC 741 ett differentiellt ingångssteg, där två transistorer bearbetar inverterande och icke-inverterande ingångar.Detta steg bestämmer skillnaden mellan de två insignalerna samtidigt som man säkerställer isolering för att förhindra feedbackproblem.Utgången från detta steg skickas sedan till ett andra amplifieringssteg för ytterligare signalförstärkning.
För att reglera strömflödet och säkerställa stabilitet använder IC nuvarande speglar - speciella transistorkonfigurationer som styr och replikerar ström med precision.Dessa nuvarande speglar hjälper Op-amp att upprätthålla en konsekvent prestanda över en rad driftsförhållanden.
Det slutliga utgångssteget innehåller ytterligare transistorer och motstånd, som formar den förstärkta signalen för leverans till utgångsstiftet.Detta steg inkluderar också skyddsmekanismer, såsom kortslutningsskydd, för att skydda IC under drift.
Sammantaget är den interna strukturen för IC 741 utformad för att balansera hög prestanda med tillförlitlighet, vilket gör den lämplig för ett brett utbud av analoga applikationer.
IC 741: s förmåga att förstärka signaler varierar beroende på insignalens frekvens.Vid lägre frekvenser, vanligtvis under 10Hz, förblir förstärkningen relativt konstant och extremt hög, cirka 200 000.Detta gör att OP-AMP effektivt kan förstärka små insignaler med minimal distorsion.
När frekvensen för insignalen ökar minskar förstärkningen gradvis.Denna vinstfall blir betydande när frekvensen närmar sig 100 000Hz, där förstärkningen så småningom minskar till enhet (1).Detta beteende är typiskt för operativa förstärkare och påverkas av interna begränsningar, såsom kapacitans och bandbredd.
Detta samband mellan förstärkning och frekvens visas i diagrammet nedan, vilket visar hur IC 741 övergår från hög förstärkning vid låga frekvenser till mycket lägre förstärkning vid högre frekvenser.

Att förstå denna egenskap är avgörande för att utforma kretsar som kräver exakt kontroll av signalförstärkning över olika frekvenser.Det hjälper till att välja rätt konfigurationer och komponenter för att uppnå önskad prestanda.
IC 741 kan konfigureras som integrator eller differentierare, vilket gör att den kan utföra matematiska operationer på analoga signaler.Dessa konfigurationer kräver specifika komponenter och anslutningar för att forma utsignalen baserat på ingången.
För att utforska dessa roller behöver du en brödskiva, motstånd, kondensatorer, en IC 741, en reglerad strömförsörjning och ett oscilloskop (CRO).Integrator- och differentierarkretsarna beskrivs nedan.

Integratorkretsen, byggd med IC 741, genererar en utgång som motsvarar integralen av insignalen.Detta innebär att utgången representerar det kumulativa värdet på ingången över tid.Att ställa in kretsen är enkel och gör att du kan se hur IC 741 bearbetar signaler.
För att börja, applicera en sinusvågsångssignal med en frekvens av 1 kHz och en amplitud på 2V topp-till-topp.Denna ingångssignal driver kretsen och fungerar som grund för att observera integratorns prestanda.När kretsen är inställd, anslut in ingångs- och utgångssektionerna till kanalerna för en CRO (katodstråleoscilloskop).Denna inställning låter dig se och jämföra vågformerna.
Genom att observera vågformerna på CRO kan du tydligt se hur IC 741 omvandlar insignalen till en integrerad utgång.Notera vågformerna och jämföra dem med teoretiska förutsägelser för att bekräfta kretsens beteende.Denna process belyser IC 741: s förmåga att utföra matematiska operationer som integration, som används allmänt vid analog signalbehandling.

Differentierarkretsen med IC 741 är utformad för att producera en utgång som representerar förändringshastigheten för insignalen.Detta innebär att det belyser hur snabbt ingångssignalen ändras över tid, vilket gör den användbar för applikationer som kräver att detektering av förändringar eller övergångar i signaler.
För att ställa in denna krets, applicera en triangulär vågsignal med en frekvens av 1 kHz och en amplitud på 2V topp-till-topp på ingången.Denna ingångsvågform låter dig observera hur kretsen svarar på olika förändringshastigheter i signalen.
Anslut sedan in ingångs- och utgångssektionerna på kretsen till CRO (katodstråle -oscilloskop) kanaler.Detta steg gör att du kan övervaka och analysera vågformerna i realtid.När du observerar utgångsvågformen på CRO, jämför den med de teoretiska förväntningarna för att verifiera hur väl differentatorkretsen presterar.
Denna konfiguration visar IC 741: s förmåga att beräkna derivatet av insignaler, vilket gör det till ett viktigt verktyg för signalbehandlingsuppgifter som kräver precision.

Båda konfigurationerna visar hur flexibel IC 741 är i hantering av matematiska operationer på signaler.Möjligheten att fungera som integrator eller differentierare gör den till en värdefull komponent i signalbehandling, kontrollsystem och olika elektroniska instrumenteringsapplikationer.Denna mångsidighet belyser dess användbarhet i kretsar som kräver precision och anpassningsförmåga.
I en öppen slinguppsättning fungerar IC 741 utan återkoppling, vilket gör att den kan uppnå en maximal spänningsförstärkning på upp till 200 000.Denna konfiguration är idealisk för komparatorapplikationer, där op-amp jämför spänningen vid dess inverterande och icke-inverterande ingångar, vilket ger antingen en positiv eller negativ utgång baserad på jämförelsen.På grund av den höga känsligheten är dock öppen slingläge mindre lämpad för förstärkning.För stabil och kontrollerad förstärkning läggs feedback, och övergår op-amp till en stängd slingkonfiguration.

IC 741 operationell förstärkare kan konfigureras för olika applikationer, inklusive som adderare, subtractor, komparator, spänningsföljare, integrator eller differentierare.Dessa applikationer belyser op-ampens förmåga att hantera matematiska operationer och signalbehandling effektivt.
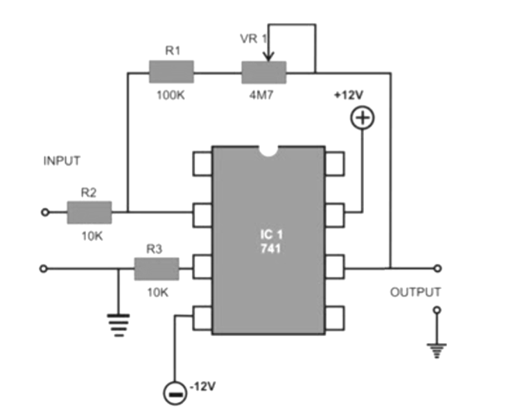
Kretsdiagrammet nedan visar IC 741 som används som komparator.I denna installation identifierar och bearbetar IC svaga signaler, vilket gör det lättare att skilja och analysera dem i kretsen.
För att ytterligare utforska dess funktionalitet, låt oss titta på två olika spänningsförstärkarkonkretsar byggda med IC 741. Dessa konfigurationer visar upp OP-AMP: s flexibilitet och prestanda i förstärkande signaler för olika användningsområden.
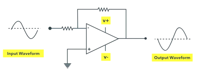
Invertera förstärkarkrets med 741 OP AMP
I en inverterande förstärkare med 741 op-amp fungerar stift 2 som ingången, medan stift 6 är utgången.När ingångssignalen appliceras på stift 2 vänds utgången från stift 6 i polaritet.Detta innebär att en positiv ingång resulterar i en negativ utgång och en negativ inmatning resulterar i en positiv utgång.Detta beteende är därför det kallas en inverterande förstärkare.
Kretsdiagrammet och motsvarande ingång-utgångsvågform visas nedan:

Förstärkaren för denna förstärkare bestäms med hjälp av formeln:
Gain (AV) = -(R2 / R1)
Det negativa tecknet i formeln indikerar inversionen av utgångssignalens polaritet.Genom att ändra motståndens värden R1 och R2 kan du styra hur mycket insignalen förstärks.
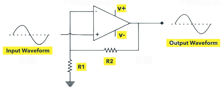
I en icke-inverterande förstärkare med 741 op-amp används stift 3 som ingången, och utgången tas från stift 6. Utgången upprätthåller samma polaritet som ingången, vilket innebär att en positiv ingång resulterar i en positiv utgångmedan en negativ ingång ger en negativ utgång.Denna egenskap ger det namnet icke-inverterande förstärkare.
Kretsdiagrammet och ingångsutgångsvågformen för den icke-inverterande förstärkaren finns nedan:

Formeln för att beräkna förstärkningen i denna konfiguration är:
Gain (AV) = 1 + (R2 / R1)
Här beror förstärkningen på motståndens värden R1 och R2.Att justera dessa motståndsvärden kan du uppnå den önskade amplifieringsnivån utan att vända signalens polaritet.
IC 741 operationell förstärkare är en mångsidig komponent som är allmänt används i många elektroniska kretsar.Nedan är en utarbetande av dess olika applikationer:
IC 741 används ofta för att förstärka signaler över olika frekvenser.Den kan hantera signaler från DC till högre radiofrekvenser, vilket gör det lämpligt för många applikationer.Till exempel ser du ofta det i frekvens-selektiva förstärkare, som är kritiska i tonkontrollsystem för stereo- och HI-FI-ljuduppsättningar.Denna förmåga att selektivt förstärka specifika frekvenser hjälper till att förbättra ljudkvaliteten i dessa system.
När det gäller att utföra matematiska operationer lyser IC 741.Det används vanligtvis i kretsar utformade för integration, differentiering och summering.Dessa operationer är värdefulla vid signalbehandling och kontrollsystem där exakta matematiska funktioner krävs för att manipulera analoga signaler.
I applikationer där regelbundna dioder kommer till kort på grund av spänningsfall fungerar IC 741 som en precisionslikriktare.Det uppträder som en idealisk diod utan spänningsfall, vilket möjliggör korrekt signalrättning.Denna funktion är särskilt användbar vid bearbetning av svaga signaler utan distorsion.
IC 741 spelar en viktig roll för att generera svängningar.Du hittar det i funktionsgeneratorer som producerar en mängd olika utgångsvågformer, såsom sinusformade, fyrkantiga och triangulära vågor.Dessutom används det ofta i pulsbreddmodulatorer (PWM -generatorer), som är viktiga i kraftkontrollkretsar.
IC 741 används allmänt som komparator och bestämmer om två spänningar är på samma nivå.Denna funktionalitet är användbar i applikationer som spänningsreglering och signaljämförelsekretsar.Det hjälper till att utforma system som måste fatta beslut baserade på spänningströsklar.
IC 741 bidrar till att konvertera digitala signaler till analoga och vice versa.Det används vanligtvis i digital-till-analog-omvandlare (DAC) för att översätta binära ingångar till motsvarande analoga utgångar.På liknande sätt används det i analoga till digitala omvandlare (ADC), vilket möjliggör smidig interaktion mellan analoga och digitala system.
• Variabel ljudfrekvensoscillator: Hjälper till att generera justerbara ljudsignaler för testning och ljudproduktion.
• Justerbar rippelreglerad strömförsörjning: säkerställer en stabil strömförsörjning genom att minimera spänningsfluktuationer.
• Fyra-kanals ljudmixer: Kombinerar ljudsignaler från flera ingångar till en utgångskanal.
• Lättdriven switch: Arbetar med ljusberoende motstånd (LDR) för att styra enheter baserade på ljusintensitet.
• DC -spänningspolaritetsmätare: Identifierar polariteten för likspänning i kretsar.
• Rumstermometer: Mäter rumstemperatur med en sensorkrets.
• Buglyssnare: Förstärker ljud för lyssningsenheter.
• Mikrofonförstärkare: Ökar styrkan hos mikrofonsignaler för ljudutrustning.
• Op-amp-testare: kontrollerar funktionaliteten för operativa förstärkare.
• Skydd för kortslutning för RP: förhindrar skador genom att skydda mot kortslutningar.
• Termisk beröringsomkopplare: Aktiverar enheter med en beröringskänslig termisk switch.
• Konvertering av spänning-till-frekvens: Konverterar spänningssignaler till motsvarande frekvensutgångar.
IC 741 operationell förstärkare är en mångsidig och tillförlitlig komponent som är allmänt använt i elektroniska kretsar för att förstärka signaler, utföra matematiska operationer och styra spänningen.Dess enkla design, användarvänlighet och förmåga att anpassa sig till olika funktioner gör det till en favorit för en mängd olika applikationer.Oavsett om du arbetar med grundläggande förstärkning eller mer avancerade projekt, erbjuder IC 741 en solid grund för att skapa effektiva och effektiva kretsar.
Skicka en förfrågan, vi svarar omedelbart.
IC 741 är en operativ förstärkare som bearbetar analoga signaler Genom att utföra matematiska operationer som tillägg, subtraktion, integration och differentiering.Det används allmänt i kretsar som kräver förstärkning, filtrering eller jämförelse av spänningar.
För att testa IC 741, applicera ingångsspänningar på inverteringen och Icke-inverterande terminaler och mät utspänningen.En funktionell IC kommer att tillhandahålla den förväntade förstärkta utgången eller en korrekt jämförelse resultat, beroende på kretskonfigurationen.Alternativt kan du Kontrollera ingångsspänningarna för att bekräfta att de är på rätt nivåer, som Detta indikerar korrekt drift.
I en öppen slingkonfiguration har IC 741 en mycket hög vinst, Vanligtvis cirka 200 000 volym/volym.Men i praktiska tillämpningar, feedback läggs till för att kontrollera och stabilisera förstärkningen för den önskade förstärkning.
8-stifts layout möjliggör flera funktioner, inklusive ingång Terminaler, en utgångsterminal, strömförsörjningsanslutningar och offset noll justering.Denna design ger flexibilitet för att konfigurera op-amp för en mängd olika kretsar.
IC 741 är en operativ förstärkare som är utformad för att bearbeta analog signaler genom att förstärka eller jämföra spänningar.Å andra sidan, IC 555 är en timer som används för att generera fyrkantiga vågsignaler, vilket gör den idealisk för Uppgifter som svängning, timing och pulsgenerering.Medan båda är Mångsidiga, deras funktioner och applikationer är distinkta.
på 2024/11/29
på 2024/11/29
på 8000/04/18 147757
på 2000/04/18 111936
på 1600/04/18 111349
på 0400/04/18 83721
på 1970/01/1 79508
på 1970/01/1 66912
på 1970/01/1 63048
på 1970/01/1 63012
på 1970/01/1 54081
på 1970/01/1 52128