
De XTR111AIDGQR är en precisionsspänning-till-strömomvandlare utformad för standard 0mA till 20MA eller 4MA till 20MA analoga signaler från källor upp till 36mA.Förhållandet mellan ingångsspänning och utgångsström ställs in av ett enda motstånd, RSET.Dessutom kan kretsen modifieras till spänningsutgångsläget.XTR111AIDGQR har inte bara låg effektförbrukning, utan har också höghastighetsbehandlingsfunktioner, så det kan uppfylla olika kraftförbrukning och hastighetskrav.Som ett dedikerat chip har det många funktioner och funktioner, till exempel en inbyggd förstärkningsförstärkare, analog-till-digital omvandlare och dataprocessor, som gör det möjligt för XTR111AIDGQR att tillgodose olika användares olika behov.XTR111AIDGQR stöder också olika kommunikationsgränssnitt, såsom SPI och I2C, som gör det möjligt för användare att enkelt ansluta och kommunicera med andra system.Detta chip används ofta i olika analoga signalprocessorer, såsom ljussensorer, trycksensorer och temperatursensorer.Dess högprecision ADC/DAC-funktion gör det möjligt för användare att skaffa och bearbeta analoga signaler mer exakt, vilket ytterligare förbättrar systemets prestanda och stabilitet.
Alternativ och ekvivalenter:
• XTR111AIDGQRG4

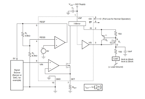
Pin 1 (VSP): Positiv utbud
Stift 2 (är): källanslutning
Pin 3 (VG): Gate Driver
Stift 4 (regs): regulatorkänsla
Stift 5 (regf): regulatorstyrka
Stift 6 (VIN): ingångsspänning
PIN 7 (SET): Transkonduktansuppsättning
PIN 8 (EF '): Felflagga (aktiv låg)
Stift 9 (OD): utgång inaktivera (aktiv hög)
Pin 10 (GND): Negativ försörjning
XTR111AIDGQR tillhandahåller inte intern strömgräns för när den externa FET tvingas till låg impedans.Den interna strömkällan styr strömmen, men en hög ström från är till GND tvingar en inre spänningsklämma mellan VSP och ska slå på.Detta resulterar i en låg motståndsväg och strömmen begränsas endast av belastningsimpedansen och den externa FET: s nuvarande förmåga.En hög ström kan förstöra IC.Med den nuvarande slingan avbruten (belastningen frånkopplad) är den externa FET helt aktiverat med stor grind till källspänning lagrad i grindkapacitansen.I det ögonblick slingan är stängd (belastningen ansluten) strömmar strömmen in i lasten.Men för de första mikro-sekunderna är MOSFET fortfarande påslagen och destruktiv ström kan flyta, beroende på belastningsimpedansen.
En extern strömgräns rekommenderas för att skydda XTR111AIDGQR från detta tillstånd.Figuren (a) visar ett exempel på en strömgränskrets.Strömmen bör begränsas till 50 mA.15Ω -motståndet (R6) begränsar strömmen till cirka 37 mA (33 mA när den varma).PNP -transistorn bör möjliggöra en toppström på flera hundra mA.Ett exempelanordning är (KST) 2907. Power Dispipation är normalt inte kritisk eftersom toppströmvaraktigheten bara är några mikrosekunder.Observera emellertid läckströmmen genom transistorn från IS till VG.Tillägget av denna nuvarande begränsande transistor och R6 kräver fortfarande tid att utlösa porten till den yttre MOSFET.R7 och C3 läggs till av detta skäl, liksom för att begränsa brantheten hos yttre distorsionspulser.Ytterligare EMI- och överspänningsskydd kan krävas enligt applikationen.
Figuren (B) är en universell och grundläggande strömbegränsningskrets med PNP- och NPN -transistorer som kan anslutas i källan (är till S) eller i avloppsutgången (i serie med den aktuella vägen).Denna krets bidrar inte till läckströmmar.Överväg att lägga till ett utgångsfilter som R7 och C3 i denna begränsningskrets.

Några av de viktigaste tekniska fördelarna med XTR111AIDGQR listas nedan:
Låg effektförbrukning: XTR111AIDGQR fokuserar på kraftförbrukningskontroll.Dess lågeffektkonstruktion gör det möjligt för enheten att upprätthålla låg energiförbrukning under långa driftsperioder, vilket hjälper till att förlänga enhetens livslängd och minska driftskostnaderna.
Hög linearitet: XTR111AIDGQR har en hög linearitet och kan exakt mäta ingångsströmmen och mata ut motsvarande spänningssignal.Detta möjliggör ett bra linjärt samband mellan utsignalen och insignalen, undviker signalförvrängning eller avvikelse och förbättrar dataens noggrannhet.
Brett ingångsspänningsområde: XTR111AIDGQR stöder ett brett utbud av ingångsspänningar från 4,75V till 36V, en funktion som gör att den kan anpassa sig till en mängd applikationsscenarier utan att behöva justera eller ändra ingångsspänningsområdet, vilket förbättrar kraftigt kraften kraftigt kraftigtMångsidighet och bekvämlighet för enheten.
Stark anti-interferensförmåga: Modulen har en stark anti-interferensförmåga och kan fungera stabilt i den komplexa elektromagnetiska miljön.Oavsett om det är elektriskt brus eller andra interferenssignaler kan XTR111AIDGQR effektivt undertryckas för att säkerställa stabiliteten och tillförlitligheten för utgångssignalen.
Inbyggd strömprovtagningskrets: Modulen har en inbyggd strömprovtagningskrets, som direkt kan mäta den aktuella signalen utan externa motstånd.Detta förenklar inte bara kretskonstruktionen och minskar användningen av externa komponenter, utan förbättrar också mätens noggrannhet och stabilitet.
Mätning av hög precision: Modulen antar högprecision OP-AMPS och Precision Current Sampling Circuits, som kan ge exakta strömmätningsresultat.Oavsett om det är en liten strömförändring eller en stor strömfluktuation, XTR111AIDGQR kan exakt fånga och exakt konvertera för att säkerställa tillförlitligheten för uppgifterna.
Kraftfull programmerbarhet: XTR111AIDGQR har en stark programmerbarhet, användare kan flexibelt konfigureras efter specifika behov.Oavsett om det är ingångs- eller utgångsområdet, aktuellt utgångsläge eller andra parametrar, kan det programmeras för att ställa in och justera för att tillgodose behoven hos olika applikationer.

Driftsprincipen för XTR111AIDGQR är främst baserad på dess utformning som en precisionsspänning-till-strömomvandlare.Den här enhetens kärnfunktion är att konvertera ingångsspänningssignalen till motsvarande strömsignal, eller den kan också mata ut en spänningsignal enligt konfigurationskraven.Vid arbetet får XTR111AIDGQR först den spänning eller strömsignal som ska konverteras genom dess ingångsterminal (såsom VIN eller IS).Dessa signaler bearbetas sedan av Precision OP AMPS och aktuella provtagningskretsar i enheten.Den operativa förstärkaren med hög precision säkerställer exakt förstärkning och bearbetning av insignalen, medan precisionströmprovningskretsen direkt kan mäta den aktuella signalen utan behov av externa motstånd, vilket uppnår hög precisionsströmmätning.XTR111AIDGQR ställer in förhållandet mellan ingångsspänning och utgångsström genom den externa motståndet Ret ansluten till set -stiftet.Detta förhållande bestämmer hur enheten konverterar insignaler till utgångssignaler, vilket gör att XTR111AIDGQR kan anpassa sig till olika applikationsbehov och tillhandahålla flexibla signalomvandlingsfunktioner.
XTR111AIDGQR är en kraftfull aktuell slingesensor som är lämplig för olika applikationsscenarier som kräver aktuell mätning.Dess huvudsakliga applikationsområden är följande:
Med sin exakta strömmätfunktion kan XTR111AIDGQR exakt fånga laddning och urladdningsström i batteripaketet i realtid.Dess breda utbud av ingångsspänningsstöd gör det möjligt att anpassa sig till arbetsspänningarna för olika batteripaket utan att behöva justera eller ändra ingångsspänningsområdet, vilket kraftigt förbättrar enhetens mångsidighet och bekvämlighet.
Motorföraren är kärnkomponenten i motorstyrningen.Det ansvarar för att konvertera den elektriska energin som tillhandahålls av kraftförsörjningen till den mekaniska energi som krävs av motorn.I denna process är korrekt övervakning av nuvarande signaler avgörande.XTR111AIDGQR kan mäta den aktuella signalen i motordrivrutinen i realtid.Oavsett om det är den nuvarande förändringen under start, löpning eller bromsning, kan den fångas exakt.Detta gör att styrsystemet kan förstå motorns arbetsstatus i realtid, såsom belastningsförhållanden, driftseffektivitet och möjliga fel.
Genom att kombinera XTR111AIDGQR med andra sensorer eller mätanordningar kan ett komplett energimätning och övervakningssystem byggas.Till exempel kan det samarbeta med utrustning som elektriska energimätare och effektfaktormätare för att realisera realtidsövervakning av nyckelparametrar såsom energiförbrukning och effektfaktor i kraftsystemet.Detta hjälper krafthanteringsavdelningen att förstå kraftsystemets driftsstatus, upptäcka och lösa potentiella problem i tid och förbättra kraftsystemets driftseffektivitet och stabilitet.
XTR111AIDGQR kan användas inom området för krafthantering.Genom övervakningsdata för XTR111AIDGQR kan vi styra och hantera kraftsystemet mer exakt.Till exempel, när strömförsörjningsströmmen överskrider en inställd tröskel, kan styrsystemet automatiskt justera strömförsörjningens utgång för att förhindra problem som överbelastningar eller kortslutningar.Samtidigt kan vi också förutsäga belastningsändringarna i kraftsystemet genom att analysera den förändrade trenden för strömmen för att göra motsvarande justeringar i förväg.
XTR111AIDGQR kan användas för nuvarande övervakning och kontroll inom industriell automatiseringsutrustning.I industriella kontrollsystem som PLC och DC: er uppvisar denna enhet utmärkta strömmätfunktioner.Som kärnkontrollenheter för industriell automatisering är PLC och DC ansvariga för att ta emot sensorsignaler och noggrant kontrollera produktionsprocessen.I dessa system är nuvarande data en nyckelparameter som återspeglar utrustningens status.XTR111AIDGQR kan tillhandahålla exakta aktuella data i realtid och hjälpa PLC och DC: er att effektivt övervaka och kontrollera automatiseringsutrustning.När utrustningsströmmen är onormal kan styrsystemet snabbt reagera för att justera utrustningsstatusen eller utlösa skyddsmekanismen för att säkerställa utrustningens säkerhet och smidig produktion.
Vi kan vidta följande åtgärder:
Regelbunden inspektion och underhåll: Vi måste regelbundet inspektera och underhålla XTR111AIDGQR, inklusive att kontrollera strömförsörjningen, jordningen, perifera kretsar etc. för att säkerställa att alla parametrar är normala.Om det finns någon avvikelse, bör vi ta itu med det i tid för att undvika fel.
Följ rätt driftsförfaranden: När vi använder XTR111AIDGQR bör vi följa rätt driftsförfaranden och försiktighetsåtgärder för att undvika fel som orsakas av felaktigt eller felaktig användning.
Lämplig arbetsmiljö: Vi måste se till att XTR111AIDGQR fungerar inom det rekommenderade driftstemperaturområdet, vilket är -40 ° C till +125 ° C.Dessutom bör vi undvika att använda XTR111AIDGQR i hårda miljöer som hög temperatur, hög luftfuktighet och högt damm för att minska risken för misslyckande.
Använd kvalificerade komponenter: När du bygger kretsar relaterade till XTR111AIDGQR, bör vi använda kvalificerade komponenter och undvika att använda sämre eller skadade komponenter.Dessutom bör vi också uppmärksamma komponenternas matchning och kompatibilitet för att säkerställa kretsens stabilitet och tillförlitlighet.
Korrekt strömförsörjning och jordning: Vi tillhandahåller stabil och lämplig strömförsörjning för XTR111AIDGQR och säkerställer god jordning.Instabil strömförsörjning eller dålig jordning kan leda till att chipet fungerar onormalt, vilket leder till fel.
Ingångssignalskydd: Vi måste se till att signalingången till XTR111AIDGQR ligger inom det angivna intervallet för att undvika onormala ingångar såsom överspänning och överström.Vi kan överväga att lägga till skyddskretsar vid ingångsänden, såsom strömbegränsande motstånd, filterkondensatorer etc. för att minska insignalens påverkan på chipet.
XTR111AIDGQR används vanligtvis i olika industri- och instrumenteringsapplikationer som processkontroll, datainsamlingssystem och sensorgränssnitt.
Du kan ersätta XTR111AIDGQR med XTR111AIDGQRG4, XTR111AIDGQT eller XTR111AIDGQTG4.
Ja, XTR111AIDGQR inkluderar vanligtvis funktioner som termisk avstängningsskydd och överströmsskydd för att skydda enheten och de anslutna kretsarna från skador på grund av överdriven temperatur eller ström.
Skicka en förfrågan, vi svarar omedelbart.
på 2024/08/28
på 2024/08/28
på 8000/04/18 147758
på 2000/04/18 111960
på 1600/04/18 111349
på 0400/04/18 83726
på 1970/01/1 79512
på 1970/01/1 66930
på 1970/01/1 63078
på 1970/01/1 63019
på 1970/01/1 54086
på 1970/01/1 52159