
De AD620 är en ekonomisk och högprecisionsinstrumentförstärkare.Det möjliggör förstärkning upp till 10 000 med bara ett motstånd.Det finns i 8-Lead SOIC och DIP-förpackningar och erbjuder ett kompakt fotavtryck jämfört med diskreta mönster.
Enheten säkerställer minimal strömförbrukning, med en maximal tillförselström på 1,3 mA, vilket gör den väl lämpad för batteridrivna och bärbara applikationer.AD620 har hög noggrannhet med en maximal olinjäritet på 40 ppm, en offsetspänning på 50 μV max och en offsetdrift på 0,6 μV/° C max.Dessa specifikationer gör det effektivt i precisionsdatainsamlingssystem såsom vägskalor och givargränssnitt.Den har låg brus och låg inmatningsförspänningsström, som är anmärkningsvärda för medicintekniska produkter som kräver exakta avläsningar.


|
Särdrag |
Beskrivning |
|
Användarvänlighet |
Enkelt att använda design med externt motstånd för förstärkning
justering. |
|
Vinstområde |
Förstärkning med ett externt motstånd, justerbart från 1 till
10.000. |
|
Strömförsörjningsområde |
Fungerar över ett brett utbudsintervall på ± 2,3 V till ± 18 V. |
|
Prestanda |
Överträffar traditionell 3-op-amp-instrumentering
Förstärkare. |
|
Förpackning |
Finns i 8-ledande dopp och SOIC-paket. |
|
Låg effektförbrukning |
Maximal tillförselström på 1,3 mA. |
|
DC -prestanda |
B -kvalitet har utmärkt DC -prestanda. |
|
Ingångsutdelningsspänning |
Ingångsförskjutningsspänning på 50 μV. |
|
Inmatningsförskjutningsdrift |
Låg ingångsförskjutning av 0,6 μV/° C. |
|
Inmatningspänningsström |
Maximal ingångsförspänningsström på 1,0 NA. |
|
Avstötningsförhållande |
Common-Mode avstötningsförhållande på 100 dB minimum vid g = 10. |
|
Lågbrus |
Ingångsspänningsbrus på 9 NV/√Hz vid 1 kHz. |
|
Inmatningsbrus |
0,28 μV topp-till-topp-brus i 0,1 Hz till 10 Hz-intervallet. |
|
AC -specifikationer |
Har utmärkt växelström med 120 kHz bandbredd
vid g = 100. |
|
Avtagande tid |
Snabb sedimenteringstid på 15 μs till 0,01%. |
Här är en detaljerad tabell över Analog Devices Inc. AD620 miljarder Tekniska specifikationer, attribut och parametrar, tillsammans med delar med liknande specifikationer.
|
Typ |
Parameter |
Information |
|
Kontaktplätning |
Bly, tenn |
Bly/tenn |
|
Montera |
Genom hålet |
Genom hålet |
|
Monteringstyp |
Genom hålet |
Genom hålet |
|
Förpackning / fodral |
8-dip (0,300, 7,62 mm) |
8-dip (0,300, 7,62 mm) |
|
Antal stift |
8 |
8 |
|
Antal element |
1 |
1 |
|
Driftstemperatur |
-40 ° C ~ 85 ° C |
-40 ° C ~ 85 ° C |
|
Förpackning |
Rör |
Rör |
|
JESD-609 kod |
e0 |
e0 |
|
Pbfree -kod |
Inga |
Inga |
|
Delstatus |
Föråldrad |
Föråldrad |
|
Fuktkänslighetsnivå (MSL) |
1 (obegränsad) |
1 (obegränsad) |
|
Antal avslutningar |
8 |
8 |
|
ECCN -kod |
Örat99 |
Örat99 |
|
Motstånd |
10Gohm |
10Gohm |
|
Max Power Dispipation |
650 mw |
650 mw |
|
Terminalposition |
DUBBEL |
DUBBEL |
|
Antal funktioner |
1 |
1 |
|
Leveransspänning |
15V |
15V |
|
Terminalhöjd |
2,54 mm |
2,54 mm |
|
Basdelnummer |
AD620 |
AD620 |
|
Räkning |
8 |
8 |
|
Driftsförsörjningsspänning |
36V |
36V |
|
Driftsström |
1.3 mA |
1.3 mA |
|
Nominell leverantör |
1.3 mA |
1.3 mA |
|
Maktförsläpp |
650 mw |
650 mw |
|
Svängt |
1.2V/μS |
1.2V/μS |
|
Förstärkningstyp |
Instrumentation |
Instrumentation |
|
Common Mode avstötningsförhållande |
93 dB |
93 dB |
|
Aktuell - ingångsförspänning |
500pa |
500pa |
|
Spänning - Tillförsel, singel/dual (±) |
4.6V36V ± 2.3V18V |
4.6V36V ± 2.3V18V |
|
Utgångsström per kanal
|
18ma |
18ma |
|
Ingångsförskjutningsspänning (VOS) |
30 mV |
30 mV |
|
Negativ tillförselspänning-nom |
-15V |
-15V |
|
Spänning - ingångsförskjutning |
15μV |
15μV |
|
-3dB bandbredd |
1MHz |
1MHz |
|
Input Offset Current-Max (IIO) |
0,00075μA |
0,00075μA |
|
Spänningsförstärkare |
1 |
1 |
|
Spänningsförstärkning |
10 |
10 |
|
Icke-linearitetsmax |
0,00% |
0,00% |
|
Längd |
9.27mm |
9.27mm |
|
Höjd sittande (max) |
4,57 mm |
4,57 mm |
|
Strålning härdning |
Inga |
Inga |
|
ROHS -status |
Icke-ROHS-kompatibel |
Icke-ROHS-kompatibel |
|
Blyfri |
Innehåller bly |
Innehåller bly |
|
Artikelnummer |
Beskrivning |
Tillverkare |
|
AD620BRZ-RL |
Instrumentationsförstärkare, 85 UV Offset-Max, 1 MHz band
Bredd, PDSO8, blyfri, MS-021-AA, SOIC-8 |
Rochester Electronics LLC |
|
AD620BRZ-hjuls |
Instrumentationsförstärkare, 85 UV Offset-Max, 1 MHz band
Bredd, PDSO8, MS-021-AA, SOIC-8 |
Analog Devices Inc |
|
AD620BR-hjuls |
Låg drift, låg effektinstrumentation amp med fastställda vinster
av 1 till 10000 |
Analog Devices Inc |
|
AD620BRZ-R7 |
Låg drift, låg effektinstrumentation amp med fastställda vinster
av 1 till 10000 |
Analog Devices Inc |
|
AD620BRZ |
Instrumentationsförstärkare, 85 UV Offset-Max, 1 MHz band
Bredd, PDSO8, blyfri, MS-021-AA, SOIC-8 |
Rochester Electronics LLC |
|
Ad620br |
Instrumentationsförstärkare, 85 UV Offset-Max, 1 MHz band
Bredd, PDSO8, MS-021-AA, SOIC-8 |
Rochester Electronics LLC |
|
AD620BRZ-REEL7 |
Instrumentationsförstärkare, 85 UV Offset-Max, 1 MHz band
Bredd, PDSO8, MS-021-AA, SOIC-8 |
Analog Devices Inc |

AD620, med sin exceptionella noggrannhet och minimal offsetspänning, befinner sig hemma i olika högprecision-datasystem.Sådana system sträcker sig över applikationer som viktskalor och givargränssnitt, där strävan efter mätnoggrannhet är obeveklig.
AD620 trivs i miljöer där precision är dominerande.Ta vägningsvågar, ofta anställda i forskningslaboratorier eller industriella miljöer: Här kan varje mätning vara ett steg mot banbrytande vetenskapliga upptäckter eller överlägsen produktkvalitet.Förstärkarens höga avstötningsförhållande (CMRR) och lågbrusegenskaper är ryggraden i denna pålitliga och exakta prestanda.
Transducer Interface Applications är en annan arena där AD620 visar sina kapaciteter.Tänk på givare som förvandlar fysiska fenomen såsom tryck, temperatur eller kraft till elektriska signaler.Noggrannheten i dessa omvandlingar är allvarlig - vare sig det är i den exakta kontrollen av industriella automatiseringssystem eller vaksam övervakning av miljöförhållandena.AD620: s höga inmatningsimpedans spelar en huvudroll för att bevara signalintegritet, vilket gör det till ett övertygande val för dessa gränssnitt.
I världen av medicinska instrument lyser AD620 ljust.Enheter som elektrokardiogram (EKG) och icke-invasiva blodtrycksmonitorer förlitar sig på hög noggrannhet och minimal signalstörning för att leverera tillförlitlig diagnostik.Här är AD620: s låga brus- och förspänningsström nödvändiga.Dessutom utvidgar förstärkarens förmåga att bevara kraften avsevärt batteriets livslängd för bärbara medicinska apparater - en viktig egenskap i dagens landskap av mobila sjukvårdslösningar, där varje ytterligare timmes drift kan göra en djup skillnad.
Att driva AD620 innebär en serie enkla steg.Till att börja med, hantera effektivt den integrerade kretsen (IC) -kraften genom att länka stift 7 till strömförsörjningen och stift 4 till marken.En enda +5V -leverans är ofta tillräcklig för denna uppgift.Att säkerställa att stift 2 (icke-inverterande) och stift 3 (invertering) hanterar insignsignalen är användbar för korrekt funktionalitet.För att stabilisera utgången när det inte finns någon spänningsskillnad mellan ingångsstiften, vanligtvis markstift 5 (referens) tillsammans med stift 4.

Att kontrollera AD620: s vinst är en mycket strömlinjeformad process som kräver bara ett externt motstånd.Ställ in förstärkningen genom att placera ett motstånd (t.ex. 500Ω för en förstärkning på 100) mellan stiften 8 (+Rg) och 1 (-rg).Förstärkningen beräknas sedan med formeln.
G = (49,4 kΩ / rG) + 1.
Denna formel säkerställer exakta vinster genom att på lämpligt sätt välja motståndsvärden, och erbjuder en enkel men kraftfull metod för att skräddarsy förstärkarens prestanda efter specifika behov.En ofta förbisett aspekt är ingångsförspänningsströmmen.AD620: s design minimerar denna ström, men att mildra varje obalans i källimpedansen som är kopplad till ingångsstiften fortfarande sätter sig.Minimering av felanpassningen minskar offsetspänningen, vilket förbättrar den totala noggrannheten, vilket mestadels är farligt i precisionsinstrumentation där minutavvikelser är viktiga.Temperaturvariationer kan påverka AD620: s prestanda avsevärt.Att säkerställa att motståndet som används för förstärkningsinställningen har en lågtemperaturkoefficient är fördelaktigt för att upprätthålla stabil förstärkning över ett brett temperaturområde.I applikationer som påverkas av miljöförhållanden är denna stabilitet användbar för konsekvent prestanda.I praktiska scenarier som industriella övervakningssystem är det aktivt att upprätthålla stabilitet i förstärkning trots temperaturfluktuationer för att undvika mätningsfel.Detta betonar vikten av att välja lämpliga komponenter som är i harmoni med den operativa miljön och därmed säkerställa tillförlitlig och korrekt övervakning.Referensstiftet (stift 5) påverkar utgångsspänningen avsevärt.Jordning av denna stift tillsammans med stift 4 nollar vanligtvis utgången när det inte finns någon insatsspänningsskillnad.I mer avancerade inställningar kan dock ansluta denna stift till en specifik spänning införa en känd förskjutning i utgången, vilket är fördelaktigt i applikationer som kräver exakta spänningsreferensförändringar.

Analog Devices Inc. (NASDAQ: ADI) utmärker sig i design, tillverkning och marknadsföring av högpresterande analoga, blandade signal- och digital signalbehandling (DSP) integrerade kretsar.ADI, som grundades 1965, har åtagit sig att övervinna komplexa tekniska utmaningar i signalbehandling.Deras geniala lösningar har kraften att förvandla verkliga fenomen som temperatur, tryck och hastighet till exakta elektriska signaler, vilket möjliggör olika och praktiska tillämpningar runt om i världen.
Under årtionden har ADI övergått från att endast fokusera på analog teknik till att omfamna en mer holistisk strategi som inkluderar blandad signal- och DSP-teknik.Denna skift speglar en bredare trend i elektronikindustrin mot att integrera flera funktioner i ett enda chip, förbättra prestanda och minska kraftförbrukningen.ADI: s lösningar hittar sin plats i applikationer över industriell automatisering, sjukvård, konsumentelektronik och bilsystem.
ADI: s portfölj omfattar ett brett utbud av teknologier Precision Analoga produkter som förstärkare, linjära produkter och datakonverterare, som är allvarliga för högupplöst avkänning och mätning.Blandade signallösningar som kombinerar analoga och digitala kretsar på ett enda chip, ger förbättrad funktionalitet och effektivitet.
AD620 och AD623 är båda enstaka instrumentförstärkare med PIN -kompatibilitet.Den distinkta faktorn mellan dem ligger i deras strömförsörjningskrav: AD620 behöver dubbla leveranser, medan AD623 kan fungera med antingen dubbla eller enstaka leveranser.Därför kan AD620 ersättas med AD623 om den ursprungliga kretsen använder dubbla strömförsörjningar.Du kan ofta välja AD623 för dess energieffektivitet och förenklad kraftdesign, eftersom den fungerar med en enda leverans.Efter en sådan substitution förblir mikrokontrollens styrelsens prestanda stabilt och fortsätter att utföra sina uppgifter sömlöst, vilket säkerställer tillförlitlighet i praktiska tillämpningar.
P1 och P8: externa förstärkningsmotstånd
P2 och P3: Ingångsterminaler
P6: Utgångsterminal
P4 och P7: ± 5V strömförsörjning
P5: Referensspänningsingång (400 mV)
Denna specifika PIN -konfiguration underlättar strukturerade och optimerade komponentanslutningar, vilket säkerställer konsekvent prestanda och förenklande felsökningsprocesser.
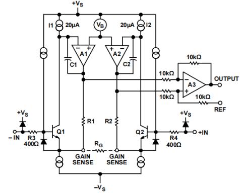
AD620 är baserad på en traditionell design av tre-op-amp men inkluderar betydande prestandaförbättringar bred effektförsörjningsområde (± 2,3– ± 18 V) och låg effektförbrukning (maximal ström på 1,3 mA).Dessa funktioner gör det lämpligt för lågspänning, lågeffektkonstruktioner.Dess monolitiska byggnad och laserkalibrering garanterar hög precision.Att använda en differentiell bipolär ingång genom en ß -process uppnår lägre ingångsförspänningsström och stabiliserar samlarström via intern feedback.Förstärkningsekvationen är g = 49,4 kΩ / r_g + 1, där r_g är det externa motståndet som styr förstärkningen.Detta återspeglar innovativa metoder inom elektronik, vilket belyser vikten av noggrannhet och effektivitet i modern komponentdesign.
AD620, som en justerbar förstärkningsinstrumentförstärkare, levererar en spänningssignal.Denna utgångens mångsidighet är särskilt insisterande på applikationer som kräver exakt signalförstärkning, såsom medicinsk instrumentering och industriella processkontroller.Dess förmåga att tillhandahålla exakt signalförstärkning betonar dess roll för att upprätthålla höga prestanda i allvarliga applikationer.
Om utgången förblir negativ trots en ± 5V -ingång, kan flera faktorer vara på spel överdriven förstärkning och kretsobalans.Kontrollera det justerbara motståndet kopplat till förstärkningsstiften för att säkerställa att det uppfyller databladets specifikationer och att förstärkningen inte är alltför hög, vilket kan minska risken för att förstärka interferenssignaler.Genom att bibehålla en måttlig förstärkning i det första steget och balansera förspänningsresistensen kan du ta itu med signalproblem och stabilitetsproblem effektivt.Dessa felsökningstekniker betonar praktiska åtgärder för att upprätthålla signalintegritet i analoga kretsar.
Skicka en förfrågan, vi svarar omedelbart.
på 2024/10/18
på 2024/10/18
på 8000/04/18 147764
på 2000/04/18 111989
på 1600/04/18 111351
på 0400/04/18 83751
på 1970/01/1 79546
på 1970/01/1 66949
på 1970/01/1 63094
på 1970/01/1 63028
på 1970/01/1 54092
på 1970/01/1 52172