
De AT89S52-24PU Microcontroller är en mycket flexibel enhet som integrerar en 8-bitars CPU med programmerbart flashminne på ett enda chip.Genom att utnyttja Atmels avancerade icke -flyktiga minnesteknologi upprätthåller denna mikrokontroller kompatibilitet med den uppskattade 80C51 -instruktionsuppsättningen.Dess omprogrammerbara flash-på-chip vänder sig till de olika behoven hos olika inbäddade kontrollsystem på ett sätt som är både effektiv och kostnadseffektivt.Mikrokontrollern har 8K blixt och 256 byte RAM, vilket ger riklig kapacitet för intrikat programmering och catering till applikationer som kräver komplex databehandling.Införandet av 32 allmänna I/O-linjer erbjuder mångsidigheten att ansluta ett brett spektrum av kringutrustning.
Med tre 16-bitars timer/räknare stöder AT89S52-24PU exakta tidsbaserade funktioner, som är ovärderliga för databehandlings- och kontrollinställningar.De dubbla datapekarna förbättrar effektiviteten för datahantering och stödjer snabba dataöverföringsscenarier effektivt.Vakthundtimern lägger till ett lager av tillförlitlighet genom att återställa systemet under programvaru oegentligheter, en funktion som vårdas av sektorer som prioriterar långsiktig systemintegritet.Mikrokontrollens kapacitet för statisk drift vid olika frekvenser hjälper till att balansera prestanda med strömförbrukning.Tillgängligheten av kraftbesparande lägen, inklusive tomgång och avstängning, understryker dess lämplighet för batteridrivna applikationer, vilket säkerställer minnesinnehållshållning under avstängningsfaser.Dessa funktioner behandlar problem med energieffektivitet, vilket framgår av dess antagande i bärbara och fjärrstyrda enheter.

|
Stift nr |
Stiftnamn |
Beskrivning |
|
1-8 |
Hamn 1 |
Gränssnitt 1 har interna pull-ups och är en 8-bitars
Bidirectional I/O -port.Fyra TTL -ingångar kan vara sjunkande/källa i port 1
utgångsbuffertar.När 1 är skriven till port 1-stift, de interna pull-upsna
Dra dem högt, så att de kan användas som ingångar.På grund av det interna
pull-ups, port 1 stift som externt skjuts med låg kommer att källa strömmen
(IIL) som ingångar.Dessutom, som visas i tabellen, kan P1.0 och P1.1 ställas in
att vara timer/counter 2 extern räkning ingång (p1.0/t2) och
Timer/Counter 2 Triggering Ingång (P1.1/T2EX) respektive.Under blixt
Programmering och verifiering, Port 1 får också den låga ordningsadressen
byte. |
|
9 |
Först |
Ingången ska återställas.Medan oscillatorn är
Funktion, en hög på denna stift för två maskincykler återställer enheten.
Efter att vakthunden har gjorts ut går denna stift hög för 98 oscillator
perioder.Den här funktionen kan inaktiveras med hjälp av DISRTO -biten i SFR AUXR
(Adress 8EH).Återställ hög ut kapacitet är aktiverad som standard i bit
DISRTO. |
|
10-17 |
Hamn 3 |
Port 3 är en intern pull-up 8-bitars dubbelriktad I/O
hamn.Fyra TTL -ingångar kan sjunkas eller kommer med hjälp av Port 3 -utgångsbuffertar.
När 1 är skrivet till port 3-stift, drar de inre pull-upsna dem högt,
så att de kan användas som ingångar.På grund av pull-ups, port 3 stift det
är externt dras lågt kommer att källa ström (IIL) som ingångar.För blixt
Programmering och verifiering får port 3 några styrsignaler.Som nämnts
I diagrammet nedan stöder Port 3 också funktionerna för många AT89S52
specialfunktioner. |
|
18 |
Xtal2 |
Utgång från den inverterande oscillatorförstärkaren. |
|
19 |
Xtal1 |
Inmatning till den inverterande oscillatorförstärkaren och inmatningen till
den interna klockdriftkretsen. |
|
20 |
Gard |
Jord. |
|
21-28 |
Hamn 2 |
Port 2 är en intern pull-up 8-bitars dubbelriktad I/O
hamn.Fyra TTL -ingångar kan vara sjunker/källa i port 2 -utgångsbuffertar.När
1 är skriven till port 2-stift, de inre pull-upsna drar dem högt, vilket tillåter
dem som ska användas som ingångar.På grund av de interna pull-ups, port 2 stift det
är externt tryckt lågt kommer att källa till strömmen (IIL) som ingångar.Under hämtning
från externt programminne och åtkomst till externt dataminne som använder
16-bitarsadresser (MOVX @ DPTR), port 2 avger högordningens adressbyte.
När du sänder 1s använder port 2 kraftfulla interna pull-ups i detta
ansökan.Port 2 avger innehållet i P2 Special Function Register
Under 8-bitars adressåtkomst till externt dataminne (MOVX @ RI).Under
Flash-programmering och verifiering, Port 2 får dessutom högordningen
adressbitar och olika styrsignaler. |
|
29 |
Psen |
Läs Strobe till externt programminne kallas
Program Store Enable (PSEN).PSEN är aktiverad två gånger varje maskincykel när
AT89S52 kör kod från externt programminne, med två PSEN
Aktiveringar ignorerades under varje åtkomst till externt dataminne. |
|
30 |
Ale/prog |
Adress Latch Enable (ALE) utgångspuls är van vid
Spärra den låga byten på adressen under externa minnesåtkomst.Under
Flash -programmering, denna PIN -kod fungerar också som programpulsingången (prog).
ALE släpps med en jämn hastighet av 1/6 oscillatorfrekvensen i normal
drift och kan användas för extern timing eller klockning.Under
Varje åtkomst till externt dataminne, en ALE -puls hoppas över.Ställa in bit 0
av SFR -plats 8EH till 0 inaktiverar ALE -funktionen om så önskas.Ale är bara aktiv
När biten ställs in via en MOVX- eller MOVC -instruktion.Annars är stiftet
lyft högt men svagt.Om mikrokontrollern är i externt exekveringsläge,
Att ställa in den ale-disable biten har ingen effekt. |
|
31 |
Ea/vpp |
Extern åtkomst är påslagen.För att göra det möjligt för enheten
Hämta koden från externa programminnesregioner som börjar vid 0000h och slutar
På FFFFH måste EA vara ansluten till GND.Om låsbit 1 är kodad, EA
kommer att spärras internt vid återställning.För interna programavrättningar, EA
bör vara bunden till VCC.Under blixtprogrammering, denna stift dessutom
Mottagar 12-volt programmering Enable Voltage (VPP). |
|
32-39 |
Port 0 |
Gränssnitt 0 är en dubbelriktad 8-bitars öppen dränering I/O-port.
Varje stift kan sjunka åtta TTL -ingångar som en utgångsport.Stiften på port 0 kan
användas som högimpedansingångar när 1 är skriven till dem.Under åtkomst
Till externt program och dataminne kan port 0 också ställas in som
Multiplexerad låg ordning adress/databuss.P0 har interna pull-ups i detta
läge.Under Flash -programmering får Port 0 också kodbyte och utgångar
dem under programverifiering.Under programverifiering, externa pull-ups
krävs. |
|
40 |
Vcc |
Matningsspänning. |

AT89S52-24PU-symbol

AT89S52-24PU fotavtryck

AT89S52-24PU CAD-modell
• MCS®-51 Standardöverensstämmelse: helt kompatibel med MCS®-51-standarden, vilket säkerställer robust och pålitlig prestanda.
• 8K ISP -flashminne: lagrar stora program.Stöder upp till 10 000 skriv-/raderingscykler, idealiska för långsiktiga applikationer.
• Bred driftspänning (4V - 5.5V): Anpassningar till olika strömförsörjningsmiljöer.
• Höghastighetsdrift: Handtag statiska förhållanden upp till 33 MHz, balanserar energieffektiviteten med prestandabehov.
• Förbättrad säkerhet: Minneslåsfunktioner skyddar immateriell egendom.Förhindrar obehörig åtkomst eller ändringar.
• Flexibla I/O- och timerfunktioner: enkel integration med sensorer och enheter.Exakt kontroll för tidsapplikationer som kräver korrekt tidpunkt.
• Dual Data Pointers: Öka effektiviteten i datatunga uppgifter som signalbehandling och kommunikation.Förenklar hantering av dataström.
• Energibesparande lägen: Ledliga och avstängda lägen minskar energiförbrukningen.Optimerad för bärbara enheter och hållbara mönster.
|
Typ |
Parameter |
|
Fabriksledning |
7 veckor |
|
Montera |
Genom hålet |
|
Förpackning / fodral |
40-dip (0,600, 15,24mm) |
|
Antal I/OS |
32 |
|
Driftstemperatur |
-40 ° C ~ 85 ° C TA |
|
Serie |
89s |
|
JESD-609 kod |
e3 |
|
Delstatus |
Aktiv |
|
Antal avslutningar |
40 |
|
Leveransspänning |
5V |
|
Frekvens |
33MHz |
|
Driftsförsörjningsspänning |
5V |
|
Gränssnitt |
Uart |
|
Kontaktplätning |
Tenn |
|
Monteringstyp |
Genom hålet |
|
Antal stift |
40 |
|
Vakthundtider |
Ja |
|
Förpackning |
Rör |
|
Publicerad |
1997 |
|
Pbfree -kod |
ja |
|
Fuktkänslighetsnivå (MSL) |
1 (obegränsad) |
|
Terminalposition |
DUBBEL |
|
Terminalhöjd |
2,54 mm |
|
Basdelnummer |
AT89S52 |
|
Strömförsörjning |
5V |
|
Minnesstorlek |
8 kb |
|
Hastighet |
24 MHz |
|
Spänning - leverans (VCC/VDD) |
4V ~ 5.5V |
|
Antal bitar |
8 |
|
Kringutrustning |
Wdt |
|
Kärnstorlek |
8-bitars |
|
Anslutning |
Uart/uart |
|
Åtkomsttid |
24 µs |
|
DMA -kanaler |
INGA |
|
PWM |
INGA |
|
Antal timers/räknare |
3 |
|
Antal uart -kanaler |
1 |
|
Längd |
52,58mm |
|
Nå SVHC |
Ingen SVHC |
|
ROHS -status |
ROHS3 -kompatibel |
|
Oscillator |
Inre |
|
Ramstorlek |
256 x 8 |
|
UPS/UCS/perifer ICS -typ |
Mikrokontroller |
|
Grundprocessor |
8051 |
|
Programminnetyp |
FLASH |
|
Programminnesstorlek |
8KB 8K x 8 |
|
Bitstorlek |
8 |
|
Har ADC |
INGA |
|
Databussbredd |
8b |
|
DAC -kanaler |
INGA |
|
Adressbussbredd |
8b |
|
Höjd |
4,826mm |
|
Bredd |
13,97mm |
|
Strålning härdning |
INGA |
|
Blyfri |
Blyfri |
De tre komponenterna som listas till höger är liknande i specifikationer som Microchip Technology AT89S52-24PU.
|
Artikelnummer |
Tillverkare |
Förpackning / fodral |
Antal stift |
Databussbredd |
Antal I/O |
Gränssnitt |
Minnesstorlek |
Leveransspänning |
Kringutrustning |
|
AT89S52-24PU |
Mikrochip -teknik |
40-dip (0,600, 15,24mm) |
40 |
8 b |
32 |
Uart |
8 kb |
5 v |
Wdt |
|
AT89C55WD-24PU |
Mikrochip -teknik |
40-dip (0,600, 15,24mm) |
40 |
8 b |
32 |
Spi, uart, USART |
32 kb |
5 v |
Wdt |
|
AT89S51-24PU |
Mikrochip -teknik |
40-dip (0,600, 15,24mm) |
40 |
8 b |
32 |
Uart, USART |
4 kb |
5 v |
Wdt |
|
AT89C51RC-24PU |
Mikrochip -teknik |
40-dip (0,600, 15,24mm) |
40 |
8 b |
32 |
Uart, USART |
20 kb |
- |
Wdt |
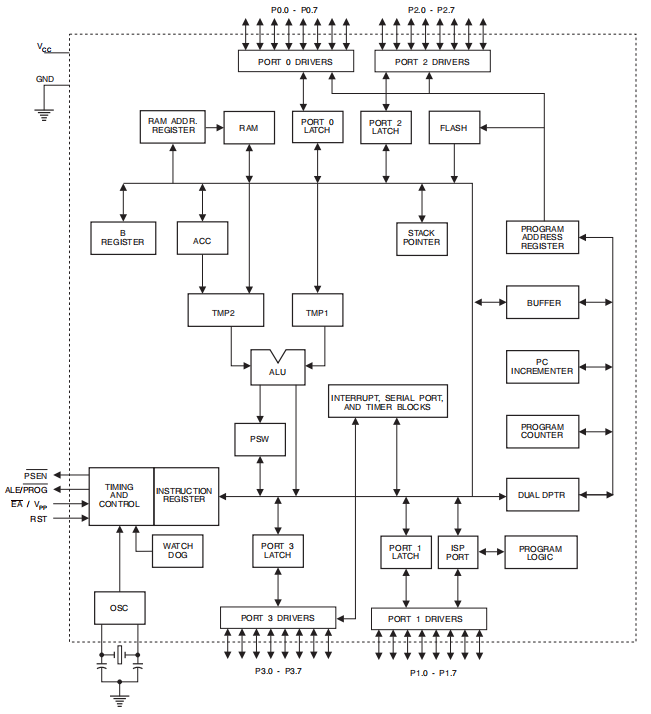
Diagrammet nedan illustrerar den funktionella blockstrukturen för AT89S52-24PU.

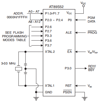
Figuren nedan illustrerar processen för att programmera flashminnet för AT89S52-24PU i parallellt läge.

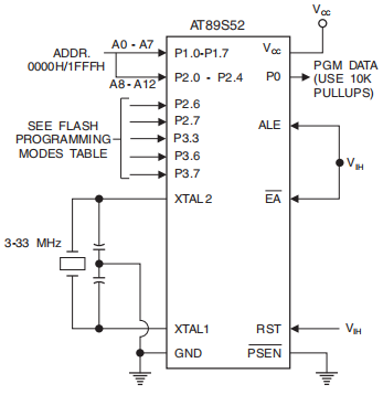
Figuren nedan visar processen för att verifiera flashminnet i parallellt läge för AT89S52-24PU.

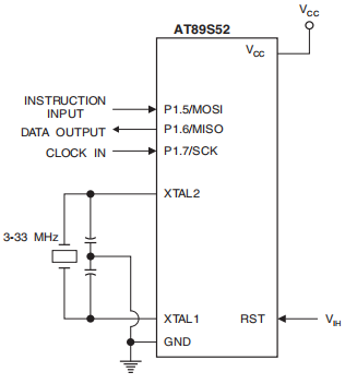
Figuren nedan illustrerar den seriella nedladdningsprocessen för AT89S52-24PU-flashminnet.

|
Artikelnummer |
Beskrivning |
Tillverkare |
|
AT87F52-24PC |
Microcontroller, 8-bit, blixt, 8051 CPU, 24MHz, CMO,
PDIP40, 0,600 tum, plast, DIP-40 |
Atmel Corporation |
|
AT87F52-24PI |
Microcontroller, 8-bit, blixt, 8051 CPU, 24MHz, CMO,
PDIP40, 0,600 tum, plast, DIP-40 |
Atmel Corporation |
|
AT87F52-24PL |
Microcontroller, 8-bit, blixt, 24MHz, CMO, PDIP40, 0,600
Tum, plast, dip-40 |
Atmel Corporation |
• Sjukvårdsövervakning: Förbättrar precisionen i medicinska övervakningsanordningar.
• Automotive Safety: Integrerar funktioner som Adaptive Cruise Control och Lane Assistance.
• DIY -elektronik: gör det möjligt för hobbyister att skapa anpassade enheter.
• Konsumentelektronik: producerar multifunktionella och intuitiva produkter.
• Smarta hem och städer: Förbättrar enhetskommunikation för bättre energihantering och bekvämlighet.

Microchip Technology Inc., med sitt huvudkontor inbäddat i Chandler, Arizona, spelar en roll i mikrokontrollern och halvledarindustrin.Företaget kännetecknas av sitt stadiga engagemang för banbrytande framsteg och upprätthåller höga standarder genom produktlinjer som erkänns för deras tillförlitlighet, vilket förstärker utvecklingseffektivitet och ekonomisk försiktighet.Genom att noggrant förfina sina design- och tillverkningsprocesser möter Microchip inte bara utan överträffar branschens riktmärken och vårdar en inställning som uppmuntrar pågående förbättring och systemförfining.Microchip Technology Inc. är mycket mer än en leverantör av mikrokontroller och halvledare;Den formar aktivt landskapet där dessa tekniker utvecklas och används.Dess strategiska betoning på effektivitet, kostnadshantering och kvalitetskontroll placerar den vid branschens spets.
Fraktrör 19/september/2018.pdf
Markering av CHGS 11/JUL/2017.PDF
Kopparbindningstråd 17/oktober/2013.pdf
Cylindriska batterilhållare.pdf
Överför till mikrochip/etikett/PKG 5/september/2016.pdf
Överför till mikrochip/etikett/PKG 5/september/2016.pdf
Fraktrör 19/september/2018.pdf
Cylindriska batterilhållare.pdf
Cylindriska batterilhållare.pdf
Markering av CHGS 11/JUL/2017.PDF
Kopparbindningstråd 17/oktober/2013.pdf
Fraktrör 19/september/2018.pdf
MBB/Label CHGS 16/NOV/2018.PDF
Markering av CHGS 11/JUL/2017.PDF
Skicka en förfrågan, vi svarar omedelbart.
Den primära skillnaden centrerar på deras flashminnesstorlek: AT89S51 är utrustad med 4K medan AT89S52 utvidgar detta till 8K.Denna expansion stöder mer sofistikerade applikationer och lagring av omfattande kodbaser, i linje med olika behov i inbäddade systemutveckling.
AT89S52 används i flera inbäddade kontrolluppgifter, ofta värderade för energieffektivitet och pålitlig prestanda.Dess mångsidighet gör det ofta till ett gynnat alternativ i projekt som syftar till kostnadseffektivitet samtidigt som man upprätthåller funktionalitet, anpassar sig till balansinnovation med ekonomiska överväganden.
Detta är en 8-bitars CMOS-mikrokontroller, känd för att slå samman beräknings- och minnesfunktioner till en kompakt enhet.Dessa egenskaper lockar i strömlinjeformade designprocesser där effektivitet och utrymme är viktiga.
Flash-minne på chip gör det möjligt för omprogrammering, erbjuder anpassningsförmåga för mjukvaruuppdateringar och iterativ utveckling.Denna funktion kompletterar ett modernt utvecklingsperspektiv där kontinuerliga förbättringar inte bara är möjliga utan välkomna.
AT89S52-24PU exemplifierar denna kombination, där en 8-bitars CPU harmoniserar med flashminne.Denna integration ger effektiv bearbetning och lagring för applikationer som kräver robusta operationer utan överskott.
Det omfattar 8K byte flash, vilket möjliggör hantering av programdata.Denna expansivitet gör den lämplig för utmanande uppgifter där begränsat minne kan utgöra hinder.
Statisk logik ingår, vilket möjliggör drift vid låga frekvenser med effektivitet.Denna egenskap är användning i scenarier som kräver minimal kraftanvändning, vilket förbättrar både livslängd och hållbarhet inom elektronik.
Tomle -läge gör CPU inaktivt och uppnår energibesparingar samtidigt som mikrokontrollfunktioner upprätthålls.Denna strategiska design minimerar energianvändningen under perioder med mindre intensiv bearbetning.
RAM-innehåll förblir intakt under avstängningsläget, vilket möjliggör datakontering trots minskad strömförbrukning.Denna funktionalitet är bra under förhållanden som kräver datalagring tillsammans med minimal energianvändning, typisk i batteridrivna enheter.
på 2024/11/22
på 2024/11/22
på 8000/04/18 147757
på 2000/04/18 111936
på 1600/04/18 111349
på 0400/04/18 83721
på 1970/01/1 79508
på 1970/01/1 66912
på 1970/01/1 63048
på 1970/01/1 63012
på 1970/01/1 54081
på 1970/01/1 52128