
De BD140 är en mycket anpassningsbar kiselbaserad PNP-transistor med medelkraft, främst används i ljudförstärkare och kvasi-komplementära förarkretsar.Det är inrymt i ett TO-126-paket och styr strömmen upp till 1,5A, vilket gör det väl lämpat för uppgifter som att köra reläer, lysdioder och motorer.Dess robusta kollektoremitterande och kollektor-basspänningar, som toppar på 80V, säkerställer skicklig drift i ljudapplikationer.Med en mättnadsspänning på -0,5V och en kraftfördelningshastighet på 12,5W förbättras dess prestanda i ljudkretsar.Denna transistors nuvarande amplifieringsfaktor, känd som beta, sträcker sig mellan 40 och 160, medan basemitterspänningen når maximalt 5V, vilket säkerställer att den integreras sömlöst med inbäddade system som kräver logiknivåfunktion.Du kan välja BD140 för dess pålitliga balans mellan effekteffektivitet och prestanda, huvudsakligen värderad i kompakta kretskonfigurationer.
BD140 PNP -transistorn visar exceptionell anpassningsförmåga, vilket gör den tillämplig över ett brett utbud av scenarier.När en positiv spänning appliceras på sin bas, drift mellan samlaren och emitteren;Omvänt, att ta bort denna spänning tillåter elektriskt flöde.Transistoren underlättar en toppström på 1,5A genom sin emitter-samlingsväg för att nå mättnad.Överskridande av denna nuvarande nivå kan kompromissa med kretsens integritet.När man går in i ett avstängningsläge kopplas transistorn genom att stoppa basströmmen och effektivt stoppa strömflödet.Du kan värdera denna förmåga för dess roll i överströmsskydd, som är nyckeln till att skydda aktiva kretselement mot potentiella hot.Denna inneboende säkerhetsfunktion spelar en användbar roll för att upprätthålla livslängden och effektiviteten hos intrikata elektroniska system.

|
Stiftnummer |
Stiftnamn |
Beskrivning |
|
Pin-1 |
Sändas |
Strömflödet kommer att rinna ut genom denna terminal
och är vanligtvis ansluten till GND. |
|
Pin-2 |
Samlare |
Strömmen flyter genom denna terminal och är normalt
ansluten till lasten. |
|
Pin-3 |
Bas |
Denna terminal styr transistorförspänningen och används
För att slå på/stänga av transistorn. |
|
Funktion/specifikation |
Information |
|
Transistortyp |
Pnp |
|
Kontaktplätning |
Tenn |
|
Monteringstyp |
Genom hålet |
|
Antal stift |
3 |
|
Transistorelementmaterial |
Kisel |
|
Dimensioner (L x h x w) |
7,8 mm x 10,8 mm x 2,7 mm |
|
Användande |
Måttlig strömanordning för medelstora kraftkretsar |
|
Förstärkningsvärde (HFE) |
25 till 250 |
|
Collector Current (IC) |
-1.5A (negativ indikerar PNP -transistor) |
|
Basström (IB) |
-0,5a |
|
Power Dispipation (PD) |
12,5W |
|
Övergångsfrekvens (ft) |
190MHz |
|
Korsningstemperatur (TJ) |
150 ° C |
|
Pakettyp |
TO-126 (rektangulär form, epoxi och plastmaterial) |
|
Collector-Base Voltage (VCB) |
-80V |
|
Collector-emitterspänning (VCE) |
-80V |
|
Emitter-basspänning (VEB) |
-80V |
|
Kontinuerlig samlarström (IC) |
-1.5a |
|
Basström (IB) |
-0,5a |
|
Emitter-Base Breakdown Spoltage (VBE) |
-5V |
|
Motsvarande transistorer |
BD170, BD140G, BD180, BD790, BD231, BD792, BD238G, MJE702, MJE171 |
|
Kompletterande NPN -transistor |
BD139 |
|
Ersättningsanmärkning
|
Spänning och strömvärden måste kontrolleras tidigare
ersätta med ekvivalenter |
Att uppnå säker och effektiv användning av BD140 -transistorn innebär stark uppmärksamhet på dess operativa gränser och därigenom förbättrar både dess prestanda och hållbarhet.Dominant för dess optimala användning fungerar under en spänningsgräns på 80V, en praxis som skyddar komponenten från potentiell skada eller fel.
• Att hålla spänningen under 80V är ett måste.Denna tröskel symboliserar den största hållbara nivån som säkerställer konsistens samtidigt som den avvärjer elektrisk stress.Insikter i spänningsregleringsmetoder är till hjälp;Att använda komponenter som spänningsdelare eller likriktare kan hjälpa till att hantera fluktuationer, en metod som ofta litar på utmanande inställningar.
• Att effektivt hantera värme förblir dynamisk.Att använda en lämplig kylfläns är avgörande för att sprida värmen skickligt.Dimensionerna och materialen i kylflänsen bör bestämmas av den förväntade termiska belastningen och transistorens energispridning.Du kan ofta tillämpa termisk pasta för att öka värmeöverföringseffektiviteten, en inkrementell modifiering som markant kan förbättra prestandan och förlänga driftsliven.
• Implementering av ett lämpligt basmotstånd är allvarligt för att reglera basströmmen och säkerställa stabil funktion.Beräkna motståndsvärdet baserat på den föredragna omkopplingshastigheten och specifika applikationskrav.Under prototypning kan du ofta justera dessa parametrar för att uppnå optimala resultat.
• Funktion inom ett temperaturspektrum av -55 ° C till +150 ° C säkerställer stabilitet och vakter mot termisk utflykt.Att erkänna miljöpåverkan, skyddsstrategier som termisk isolering eller klimatkontrollerade höljen kan vara tillrådliga för applikationer i extrema miljöer.Att ta tag i dessa element av temperaturkontroll kan främja starkare mönster.
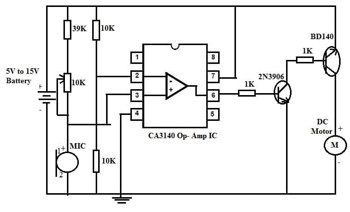
Den innovativa världen av ljudaktiverad motorstyrning introducerar ett fascinerande sätt att hantera motorer genom hörsel.Ledande till detta tillvägagångssätt är en krets med CA3140 IC, som ger anpassningsförmåga och precision grundläggande för sömlös prestanda.Viktiga komponenter inkluderar:
• En variabel strömförsörjning (5V-15V-batteri)
• 2N3906 NPN transistor
• CA3140 operationell förstärkare (op-amp) ic
• likströmsmotor
• BD140 Transistor
• Elektretmikrofon
• Motstånd, inklusive ett 10K variabelt motstånd för känslighetskontroll

CA3140 OP-AMP fungerar i komparatorläge och bearbetar reaktivt ljudingång från elektretmikrofonen.Denna konfiguration gör den idealisk för scenarier som kräver snabb anpassning till ljudfluktuationer.Genom skicklig justering kan komparatorens känslighet skräddarsys för att svara på specifika hörselfrekvenser eller volymer, vilket möjliggör exakta kontrollstrategier.
BD140 och 2N3906 transistorer fungerar som förstärkare för CA3140: s utgång, vilket ger tillräcklig kraft för att driva DC -motoren effektivt.Deras val är baserat på förmågan att hantera måttliga effektnivåer, vilket gör dem lämpliga för bärbara, lågspänningsscenarier.Behärskning vid användning av dessa transistorer kan öka kretsens livslängd och prestanda genom noggranna justeringar.
Att distribuera denna krets för synskadade individer förenklar interaktionen med elektriska anordningar, vilket eliminerar nödvändigheten av fysiskt engagemang eller komplexa kontroller.Denna operativa lätthet kan djupt påverka det dagliga livet och erbjuda nya vägar för självständighet.Att införliva ljudaktiverad kontroll i leksaker och robotik höjer ditt engagemang genom ökad interaktivitet.Utöver enkel aktivering lägger denna metod grunden för att främja mönster där ljudkoder kan utlösa komplexa sekvenser i programmerbara robotar eller animerade leksaker.Erfarenheter inom dessa områden belyser den enorma potentialen för att använda ljud som ett dynamiskt gränssnitt.
BD140 -transistorn är en mångsidig komponent som hittar sin plats i en mängd olika elektroniska applikationer som sträcker sig från utbildningsinsatser till komplexa industrisystem.Dess framträdande roll i både analoga kretsar och mikrokontroller, inklusive Arduino -projekt, understryker dess anpassningsförmåga.Med förmågan att hantera laster under 1,5A utmärker sig denna transistor vid drift av små reläer och motorer.Dessutom används det ofta i batteriladdare och motordrivare, scenarier där stadig krafthantering är dominerande.
I klassrum och workshops introducerar BD140 -transistorn dig till de ultimata principerna för elektronik, vilket ger ett konkret sätt att utforska koncept som förstärkning och växling på grund av dess måttliga kraftfunktioner.
På industrisfären visar BD140 tillförlitlighet i applikationer som kräver låg till medelstora effekt.Den hittar regelbundet användning i ljudförstärkare och hi-fi-drivrutiner där precision i ljudkvalitet är dynamisk.Dessutom visar dess effektivitet i växlingskretsar och strömförsörjning dess komplexa användbarhet.
BD140 lyser i praktiska applikationer som TV-kretsar och mer sofistikerade elektroniska ramar där multivibratorkretsar och relädrivare är grundläggande.Dess effektivitet och pålitlighet i belysningsarrangemang betonar dess användbarhet ytterligare.Vid signalförstärkning säkerställer transistorn integriteten och tydligheten i signaler och spelar en nyckelroll i att upprätthålla kommunikation och prestanda riktmärken.
Skicka en förfrågan, vi svarar omedelbart.
på 2024/12/10
på 2024/12/10
på 8000/04/18 147757
på 2000/04/18 111936
på 1600/04/18 111349
på 0400/04/18 83721
på 1970/01/1 79508
på 1970/01/1 66910
på 1970/01/1 63046
på 1970/01/1 63012
på 1970/01/1 54081
på 1970/01/1 52127