

|
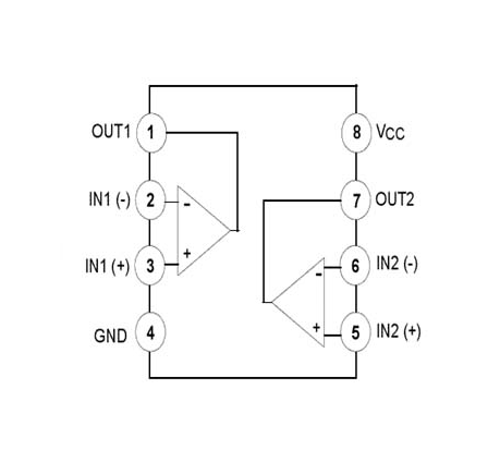
Pin No. |
Stiftnamn |
Stiftbeskrivning |
|
1 |
Utgång a |
Utgång från IC: s första (A) -avsnitt eller operativ förstärkare
1 |
|
2 |
Invertera ingång a |
Invertera ingången till IC: s första (a) avsnitt eller drift
Förstärkare 1 |
|
3 |
Icke-inverterande ingång a |
Icke-inverterande inmatning av IC: s första (a) avsnitt eller
Operationell förstärkare 1 |
|
4 |
Mark (GND) |
Mark / negativ för båda operativa förstärkare |
|
5 |
Invertera ingång B |
Invertera inmatning av IC: s andra (b) avsnitt eller operationell
Förstärkare 2 |
|
6 |
Icke-inverterande ingång b |
Icke-inverterande inmatning av IC: s andra (b) avsnitt eller
Operationell förstärkare 2 |
|
7 |
Output B |
Utgång från IC: s andra (b) avsnitt eller drift
Förstärkare 2 |
|
8 |
Vcc |
Positivt utbud av båda avsnitten / operativa förstärkare
ic |
|
Särdrag |
Beskrivning |
|
Breda leveransområden |
Enstaka leverans: 3 V till 32 V |
|
Dubbla leveranser: ± 1,5 V till ± 16 V |
|
|
Lågt strömavlopp |
Oberoende av matningsspänning: 0,7 mA (typisk) |
|
Ingångsspänningsområdet för vanlig läge |
Inkluderar mark, vilket tillåter direkt avkänning nära marken |
|
Låg inmatningsförspänning och offsetparametrar |
- Ingångsförskjutningsspänning: 3 mV (typisk) |
|
- En version: 2 mV (typisk) |
|
|
- Ingångsförskjutningsström: 2 NA (typisk) |
|
|
- En versioner: 15 NA (typisk) |
|
|
- Inmatning Bias Current: 20 NA (typisk) |
|
|
- En versioner: 15 NA (typisk) |
|
|
Differentiell ingångsspänningsområde |
Lika med maximalt rankad matningsspänning: 32 V |
|
Öppen loop differentiell spänningsförstärkning |
100 dB (typisk) |
|
Intern frekvenskompensation |
Ja |
|
Parameter |
Värde |
|
Förpackning / fodral |
PDIP-8 |
|
Antal kanaler |
2 -kanal |
|
Leveransspänning - max |
32 v |
|
GBP - Få bandbreddprodukt |
700 kHz |
|
Utgångsström per kanal |
20 ma |
|
Sr - Slew Rate |
300 mV/µs |
|
VOS - Ingångsförskjutningsspänning |
7 mV |
|
Matningsspänning - min |
3 v |
|
Lägsta driftstemperatur |
0 ° C |
|
Maximal driftstemperatur |
+70 ° C |
|
IB - Input Bias Current |
250 na |
|
Driftsström |
350 µA |
|
Stängning |
Ingen avstängning |
|
CMRR - Common Mode avstötningsförhållande |
80 dB |
|
sv - ingångsspänningsbrusdensitet |
40 NV/√Hz |
|
Serie |
Lm358 |
|
Förpackning |
Rör |
|
Förstärkningstyp |
Hög förstärkningsförstärkare |
|
Stämpla |
Texas instrument |
|
Dubbelförsörjningsspänning |
+/- 3 V, +/- 5 V, +/- 9 V |
|
Drag |
Standardförstärkare |
|
Höjd |
4,57 mm |
|
Ingångstyp |
Skena |
|
Längd |
9,81 mm |
|
Maximal dualförsörjningsspänning |
+/- 16 V |
|
Minimum dubbelförsörjningsspänning |
+/- 1,5 V |
|
Driftsförsörjningsspänning |
3 V till +/- 32 V, +/- 1,5 V, +/- 16 V |
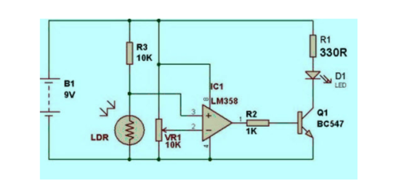
De Lm358p Operativ förstärkare erbjuder olika funktionaliteter inom sensorkretsar fokuserade på ljus och mörk detektion.Dess förmåga att adaptivt fungera i olika roller betonar dess flexibla natur i sensorspecifika uppgifter.Att få insikt i dess prestanda i dessa sammanhang berikar förståelsen av bredare kretsdesignmetoder.

I konfigurationer som är utformade för att upptäcka mörker ansluter LM358p med mittstiftet i ett variabelt motstånd fäst vid stift 2. Denna konfiguration justerar subtilt kretsens lyhördhet till svagt ljusscenarier.Genom att införa ett 20K -motstånd möjliggör denna installation exakt justering av känslighetsnivåer, vilket gör det möjligt för kretsen att reagera enbart till anmärkningsvärda förändringar i omgivande ljus.

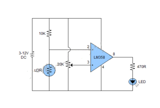
I ljusdetekteringskretsar antar LM358P rollen som en komparator, som tjänar till att utvärdera ingångsspänningen mot en fast referenspunkt för utvärdering av ljusintensitet.Användningen av ett 20K -motstånd, som ses i den mörka sensorapplikationen, bidrar till att ställa in känslighet och ge ett exakt tillvägagångssätt.Detta underlättar exakta svar på förändringar i belysning, vilket visas av LED -indikatorer anslutna till stift 1.
Inom dominans av operativa förstärkare, Lm358 serien fungerar som en grundläggande komponent och fungerar som ett syskon till Lm324 i många applikationer.Det lockar uppmärksamheten för dess anpassningsförmåga och funktionalitet.För dem som försöker utforska alternativ med liknande tekniska specifikationer, LM158, LM258, LM2904och LM2409 presenterar sig som livskraftiga överväganden.Följande avsnitt gräver djupare i dessa ersättare och belyser sina roller och de exakta fördelarna de erbjuder i olika scenarier.
|
Ekvivalent |
Tillverkare |
Ersättningstyp |
|
LM358PE4 |
Texas Instruments högpresterande analog |
Dropputbyte |
|
Lm358pe3 |
Texas Instruments högpresterande analog |
Dropputbyte |
|
LM358PRE4 |
Texas Instruments högpresterande analog |
Samma funktionalitet |
|
LM358PSRG4 |
Texas Instruments högpresterande analog |
Samma funktionalitet |
|
Lm358pwrg4-jf |
Texas Instruments högpresterande analog |
Samma funktionalitet |
|
Lm358dr |
Texas Instruments högpresterande analog |
Samma funktionalitet |
|
LM358DGKR |
Texas Instruments högpresterande analog |
Samma funktionalitet |
|
Lm358pwrg4 |
Texas Instruments högpresterande analog |
Samma funktionalitet |
|
Lm358pwle |
Texas Instruments högpresterande analog |
Samma funktionalitet |
|
LM358PSLE |
Texas Instruments högpresterande analog |
Samma funktionalitet |
|
Lm358pwrg3 |
Texas Instruments högpresterande analog |
Samma funktionalitet |
|
LM358DG4 |
Texas Instruments högpresterande analog |
Samma funktionalitet |
|
LM358DGKRG4 |
Texas Instruments högpresterande analog |
Samma funktionalitet |
|
Lm358pwg4 |
Texas Instruments högpresterande analog |
Samma funktionalitet |
|
Lm358e4 |
Texas Instruments högpresterande analog |
Samma funktionalitet |
|
LM358DRG3 |
Texas Instruments högpresterande analog |
Samma funktionalitet |
|
LM358PSR |
Texas Instruments högpresterande analog |
Samma funktionalitet |
|
Lm358pwr |
Texas Instruments högpresterande analog |
Samma funktionalitet |
|
LM358D |
Texas Instruments högpresterande analog |
Samma funktionalitet |
|
LM358PWE4 |
Texas Instruments högpresterande analog |
Samma funktionalitet |
|
LM358DRG4 |
Texas Instruments högpresterande analog |
Samma funktionalitet |
LM358P operationell förstärkare befinner sig nödvändig över en mängd fält, uppskattade för sina dubbla oberoende op-ampar inom ett enda paket och dess förmåga att konsumera minimal kraft.Denna blandning av funktioner presenterar ett attraktivt alternativ för anpassningsbara och ekonomiska kretskonstruktioner.
I världen av ljudförförstärkare har LM358P i uppdrag att höja svaga ljudsignaler till nivåer som är grundade för efterföljande amplifiering.Dess närvaro gynnas i konstruktionen av ljudenheter, där dess precision med ljudsignaler firas för att ha bidragit till högfilmens ljudproduktion.Valet av LM358P resonerar ofta med en uppskattning för både tillförlitlighet och kostnadseffektivitet.
Att underlätta den effektiva ökningen av små signaler blir allvarliga i enheter som är känsliga för elektroniskt brus.LM358P utmärker sig för att stärka signaler med låg amplitud medan de bevarar deras integritet och minimerar brusinterferensen.Dessa uppgifter kräver ett insiktsfullt grepp om både elektronisk brusdynamik och de subtiliteter som ingår i signalbehandling.
När det gäller allmänna operativa förstärkarkretsar är LM358P en mångsidig utmanare.Den utför flera funktioner som integration, summering och differentiering, vilket ger dig möjlighet att skapa sofistikerade system från strömlinjeformade mönster.Sådana kapaciteter understryker driftseffektiviteten och styr ofta beslutsprocessen i olika applikationer.
För applikationer i spänningsföljare och buffring är LM358P skicklig vid stabiliserande utgångsspänning, vilket säkerställer en jämn signalväg med minimal strömavdrag.Denna prestanda blir särskilt fördelaktig i sensorkretsar, där precision är avgörande för exakta sensoravläsningar.I dessa sammanhang påverkar en djup förståelse av sensorspecifikationer och noggrannhetskrav starkt utformningen och implementeringen av kretsar.
Instrument som digitala multimetrar och oscilloskop härleder precision från LM358P: s bidrag till mätning och datainsamling.Med sin höga inmatning och låga utgångsimpedans är Op-AMP instrumental för att möjliggöra exakta mätningar.Denna roll gör det till en grundläggande komponent för analytiska och diagnostiska verktyg, ofta formar framsteg inom mätningstekniker och förbättrar dataprecisionen.
Skickligt hantering av slingkontroll och reglering innebär finjustering av operativa parametrar, en domän väl inom LM358P: s styrkor.Genom att leverera tillförlitlig feedback och stabilisering säkerställer den den smidiga funktionen för tätt reglerade system.Här ger en grundlig förståelse av dynamiska systembeteenden och återkopplingsmekanismer djupet till dess tillämpning.
Beläget i Dallas, Texas, Texas Instruments (TI) är känt för sin förmåga inom halvledarindustrin, särskilt i produktionen av integrerade kretsar.TI: s rykte som ledande inom det analoga chipet och inbäddade processormarknader återspeglar dess strategiska betoning och oöverträffande engagemang för dessa områden.Utöver sin dominans inom halvledarteknologi har TI gjort anmärkningsvärda framsteg i digital ljusbearbetning och erbjuder ett mångsidigt spektrum av utbildningsprodukter, och betonar dess omfattande kapacitet som driver teknisk utveckling.
Analoga chips spelar en dynamisk roll när de konverterar faktiska signaler - som temperatur, hastighet och ljud - till digital information.Inbäddade processorer är huvudsakliga för att hantera funktionaliteten hos elektroniska enheter.TI: s prestationer i dessa områden belyser deras inflytande för att säkerställa en effektiv drift av konsumentelektronik, bilsystem och industrimaskiner.Detta engagemang kräver en djup förståelse av elektroniska principer och en äkta respekt för banbrytande tekniker.Den subtila konsten att förbättra chipprestanda erkänns implicit som en katalysator för anmärkningsvärda språng i teknisk effektivitet.
Skicka en förfrågan, vi svarar omedelbart.
LM358P är känd för sin roll i att förstärka givare och hantera DC -förstärkningsblock, vilket erbjuder en förbättring i signalbehandling som hittar applikationer inom olika fält.I samtida mätanordningar bidrar dessa operativa förstärkare avsevärt till att uppnå exakt mätning och kontroll.Du kan sträva efter precision och tillförlitlighet och ofta gravitera mot LM358P för dess pålitliga prestanda för att förstärka allvarliga signaler sömlöst över olika domäner.
LM358P rymmer upp till 32V och erbjuder betydande anpassningsförmåga för införlivande i olika elektroniska mönster.Denna tolerans uppmärksammar nödvändigheten av tankeväckande kretsdesign för att motverka överspänningsfrågor som kan äventyra integriteten hos bräcklig elektronik.Genom att respektera spänningsgränserna kan du effektivt upprätthålla hållbarheten och prestandan för systemen som använder denna operativa förstärkare.
LM358P har en bandbredd som sträcker sig till flera hundra kilohertz, vilket gör den mindre lämpad för högfrekventa uppgifter.Dess räckvidd stöder tillräckligt många ljud- och lågfrekvenskrav, där precision i amplifiering har företräde framför ultra-snabb funktionalitet.Du kan noggrant utvärdera denna bandbredd om deras specifika behov, ofta uppskattar LM358P för dess pålitliga prestanda i standarddriftsförhållanden snarare än när de konfronteras med höghastighetsutmaningar.
Skillnaden mellan LM358N och LM358P ligger främst i deras förpackning;LM358N kommer i ett dubbelt in-line-paket (DIP), medan LM358P i allmänhet är tillgängligt i ett enda in-line-paket (SIP).Denna variation påverkar signifikant PCB -layouten och montering, vilket påverkar både rumsliga arrangemang och termisk hantering i elektriska system.Därför hjälper val av förpackningsformulärfaktor, termisk hantering och monteringskompetens att fatta välgrundade beslut som matchar deras specifika design ambitioner.
på 2024/11/25
på 2024/11/25
på 8000/04/18 147757
på 2000/04/18 111934
på 1600/04/18 111349
på 0400/04/18 83719
på 1970/01/1 79508
på 1970/01/1 66898
på 1970/01/1 63010
på 1970/01/1 63007
på 1970/01/1 54081
på 1970/01/1 52118