
De LM380, utformad av National Semiconductor, är ett mångsidigt ljudförstärkarchip känt för sin anpassningsförmåga i projekt med blygsamma kraftkrav.Denna effektiva ljudlösning levererar upp till 2,5 watt med en fast inställd 34 dB-förstärkning, vilket erbjuder ett kostnadseffektivt sätt att förstärka ljudet.Utrustad med termisk begränsning är det skyddande mot kortslutningar, vilket säkerställer tillförlitlig drift.Dess breda ingångsområde kapacitet säkerställer en förfinad och tydlig ljudutgång, vilket gör den perfekt för hörlurar och små högtalare.Du kan ofta gynna LM380 för dess DIY -ansträngningar, eftersom dess enkla designkrafter kompakta ljudsystem är idealiska för enheter som intercoms och radioapparater, vilket förbättrar ditt engagemang och kreativitet.
LM380 förvandlar svaga ljudsignaler till robusta med sin internt fasta förstärkning och håller utgångarna balanserade vid halva matningsspänningen.Dess kompatibilitet med AC och markrefererade ingångar effektiviserar enstaka försörjningsoperationer.Genom att minimera distorsion och leverera rent ljud, säkerställer LM380 högfilitetsljud.Den valfria brobundna belastningen (BTL) -läget förstärker effektutgången och erbjuder ökad mångsidighet över olika ljudanvändningar.
I praktiska implementeringar kan du upptäcka att LM380 berikar ljudprestanda i enkla inställningar.Dess värde i DIY -projekt härrör från enkel integration och pålitlig stabilitet.Att välja rätt kondensatorer och motstånd kan effektivt förbättra ljudkvaliteten i kompakta enheter.Dessutom ger dess termiska begränsande funktion en känsla av säkerhet, särskilt inom dynamiska driftsmiljöer.Dessa praktiska tillämpningar illustrerar IC: s roll för att förbättra både enkla och komplexa ljudarrangemang, vilket bidrar avsevärt till en glädjande hörselupplevelse.

|
Stiftnummer |
Stiftnamn |
Beskrivning |
|
1 |
Gå förbi |
Används för att ansluta en frikopplingskondensator. |
|
2 |
Icke-inverterande ingång (i+) |
Icke-inverterande stift för förstärkaren, tillhandahållen av ljudet
signal. |
|
3, 4, 5, 7, 10, 11, 12 |
Gard |
Markstift. |
|
6 |
Invertera ingång (in-) |
Invertera stiftet på förstärkaren, normalt jordad. |
|
8 |
VUT |
Utgångsstiftet för förstärkaren, ansluten till lasten. |
|
14 |
Vs |
Strömförsörjningsstift. |
|
9, 13 |
Nc |
Inte anslutna stift. |
|
Funktion/specifikation |
Beskrivning |
|
IC -typ |
Ljudkraftförstärkare IC |
|
Antal stift |
14 |
|
Pakettyp |
Standarddippaket |
|
Spänningsförsörjningsområde |
10 till 22V |
|
Lugn kraft (vid 18V) |
0,13 watt |
|
Spänningsförstärkning |
50 |
|
Hög ingångsimpedans |
150KΩ |
|
Hög toppströmförmåga |
1,3 ampere |
|
Distorsion |
Lågförvrängning |
|
Lugn utgångsspänning |
Hälften av spänningsförsörjningen |
|
Lagring och korsningstemperatur |
-65 till 150 ° C |
Jämförbara alternativ
• Lm317
• Lm311
• LM318
• Lm324n
• Lm324
• Lm335
• Lm348
• Lm339
• Lm386
• Lm358
Ersättare
• IC6283
• AD620
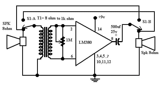
Intercom -system underlättar kommunikation och effektiviserar hantering över olika inställningar, från hem till flygplan.Dessa system spelar en anmärkningsvärd roll för att möjliggöra åtkomstoperationer och distribuera information effektivt.Genom att integrera LM380 IC kan en effektiv och okomplicerad intercom -krets byggas med nyckelkomponenter, inklusive högtalare och en potentiometer.Denna konfiguration använder en dubbelpol -enskast (DPST) -omkopplare, vilket möjliggör smidiga övergångar mellan sändning och mottagande ljudsignaler.Denna design ger dig en värdefull chans att utforska praktisk erfarenhet och utveckla grundläggande färdigheter.

Kretsens funktionalitet förlitar sig på att kraft levereras till PIN-14 i LM380 IC, med specifika stift grundade för att upprätthålla stabilitet och minska störningar.DPST -switchen är avgörande för att bestämma vilken högtalare som fungerar som sändaren och vilken som mottagaren som ger en praktisk metod för att hantera ljudflöde.Dessutom möjliggör en potentiometer exakta volymjusteringar, så att du kan interagera med systemet mer intuitivt.
Att effektivt ta itu med störningar inom elektroniska kretsar betonas ofta, särskilt eftersom många applikationer kräver transparent och oavbruten kommunikation.Du kan ofta lyfta fram jordningstekniker och skydda strategier som är aktiva för att minska bruset och säkerställa överlägsen ljudöverföringskvalitet.
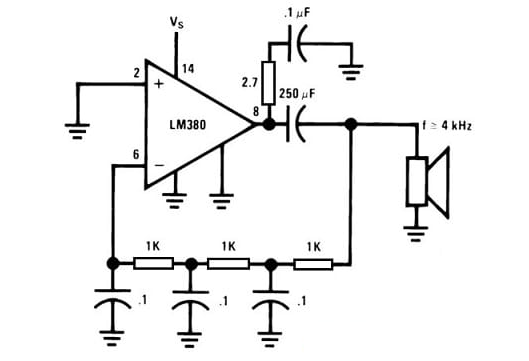
En fasskift oscillatorkrets genererar skickligt kontinuerliga sinusvågor genom att samordna en förstärkare med en genialt utformad återkopplingsslinga.Denna slinga använder ett fasskiftnätverk som består av motstånd och kondensatorer, vilket uppnår den nödvändiga 180 ° fasförskjutningen för att upprätthålla svängning.LM380 IC fungerar som den dominerande komponenten i detta arrangemang, känd för sin förmåga att sömlöst blanda med ytterligare element för att förbättra och stabilisera signalintegritet.
Nyckeln till oscillatorns operation är LM380 IC, åtföljd av tankeväckande positionerade resistiva och kapacitiva komponenter, som tillsammans genererar den exakta 180 ° fasförskjutningen som används för både initiering och upprätthållande av svängning.Inställningen använder en serie RC -nätverk, var och en bidrar med en 60 ° fasförskjutning, vilket resulterar i den totala fasmoduleringen som krävs.Denna modulära design är aktiv för att säkerställa tillförlitlig prestanda i olika driftsförhållanden.

Den viktigaste rollen för en fasskiftoscillator är att producera sinusvågor vid utvalda frekvenser av intresse.LM380, med sin interna struktur och den externa RC -konfigurationen, möjliggör en kumulativ fasförskjutning som konsekvent ger den avsedda utgången.Att modifiera RC -parametrarna tillåter exakt kontroll över oscillationsfrekvensen, vilket ger dig flexibiliteten att anpassa systemet till distinkta operativa krav.
LM380 IC, med sin kompakta design, finner sin nisch i projekt där rymden är till en premium.Dess förmåga att producera högkvalitativt ljud återspeglar sin kompetens när det gäller att uppnå skarp ljudåtergivning, vilket gör det till en gynnad komponent inom konsumentelektronik som radioapparater och tv-apparater.Dessutom visar dess sömlösa integration över olika system sin lämplighet för att tillgodose olika ljudförbättringsbehov.Den minskade harmoniska distorsionen bidrar till att bevara ljudfideliteten, vilket säkerställer en smidig och trevlig lyssningssession.Sömlös ljudbalans uppnås ytterligare genom dess självcentrerande utgångsfunktion, vilket ökar enhetens övergripande funktionalitet.Dessutom exemplifierar den inbyggda kortslutet och termiska skydd dess tillförlitlighet, bevakar kretsen mot potentiella operativa faror och förbättrar dess livslängd.
Även om det har flera gynnsamma egenskaper, faller LM380 IC kort i högeffektiva applikationer, vilket begränsar dess användning i scenarier som kräver betydande kraftuttag.I sådana fall blir införandet av yttre kylflänsar en nödvändig övervägande för att hantera överskottsvärmen från högeffektverksamhet, komplicera design och eskalerande produktionskostnader.Dess begränsade spänningsdrift begränsar dess anpassningsbarhet för system som kräver högre spänningskompatibilitet.IC: s känsliga natur och enstaka brus under funktion kan hämma ansträngningarna för att upprätthålla en konsekvent hög ljudkvalitet och presentera hinder i ljudsystemdesign.
LM380 IC förbättrar avsevärt prestanda för olika ljudrelaterade applikationer, vävning genom olika aspekter av teknik med dess mångsidiga natur.Dess kompakta design och effektivitet gör det till ett önskvärt val för bärbara ljudanordningar, vilket ger dig en förhöjd hörselupplevelse på resan.Dessutom, inom kommunikationsområdet, spelar det en roll i konstruktionen av Intercom -system och främjar tydlig röstöverföring för smidig kommunikation.
I utbildningsmiljöer lyser LM380 som en grundläggande komponent i utbildningssatser, som hjälper studenter att förstå grundläggande elektronik och ljudförstärkningsprinciper.Dessa satser odlar inte bara praktiska färdigheter utan förstärker också nominella koncept och kopplar effektivt akademiska och praktiska tillämpningar.På hemmafronten blir LM380 en del av hemmenautomationens ansträngningar, där tydliga ljudvarningar är dynamiska för aviseringar och säkerhetsmeddelanden.Dess integration i smarta hemsystem förbättrar din komfort och säkerhet genom exakt hörselåterkoppling.
LM380: s förstärkningskraft når till rekreation, förbättrar ljudkvaliteten i leksaker och berikar därmed interaktiva upplevelser.Denna förbättring drar dig in i produkter utformade för nöjen och engagemang med fängslande ljudeffekter.Dessutom ger dess användning i små DIY -ljudsystem dig möjlighet att experimentera och skapa anpassade ljuduppsättningar som smälter kreativitet med teknisk skicklighet.
En framträdande användning av LM380 ligger inom kompakta kommunikationsenheter, till exempel walkie-talkies.Här spelar det en roll i att säkerställa ljudets tydlighet, vilket är användbart för effektiva verbala utbyten, särskilt i miljöer där omgivande brus kan störa kommunikationen.Denna roll belyser påverkan av ljudkvalitet på din tillfredsställelse och effektivitet i kommunikationstekniken.
Skicka en förfrågan, vi svarar omedelbart.
på 2024/12/13
på 2024/12/12
på 8000/04/18 147777
på 2000/04/18 112022
på 1600/04/18 111351
på 0400/04/18 83777
på 1970/01/1 79577
på 1970/01/1 66964
på 1970/01/1 63104
på 1970/01/1 63041
på 1970/01/1 54097
på 1970/01/1 52190