
De Max232 är en dubbel drivrutin och mottagare IC utformad för att konvertera TTL-logiknivåer till RS-232 kompatibla nivåer.Den använder en kapacitiv spänningsgenerator för att uppnå denna konvertering medan du arbetar på en enda 5-volt strömförsörjning.Denna IC används vanligtvis i applikationer som kräver kommunikation mellan mikrokontroller och RS-232-enheter.I den här artikeln kommer du att lära dig om dess PIN -konfiguration, funktioner, applikationer och mer för att förstå dess funktionalitet och användningsområden.

| Stiftnummer | Stiftnamn | Beskrivning |
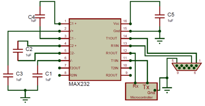
| 1 | C1 + | Ansluter till den positiva slutet av den första kondensatorn |
| 2 | V+ | Ansluter till ena änden av kondensator & andra änden är jordad |
| 3 | C1 - | Ansluter till den negativa slutet av den första kondensatorn |
| 4 | C2+ | Ansluter till den positiva slutet av den andra kondensatorn |
| 5 | C2- | Ansluter till den negativa änden av den andra kondensatorn |
| 6 | V- | Ansluter till ena änden av kondensatorn och andra änden är jordad |
| 7 | T2 ut | Sändningsstift för den andra omvandlarmodulen för Rs232 -kabel |
| 8 | R2 in | Mottagningsstift för den andra omvandlarmodulen för Rs232 -kabel |
| 9 | R2 ut | Mottagningsstift för den andra omvandlarmodulen för mikrokontroller (RX) |
| 10 | T2 in | Överföringsstift för den andra omvandlarmodulen för mikrokontroller (TX) |
| 11 | T1 i | Överföringsstift för första omvandlarmodulen för mikrokontroller (TX) |
| 12 | R1 ut | Mottagningsstift för första omvandlarmodulen för mikrokontroller (RX) |
| 13 | R1 i | Mottagningsstift för första omvandlarmodulen för Rs232 -kabel |
| 14 | T1 ut | Sändningsstift för första omvandlarmodulen för Rs232 -kabel |
| 15 | Jord | Ansluter till kretsens mark |
| 16 | Vcc | Ansluter till matningsspänningen vanligtvis +5V |



Tekniska specifikationer, funktioner, egenskaper och komponenter med jämförbara specifikationer för Texas Instruments MAX232
| Typ | Parameter |
| Livscykelstatus | Aktiv (senast uppdaterad: 2 dagar sedan) |
| Fabriksledning | 6 veckor |
| Montera | Genom hålet |
| Monteringstyp | Genom hålet |
| Förpackning / fodral | 16-dip (0,300, 7,62 mm) |
| Antal stift | 16 |
| Vikt | 955.690774mg |
| Antal I/OS | 8 |
| Driftstemperatur | -40 ° C ~ 85 ° C |
| Förpackning | Rör |
| JESD-609 kod | e4 |
| Pbfree -kod | Ja |
| Delstatus | Aktiv |
| Fuktkänslighetsnivå (MSL) | 1 (obegränsad) |
| Antal avslutningar | 16 |
| ECCN -kod | Örat99 |
| Typ | Transceiver |
| Terminal | Nickel/palladium/guld (Ni/PD/AU) |
| Spänning - försörjning | 4.5V ~ 5.5V |
| Terminalposition | DUBBEL |
| Antal funktioner | 2 |
| Leveransspänning | 5V |
| Basdelnummer | Max232 |
| Räkning | 16 |
| Driftsförsörjningsspänning | 5V |
| Strömförsörjning | 5V |
| Gränssnitt | RS-232 |
| Nominell leverantör | 10 mA |
| Utbredningsfördröjning | 500 ns |
| Logikfunktion | Mottagare, sändtagare |
| Datafrekvens | 250 kbps |
| Differentiell utgång | INGA |
| Utgångspolaritet | OMVÄND |
| Protokoll | Rs232 |
| Inmatningsegenskaper | Schmitt trigger |
| Antal drivrutiner/mottagare | 2/2 |
| Mottagarantal bit | 2 |
| Duplex | Full |
| Mottagarhysteres | 500 mV |
| Antal förare | 2 |
| Antal sändtagare | 1 |
| Simplex/duplex | Full duplex |
| Leveransspänning1-nom | 5V |
| Höjd | 5,08 mm |
| Längd | 19,3 mm |
| Bredd | 6.35 mm |
| Tjocklek | 3,9 mm |
| Nå SVHC | Ingen SVHC |
| Strålning härdning | Inga |
| ROHS -status | ROHS3 -kompatibel |
| Blyfri | Blyfri |
MAX232 är utformad för att uppfylla eller överskrida kraven i TIA/EIA-232-F och ITU-rekommendation V.28.Detta säkerställer tillförlitlig kommunikation i system som kräver dessa standarder.
Denna IC körs effektivt på en enda 5-volt strömförsörjning, vilket gör det enkelt att använda i olika kretsar utan att behöva ytterligare kraftkällor.Det kräver också endast 1,0 μF-laddningspumpkondensatorer, vilket minskar komplexiteten.
Med sin förmåga att hantera datahastigheter upp till 120 kbit/s är MAX232 lämplig för applikationer som kräver måttlig hastighetsdataöverföring mellan enheter.
IC har två drivrutiner och två mottagare, vilket gör att den kan hantera både överföring och mottagning av signaler samtidigt.Denna dubbla kapacitet är till hjälp i många RS-232-kommunikationsinställningar.
Den stöder ± 30-V ingångsnivåer, vilket gör den mångsidig och anpassningsbar till en mängd olika inmatningssignalkrav.
Den typiska tillförselströmmen på bara 8 mA säkerställer att MAX232 fungerar med minimal effektanvändning, vilket är idealiskt för batteridrivna system.
IC ger ESD-skydd som överstiger JESD 22-standarder och erbjuder upp till 2000 V Human-Body Model (HBM) -skydd.Detta hjälper till att skydda IC från statisk el och andra övergående spänningsspikar.
För förbättrat ESD-skydd upp till 15-kV HBM och stöd för 0,1 μF laddningspumpkondensatorer kan MAX202 användas som en uppgraderad version av MAX232.
MAX232 är idealisk för användning i RS-232-system som drivs av batterier, eftersom dess låga effektförbrukning och effektiv drift förlänger batteritiden.
Denna IC används vanligtvis för att översätta logiknivåer mellan RS-232 och TTL/CMOS-enheter, vilket gör det användbart i mikrokontroller-till-PC-kommunikation.
Dess låga effektkrav gör MAX232 till ett utmärkt val för användning i lågeffektmodem, där att bevara energi är viktigt.
IC stöder RS-232 Multi-Drop-nätverk, vilket gör att flera enheter kan kommunicera inom samma system.
MAX232: s kompakta design och effektiv effektanvändning gör den lämplig för bärbara datorenheter som kräver RS-232-kommunikationsfunktioner.
Max232 är en mångsidig IC som ofta används för att hantera omvandlingen av Rx, TX, CTS och RTS -signaler i kommunikationssystem.Det möjliggör sömlös kommunikation genom att konvertera TTL/CMOS-logiknivåer till RS-232 logiknivåer, som är standard för seriekommunikation med enheter som datorer.
Drivrutinerna i max232 genererar TIA-232 spänningsnivåer (ungefär ± 7,5 volt) från en enda 5-volt matning.Detta uppnås med hjälp av laddningspumpar på chip och externa kondensatorer, vilket gör det till ett pålitligt och effektivt val för sådana omvandlingar.
Om du behöver gränssnitt en mikrokontroller med en dator ger MAX232 en effektiv lösning.Dess förmåga att överbrygga klyftan mellan logiknivåerna för dessa enheter gör det till en go-to-komponent för sådana applikationer.Oavsett om du arbetar med ett grundläggande projekt eller ett mer komplext system, förenklar denna IC kommunikationsinställningen.
MAX232 gör det enkelt att konvertera logiknivåer, vilket möjliggör kommunikation mellan enheter som mikrokontroller och datorer.Medan den stöder två konverteringar på logiknivå kan du börja med en enda mikrokontroller och datorinställning för att bli bekant med dess funktionalitet.
För att ansluta, använd de relevanta stiften för transmission (T1 in och T1 ut) och mottagning (R1 in och R1 ut) medan de sekundära modulstiften (T2 ut, R2 in, T2 in, R2 ut) utan anslutning om det behövs.Denna installation säkerställer en enkel konfiguration medan du låter dig fokusera på en anslutning åt gången.

• MC1488
• Rs232 modul
• Ft232rl
• Rs232 adapterkabel
MAX3232 ses ofta som en uppdaterad version av MAX232, utformad för att erbjuda mer flexibilitet samtidigt som kompatibilitet bibehålls.Båda IC: erna delar samma pinout- och paketstil, vilket gör MAX3232 till en direkt ersättning för MAX232 i de flesta applikationer.
Den viktigaste förbättringen i MAX3232 är dess förmåga att arbeta med både 3.3V- och 5V -system, medan MAX232 är begränsad till 5V -system.Detta bredare spänningsstöd gör att MAX3232 kan användas i moderna lågspänningssystem, vilket gör det till ett mer mångsidigt val i vissa scenarier.Trots dessa skillnader utför båda IC: erna liknande funktioner, vilket gör dem utbytbara beroende på projektets spänningskrav.
Innan du börjar, se till att testaren stängs av för att förhindra att oavsiktlig strömförsörjning till IC.Detta steg är viktigt för säkerhet och korrekt testning.
Placera max232 -chipet i ZIF (noll insertionskraft) socket säkert.Se till att det är korrekt inriktat för att undvika skador på IC eller uttaget.
Tryck på SW1 -knappen för att slå på testaren.Detta aktiverar testmiljön, så att du kan fortsätta med de funktionella kontrollerna.
Tryck på testknappen på testaren.Om MAX232 fungerar som förväntat kommer en grön LED att tändas, vilket indikerar att IC fungerar korrekt.
Anslut IC till en COM -porttestare för att verifiera dess förmåga att överföra och ta emot data.När du trycker på nycklar ska dataströmmen visas i grönt, och den kommer att återkalla tillbaka till terminalen i gult, vilket bekräftar korrekt drift.
När testningen är klar tryck på SW1 för att stänga av testaren.Ta försiktigt bort max232 -chipet från ZIF -uttaget för att avsluta processen.


Texas Instruments, även kända som TI, har varit ett ledande namn inom halvledarindustrin sedan grundandet 1958. Med över 30 000 anställda över hela världen fokuserar TI på att utforma och producera analoga komponenter och inbäddade bearbetningslösningar.Företaget, som verkar i 35 länder, strävar efter att förnya sig och tillhandahålla pålitliga tekniklösningar för olika branscher.TI: s engagemang för att främja teknik har gjort det till en pålitlig tillverkare för produkter som MAX232.
Delarna till höger har specifikationer som liknar Texas Instruments Max232
| Modell | Max232ein | Adm202eanz | Adm202jnz | Adm1181aanz |
| Tillverkare | Texas instrument | Analog Devices Inc. | Analog Devices Inc. | Analog Devices Inc. |
| Förpackning / fodral | 16-dip (0,300, 7,62 mm) | 16-dip (0,300, 7,62 mm) | 16-dip (0,300, 7,62 mm) | 16-dip (0,300, 7,62 mm) |
| Antal stift | 16 | 16 | 16 | 16 |
| Logikfunktion | Mottagare, sändtagare | Mottagare, sändtagare | Mottagare, sändtagare | Mottagare, sändtagare |
| Gränssnitt | RS-232 | RS-232 | RS-232 | RS-232 |
| Antal förare | 2 | - | 2 | 2 |
| Mottagarantal bit | 2 | - | 2 | 2 |
| Datafrekvens | 250 kbps | 230 kbps | 230 kbps | 120 kbps |
| Leveransspänning | 5 v | 5 v | 5 v | 5 v |
Skicka en förfrågan, vi svarar omedelbart.
Max232 är ett chip utformat för att hantera transmission och mottagning med dubbla signaler.Det används vanligtvis för att konvertera Rx, TX, CTS och RTS -signaler.Detta chip tillhandahåller TIA-232 spänningsnivåutgångar, ungefär ± 7,5 volt, från en enda 5-volt strömförsörjning.Den uppnår detta genom laddningspumpar på chip, som stöds av externa kondensatorer.
MAX232 IC spelar en viktig roll i RS232 -kommunikationssystem genom att konvertera spänningsnivåer mellan TTL -enheter och PC -serieportar.Det säkerställer kompatibilitet mellan dessa enheter, vilket gör att mikrokontroller kan kommunicera med serieporten effektivt.Det fungerar som en hårdvarukonverterare och underlättar sömlös interaktion mellan två system.
För att testa MAX232, börja med att stänga av din installation och placera chipet i ZIF -uttaget.Slå på strömmen med SW1 -omkopplaren och tryck sedan på testknappen.Om den gröna LED tänds är chipet i drift.Du kan ytterligare testa den genom att använda en COM -porttestare, där trycknycklar bör resultera i ett eko som visas på terminalen i gult.Slutligen stäng av strömmen med SW1 och ta bort chipet från uttaget.Denna process bekräftar chipets korrekta funktionalitet.
på 2025/01/17
på 2025/01/16
på 8000/04/18 147760
på 2000/04/18 111966
på 1600/04/18 111351
på 0400/04/18 83729
på 1970/01/1 79516
på 1970/01/1 66930
på 1970/01/1 63078
på 1970/01/1 63021
på 1970/01/1 54088
på 1970/01/1 52160