
Den binära kodade decimalen (BCD) -räknaren är fortfarande en hörnsten i digital elektronik.Det är skickligt att räkna decimalsiffror upp till tio och återställas automatiskt med varje klockpuls.Unika utgångar från 0000 till 1001 i binärt format genereras med precision, vilket illustrerar dess bidrag till systemeffektiviteten.IC 7490 är en detaljerad integrerad krets som är specifikt utformad för decimalräkning, vilket säkerställer den sömlösa driften av elektroniska kretsar.

BCD -räknare hittar sin plats i otaliga applikationer, inklusive digitala klockor, odometrar och kalkylatorer.I scenarier som kräver korrekt representation av decimalantal i binära former utmärker sig sådana räknare genom att underlätta omvandlingen till format lätt förstås.När BCD -räknare används i kontrollsystem och enheter som kräver exakt numerisk representation uppstår en djupare uppskattning av deras praktiska genom vardag.
IC 7490 markerar ett anmärkningsvärt steg framåt i digital design, främjar sömlösa övergångar och robusta prestanda i räkningsuppgifterna.Ingenjörer har sin anpassningsförmåga i hög uppmärksamhet, särskilt när de arbetar med intrikat elektronik på grund av dess mångsidiga hantering av olika räkningsfunktioner.Denna effektivitet i drift gör det ett gynnat alternativ för att skapa digitala system där precision och pålitlighet har betydande värde.
Ic 7490 är en sofistikerad integrerad krets utformad som en 4-bitars decenniumräknare.I kärnan använder den en krusningsborgsmekanism och har en serie sammankopplade master/slavflip-flops.Kretsen är genialt organiserad i två distinkta funktionella segment: en som underlättar en uppdelning-för-två-operation och den andra en delning-för-fem-operation.Denna dubbla konfiguration svarar på olika klockfrekvenser, vilket resulterar i dynamiska tillståndsövergångar med varje klockpuls.En sådan strukturell strategi tillåter mångsidiga räkningsmöjligheter, som öppnar vägar för intrikata digitala implementeringar.
IC: s unika ram med två sektioner ger dig möjlighet att utforska en rad digitala räkningar.Om du omfattar divid-för-två och divid-för-fem-funktioner kan du skräddarsy rangordningar med komplexa logikdesign.Denna anpassningsförmåga visar sig vara fördelaktig i applikationer som involverar frekvensavdelning, vilket gör den till en värdefull tillgång i klockor, frekvensräknare och relaterade kretsar.Du kan ofta pressa gränserna för dess funktioner och sträva efter optimerad prestanda i både synkrona och asynkrona räknande ansträngningar.

|
Pin No. |
Stiftnamn |
Beskrivning |
|
1 |
Klkb |
Klockingång 2 |
|
2 |
R1 |
Återställ 1 |
|
3 |
R2 |
Återställ 2 |
|
4 |
Nc |
Inte ansluten |
|
5 |
Vcc |
Positiv leveransinmatning |
|
6 |
R3 |
Återställ 3 |
|
7 |
R4 |
Återställ 4 |
|
8 |
QC |
Utgångsstift 3 |
|
9 |
QB |
Utgångsstift 2 |
|
10 |
Gard |
Jord |
|
11 |
QD |
Utgångsstift 4 |
|
12 |
QA |
Utgångsstift 1 |
|
13 |
Nc |
Inte ansluten |
|
14 |
Klka |
Klockingång 1 |
Tabellen nedan visar sanningstabellen för IC 7490-decenniet disk.Som demonstrerat fortskrider räknaren i följd genom stater från 0 till 9, vid vilken tidpunkt återställer den automatiskt och börjar en ny räkning cykel.

|
Funktion/specifikation |
Beskrivning |
|
Maktförsläpp |
Cirka 145 milliwatt |
|
Räkningsfrekvens |
Arbetar på 42 megahertz |
|
Räkningslägen |
Erbjuder olika räkningslägen |
|
Inmatningsklämmdioder |
Begränsar höghastighetsavslutningspåverkan |
|
Leveransspänning |
Fungerar inom en matningsspänning på 5 volt |
|
Omgivningstemperaturområde |
Funktionell från -55 ° C till 125 ° C |

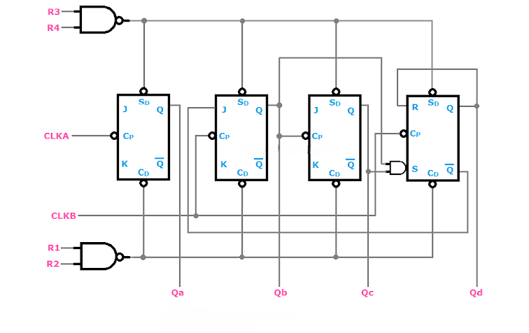
IC 7490 är arkitekterad med en serie av fyra master-slav JK-flip-flops sammanhängande och bildar kärnan i dess operativa schema.Initieringen av denna sekvens börjar med en flip-flop aktiverad av CLKA-stiftet och banar vägen för efterföljande flip-flops som manövreras genom CLKB-stiftet och orkestrerar en harmonisk och sekventiell signalprogression.

Det strukturella diagrammet för IC 7490 visar sina komponenter, med ett särskilt fokus på ingångar som styr dess funktionalitet.
• VCC och GND ger kretsens energi, med VCC som representerar den högre spänningsnivån och GND fungerar som den stabiliserande marken.
• Klockingångar (A och B) tillgodoser den rytmiska pulsering som krävs för IC-operation, som utgör ett kännetecken för mot-IC-design.
• Ställ in ingångar (S1 och S2) ansluter vanligtvis till GND i deras vilande tillstånd, och erbjuder en väg till att förinställa IC i ett definierat tillstånd, där räkningen ofta inleder från 0000 (0).
Flera koncept fungerar som ryggraden i motdesign;Att förstå dem är viktig för effektiv tillämpning:
• Asynkrona räknare gör det möjligt för varje flip-flop att fungera oberoende, utan synkroniserad klockning, såsom exemplifieras av IC: er såsom 7490 och 7493.
• Synkrona räknare förlitar sig på en enhetlig klockkälla som främjar synkroniserade åtgärder, vilket är uppenbart i IC -modeller som 74160 och 74163.
• BCD (binär kodad decimal) omvandlar decimalantal till ett binärt format, vilket främjar jämnare datainteraktioner inom digitala ramverk.
• Mod-n-räkningen avgränsar framsteg över 'n' stater innan en återställning inträffar och definierar modulen för en räknare.
• Frekvensdelning artikulerar en metod för att segmentera frekvensen för en klocksignal genom att modulera hastigheten för flip-flop-aktivering, vilket visar hur räknare skickligt modulerar signalfrekvenser.


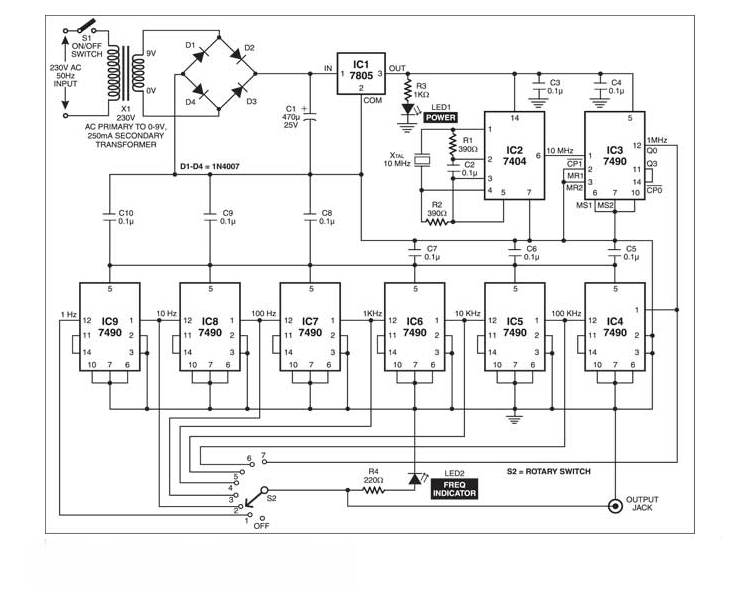
Den funktionella förmågan hos IC 7490 i frekvensdivisionen är uppenbar i sin applicering med en 10MHz -kristalloscillator, åtföljd av en HEX -inverterare IC 7404 och flera 7490 enheter.Denna inställning producerar skickligt ett spektrum av frekvenser som sträcker sig från 1 MHz till 1Hz.På varje motnivå genomgår frekvensen avdelningen med en faktor på tio, visuellt representerade av LED -indikatorer som belyser utgångsfrekvenser, och betonar IC 7490: s robusta kapacitet vid utförande av sofistikerade frekvensuppdelning.

IC 7490 fungerar som en binärkodad decimal (BCD) räknare, som utvecklas elegant genom tio distinkta tillstånd som sträcker sig från 0 till 9, och tjänar den beteckningen av en modulo-10 (MOD-10) räknare.I kärnan finns två integrerade räkningsenheter: en MOD-2 och en MOD-5-räknare.I samklang visar dessa enheter decenniets räkenskapsförmåga och uppfyller kraven för både precision och effektivitet.Processen initieras med MOD-2-räknaren som svänger mellan två tillstånd, 0 och 1. Denna oscillation genererar en utgång som fungerar som en klockinmatning och styr MOD-5-räknaren.Exakta anslutningar är användbara: Länk klockan på MOD-5-räknaren till CLKB och MOD-2-räknaren till CLKA för att säkerställa en smidig drift.

Det ögonblick som en klocksignal engagerar sig i mod-2-avsnittet, växlar det skickligt sin utgång, QA, mellan 0 och 1. Denna oscillerande utgång driver MOD-5-avsnittet genom fem distinkta tillstånd och slutför en BCD-cykel från 0 till 9 med oklanderlig funktionalitet.Utrustade med två återställningsstift (R0 och R1) och två inställda stift (S0 och S1) erbjuder räknaren flexibel kontroll över dess tillstånd.Att engagera en återställningsstift med en hög signal eller ställa in en inställd stift låg oklanderligt återställer räkningen till 0000, harmoniserar kretsen för att börja på nytt.På baksidan tillåter en låg signal på återställningen och en hög på uppsättningen räknaren till dess maximala räkning på 1001, eller nio.

För att djärvt utöka räkningskapaciteten till dubbelsiffror (når 99, mod-100) eller till och med trippelsiffror (sträcker sig till 999, mod-1000) kräver minimala justeringar.Genom att integrera den högsta utgången från en IC som klockinmatning till en annan i en sekventiell serie blir dessa justeringar genomförbara.För typiska MOD-10-operationer bör den andra klockingången, som finns i stift 1, kopplas till QA, med alla andra återställningsstift som är lämpligt jordade.En enda puls som levereras till stift 1 sparkar upp räkningen.Anta ett frågande sinne, för MOD-6-operationer, engagera ingång 1 med återställningsstift R3 och R4 jordade, och förbindligt anslut QA för att ingå 2 för att kalibrera räkningsramen.
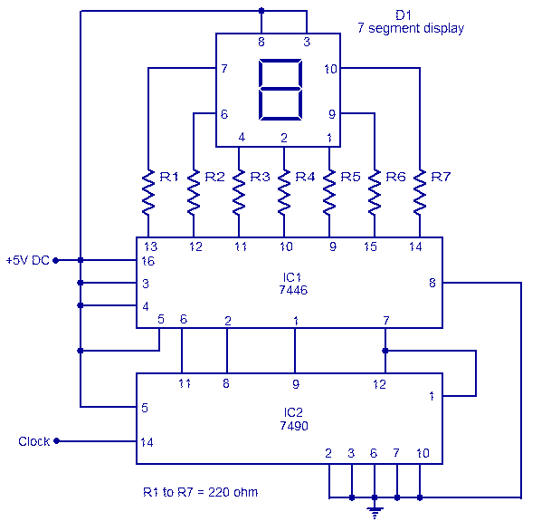
Att utforska digital kretsdesign med IC 7490 och IC 7446 för att visa räkningar från 0 till 9 på en 7-segmentskärm erbjuder en spännande resa till elektronik.Varje klockpuls förändrar denna kombination och skapar en engagerande sekvens av visuella skärmar.
IC 7490 fungerar som ett decenniumräknare och leder räkningen från 0 till 9. Dess uppgift innebär att dela klockpulsen i tio utgångar och ligger till grund för riktigheten i räkningssekvensen synlig på skärmen.Du kan ofta beundra IC 7490 för dess pålitlighet, särskilt i digitala klockor och frekvensräknare som kräver exakt sekvenskontroll.
I praktiken involverar inställning av IC 7490 noggranna överväganden som effektnivåer, brusreducering och exakt anpassning av insignaler.Att lyckas hantera dessa aspekter säkerställer smidig prestanda och förhindrar oberäknelig räkning.Du kan ofta dra på deras upplevelse för att finjustera kretsparametrar, höja både stabilitet och precision.

IC 7446 spelar en viktig roll i att konvertera binära räkningar till visuellt begripliga siffror på en 7-segmentskärm.Den fungerar som en förare, tolkar IC 7490: s binära utgång och aktiverar rätt segment för decimalsiffriga bildning.
Genomförande av IC 7446 innebär praktiska överväganden.Att säkerställa segmentströmbegränsningar och anslutningskvalitet förhindrar utbrändhet och säkerställer tydlig siffra synlighet.Du kan strategiskt integrera motstånd för att balansera strömflödet och därmed förlänga visningslivslängden.
Kännetecknet för raffinerade digitala system ligger i deras funktionella mångsidighet och anpassning till olika klockfrekvenser.Att säkerställa justering mellan klockpulsfrekvens och räkningssystemet stöder smidig drift, med nödvändiga justeringar för att tillgodose olika designbehov och miljöer.
Inom världen av digital räkning tar IC 7490 i centrum med sin medfödda kapacitet att cykla igenom nummer 0 till 9. När enheter strävar efter exakt räkningshantering, är mångsidigheten och kompatibiliteten i detta decennium mothyls när de är meshed med andra digitala element,avslöja en symbiotisk relation du beundrar.
IC 7490 finner en meningsfull roll i 7-segmentskärmar, vilket underlättar ett strukturerat tillvägagångssätt för sifferrepresentation.Sådana skärmar är utbredda inom konsumentelektronik, vilket säkerställer enkel läsbarhet.Du kan ofta gräva in skillnaderna i finjustering av IC 7490 för att uppnå optimal visningsprestanda, ett hantverk som inte bara ökar din interaktion utan också banar vägen för att upptäcka oväntade effektiviteter.Kalibrering av dessa skärmar med precision skiljer dig från nybörjare som är angelägna om att lära dig.
När den placeras i mitten av digitala timers och klockor avslöjar IC 7490 sin skicklighet i exakt delningstid.Genom sitt inflytande på tidsberoende system ger det tillförlitliga tidssegment som används för operationer.Att behärska sin synkronisering med kompletterande komponenter kräver en betraktad blandning av teori och praktiskt experiment.Denna noggranna strävan omvandlar baslinjefunktionalitet till sofistikerade tidsinnovationer som vårdas av tidtagande avicionados.
Att införliva IC 7490 i automatiserade kontrollkretsar inom digitala system och servrar främjar förbättrad operativ effektivitet.Den orkestrerar intrikata processer som uppgiftsplanering och resursfördelning genom att noggrant hålla reda på operativa cykler.De som är kryddade i Server Orchestration utnyttjar dessa funktioner för att förfina servergenomströmning och formar subtilt dynamiken i nätverkstrafikhantering.Denna försiktiga applikation visar hur djupt integrerad teknik omdefinierar och höjer systemfunktioner.
Utforskningen av IC 7490 i denna artikel betonar dess allvarliga roll som ett decennium i digital elektronik.Med sin exakta räkning och återställningsfunktioner har IC 7490 visat sig vara nödvändig i många applikationer som kräver tillförlitlighet och noggrannhet.Dess integration i olika enheter förbättrar inte bara prestanda utan effektiviserar också komplexiteten i digital kretsdesign.När vi fortsätter att driva gränserna för vad som är möjligt inom digital elektronik kommer de initiala principerna som exemplifieras av IC 7490 utan tvekan att inspirera ytterligare innovationer och säkerställa att den förblir en hörnsten i att utveckla avancerade elektroniska system.Denna detaljerade undersökning av IC 7490 berikar inte bara vår förståelse utan firar också sin bestående relevans för att utforma teknikens framtid.
Skicka en förfrågan, vi svarar omedelbart.
IC 7490 är en binär räknare som räknas från 0000 till 1001, idealisk för digital räkning i tio stater.Det används vanligtvis i enheter som kräver exakt räkning, till exempel digitala klockor eller mäträknare.Denna IC hjälper till att dela tid i tydliga segment, och erbjuder både praktisk användbarhet och en påminnelse om tidens gång.
IC 7490 är byggd med sammankopplade master/slavflip-flops, organiserade i divide-by-två och divid-för-fem-sektioner.Detta arrangemang säkerställer effektiva övergångar mellan binära tillstånd, som stöder synkronisering i komplexa system som en välkoordinerad prestanda.
IC 7490 fungerar asynkront som en modulo-10-räknare.Det är lämpligt för applikationer där exakt timing är mindre farlig, och erbjuder en enklare och mer kostnadseffektiv lösning jämfört med synkrona räknare.
IC 7490 producerar en decennium motproduktion och cyklar genom tio fördefinierade tillstånd.Denna förutsägbara utgång är användbar i applikationer som kräver konsekventa mönster, såsom händelsekräkter eller frekvensdelare vid digital signalbehandling.
IC 7490 utför binär räkning från 0 till 9, lämplig för standard decennier.Däremot har IC 4017 tio diskreta utgångar, bättre för att direkt köra skärmar eller kontrollera stegsekvenser.Valet mellan dessa IC: er beror på de specifika behoven i utgångsgränssnittet.
IC 7490 hanterar tio stater (MOD-10), vilket gör det lämpligt för uppgifter som innebär att räkna upp till ett enda decennium.Å andra sidan kan IC 7493 hantera upp till sexton stater (MOD-16), vilket är fördelaktigt för bredare räkningsapplikationer som multifunktionella räknare eller mer komplexa digitala klockor.
En decennium räknar rör sig genom tio distinkta tillstånd, vanligtvis från 0 till 9, och återställs sedan.I en 4-bitars konfiguration kan det också räkna upp till 15. Dessa räknare används ofta i enheter som kräver ordnade tillståndsändringar, till exempel multiplexerade skärmar eller system som loggar händelser baserade på räkning.Denna funktion säkerställer att varje cykel spåras exakt och registreras.
på 2024/11/28
på 2024/11/27
på 8000/04/18 147757
på 2000/04/18 111936
på 1600/04/18 111349
på 0400/04/18 83721
på 1970/01/1 79508
på 1970/01/1 66912
på 1970/01/1 63048
på 1970/01/1 63012
på 1970/01/1 54081
på 1970/01/1 52128