
De Lm358 IC fungerar som en dubbel operativ förstärkare och innehåller två distinkta op-ampar som använder en gemensam kraftkälla.Denna konfiguration är parallell med hälften av LM324, som arbetar med fyra op-ampar matade av en enda kraftingång.Briljansen av LM358 ligger i sina två oberoende fungerande, högförstärkare förstärkare åtföljd av internt fast frekvenskompensation.LM358 är skickligt att överbrygga en- och multisupply-system och integreras sömlöst i enstaka inställningar, vilket förbättrar dess överklagande för en mängd kretsdesign.
LM358 är utformad för att rymma ett enormt spänningsförsörjningsspektrum och fungerar effektivt inom 3V till 32V -intervallet.Sådan mångsidighet lovar stadiga prestanda i olika elektroniksammanhang.Det breda driftsområdet antyder särskild användbarhet i batteridrivna prylar.LM358 har en lugn ström nästan en femtedel av MC1741 per förstärkare, vilket understryker sin kunskaper i lågeffektapplikationer.
LM358 tjänar sin plats som ett gynnat val på grund av dess skicklighet när det gäller att hantera olika inmatningsförhållanden samtidigt som den är konsekvent prestanda.Dess expansiva ingångsspänningskapacitet, som når den negativa kraftskenan, säkerställer anpassningsförmåga under skiftande lastscenarier, vilket visar sig vara fördelaktigt i applikationer som sensor signalkonditionering, aktiva filter och andra analoga signalbehandlings ansträngningar.Konstruktionen eliminerar behovet av externa förspänningsdelar, effektivisering av kretslayouter och minimerar monteringstiden, förbättrar pålitlighet och användbarhet över fält som bil- och elektronik.

|
Pin No. |
Stiftnamn |
Beskrivning |
|
1 |
Utgång a |
Utgång från den första operativa förstärkaren. |
|
2 |
Invertera ingång a |
Invertera ingången till den första operativa förstärkaren. |
|
3 |
Icke-inverterande ingång a |
Icke-inverterande ingång av den första operativa förstärkaren. |
|
4 |
Mark (GND) |
Mark eller negativ tillförsel för operativa förstärkare. |
|
5 |
Icke-inverterande ingång b |
Icke-inverterande ingång av den andra operativa förstärkaren. |
|
6 |
Invertera ingång B |
Invertera ingången till den andra operativa förstärkaren. |
|
7 |
Output B |
Utgång från den andra operativa förstärkaren. |
|
8 |
Vcc |
Positiv spänningsförsörjning för båda operativa förstärkare. |
• Dubbelförstärkare: LM358 innehåller två operativa förstärkare i ett chip, vilket gör det användbart för många applikationer.
• Bred strömförsörjningsområde: Det fungerar med enstaka strömförsörjningar från 3V till 32V eller dubbla förnödenheter från ± 1,5V till ± 16V, vilket möjliggör flexibilitet i spänningskraven.
• Högspänningsförstärkning: Levererar en spänningsförstärkning på cirka 100 dB, idealisk för att förstärka svaga signaler.
•1 MHz bandbredd: Hanterar högre frekvenssignaler effektivt.
• Låg effektförbrukning: Ritar endast 700 µA tillförselström och sparar energi.
• Bred utgångsspänning: Matar ut signaler som täcker ett stort spänningsområde, nära tillförselgränserna.
• Ingångsspänningsflexibilitet: Differentialingångsspänningsområdet matchar strömförsörjningsspänningen, vilket ökar kompatibiliteten.
• Kortslutningsskydd : Utgången är skyddad från skador under kortkretsar.
• Intern frekvenskompensation: Inkluderar inbyggd kompensation, så externa komponenter är onödiga för enhetsförstärkning.
• Vanlig läge till marken: Hanterar ingångsspänningar som går ner till marken, vilket minskar behovet av extra förspänning.
• Låga ingångsförspänningsströmmar: Kräver minimal ingångsförspänningsström, vilket säkerställer stabil drift.
• Enkel eller dubbel leveransstöd: Fungerar med både enstaka och dubbla kraftförsörjningar för större mångsidighet.
• Driftstemperatur: Utför pålitligt i temperaturer från 0 ° C till 70 ° C.
• Hög lödtemperaturtolerans: Tastar lödning vid upp till 260 ° C, vilket gör monteringen enklare.
• Flera paketalternativ: Kommer in-99, CDIP, SOIC, PDIP och DSBGA-format för olika designbehov.
• ESD -skydd: Inbyggt elektrostatiskt urladdningsskydd på ingångsstiften ökar hållbarheten.
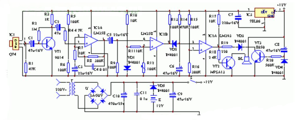
Denna intrikata kretsdesign centrerar om upptäckt av infraröda signaler som släpps ut och sätter igång ett ljudlarm när en person kommer in i ett fördefinierat övervakningsområde.Systemet består av en infraröd sensor, en signalförstärkare, en spännings komparator, fördröjningsmekanismer och en ljudmeddelandeenhet.Det primära syftet är att förbättra och granska sensorns ingång för att få ett larm efter en specifik fördröjningsperiod och ignorerar korta och ofarliga störningar.Genom att integrera överväganden som miljötemperatur och potentiella falska larm förbättrar denna installation tillförlitligheten under olika förhållanden.

LM358 -kretsen: Infraröd detekteringslarm
Vid hantering av hinder såsom misslyckande med lågspänningsdetektering och störningar med direkt AD-ingång ger den avancerade detekteringskretsen ett sofistikerat botemedel.Denna installation ger en stabil utgång, vilket säkerställer tydlig signalmottagning utan felaktiga utgångar i frånvaro av ström.Genom användning av återkopplingssystem och exakt konstruerade filtreringssteg underlättar dessa kretsar korrekt utvärdering av omfattande omfattningar för uppgifter där hög precision söks.

LM358-kretsen: avancerad strömdetektering

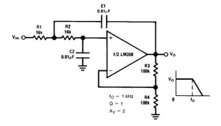
LM358-kretsen: DC-kopplad lågpass RC-filter

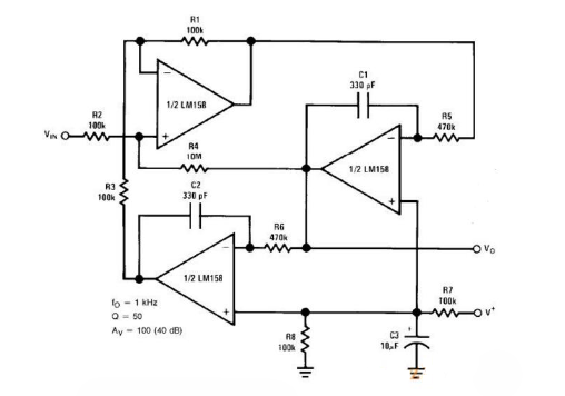
LM358-kretsen: RC Active Band-Pass Filter

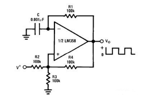
LM358 -kretsen: Square Wave Generator
LM358 är en mångsidig integrerad krets som fungerar som både en operativ förstärkare och en komparator.Den fungerar på ett brett ingångsspänningsområde, med stift 8 som dess kraftingång.Som komparator fungerar den med 3V till 32V, medan den som en op-amp hanterar ± 1,5V till ± 16V.I komparatorläge jämför LM358 spänningar mellan två stift och utgångar antingen högt eller lågt baserat på skillnaden.Detta förenklar uppgifter som spänningsövervakning eller detektion med nollkorsning utan extra komponenter, till exempel pull-up-motstånd.Det används ofta i system som krafthantering för dess snabba svar och enkelhet.
I OP-AMP-läge förstärker LM358 differentiella ingångsspänningar och stöder uppgifter som ljudbehandling och sensorsignalförbättring.Dess två kanaler tillåter samtidig bearbetning av signaler, vilket gör kretsar mer effektiva och kompakta.Detta är användbart för applikationer som filtrering och spänningsreglering.LM358 berömmas för sin tillförlitlighet, breda temperaturtolerans och användarvänlighet.Dess förmåga att växla sömlöst mellan funktioner gör det till en favorit för att söka enkla, robusta mönster.När efterfrågan på multifunktionella ICS växer förblir LM358 ett populärt val för att minska kretskomplexiteten och förbättra prestandan.
Den operativa förstärkaren LM358 innehåller två internt kompenserade op-ampar inom ett enda hus.Denna dubbla op-amp-installation gör det möjligt för alternativet att använda båda förstärkare samtidigt eller separat, vilket ger ett djup av anpassningsförmåga i designuppgifter.Frånvaron av ett krav för dubbla kraftförsörjningar gör kretsdesign mer enkel och minskar komplexiteten och kostnaden för komponenter.
En anmärkningsvärd aspekt är dess förmåga att direkt känna nära markpotentialen, som utvidgar spektrumet av möjliga användningsområden.Detta gör LM358 mycket effektiv i sammanhang som kräver exakt signaldetektering med låg nivå.I konkreta applikationer har du utnyttjat denna förmåga att finjustera precisionen för sensorgränssnitt, vilket ofta leder till system som ger förtroende genom förbättrad tillförlitlighet.
LM358 integreras smidigt med alla logikfamiljer, vilket säkerställer enkel passform i olika elektroniska system.Dess omfattande kompatibilitet gör det till ett föredraget val över en rad projekt, vare sig de är analoga eller blandade signal.Följaktligen, när de står inför uppgiften att utveckla utrustning som kräver interaktion mellan analoga ingångar och digitala kretsar, ser de ofta LM358: s kompatibilitet som en värdefull tillgång, vilket förenklar vad som annars kan vara en skrämmande process.
LM358 visar anmärkningsvärd effektivitet i batteridrivna sammanhang.Dess låga kraftförbrukning förlänger batteritiden, vilket gör det till ett eftertraktat alternativ för bärbara eller fjärrapplikationer där energibesparing är en stor övervägande.Den operativa förstärkaren LM358 navigerar effektivt olika hinder i kretsdesign och täcker aspekter från anpassningsförmåga och integration till energieffektivitet.Dess subtila förmåga att känna precis ovanför marken utan kraftförsörjningsproblem, i kombination med dess omfattande kompatibilitet, ger praktiska och lugnande lösningar över flera områden med elektronisk design.
• Lm324
• LM158
• LM258
• LM2904
• LM2409
• GL358
• NE532
• OP04
• Op221
• OP290
• OP295
• Opa2237
• TA75358-P
• UPC358C
• AN6561
• CA358E
• HA17904
LM358 visar en imponerande förmåga att fungera effektivt inom DC -förstärkningsblock och etablera sig som ett viktigt element i olika elektroniska kretsar.Dessa förstärkningsblock är avgörande för att förstärka lågnivåsignaler utan att kräva en dubbel strömförsörjning, vilket underlättar komplikationerna i kretsdesign och erbjuder kostnadsfördelar.Speciellt i de initiala stadierna av signalbehandling visar sådan funktionalitet ovärderlig för exakta amplifieringsbehov.Genom att optimera förstärkningsnivåerna eftertänksamt kan kretsar uppnå den avsedda signalstyrkan som behövs för efterföljande manipulation eller detaljerad analys.Regelbunden experiment och anpassning i förstärkningsinställningar har visat sig ge förbättrad prestanda i elektroniska applikationer, vilket avslöjar nya lager av potential.
Inom digitala multimetrar ger den dubbla driftsförstärkarkonfigurationen för LM358 precisionen som är nödvändig för korrekt spänning och nuvarande bedömningar.Dess förmåga att adeptly hantera både AC- och DC -signalförstärkning bidrar enormt till multimeterens anpassningsförmåga.Sådan funktion säkerställer tillförlitligheten hos avläsningar, en aspekt som är djupt sammanflätad med att diagnostisera elektriska komplexiteter och validera kretskonstruktioner.
När de integreras i oscilloskop är LM358 stor när det gäller att upprätthålla signalintegritet genom stabil förstärkning över flera frekvenser.Det är behov av förstärkande signaler för att förbättra visualiseringen på oscilloskopskärmen.Under komplexa vågformanalyser kan vikten av tillförlitlighet inte överdrivas, eftersom den minsta snedvridningen kan ge vilseledande tolkningar.Det har ofta observerats att inkludera buffertsteg kan öka signalens tydlighet och upplösning, vilket utvidgar möjligheterna i signalanalys.
För signalkonditioneringsprocesser är LM358 bra när det gäller att omvandla sensorutgångar exakt för att tillgodose olika datainsamlingssystembehov.Det förändrar amplituden, översätter signalformat och filtrerar ut brus, ställer in scenen för efterföljande databehandling.Att använda LM358 konsekvent i signalkonditionering har visat anmärkningsvärda förbättringar i signalkvalitet, höjning av precisionen för analyserade data och de resulterande resultaten.
I givarinställningar används LM358 för sin skicklighet i att förstärka svaga signaler från olika sensorer.Denna förstärkning är viktig för att översätta fysiska fenomen till mätbara elektriska signaler.
Inställningen av aktuella slingöverförare skördar fördelar från LM358: s kunskaper i att konvertera sensorutgångar till standardiserade strömsignaler, lämpliga för långdistansöverföring.Denna omvandling har industriella sammanhang, där att upprätthålla signalintegritet över omfattande kabelkörningar är av största oro.Förbättrad överföringsstabilitet realiseras ofta genom att kombinera skärmning och korrekt jordningsteknik med LM358, en värderad egenskap i fältapplikationer.
Anpassningsförmågan hos LM358 sträcker sig till roller som aktiva filter och komparatorer.I de aktiva filtren möjliggör det selektiv frekvensmanipulation för olika kommunikationssystem.När den fungerar som en komparator ger den snabba bytesvar för digitala kretsar.Anpassade justeringar i dessa applikationer leder ofta till ökad effektivitet och minimerade signalstörningar.Det breda spektrumet av tillämpningar av LM358 belyser dess anpassningsförmåga och pålitlighet.
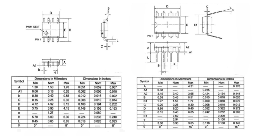
|
Paket |
Dimensionera |
Enhet |
|
DSBGA (8) |
1,31 x 1,31 |
mm |
|
PDIP (8) |
1,91 x 6,35 |
mm |
|
Till kan (8) |
9.08 x 9.31 |
mm |
|
SOIC (8) |
4,90 x 3,91 |
mm |

LM358 -paketet
Skicka en förfrågan, vi svarar omedelbart.
LM358 finner ofta användning som en givarförstärkare och ett block för DC -förstärkning, vilket ger en imponerande DC -spänningsförstärkning på cirka 100dB.Dess kapacitet är tydlig i sitt boende för olika inställningar för strömförsörjning och dess omfattande utgångsspänningsområde.Denna mångsidighet gör det möjligt att använda den i olika sammanhang, vare sig det är i konsumentelektronik eller industriella mätningssystem, där dess flexibilitet anpassar sig väl till krav på konsistens och anpassningsförmåga.
Vid undersökningen av LM358 vid sidan av LM741, sticker LM358 ut som en lågeffektförstärkare, i kontrast till LM741: s roll som spänning komparator.LM358: s effektivitet gör den mycket lämplig för batteridrivna enheter.Denna skillnad överskrider teoretiska specifikationer och belyser betydelsen av kraftförbrukning vid att välja komponenter, särskilt i applikationer som bärbara medicinska apparater och fjärrsensorer.
Trots att de delar många parametrar kräver utbytbarheten av LM324 och LM358 i kretsar viss uppmärksamhet på kretsändringar.LM358 väljs ofta för sin enkel integration i enklare mönster.Beslutet mellan dessa alternativ kan ofta bero på specifika krav i ett projekt, till exempel begränsningar i styrelserummet eller önskan att minimera omdesign.
Även om LM358S erbjuder förbättrad prestanda, vilket gör det lämpligt för applikationer som kräver precision och hastighet.LM358S visar sina fördelar i högfrekventa eller snabbt föränderliga system, vilket ger en distinkt fördel i att utveckla banbrytande lösningar.
LM258 kännetecknas av industrikvalitetskvalitet, överskridd av prestanda för den kommersiella klass LM358.Andra väljer ofta LM258 i scenarier som kräver förbättrad tillförlitlighet och livslängd.Denna del är fördelaktig när det gäller inställningar som kräver robusthet, såsom industriell automatisering eller utmanande miljöer, vilket understryker dess roll i hög efterfrågan.
på 2024/11/27
på 2024/11/26
på 8000/04/18 147757
på 2000/04/18 111934
på 1600/04/18 111349
på 0400/04/18 83719
på 1970/01/1 79508
på 1970/01/1 66895
på 1970/01/1 63010
på 1970/01/1 63001
på 1970/01/1 54081
på 1970/01/1 52118