
De LM3900 är en mångsidig quadförstärkare som är utformad för effektiv funktion över ett brett spänningsspektrum och flera tillförselkonfigurationer, inklusive enstaka och delade förnödenheter.Dess konstruktion minimerar strömavloppet oavsett tillförselspänning, vilket säkerställer en betydande utgångsspänningssvängning och anmärkningsvärd bandbredd.Varje förstärkare i denna matris är frekvenskompenserad och uppvisar hög förstärkning, vilket gör den lämplig för olika applikationer.
En av LM3900: s definierande funktioner är dess anpassningsförmåga till olika spänningsområden.Denna anpassningsförmåga gör att den är nödvändig i scenarier där matningsspänningar fluktuerar avsevärt.Olika fält har noterat dess konsekventa prestanda, även under instabila spänningsförhållanden, vilket visar sig vara fördelaktigt i dynamiska miljöer.Detta attribut säkerställer att LM3900 förblir pålitlig i applikationer som kräver precision och stabilitet.
Varje förstärkare inom LM3900-arrayen är frekvenskompenserad, vilket hjälper till att stabilisera förstärkarna och förhindra svängningar över olika frekvenser.Högförstärkningsaspekten garanterar förstärkarens förmåga att öka svaga signaler till kraftigare nivåer.I världarna av ljud, kommunikation och signalbehandling kan du hitta denna högförstärkningsförmåga att vara mest värdefull.Praktiska tillämpningar avslöjar att denna höga vinst förblir motståndskraftig, även i beskattningsmiljöer där det är allvarligt att upprätthålla signalintegritet.

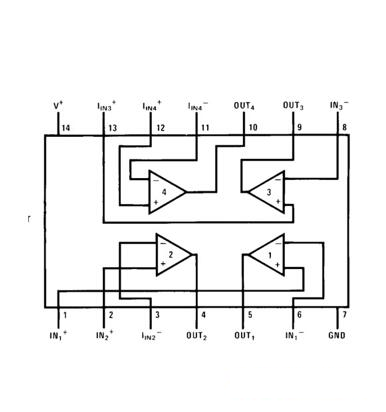
|
Stiftnummer |
Stiftnamn |
Beskrivning |
|
1 |
1in+ |
Icke-inverterande
Input 1 |
|
2 |
2in+ |
Icke-inverterande
Input 2 |
|
3 |
2in- |
Inverterande
Input 2 |
|
4 |
2out |
Produktion
Stift 2 |
|
5 |
Ut |
Produktion
Stift 1 |
|
6 |
1in- |
Inverterande
Input 1 |
|
7 |
Gard |
Jord
Stift |
|
8 |
3in- |
Inverterande
Input 3 |
|
9 |
3out |
Produktion
Stift 3 |
|
10 |
4out |
Produktion
Stift 4 |
|
11 |
4in- |
Inverterande
Input 4 |
|
12 |
4in+ |
Icke-inverterande
Input 4 |
|
13 |
3in+ |
Icke-inverterande
Input 3 |
|
14 |
Vcc |
Positiv
Leveransspänning |



LM3900 stöder ett expansivt utbudsspänningsområde, som sträcker sig från 4 VDC till 32 VDC eller ± 2 VDC till ± 16 VDC.Denna flexibilitet är ovärderlig i olika applikationer, och rymmer både lågspänning och högspänningssystem.Du kan ofta möta olika kraftförsörjningsscenarier, vilket gör LM3900 till ett mångsidigt val för sömlös integration i olika miljöer utan större omformningsbehov.För företag förenklar denna anpassningsförmåga produktlinjer, vilket minimerar behovet av flera diskreta komponenter och underlättar logistiska bördor.
Genom att underhålla en konsekvent tillförselström inom sitt driftsspänningsområde, utmärker LM3900 i kraftkänsliga applikationer som batteridrivna enheter.Dess förutsägbara nuvarande konsumtion kan avsevärt förlänga batteriets livslängd.Denna stabilitet hjälper till med termisk hantering och övergripande kretsstöd, som används under designfasen för att förhindra operativa problem.
LM3900 har en låg ingångsförspänningsström på 30 NA, vilket gör den lämplig för signalkällor med hög impedans och säkerställer exakt signalbehandling med minimal belastning.Detta attribut är särskilt fördelaktigt i sensorgränssnittet, där exakta mätningar krävs.Du kan ofta söka komponenter med låg ingångsförspänningsströmmar för att minska fel i applikationer med låg ström och därmed förbättra produktens tillförlitlighet och noggrannhet.
Med en hög öppen slingförstärkning på 70 dB förstärker LM3900 effektivt svaga signaler, vilket gör den idealisk för analoga signalbehandlingsuppgifter såsom ljudförstärkning och sensordata konditionering.Denna förstärkning säkerställer den önskade förstärkningen med minimal distorsion.I praktiska tillämpningar ger hög öppen slingförstärkning designens mångsidighet, vilket möjliggör skapandet av robusta signalkonditioneringskretsar som upprätthåller trohet och prestanda.
LM3900 har en bred bandbredd på 2,5 MHz vid enhetsförstärkning, vilket stödjer höghastighetssignalbehandlingsbehov.Detta säkerställer att förstärkaren effektivt hanterar snabba övergående signaler utan betydande förlust eller fasförskjutning, huvudämne i telekommunikation och högfrekventa applikationer.Du värdesätter sådana bandbreddfunktioner för att säkerställa optimal prestanda i dynamiska signalmiljöer.
LM3900: s förmåga att producera en betydande utgångsspänningssväng kan driva laster med betydande spänningsbehov, vilket breddar sin kompatibilitet med olika komponenter och kretsar.Denna kapacitet är mestadels fördelaktig för att köra ställdon eller högspänningsanordningar, förenkla kretsdesign och förbättra den totala effektiviteten.
Intern frekvenskompensation inom LM3900 stabiliserar dess prestanda över olika frekvenser, vilket mildrar oscillerande tendenser.I kombination med inneboende kortslutningsskydd skyddar dessa funktioner förstärkaren från oavsiktliga skador på grund av kretsfel, vilket förbättrar hållbarheten och tillförlitligheten.Dessa integrerade skydd möjliggör kompakta och motståndskraftiga mönster, vilket återspeglar en djup förståelse av vanliga kretsfel.
LM3900 är utbytbar med National Semiconductors LM2900 och LM3900 -modeller, vilket ger designflexibilitet och enkel ersättning.Denna utbytbarhet effektiviserar upphandlingsprocessen och stöder robust lagerhantering, vilket minskar produktionsstopp.Att använda interoperabla komponenter främjar effektivt underhåll och uppdateringar, eftersom ersättare kan sömlöst integreras utan omfattande revalidering.
|
Typ |
Parameter |
|
Livscykel
Status |
AKTIV
(Senast uppdaterad: 2 dagar sedan) |
|
Fabrik
Ledtid |
6
Veckor |
|
Kontakta
Plåt |
Guld |
|
Montera |
Genom
Hål |
|
Montering
Typ |
Genom
Hål |
|
Paket
/ Fall |
14-dip
(0,300 ", 7,62 mm) |
|
Antal
stift |
14 |
|
Drifts-
Temperatur |
0 ° C ~ 70 ° C |
|
Förpackning |
Rör |
|
JESD-609
Koda |
e4 |
|
Pbfree
Koda |
Ja |
|
Del
Status |
Aktiv |
|
Fukt
Känslighetsnivå (MSL) |
1
(Obegränsat) |
|
Antal
av uppsägningar |
14 |
|
Eccn
Koda |
Örat99 |
|
Max
Maktförsläpp |
1.15W |
|
Terminal
Placera |
DUBBEL |
|
Antal
av funktioner |
4 |
|
Förse
Spänning |
15V |
|
Bas
Artikelnummer |
LM3900 |
|
Stift
Räkna |
14 |
|
Drifts-
Leveransspänning |
5V |
|
Antal
av kanaler |
4 |
|
Drifts-
Leverantör |
6.2mA |
|
Nominell
Leverantör |
10 mA |
|
Driva
Spridning |
1.15W |
|
Max
Nuvarande |
10 mA |
|
Slingra
Hastighet |
20V/μS |
|
Arkitektur |
Spänningsfoder |
|
Förstärkare
Typ |
Allmän
Ändamål |
|
Nuvarande
- Inmatningsförspänning |
30na |
|
Spänning
- leverans, singel/dubbel (±) |
4.5V32V
± 2,2V16V |
|
Produktion
Ström per kanal |
10 mA |
|
Bandbredd |
2,5 MHz |
|
Enhet
Få bandbredd |
2500
khz |
|
Spänning
Få |
68.94db |
|
Genomsnitt
Bias Current-Max (IIB) |
0,2μA |
|
Låg- |
Inga |
|
Frekvens
Ersättning |
Ja |
|
Förse
Spänningsgräns-max |
32V |
|
Lågskoft |
Inga |
|
Mikropower |
Inga |
|
Förspänning
Current-Max (IIB) @25 ° C |
0,2μA |
|
Programmerbar
Driva |
Inga |
|
Dubbel
Leveransspänning |
3v |
|
Mått
(Höjd) |
5,08 mm |
|
Mått
(Längd) |
19,3 mm |
|
Mått
(Bredd) |
6.35 mm |
|
Tjocklek |
3,9 mm |
|
NÅ
Svhc |
Inga
Svhc |
|
Strålning
Härdning |
Inga |
|
Rohs
Status |
ROHS3
Kompatibel |
|
Leda
Gratis |
Leda
Gratis |
|
Del
Antal
|
Tillverkare |
Paket
/ Fall |
Antal
stift |
Slingra
Hastighet |
Förse
Spänning |
Drifts-
Leverantör |
Teknologi |
Pbfree
Koda |
Antal
av funktioner |
Se
Jämföra |
|
LM3900N
|
Texas
Instrument |
14-dip (0,300,
7.62mm) |
14 |
20 V/μs |
15 v |
6.2 MA |
BIPOLÄR |
Ja |
4 |
LM3900N vs
LM2900N |
|
LM2900N
|
Texas
Instrument |
14-dip (0,300,
7.62mm) |
14 |
20 V/μs |
15 v |
6.2 MA |
BIPOLÄR |
Ja |
4 |
LM2900N vs
LM3900N |
|
Lm224ng |
På halvledare |
14-dip (0,300,
7.62mm) |
14 |
0,6 V/μs |
5 v |
1,4 mA |
BIPOLÄR |
Ja |
4 |
LM3900N vs
Lm224ng |
|
LM3900NE4 |
Texas
Instrument |
Pdip |
14 |
20 V/μs |
15 v |
6.2 MA |
BIPOLÄR |
Ja |
4 |
LM3900N vs
LM3900NE4 |
|
LM2900NE4 |
Texas
Instrument |
Pdip |
14 |
20 V/μs |
15 v |
6.2 MA |
BIPOLÄR |
Ja |
4 |
LM3900N vs
LM2900NE4 |


Norton-förstärkare, även kända som strömförstärkningsförstärkare, är mycket mångsidiga i olika allmänna applikationer som kräver enstaka försörjningsoperation.Genom att utnyttja inverterande ingångens avvikande ström via det externa återkopplingsmotståndet genererar dessa förstärkare utspänningen.Dessutom hanterar de effektivt signalnivåer nära eller under marken med hjälp av förspänning med gemensamt läge.För att skydda mot negativa ingångar fungerar interna transistorer som klämmor.Ett externt nätverk begränsar strömmen till cirka –100 µA under högtemperaturförhållanden.Korrekt kretsarrangemang och ingångsseriemotstånd krävs för att förhindra brusinducerade svängningar.Begränsande toppström hjälper till att upprätthålla systemintegritet.
Även om enheten kan uthärda strömmar upp till 20 mA, kan utökad exponering för höga strömmar försämra spegelförstärkning, särskilt vid förhöjda temperaturer.Denna nedbrytning belyser nödvändigheten av strategisk termisk hantering inom kretsdesign.


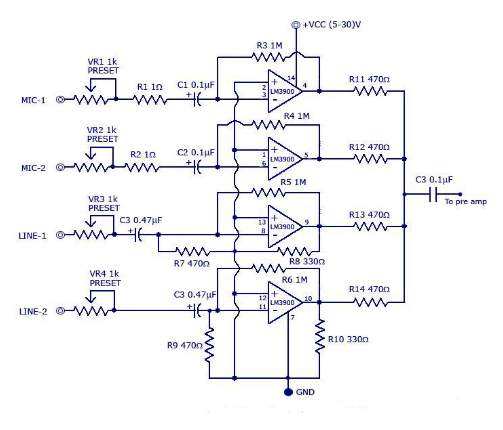
En ljudmixer som använder LM3900 Quad -förstärkaren hanterar flera ljudingångar och visar anmärkningsvärd anpassningsförmåga och distinktion.Denna specifika installation presenterar fyra distinkta kanaler: två mikrofoningångar intrikat utformade för att fånga känsliga ljudskillnader och två direktlinjeringångar som rymmer olika ljudkällor.Ytterligare kretsar kan integreras parallellt, vilket möjliggör en expansion i antalet ingångar och lägger till ytterligare flexibilitet i systemet.Varje ingång är ansluten till inverteringsterminalerna för LM3900 -förstärkare, där enskilda signaler förstärks innan de sömlöst kombineras vid utgången.Utgången, kopplad till en enda linje med ett motstånd på upp till 680K, resulterar i en blandad ljudutgång med minimal brusstörning.För att säkerställa stabilitet placeras avkopplingskondensatorer strategiskt i varje kanalingång (C1-C4) och vid den slutliga utgången (C5).
Att integrera en högkvalitativ ljudblandare i en funktionell miljö innebär noggrann finjustering och adressering av olika designsubtiliteter.Att skapa en miljö med låg brus, till exempel, kräver ofta effektiv jordning och isolering av högimpedansnoder

Denna ljudblandare kännetecknas av flera attribut.
• Det fungerar över ett brett tillförselspänningsområde, från 4V till 32V, vilket gör det mångsidigt för olika kraftsituationer.
• Kompatibiliteten med dubbla spänningsförsörjningar, som sträcker sig från ± 2,2V till ± 16V, erbjuder betydande flexibilitet.
• Den låga ingångsförspänningsströmmen på bara 30 NA säkerställer hög ingångsimpedans, vilket minskar signalbelastningen.
• Med en anmärkningsvärd hög öppen slingförstärkning på 70 dB, ger den robust signalförstärkning som kan hantera dynamiska ljudintervall.
• Designad med utgångsskydd för kortslutning förhindrar det skador på grund av oavsiktliga kortkretsar, förstärkande tillförlitlighet.
• Att uppnå låg distorsion och ett bra frekvenssvar underlättas av en enkel design, vilket gör det nödvändigt för ljudapplikationer med hög trohet.
Mångsidigheten hos LM3900 -operationell förstärkare lyser i AC -signalförstärkning.Dess unika arkitektur uppnår betydande vinst samtidigt som buller och snedvridning minimeras.Detta gör det lämpligt för både ljud- och radiofrekvenskretsar.Dess breda frekvenssvar förbättrar ljudapplikationer med hög trohet, vilket säkerställer att ljudåtergivning är tydlig och korrekt.De belyser dess tillförlitlighet när det gäller att leverera konsekvent prestanda i olika ljudmiljöer, som krävs för både studioinspelningar och live -ljuduppsättningar.
I utformningen av RC -aktiva filter sticker LM3900: s kapacitet att hantera ett brett spektrum av frekvenser och upprätthålla stabilitet under olika belastningsförhållanden ut.Dessa filter är skickliga på att eliminera oönskade frekvenser från signaler i telekommunikation eller ljudbehandling.Användning av LM3900 i lågpass, högpass, bandpass eller bandstoppkonfigurationer ger exakt kontroll över filteregenskaper.Denna exakta kontroll gynnar applikationer som kräver hög selektivitet och minimal signalnedbrytning.
För att generera triangel-, fyrkantiga och pulsvågformer visar LM3900 ovärderlig.Den producerar stabila och exakta vågformer som är lämpliga för olika elektroniska tillämpningar, inklusive signalbehandling och laboratoriefunktionsgeneratorer.Dess robusta design möjliggör tillförlitlig vågformgenerering med minimal drift, farligt för konsekventa experimentella resultat och enhetstestning.Du kan ofta använda LM3900 för dess förmåga att leverera förutsägbara och reproducerbara resultat inom experimentell elektronik.
LM3900 spelar en viktig roll för att utveckla takometer, enheter som används för att mäta rotationshastigheter.Dess känslighet och snabb responstid gör den idealisk för att översätta rotationshastighet till en läsbar elektrisk signal.Bilproduktion och industriella maskiner betonar vikten av korrekt hastighetsmätning för prestandaövervakning och säkerhetssäkring.Du kan ofta berömma LM3900 för dess tillförlitlighet i hårda och varierande miljöförhållanden, vilket bidrar till dess utbredda användning i allvarliga hastighetsövervakningssystem.
I digital elektronik sticker LM3900 ut som en låghastighet, högspännings digital logikport.Denna egenskap är fördelaktig i scenarier där konventionella lågspänningslogikgrindar underpresterar, främst i högeffektiska applikationer eller miljöer med betydande elektriska brus.Du kan säga att LM3900 ger en robust lösning för logikoperationer, vilket säkerställer systemintegritet och stabilitet.Enhetens flexibilitet och hållbarhet vid hantering av högspänningssignaler utan att kompromissa med prestanda noteras ofta tillgångar vid hantering av komplexa elektroniska system.

Texas Instruments, med sitt huvudkontor i Dallas, Texas, sticker ut som en framstående designer och tillverkare av halvledare och integrerade kretsar som tillgodoser globala marknader.Bland de tio bästa halvledartillverkarna placerar Texas Instruments ett anmärkningsvärt fokus på analoga chips och inbäddade processorer och bildar huvuddelen av sin inkomstström.
Grundades 1930 under namnet Geophysical Service Incorporated, koncentrerade Texas Instruments ursprungligen på seismisk prospekteringsteknik.Förskjuten av tidvatten, flyttade företaget senare in i försvarselektronik innan det slutligen banbrytande halvledarindustrin på 1950 -talet.På 1980 -talet stärkte en avsiktlig pivot till analoga och inbäddade processorer sitt rykte och konkurrenskraftiga inställning inom branschen.
Texas -instrument utmärker sig i analoga chips, som konverterar faktiska signaler som ljud, temperatur och tryck till digitala data för elektroniska enheter.Företaget har också expertis i inbäddade processorer, som används i applikationer som sträcker sig från bilsystem till industriell automatisering.
LM324 (A), 224, 2902 (V), NCV2902.PDF
LM3900 integrerar fyra dubbla ingångar, internt kompenserade förstärkare utformade för enstaka drift.Det erbjuder anmärkningsvärda utgångsspänningssvängningar.Med en aktuell spegel som inte är inverterande ingångsfunktion hanterar den komplexa förstärkningsuppgifter effektivt, vilket gör det mångsidigt för en rad applikationer.
En Norton-förstärkare, även känd som en aktuell skillnadsförstärkare, inkluderar två lågimpedansströmingångar och en enda lågimpedansspänningsutgång.Utgångsspänningen är direkt proportionell mot skillnaden mellan ingångsströmmarna.Denna design lämpar sig för applikationer som kräver exakta aktuella skillnader.Dessa förstärkare ger en pålitlig lösning för specifika signalbehandlingsuppgifter, vilket förbättrar verksamhetens noggrannhet och effektivitet.
Det operativa temperaturområdet för LM3900 sträcker sig från 0 till 70 grader Celsius.Detta breda sortiment stöder prestationsstabilitet i olika miljöförhållanden, vilket gör den anpassningsbar till olika praktiska scenarier.
LM3900 innehåller fyra Norton -operativa förstärkare.Denna konfiguration stöder komplexa signalbehandlingsapplikationer inom en enda integrerad krets.Designen förbättrar effektiviteten, vilket gör den lämplig för både enkla och komplexa system.
Ja, LM3900 kan arbeta med delade förnödenheter.Denna flexibilitet möjliggör skräddarsydda strömförsörjningskonfigurationer, uppfyller specifika kretsbehov och säkerställer optimal prestanda under olika förhållanden.
Tillförselspänningen har minimal påverkan på den aktuella avloppet i LM3900.Denna egenskap säkerställer stabil drift och konsekvent prestanda, oavsett matningsspänningsfluktuationer.Sådan stabilitet visar sig vara fördelaktigt i faktiska applikationer med olika kraftförsörjningsförhållanden, vilket bibehåller tillförlitlighet och effektivitet.
Skicka en förfrågan, vi svarar omedelbart.
på 2024/10/14
på 2024/10/14
på 8000/04/18 147757
på 2000/04/18 111934
på 1600/04/18 111349
på 0400/04/18 83719
på 1970/01/1 79508
på 1970/01/1 66896
på 1970/01/1 63010
på 1970/01/1 63003
på 1970/01/1 54081
på 1970/01/1 52118