
De Mc9328mx21cvm är medlem i I.MX21 -mikroprocessorfamiljen som ursprungligen utvecklats av Freescale Semiconductor, nu en del av NXP.Byggd runt ARM926EJ-S-kärnan som kör upp till 266 MHz, var denna enhet utformad för att leverera effektiv behandling för multimedia och inbäddade applikationer.Den bredare I.MX21 -familjen delar samma kärnarkitektur men erbjuder flera varianter för att tillgodose olika behov, med skillnader i förpackningsdimensioner, termiska betyg och efterlevnadsalternativ.Dessa variationer tillät att balansera kostnader, prestanda och formfaktorkrav samtidigt som programvarukompatibilitet bibehålls i serien.
Letar du efter MC9328MX21CVM?Kontakta oss för att kontrollera nuvarande lager, ledtid och prissättning.

MC9328MX21CVM -symbol

Mc9328mx21cvm fotavtryck

MC9328MX21CVM 3D -modell
• ARM926EJ-S-processorkärna
MC9328MX21CVM drivs av en ARM926EJ-S-kärna som körs upp till 266 MHz, vilket ger en balans mellan prestanda och låg effektförbrukning.Det stöder avancerade instruktionsuppsättningar, inklusive Java -acceleration, vilket gör den lämplig för multimedia och inbäddade applikationer.
• Cachar på chip
Den integrerar en 16 kb -instruktionscache och en 16 kb -datacache.Dessa hjälper till att förbättra exekveringshastigheten och effektiviteten genom att minska behovet av ofta externt minnesåtkomst.
• Förbättrad multimedia accelerator (EMMA)
Enheten innehåller hårdvarubaserad videosceleration, vilket möjliggör smidig uppspelning av format som MPEG-4 vid QVGA-upplösning och 30 bilder per sekund.Detta minskar CPU -belastningen och förbättrar den totala multimediaprestanda.
• Avancerat visningsstöd
Den har en inbyggd LCD-styrenhet, smart LCD-styrenhet och CMOS-sensorgränssnitt.Dessa moduler tillåter sömlös hantering av grafiska skärmar och kameraingångar för bärbara enheter.
• Flexibla minnesgränssnitt
Processorn stöder SDRAM, NAND Flash med ECC, PCMCIA/CompactFlash och en allmän extern gränssnittsmodul (EIM).Denna flexibilitet gör det enkelt att integrera med olika lagringstyper i inbäddade system.
• Rika anslutningsalternativ
Det ger flera gränssnitt, inklusive USB on-the-go, Uarts, SPI, I²C, SSI/I² för ljud och en 1-tråds styrenhet.Med dubbla MMC/SD -kortplatser och IRDA -stöd kan det hantera både trådbundna och trådlös kommunikation.
• Systemkontroll och tidpunkt
Enheten integrerar timers, PWM -moduler, en vakthundstimer och en klocka.Dessa säkerställer exakt tidpunkt, kraftkontroll och systemstabilitet vid långsiktig drift.
• Lågeffekt
MC9328MX21CVM är utformad med avancerad krafthantering, som stöder aktiva, sömn- och standby -lägen.Den förbrukar endast cirka 120 mA under full drift och mindre än 1 mA i standby, vilket förlänger batteritiden i bärbara system.
• Industrikvalitet
Förpackad i en 289-stifts MAPBGA fungerar den över ett brett industriellt temperaturområde (–40 ° C till +85 ° C).Den uppfyller också AEC-Q100-kvalifikation, vilket säkerställer hållbarhet i hårda miljöer.
• Integrerad felsökning och DMA -stöd
Processorn innehåller ett JTAG -felsökningsgränssnitt och en Direct Memory Access (DMA) -kontroll.Dessa funktioner effektiviserar mjukvaruutveckling och förbättrar dataöverföringseffektiviteten i inbäddade applikationer.

I.MX21 -blockdiagrammet för MC9328MX21CVM visar hur chipet är byggt och vilka funktioner det stöder.I mitten är ARM926EJ-S-processorn, med inbyggd instruktion och datacachar, som driver huvudprogrammen.Systemkontrollblocket hanterar start, klockgenerering och felsökning, medan standard I/O -blocket tillhandahåller timers, vakthund, PWM, GPIO och en DMA -styrenhet för grundläggande systemuppgifter.Mänskligt gränssnittsfunktioner som LCD/SLCD -styrenheten, Camera Interface (CSI) och knappsatsstöd Låt chipet ansluta direkt till skärmar och inmatningsenheter.
För multimedia hanterar EMMA -acceleratoren videouppspelning och bearbetning, vilket minskar arbetsbelastningen på CPU.Anslutningen är också stark, med USB OTG, UART, SPI, I²C, IRDA, 1-tråd och ljudgränssnitt för koppling till kringutrustning och externa enheter.På minnessidan fungerar chipet med SDRAM, NAND FLASH, PCMCIA/CF och MMC/SD -kort, och erbjuder flexibel lagringsutvidgning.Sammantaget kombinerar I.MX21 bearbetning, multimedia, anslutning och minnesstöd till en effektiv plattform för inbäddade applikationer.

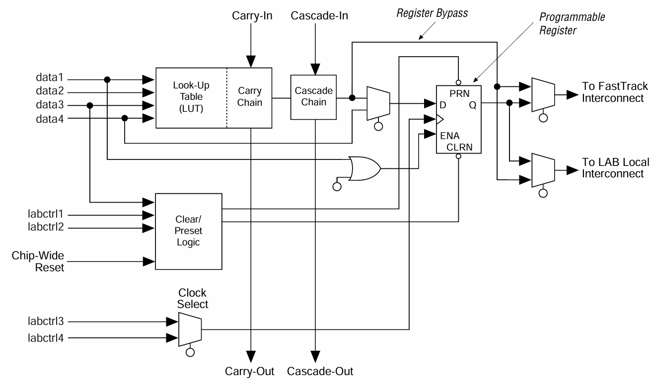
Multimedia -acceleratorn (EMMA) i MC9328MX21CVM är byggd för att påskynda video- och bilduppgifter så att huvudarmkärnan inte blir överbelastad.Uppslagstabellen (LUT) är där ingångsdata behandlas, medan bär- och kaskadkedjorna hjälper till att hantera matematik och logikoperationer över flera steg.Detta gör att chipet kan bearbeta pixlar och multimediedata snabbare.Det programmerbara registret lagrar tillfälligt resultat och fungerar med systemklockan, medan den tydliga/förinställda logiken ser till att systemet kan återställas eller initialiseras korrekt.Ett klockvalsblock låter systemet välja rätt timingkälla för multimediafunktioner.Slutligen kan utgångarna gå till antingen en fasttrack-sammankoppling för höghastighetsöverföringar eller en lokal sammankoppling för närliggande kretsanvändning.Sammantaget gör Emma videouppspelning, kodning och bildbehandling snabbare och effektivare, vilket sparar kraft för inbäddade applikationer.
|
Typ |
Parameter |
|
Tillverkare |
NXP USA Inc./ Freescale
Halvledare |
|
Serie |
i.mx21 |
|
Förpackning |
Bricka |
|
Delstatus |
Föråldrad |
|
Grundprocessor |
Arm926ej-s |
|
Antal kärnor/bussbredd |
1 kärna, 32-bitars |
|
Hastighet |
266 MHz |
|
Ramkontroller |
Sdram |
|
Grafikacceleration |
Inga |
|
Display & Interface Controllers |
Knappsats, LCD |
|
USB |
USB 1.x (2) |
|
Spänning - i/o |
1,8 V, 3,0 V |
|
Driftstemperatur |
-40 ° C ~ 85 ° C (TA) |
|
Monteringstyp |
Ytfäste |
|
Förpackning / fodral |
289-LFBGA |
|
Leverantörspaket |
289-PBGA (17 × 17) |
|
Ytterligare gränssnitt |
1-tråd, i²c, i²s, spi, ssi, mmc/sd, uart |
|
Basproduktnummer |
Mc9328mx21 |
1. Bärbara multimediaenheter
MC9328MX21CVM är väl lämpad för bärbara multimediaprodukter som MP3-spelare, handhållna PDA och digitala kameror.Dess integrerade multimedia -accelerator (EMMA) möjliggör smidig videouppspelning och ljudbehandling utan att starkt ladda CPU.Denna kombination av prestanda och låg effektförbrukning förlänger batteritiden, vilket gör den idealisk för konsumentelektronik på resumen.
2. Smartphones och meddelandenheter
Med stöd för LCD -skärmar, kameragränssnitt och flera anslutningsalternativ är processorn ett starkt val för smartphones och meddelanden.Det tillåter videouppspelning, ljudströmning och effektiv lagringshantering, som är bra för mobilkommunikation.Lågkraftsdesignen säkerställer att dessa enheter förblir lätta, lyhörda och batterivänliga.
3. Konsumentelektronik och webbapparater
MC9328MX21CVM ger en balanserad blandning av anslutning, minnesutvidgning och multimediastöd för produkter som bärbara webbläsare, trådlösa kommunikatörer och interaktiva prylar.USB OTG, MMC/SD -stöd och nätverksgränssnitt ger flexibilitet i byggnadsanslutna enheter.Dessa funktioner gör det attraktivt för kostnadskänsliga produkter som fortfarande kräver rik funktionalitet.
4. Industri- och bilapplikationer
Tack vare dess industriella kvalitetstemperaturområde och robust tillförlitlighet kan MC9328MX21CVM också användas i inbäddade industri- och bilsystem.Den stöder grafiska skärmar, dataloggning och kontrollgränssnitt i miljöer där robust drift krävs.Dess effekteffektivitet och flera I/O -gränssnitt möjliggör enkel integration i infotainmentsystem, kontrollenheter eller bärbara industriella verktyg.
5. Video- och övervakningssystem
Processors hårdvaruaccelerations- och kamerasensorgränssnitt gör det lämpligt för lågkraftsvideoupptagning och uppspelningssystem.Den kan hantera videokodning och avkodningsuppgifter medan du tillhandahåller lagrings- och visningsfunktioner.Detta gör det värdefullt i ingångsnivåövervakning eller övervakningsanordningar där energieffektivitet och kompakt storlek är nyckeln.
|
Specifikationer |
Mc9328mx21cvm |
Mc9328mx21cvk |
Mc9328mx21vm |
Mc9328mx21vk |
Mc9328mx21dvm |
Mc9328mx21dvk |
|
Processorkärna |
ARM926EJ-S, 266 MHz |
ARM926EJ-S, 266 MHz |
ARM926EJ-S, 266 MHz |
ARM926EJ-S, 266 MHz |
ARM926EJ-S, 266 MHz |
ARM926EJ-S, 266 MHz |
|
Cache på chip |
16 KB I-Cache + 16 KB D-Cache |
16 KB I-Cache + 16 KB D-Cache |
16 KB I-Cache + 16 KB D-Cache |
16 KB I-Cache + 16 KB D-Cache |
16 KB I-Cache + 16 KB D-Cache |
16 KB I-Cache + 16 KB D-Cache |
|
Multimediastöd |
Emma (MPEG-4, Video Accel.), LCDC, CSI |
Emma (MPEG-4, Video Accel.), LCDC, CSI |
Emma (MPEG-4, Video Accel.), LCDC, CSI |
Emma (MPEG-4, Video Accel.), LCDC, CSI |
Emma (MPEG-4, Video Accel.), LCDC, CSI |
Emma (MPEG-4, Video Accel.), LCDC, CSI |
|
Minnesgränssnitt |
SDRAM, NAND w/ECC, PCMCIA/CF, MMC/SD |
SDRAM, NAND w/ECC, PCMCIA/CF, MMC/SD |
SDRAM, NAND w/ECC, PCMCIA/CF, MMC/SD |
SDRAM, NAND w/ECC, PCMCIA/CF, MMC/SD |
SDRAM, NAND w/ECC, PCMCIA/CF, MMC/SD |
SDRAM, NAND w/ECC, PCMCIA/CF, MMC/SD |
|
Anslutning |
USB OTG, UARTS, SPI, I²C, SSI/I²S, IRDA, 1-WIRE |
USB OTG, UARTS, SPI, I²C, SSI/I²S, IRDA, 1-WIRE |
USB OTG, UARTS, SPI, I²C, SSI/I²S, IRDA, 1-WIRE |
USB OTG, UARTS, SPI, I²C, SSI/I²S, IRDA, 1-WIRE |
USB OTG, UARTS, SPI, I²C, SSI/I²S, IRDA, 1-WIRE |
USB OTG, UARTS, SPI, I²C, SSI/I²S, IRDA, 1-WIRE |
|
Pakettyp |
MAPBGA-289 |
MAPBGA-289 |
MAPBGA-289 |
MAPBGA-289 |
MAPBGA-289 |
MAPBGA-289 |
|
Tonhöjd / storlek |
0,8 mm / 17 × 17 mm |
0,65 mm / 14 × 14 mm |
0,8 mm / 17 × 17 mm |
0,65 mm / 14 × 14 mm |
0,8 mm / 17 × 17 mm |
0,65 mm / 14 × 14 mm |
|
Temperaturområde |
–40 ° C till +85 ° C |
–40 ° C till +85 ° C |
0 ° C till +70 ° C |
0 ° C till +70 ° C |
–30 ° C till +70 ° C |
–30 ° C till +70 ° C |
|
Kvalitet |
Industriell |
Industriell |
Kommersiell |
Kommersiell |
Utökad |
Utökad |
|
Livscykelstatus |
Föråldrad |
Föråldrad |
Föråldrad |
Föråldrad |
Föråldrad |
Föråldrad |
Innan MC9328MX21CVM: s programmering är det viktigt att förstå att denna processor är en del av I.MX21 -familjen, designad med en blandning av multimedia, minne och anslutningsfunktioner.Programmering involverar både initialisering av hårdvara och mjukvarukonfiguration för att säkerställa stabil och effektiv systemdrift.
1. Referensdokumentation
Det första steget är att granska databladet och referenshandboken för MC9328MX21CVM.Dessa dokument ger information om registerkartor, klockinställning, PIN -funktioner och startlägen.Utan detta kan felkonfigurationer i senare steg orsaka startfel eller instabil prestanda.
2. Hårdvaru- och startkonfiguration
Konfigurera sedan strömförsörjningen, klockingången och återställer kretsar enligt enhetskraven.Startkonfigurationsstiften bestämmer hur processorn laddar initial kod, vare sig det är från NOR -, NAND -blixt eller seriekällor.Rätt installation i detta skede säkerställer att CPU har en giltig exekveringsväg efter återställning.
3. Pin Multiplexing (I/O Setup)
MC9328MX21CVM använder multiplexerade stift, vilket innebär att en stift kan servera flera funktioner.Genom funktionsmultiplexeringskontrollregistren (FMCR) tilldelar du stift till kringutrustning som UART, SPI eller LCD.Korrekt I/O -konfiguration är viktigt för kringutrustning att kommunicera som förväntat.
4. Klocka och timerinitiering
Processorn kräver klockkällor för kärnan, kringutrustning och multimediamoduler.Att ställa in klockgenereringsmodulen säkerställer att varje delsystem körs med rätt hastighet.Tidtagare och vakthundar kan sedan aktiveras för att tillhandahålla systemtiming och säkerhet.
5. Minneskonfiguration
Externt minne, såsom SDRAM, NAND Flash eller MMC/SD, måste initialiseras med rätt tidpunkt och styrsignaler.Processorn stöder felkorrigering (ECC) för NAND för att förbättra tillförlitligheten.Korrekt minnesinställning gör att systemet kan ladda och lagra kod eller data effektivt.
6. Perifer initialisering
Efter minnet, aktivera och konfigurera standardpresterare som UARTS, USB OTG, I²C och ljudgränssnitt.Varje modul styrs genom dedikerade register, där baudhastigheter, överföringslägen och avbrottsinställningar definieras.Detta steg gör det möjligt för systemet att ansluta och interagera med externa enheter.
7. Bootloader eller OS -lastning
När hårdvaran är stabil laddar du startlastaren eller operativsystemet i SDRAM eller Flash.Bootloader sätter upp exekveringsmiljön och pekar programräknaren till rätt adress.Vid denna tidpunkt kan processorn börja köra applikationer på användarnivå.
8. Multimedia -acceleratorkonfiguration
Om multimediafunktioner krävs måste den förbättrade multimedia -acceleratorn (EMMA) och LCD/CSI -styrenheter konfigureras.Dessa hårdvarublock hanterar videouppspelning, bildfångst och visningsuppdateringar.Att använda dem avlastar tunga bearbetningsuppgifter från CPU och förbättrar effektiviteten.
9. Felsökning och validering
Med kärnan och kringutrustning kör, använd JTAG eller liknande felsökningsverktyg för att testa systemet.Kontrollera om minnet läser/skriver, perifera utgångar och multimediafunktioner fungerar som avsedda.Felsökning i detta skede säkerställer stabilitet innan man distribuerar till applicering.
10. Kraft- och prestationsoptimering
Slutligen konfigurera lägen med låg effekt och aktivera vakthunden för systemsäkerhet.Att använda DMA -styrenheter för dataöverföringar minskar också CPU -belastning och ökar effektiviteten.Optimering av både kraft och prestanda hjälper till att förlänga batteriets livslängd i bärbara applikationer samtidigt som systemet är lyhörda.
• Effektiv LCD -hantering med smart uppdatering sparar ström.
• Hårdvaruassisterad kamera och videobehandling minskar CPU-belastningen.
• Kostnadseffektivt NAND + SDRAM-minnesstöd.
• Välbalanserad SOC-integration av multimedia, minne och I/O.
• Låg effektförbrukning idealisk för bärbara enheter.
• Använder äldre ARM9 -kärna, begränsad prestanda enligt dagens standarder.
• Begränsad modern programvara och ekosystemstöd.
• Ingen skalbarhet med avancerade funktioner som multikärnor eller GPU: er.
• Föråldrad enhet, svårare att källa för nya mönster.
• Mindre framtidssäker för långsiktig produktutveckling.

|
Typ |
Parameter |
|
Pakettyp |
LFBGA (Low-Profile Fine Pitch BGA) |
|
Kroppsstorlek (L × W) |
17 mm × 17 mm |
|
Bollplan |
0,8 mm |
|
Bollräkning |
289 |
|
Bolldiameter |
0,35 mm - 0,45 mm |
|
Övergripande pakethöjd |
1,6 mm (max) |
|
Sitthöjd |
0,20 mm - 0,34 mm |
|
Indexmärke (A1 -hörnet) |
Stift 1 orienteringsindikator |
|
Bolllayout |
18 × 18 rutnät med mitt tomrum |
|
Monteringstyp |
Ytfäste |
MC9328MX21CVM utvecklades och tillverkades ursprungligen av Freescale halvledare, ett företag som specialiserat sig på inbäddade processorer och system-på-chip-lösningar.2015 förvärvades Freescale av NXP Semiconductors, en global ledare inom säker anslutning och inbäddad bearbetningsteknik med huvudkontor i Nederländerna.I dag, Nxp är den officiella tillverkaren och vårdnadshavaren för I.MX21 -familjen, inklusive MC9328MX21CVM, och tillhandahåller all teknisk dokumentation, datablad och äldre stöd för denna enhet.Medan delen nu är föråldrad fortsätter NXP att upprätthålla produktinformation för långsiktiga kunder och leder designers mot sina nyare I.MX-familjer som ersättare.
MC9328MX21CVM kombinerar en ARM9 -kärna, video- och visningsstöd, minnesflexibilitet och många anslutningsalternativ för att leverera tillförlitlig prestanda med låg effekt.Det kan programmeras i tydliga steg, från effektinställningar och stiftinställningar till minne, kringutrustning, multimedia och systemtestning.Dess styrkor är krafteffektivitet, multimediahantering och brett I/O -stöd, medan dess gränser är en äldre kärna och mindre modern mjukvarusstöd.Även om det nu är föråldrat är det fortfarande användbart för att underhålla äldre system, och NXP ger vägledning för att flytta till nyare i.mx -processorer.
Skicka en förfrågan, vi svarar omedelbart.
Ja, tack vare dess industriella temperaturintervall (–40 ° C till +85 ° C) och AEC-Q100-kvalifikation kan processorn användas i bilinotainment, displayenheter och kontrollapplikationer där robust tillförlitlighet krävs.
Processorn drar cirka 120 mA i full drift och mindre än 1 mA i standby -läge.Denna effektiva krafthantering gör det bra för bärbara och batteridrivna enheter.
Det stöder flera minnesgränssnitt, inklusive SDRAM, NAND Flash med ECC, PCMCIA/CompactFlash och MMC/SD -kort.Denna flexibilitet gör det möjligt att integrera olika lagringsalternativ.
Ja, den integrerade förbättrade multimedia-acceleratorn (EMMA) stöder MPEG-4 videouppspelning vid QVGA-upplösning och 30 bilder per sekund.Denna hårdvaruacceleration minskar CPU -belastningen och förbättrar multimediaprestanda.
Även om det är tekniskt möjligt är det inte idealiskt att använda MC9328MX21CVM i nya mönster på grund av begränsad tillgänglighet och brist på långsiktigt ekosystemstöd.Många rekommenderas att använda nuvarande I.MX-familjer för framåtblickande projekt.
på 2025/08/26
på 2025/08/26
på 8000/04/19 147781
på 2000/04/19 112051
på 1600/04/19 111352
på 0400/04/19 83806
på 1970/01/1 79610
på 1970/01/1 66991
på 1970/01/1 63113
på 1970/01/1 63051
på 1970/01/1 54097
på 1970/01/1 52200