
De STM32F446 Serie, som använder Arm® Cortex®-M4-processorn, visar avancerade funktioner i inbäddad systemdesign.Med hastigheter som når upp till 180 MHz och inkluderingen av en flytande punkt-enhet förbättrar serien processer som involverar beräkningar med en enda precision.Minneskyddsfunktioner och DSP -instruktioner används för att upprätthålla programens integritet, särskilt inom intrikata projektinställningar.Denna serie integrerar höghastighets blixtminne på upp till 512 kbyte, tillsammans med 128 kbyte SRAM och upp till 4 kbyte backup SRAM.Denna kombination gör det möjligt för krävande applikationer att uppnå snabb datatillgång och lagring, effektivt hantera ett omfattande utbud av I/OS och kringutrustning via flera bussystem.Strukturen förenklar genomförandet av intrikata uppgifter.
För att maximera prestanda tjänar strategisk uppgiftsfördelning såsom delegering av komplexa beräkningar till specialiserade enheter till att höja systemets totala effektivitet.STM32F446-serien är utrustade med tre 12-bitars ADC och två DAC och utmärker sig i bearbetning av exakta analoga signaler.En lågeffekt RTC bidrar till scenarier som kräver noggrann tidshantering med begränsade kraftresurser.Olika tidtagare, inklusive de som är utformade för PWM och motorstyrning, ger sofistikerade kontrollalternativ inom automatisering och robotapplikationer.Serien har omfattande kommunikationsgränssnitt som möjliggör bred anslutning, idealisk för integrerade system i dagens tekniska landskap.Dessa gränssnitt stöder fluidinteraktion med externa enheter, vilket främjar robust och datautbyte.Att fokusera på anslutningsstabilitet och minimera latens är behovet av att säkerställa att system inte bara är lyhörda utan också pålitliga.



Minnesresurser i mikrokontrollern inkluderar 512 kbyte blixt och 128 kbyte SRAM.Denna kapacitet är anpassningsbar till olika sofistikerade uppgifter, tack vare dess flexibilitet för att stödja ett brett spektrum av externa minnestyper.Många tycker om friheten att anpassa systemdesign för att tillgodose specifika databehandlings- och lagringsbehov.
Med exceptionell anslutning har STM32F446 många gränssnitt, såsom USB, I2C, USARTS, SPI och CAN.Dessa alternativ säkerställer smidig driftskompatibilitet mellan olika enheter och system och betjänar ett brett utbud av industriella och konsumentbehov.De olika anslutningserbjudandena är avgörande för att skapa effektiva IoT -lösningar, där systeminteraktioner kräver uppmärksamhet.
Mikrokontrollern presenterar ett quadspi-gränssnitt med dubbla lägen som påskyndar dataöverföring, för applikationer där tidpunkten påverkar resultaten.Sofistikerad klocka och krafthantering stöder smart energianvändning, vilket möjliggör kraftbesparande tekniker samtidigt som man upprätthåller prestandaintegritet.Dessutom möjliggör de olika effektlägena adaptiva energilösningar skräddarsydda till distinkta operativa krav.
Det ger stöd för applikationer, med sina omfattande timers och avbrottsfunktioner som säkerställer exakt kontroll.Detta kan vara anmärkningsvärt inom automatisering och robotik, där noggrannhet i tidpunkten kan transformera systemets effektivitet.Adeptly -inställning av dessa timers kan markant förbättra dynamiken i sådana system.
Avancerade felsökningsverktyg ger möjlighet att utföra grundliga systemanalyser och felsöka effektivt potentiella problem.Denna förmåga att dissekera systembeteende minskar utvecklingscyklerna samtidigt som slutproduktens pålitlighet förbättras.Rollen för sofistikerade felsökningsgränssnitt för att skapa framgångsrika, bestående lösningar.STM32F446-mikrokontrollern integreras en robust uppsättning av högpresterande datoranvändning, bred anslutning och skicklig energihantering.Denna blandning av funktioner placerar den som ett optimalt val för tekniska insatser som balanserar innovation med praktiska krav.
Tekniska specifikationer, funktioner och parametrar för STMicroelectronics STM32F446, tillsammans med komponenter som är jämförbara med STM32F446ZCH6.
|
Typ |
Parameter |
|
Livscykelstatus |
Aktiv (senast uppdaterad: 6 månader sedan) |
|
Yttyp |
Rohs |
|
Monteringstyp |
Ytfäste |
|
Antal stift |
144 |
|
Förpackning / fodral |
144-LFBGA |
|
Datakonverterare |
ADC 16-bitars, DAC 24-bitars |
|
Förpackning |
Cut Tape (CT) |
|
Serie |
STM32H7 |
|
Lödmaskmonteringsledning (SML) |
PB (bly) |
|
ECCN -kod |
5A991.A-2 |
|
Terminal |
Sn |
|
Terminalhöjd |
0,5 mm |
|
Terminalposition |
BOTTEN |
|
Frekvens |
550MHz |
|
Leveransspänning-min (V) |
1.71V |
|
Tillförselspänning-max (V) |
3.6V |
|
Leveransspänningstyp (V) |
1.8V |
|
Spänning - leverans (max) |
3.6V |
|
Oscillator |
Inre |
|
Programminnesstorlek |
2 GB |
|
Programminnetyp |
FLASH |
|
Leverantör |
150 mA |
|
I/O -stift |
168 |
|
Stiftförändrad |
Ja |
|
CPU -familj |
Arm Cortex-M7 |
|
Extern bussdatabredd |
32 |
|
Bredd |
7mm |
|
Blystatus |
ROHS -kompatibel |
|
Fabriksledning |
12 veckor |
|
Förpackning / fodral |
144-LFBGA |
|
Antal I/OS |
168 |
|
Driftstemperatur |
-40 ° C till +105 ° C |
|
Delstatus |
Aktiv |
|
Antal avslutningar |
144 |
|
Terminalposition |
BOTTEN |
|
Leveransspänning |
1.8V |
|
Frekvens |
550MHz |
|
Datahastighet - Max |
2400 mt/s |
|
Minnesstorlek |
256 kb |
|
Ramstorlek |
1 GB |
|
Cellular / Wi-Fi / Bluetooth |
GSM, GPRS, Edge, WCDMA, LTE, Bluetooth, Wi-Fi |
|
Kärnor |
1 |
|
Kanal |
32 |
|
Busskanaler |
12 |
|
Adressbussbredd |
32 |
|
Databussbredd |
32 |
|
Längd |
7 cm |
|
Bredd |
7 cm |
|
ROHS -status |
ROHS -kompatibel |


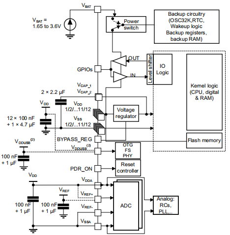
Laddningskondensatorer är avgörande för att upprätthålla stabila spänningsnivåer och samtidigt minska brus i elektroniska kretsar.De hanterar övergående svar och utformar därmed kretsfunktionalitet.Genom att noggrant välja och placera dessa kondensatorer kan du stärka signalintegritet och bromsa elektromagnetisk störning.Noggrann bedömning av PIN -parametrar under olika lastningsscenarier är ett steg mot validering av designlokaler och implementering av nödvändiga modifieringar.Genom att använda modernaste mätmetoder, inklusive tidsdomänreflektometri, belyser de komplexa interaktioner mellan kondensatorer och ytterligare kretskomponenter.

Effektiv kretskonstruktion hänger på en nyanserad förståelse av spänningsparametrar, som bildar en plan som inte bara främjar komponentkompatibilitet utan också stärker systemets pålitlighet.Att anpassa sig till dessa spänningsnormer hjälper till att undvika skadliga variationer, som potentiellt kan destabilisera kretsar.En väl genomförd spänningsplan påverkar hållbarheten och fortsatt funktionalitet för elektroniska enheter.Att inleda kretsdesign kräver uppmärksamhet på beprövade tillvägagångssätt och säkerställer att alla stift regleras exakt för effektiv drift.Användningen av toppnivån för spänningsreferenskomponenter håller ner spänningsuniformiteten över hela linjen och därmed upprätthåller signalkvaliteten.Integrering av återkopplingsslingor i konstruktioner möjliggör omedelbara spänningsjusteringar mitt i variationer och håller prestanda på topp.

Strömförsörjningsinställningen måste se till att VDDA och VSSA är anslutna till VDD respektive VSS.Detta arrangemang hjälper till att anpassa kraftreferenserna för både analoga och digitala sektioner i kretsen, vilket minskar potentiella felanpassningar som kan störa funktionaliteten.Miljöer med blandade signaler kräver en harmonisk maktbalans, eftersom det djupt påverkar det övergripande systemets operativa pålitlighet.
Vissa paketkonfigurationer drar nytta av hängiven USB -krafthantering.Denna funktionalitet stabiliserar operationerna över olika enhetsinställningar.USB-krafthantering mildrar påverkan av kraftöverspänningar på anslutna kringutrustning, särskilt i bärbara och kompakta enheter där rymdbesparande och kraftanvändningsoptimering beundras.Dessa insikter härrör från designmetoder som prioriterar belastningsstabilitet.
Att etablera en pålitlig kraftlayout har betydelse.Strömförsörjningslinjeinstabiliteter eller brus kan resultera i ojämn funktionalitet, vilket påverkar enhetens effektivitet.I intrikata system ökar stark krafthantering effektivt pålitlighet och produktion, vilket speglar industristandarder som förlitar sig på rigorös testning och validering för att upprätthålla exceptionell kvalitet.
För att öka stabiliteten kan utplaceringen av filtreringskondensatorer nära strömförbindelser vara fördelaktiga.De undertrycker spänningsfluktuationer och minimerar brus och levererar en renare kraftkälla.Att använda exakta jordningsstrategier och utformade PCB -vägkonstruktioner kan ytterligare motverka potentiella störningar.Dessa tillvägagångssätt återspeglar verkligheten där tankeväckande designjusteringar leder till märkbara förbättringar i enhetens effektivitet.
STM32F446 -mikrokontrollern sticker ut för sin anpassningsförmåga över ett brett utbud av applikationer, från IoT -system till industriella miljöer.Den tillgodoser olika tekniska behov, förbättrar både automatisering och elektronik.
I IoT -ekosystemet bidrar STM32F446 till förbättrad anslutning och datahantering.Det ligger till grund för sofistikerade nätverksprotokoll, vilket gör det möjligt för smarta enheter att kommunicera effektivt.Detta stöder applikationer som smarta hem och intelligenta transportsystem, där tillförlitlig anslutning behövs.
I industriella miljöer används STM32F446 för att främja automatisering och finjusterad kontroll.Det möjliggör sömlös integration av sensorer och ställdon för samtida tillverkning och kvalitetssäkringsprocesser.
Branscher som använder STM32F446 för motorstyrning och automatiseringsrapport förbättrade driftseffektiviteten och produktkvaliteten, vilket återspeglar dess roll för att omvandla industriella metoder.
Exceptionell prestanda i motorstyrning är ett kännetecken för denna mikrokontroller som erbjuder exakt kontroll över hastighet och position.Det är utbrett i robotik och elektriska fordon, där exakthet och krafteffektivitet är bra.
Inom medicinsk utrustning firas STM32F446 för sina pålitlighet och säkerhetsfunktioner.Det underlättar skapandet av enheter från bärbar diagnostik till intrikata övervakningssystem för exakt patientvård.
I hushållsapparater ger STM32F446 avancerade funktioner som energieffektiva operationer och intelligenta kontrollsystem, berikande och främjande hållbarhet.Smarta apparater, såsom tvättmaskiner och kylskåp, använder dessa mikrokontroller för att öka energieffektiviteten och operationell anpassningsförmåga, uppfylla förväntningarna för tekniskt integrerat boende.

Stmicroelectronics framträder som ledande inom halvledarinnovation och erbjuder avancerade lösningar inom mikroelektronik.Denna drivkraft är tydlig i sitt starka fokus på System-on-Chip (SOC) -teknologi och förkroppsligar en passion för att forma framtiden för modern elektronik.Genom strategiska allianser och framsyn ökar Stmicroelectronics sin förmåga att hantera komplexa utmaningar.Denna strategi bevisar att navigera i snabba konsumenternas efterfrågan och säkerställa att företaget förblir anpassningsbart och starkt.Med en mängd expertis och ett engagemang för samarbetsutveckling fortsätter Stmicroelectronics att påverka halvledarindustrin.
Materialbarriärväska 17/dec/2020.pdf
Mult Dev A/T CHGS 13/dec/2021.pdf
Skicka en förfrågan, vi svarar omedelbart.
på 2024/10/29
på 2024/10/29
på 8000/04/18 147757
på 2000/04/18 111937
på 1600/04/18 111349
på 0400/04/18 83721
på 1970/01/1 79508
på 1970/01/1 66913
på 1970/01/1 63048
på 1970/01/1 63012
på 1970/01/1 54081
på 1970/01/1 52130