
De UC3843 PWM-styrenhet förbättrar prestandan för DC-till-DC-omvandlare och offline-system genom att säkerställa exakt spänningskontroll och stabilt strömflöde med minimala externa komponenter.Det stöder två lägen: spänningsläge, som säkerställer stabil utgångsspänning för känsliga system och strömläge, som stabiliserar utgångsström för applikationer som Switch Mode Power Supplies (SMP).UC3843, som används i enheter som batteriladdare och spänningsregulatorer, ger effektiv, pålitlig krafthantering med exakt strömreglerad PWM-kontroll, vilket gör den idealisk för energieffektiva och robusta systemkonstruktioner.
UC3843 fungerar som en nyckelkomponent i kraftförsörjningssystem genom att använda pulsbreddmodulering (PWM) för att reglera krafttransformation.Den justerar tullcykeln för omkopplingstransistorn för att hantera ingångsspänningsvariationer och fluktuerande belastningar, vilket säkerställer stabilitet i Buck eller öka konfigurationer.I bockläge, UC3843 minskar ingångsspänningen till en lägre, stabil utgång, skyddar elektroniska komponenter och förbättrar effektiviteten.I Boost -läge, det ökar ingångsspänningen, vilket gör den idealisk för batteridrivna enheter som kräver spänningsförstärkning.UC3843: s styrmekanism förlitar sig på att ta prov på utspänningen och jämföra den med en stabil referensspänning.Eventuella avvikelser korrigeras genom att justera PWM -signalen, vilket säkerställer konsekvent utgång trots förändringar i ingång eller belastning.UC3843: s prestanda beror på exakt integration med externa komponenter.Korrekt anpassning av specifikationer säkerställer stabilitet under varierande förhållanden och låser upp IC: s fulla potential för överlägsen krafthantering.

|
Pin No. |
Stiftnamn |
Beskrivning |
|
1 |
Comp/komparator |
Utgångsstift ansluten till spänningsåterkopplingsstiftet genom
ett motstånd och kondensator som tillhandahåller en 1 MHz lågimpedanssignal baserad på
spänningsvariationer. |
|
2 |
VFB/spänningsåterkoppling |
Inmatningsstift till felförstärkaren, som ger variationen
i spänningsnivåer till IC. |
|
3 |
Nuvarande mening |
Övervakar kretsströmmen via ett shuntmotstånd, med
Spänning över den som ges som feedback till denna stift. |
|
4 |
RT (Timing Motstånd) / CT (Timing CaPacitor) |
Ansluter till den interna oscillatorn, som är inställd med
ett yttre motstånd och kondensator. |
|
5 |
Gard |
Kretsens markstift. |
|
6 |
Produktion |
Matar ut Pulse-breddmoduleringssignalen (PWM) baserad på
Feedback, används för att byta elektroniska enheter. |
|
7 |
Vcc |
Spänningsförsörjningstift för IC. |
|
8 |
Vref |
Referensspänningsstift, på vilken PWM -signalgenerering
är baserad. |
|
Funktion/specifikation |
Information |
|
Typ |
PWM-styrenhet |
|
Antal stift |
8 |
|
Driftsspänningsområde |
7.0V - 8.2V |
|
Högutgångsspänning |
13,5V |
|
Utgångsstiftström |
1A |
|
Maximal källström |
22mA |
|
Analog ingångsområde |
-0,3V till 6,3V |
|
Få |
3v |
|
Typisk svängningsfrekvens |
52 KHZ |
|
Låg utgångsspänning |
0,08V |
• UC3842
• UC2842
• SG2524
• UC3844

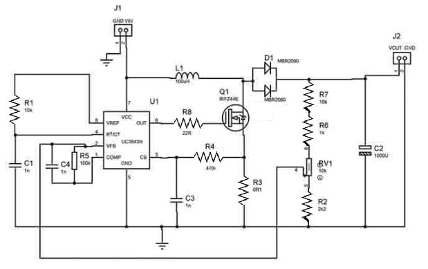
Att utforma en DC-till-DC-boostomvandlare innebär att du väljer och monterar komponenter som arbetar tillsammans för att effektivt öka en DC-spänning.I hjärtat av detta system är UC3843 PWM -styrenheten, en högt ansedd IC känd för sin effektivitet i hantering av kraftomvandlingar.Key components in this setup include jumper wires, the UC3843 IC, an MBR2060CT Schottky diode, an IRFZ44 MOSFET, a 100µH inductor, 1nF capacitors, a 10k trimpot, a 0.1Ω 5W resistor, a 470Ω resistor, several 10k resistors, 1000µF 50V capacitors, ett 22Ω -motstånd, ett 2,2 kΩ -motstånd, 100K -motstånd och ett 2x2 -stifts terminalblock.Varje del väljs noggrant för att säkerställa att kretsen fungerar pålitligt och levererar stabil och effektiv spänningsomvandling.
UC3843 IC är designad för strömförsörjningsapplikationer, utrustade med funktioner som en mjukstartfunktion, överspänningsskydd och intern temperaturkompensation.Den fungerar med en fast frekvens på 50 kHz, vilket säkerställer en stabil och pålitlig prestanda.IC integrerar komponenter som en felförstärkare, en spänningsreferens, en PWM -komparator, en oscillator och en extern MOSFET -drivrutin.Dess mångsidighet över olika pakettyper (SOP, TO-220 och DIP) gör att den kan anpassa sig till olika mönster.IC fungerar tillsammans med externa kondensatorer och motstånd för att reglera spänningen effektivt, vilket gör det lämpligt för ett brett utbud av kraftkonvertering.
IRFZ44 MOSFET fungerar som växlingskomponenten i omvandlaren och spelar en roll i att trappa upp spänningen.Den är känd för sin låga motståndskraft och minimerar effektförluster medan han hanterar höga strömmar och spänningar.Korrekt termisk hantering, såsom att använda en lämplig kylfläns, förhindrar överhettning och säkerställer kontinuerlig drift.Att välja lämpliga grindmotstånd förbättrar MOSFET: s växlingsprestanda, vilket säkerställer effektiv drift under olika belastningar.
MBR2060CT är en Schottky -diod som valts för sin låga spänningsfall, vilket förbättrar kretsens effektivitet.Det fungerar som en frihjuldiod, vilket gör att strömmen kan flyta i en riktning när MOSFET är avstängd.Denna funktion skyddar kretsen från omvända strömmar medan du stöder höghastighetsomkoppling.Genom att försiktigt matcha diodens spänning och nuvarande betyg till kretsens krav maximeras hållbarhet och effektivitet.
Den 100 uh -induktorn är en nyckelkomponent som lagrar energi under MOSFET: erna i fas och släpper den under off -fasen och stiger upp spänningen.Att välja en induktor med en hög mättnadsström och låg seriemotstånd behövs för att minimera energiförluster.Detta säkerställer att omvandlaren upprätthåller stabil spänningsutgång även under varierande belastningsförhållanden, vilket ger konsekvent prestanda.
10K -trimpoten används för att justera utgångsspänningen.Integrerad i IC: s återkopplingsslinga gör det möjligt för exakt kalibrering att uppfylla specifika spänningskrav.Att välja en trimpot med lämpliga motståndsvärden säkerställer att utgångsspänningen är stabil och exakt reglerad.Denna exakta kontroll är behovet av att driva känsliga enheter som bärbara datorer, LED -drivrutiner och smartphones, som kräver högre och konsekventa spänningsnivåer.
• Kräver färre externa komponenter, förenkla kretsdesign.
• Stöder Offline Converter -applikationer.
• Har automatisk utfodringskompensation för stabilitet.
• Aktiverar effektiv strömläge drift upp till 500 kHz, idealisk för högfrekvent användning.
• kostnadseffektivt och minskar komplexiteten
• Känslig för underspänning, utmanande i instabila kraftmiljöer.
• Potentiella problem med strömförsörjning kräver noggrann designplanering.
• Icke -linjäritet komplicerar precisionsuppgifter, krävande kalibrering och testning.
• kräver kretsändringar och förbättrad termisk hantering.
I kraftelektroniken är UC3843 PWM -styrenheten mycket värderad för sin effektivitet och noggrannhet.Det ökar kraftleveransen genom att minska förluster och säkerställa en konsekvent drift, till och med mitt i fluktuerande belastningsförhållanden.Att hålla enheterna svala och effektiva förbättrar ofta deras livslängd och minimerar underhållet.
Kontrollern visar sin motståndskraft i lastmaskiner och hanterar olika operativa utmaningar.Dess flexibilitet möjliggör långvarig systemtillförlitlighet mellan olika miljöförhållanden och elektriska belastningar.Underlätta smidigare operationer och långvarig maskin livslängd.Detta är bra i sektorer där precision och pålitlighet är avgörande.
UC3843 PWM-styrenheten är införlivad i batteridrivna enheter och spelar en roll i energibesparing.Genom att förfina strömförbrukning förlänger det batteritiden medan den bibehåller enhetens funktionalitet.Denna jämvikt används i bärbar elektronik.Att använda denna styrenhet i krafthanteringssystem kan märkbart förbättra tillfredsställelse och marknadskonkurrens.
Skicka en förfrågan, vi svarar omedelbart.
på 2024/12/17
på 2024/12/16
på 8000/04/18 147758
på 2000/04/18 111958
på 1600/04/18 111349
på 0400/04/18 83725
på 1970/01/1 79510
på 1970/01/1 66922
på 1970/01/1 63078
på 1970/01/1 63017
på 1970/01/1 54086
på 1970/01/1 52153