
De S9013 Transistor sticker ut med sin anmärkningsvärda kapacitet för både höghastighets- och högströmsverksamhet, alla inkapslade i det kompakta till-92-paketet.Denna kiselepitaxial plana NPN -transistor utmärker sig både i amplifierings- och växlingskrav över ett brett spektrum av kommersiella elektroniska applikationer.Med en sammansättning av två n-dopade lager som omfattar ett P-dopat lager, är denna arkitektur utformad med precision för att förbättra elektronmobilitet och därigenom underlätta effektiv strömledning.Dessa attribut gör SS9013 mestadels lämpliga för roller som ljudutgångssteg, växelriktare och omvandlare och betonar dess breda tillämpbarhet.
SS9013 har en DC -vinst på upp till 150 och en operativ frekvens som når så högt som 140 MHz, uppnår prisvärda prestandanormer.Det kan stödja en kollektorström på upp till 500 mA och hantera en kraftfördelning på upp till 625 MW.Under praktisk användning upprätthåller den stabilitet över ett spektrum av förhållanden, vilket visar tillförlitlighet, mestadels i kretsar som kräver långvarig, konsekvent prestanda över tid.

|
Stiftnummer |
Stiftnamn |
Beskrivning |
|
Stift 1 |
Sändas |
Nuvarande leveranser ur denna emitterterminal |
|
Stift 2 |
Bas |
Strömflödet genom denna terminal kontrollerar
Aktuell tillförsel mellan Emitter & Collector Terminals. |
|
Stift 3 |
Samlare |
Nuvarande flöden i hela denna terminal |
|
Funktion/specifikation |
Information |
|
Transistortyp |
Npn |
|
Antal terminaler |
3 |
|
Pakettyp |
Till 92 |
|
Maktförsläpp |
650 MW |
|
Maximal Collector Current (IC Max) |
5 a / 500 mA |
|
Collector-to-emitterspänning (VCE) |
20 v |
|
Samlar-till-basspänning (VCB) |
40 v |
|
Emitter-till-basspänning (VBE) |
5 v |
|
Maximal Collector Dissipation (PC) |
625 MW |
|
Övergångsfrekvens (ft) |
150 MHz |
|
DC Current Gain (HFE) Min & Max |
64 till 202 |
|
Vinstområde |
40 (min) till 300 (max) |
|
Kompletterande PNP -transistor |
SS9012 |
|
Lagring och driftstemperatur |
-55 ° C till +150 ° C |
|
Alternativ/motsvarande transistorer |
S9013, 2N4401, S8050, 2n3904, BC547, BC338, BC337,
2n2222 |
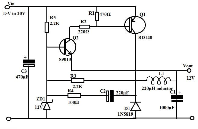
I moderna kraftförsörjningsdesign uppskattas integrerade kretsar för deras effektivitet.Detta tillvägagångssätt utnyttjar emellertid ett par transistorer i linje med väsentliga komponenter för att omvandla en 15V-20V-ingång till en stabil 12V-utgång.Kretsen har transistorer Q1-BD140 och Q2-S9013, med hjälp av element såsom D1-1N5819 Schottky-dioden för korrigering, en zenerdiod (ZD1) för spänningsreglering, kondensatorer (C1, C2, C3) för filtrering, motstånd (R1,R2, R3, R4, R5) för förspänning och begränsning och induktansen L1 för energilagring.Noggrann montering av det schematiska diagrammet säkerställer exakt strömmodulering och konsekvent utgångsspänning, ett bevis på dess mångsidighet mellan olika applikationer.

Q1-BD140 fungerar som huvudomkopplaren och samarbetar nära med L1 och D1.Kretsens design inkluderar både NPN- och PNP -transistorer för att anta en återkopplingsslinga för frekvensstyrning.Ett sofistikerat spänningsövervakningssystem genom R4 och C2, tillsammans med stöd från Zener Diode ZD1, bevarar utgången vid 12V även när ingångsnivåerna vaklar.Vid mottagande av DC-ingång blir Q2-S9013 aktiv genom R5, indirekt modulerar Q1: s konduktivitet.Nuvarande guidad genom Q1: s emitter till basen riktas till L1, med Q2 som övervakar processen, påverkad av den reglerade spänningen av ZD1.När utgången överstiger 12V stängs Q2 av och stoppar strömmen som strömmar genom första kvartalet, vilket belyser ett faktiskt behov av konsekvent prestanda under fluktuerande omständigheter.
För långvarig effektivitet och säkerhet bör flera praktiska åtgärder observeras.Dessa involverar att täcka S9013-transistorens driftspänning under 20V, med ett lämpligt strömbegränsande motstånd och säkerställa exakta stiftinriktningar.Vidare rekommenderas att hålla belastningsanslutningar under 500 mA och driftstemperaturer mellan -55 och +150 grader att säkerställa en bestående tillförlitlighet.Sådana försiktighetsåtgärder utvärderas genom kontinuerlig testning och iteration, vilket innebär en blandning av nominell kunskap och praktisk erfarenhet av att sträva efter långsiktig drift.
S9013-transistorn uppvisar minimal strömförbrukning, vilket gör den till en attraktiv kandidat för lågspänningsinsatser.Det är framträdande i olika applikationer på grund av dess prisvärda energihanteringsfunktioner.Transistoren har en imponerande DC -förstärkning och kräver endast en obetydlig basström för att manipulera betydande samlarströmmar, vilket optimerar energianvändningen.Dessutom bidrar dess låga mättnadsspänning mellan samlaren och emitter till förbättrad energieffektivitet.Dess kompakta struktur är värdefull i miljöer där maximering av utrymmet prioriteras.Du kan uppskatta dess överkomliga priser och de ekonomiska lösningarna som den ger till kostnadskänsliga projekt, vilket möjliggör innovation utan att anstränga ekonomiska resurser.I praktiska scenarier kan du ofta tvingas mot komponenter som lovar tillförlitlighet och minskad energiförbrukning.Dessa attribut bidrar till livslängd för utökade enheter och minskade driftskostnader.
S9013 är inte utan dess begränsningar, eftersom det kämpar med begränsad kraft och spänningshanteringsförmågor och ett begränsat frekvensresponsområde.Dessa begränsningar kan begränsa dess effektivitet i högeffekt- eller bredbandsfrekvensapplikationer, vilket kräver ett strategiskt urval av komponenter baserat på de avsedda projektkraven.Som en polariserad enhet kräver den noggrannhet i terminalanslutningar;Felaktiga ledningar kan resultera i omedelbara operativa problem eller gradvis nedbrytning över tid.Denna aspekt kräver noggrann övervägande under installationen och kräver ofta expertis.Insikter från erfarenheten avslöjar att mindre fel i ledningar kan leda till betydande systemfel, och betonar vikten av exakta monteringsprocesser och omfattande tester för att bevara enhetens integritet och funktion.
S9013-transistorn har en distinkt position inom elektronik på grund av dess mångsidighet, som härstammar från en 20V-samlare-emitterspänning.Denna måttliga spänningskarakteristik bidrar till dess tillförlitlighet över ett brett spektrum av praktiska tillämpningar.
S9013 är skräddarsydd för ljudförstärkningsuppgifter, catering specifikt till krav på låg effekt.Det är omfattande integrerat i personliga enheter, inklusive radioapparater, larm och kommunikationsmottagare.Genom att leverera konsekvent ljud tro, berikar ditt engagemang och får uppskattning från dig som fokuserar på intrikata ljudkretsar.
S9013 har en 500 mA -kollektor som är aktuell kapacitet och utmärker sig i körreläer och integrerade kretsar (ICS).Denna nuvarande hanteringsförmåga rymmer lysdioder med hög effekt och olika omkopplingsprocesser, vilket gör transistorn till ett viktigt element i kretsar som kräver tillförlitlighet.Dess adeptness när det gäller att fungera i högströmsscenarier hjälper till att konstruera elektroniska system som svarar snabbt och dynamiskt.
Utöver sina roller i ljud- och köruppgifter fungerar S9013 Adeptly som en switch, förstärkare eller likriktare inom högfrekventa kretsar.Denna flexibilitet är värdefull i intrikata kretskonstruktioner, där komponenter måste adaptivt utföra olika roller.Du kan regelbundet räkna med dess multifunktionella egenskaper för att skapa och implementera innovativa lösningar inom elektronisk design, vilket säkerställer både prestanda och pålitlighet.
Skicka en förfrågan, vi svarar omedelbart.
på 2024/12/16
på 2024/12/16
på 8000/04/18 147758
på 2000/04/18 111949
på 1600/04/18 111349
på 0400/04/18 83722
på 1970/01/1 79508
på 1970/01/1 66920
på 1970/01/1 63077
på 1970/01/1 63012
på 1970/01/1 54081
på 1970/01/1 52145