
De TJA1050 fungerar som en länk mellan CAN -protokollkontrollen och den fysiska bussen, vilket skapar ett sätt för data att röra sig smidigt över dessa punkter.Det är en pålitlig lösning i höghastighetsmiljöer, vilket gör den lämplig för system där snabb, konsekvent dataöverföring krävs.Konstruktionen minimerar elektromagnetiska utsläpp, vilket innebär att det hjälper till att förhindra störningar i andra delar av systemet.Denna funktion är särskilt värdefull i nätverk där andra komponenter är nära packade och minskade utsläpp gör att dessa delar kan fungera utan störningar.
När en nod är ofullständig upprätthåller TJA1050 stabilitet, vilket gör att det övergripande nätverket kan förbli opåverkat.Till skillnad från tidigare sändtagare hoppar detta modell över standby-läge, vilket gör den idealisk för delvis drivna nätverk där delar av systemet ibland kan gå in i ett avstängt tillstånd utan att påverka resten av nätverket.Denna kapacitet gör det särskilt användbart i bil- eller industriella miljöer där system ofta kräver oavbruten anslutning.

| Symbol | Stift | Beskrivning |
| Txd | 1 | Överföra datainmatning;läser i data från CAN -styrenheten till busslinjen förare |
| Gard | 2 | Jord |
| Vcc | 3 | Leveransspänning |
| Rxd | 4 | Ta emot datautgång;Läser upp data från busslinjerna till burkstyrenheten |
| Vref | 5 | Referensspänningsutgång |
| Kavla | 6 | Låg nivå kan busslinje |
| Canh | 7 | Hög nivå kan busslinje |
| S | 8 | Välj ingång för höghastighetsläge eller tyst läge |



TJA1050 möjliggör snabb dataöverföring och når upp till 1 MBAUD, vilket innebär att den kan hantera höghastighetsnätverk där snabb och tillförlitlig kommunikation är en prioritering.Den här funktionen är särskilt användbar i inställningar som kräver kontinuerlig datautbyte med hög prestanda, såsom bil- och industrinätverk.
TJA1050 uppfyller ISO 11898-standarden och säkerställer kompatibilitet med andra burkbaserade system.Denna efterlevnad innebär att du kan integrera den i olika nätverk utan kompatibilitetsproblem, vilket gör det till ett mångsidigt val för olika projekt.
Med sin låga elektromagnetiska utsläppsdesign hjälper TJA1050 att minska risken för störningar med närliggande elektroniska enheter.Denna funktion gör det möjligt för sändtagaren att fungera effektivt, även i miljöer där enheter är nära fördelade, som bil- eller industriella inställningar.
TJA1050: s breda gemensamma läge förbättrar dess immunitet mot elektromagnetisk störning, vilket hjälper den att upprätthålla stabil prestanda i miljöer med högt elektromagnetiskt brus.Denna stabilitet är avgörande för att säkerställa att dataöverföring förblir opåverkad av yttre störningar.
En av TJA1050: s unika fördelar är dess förmåga att hålla bussens stabil även när vissa noder är ofullständiga.Denna funktion är värdefull i applikationer där delar av nätverket kan stänga av ibland, vilket gör att resten av systemet kan fungera utan störningar.
TXD-dominerande time-out-funktionen förhindrar överföringsfel genom att automatiskt stoppa överföringen om ett dominerande tillstånd hålls för länge.Denna funktion hjälper till att skydda nätverket från oavsiktlig störning eller signalstörning, vilket stödjer total nätverksstabilitet.
Funktionen Silent Mode låter dig inaktivera sändaren, vilket gör TJA1050 idealisk för övervakning eller diagnostik.Detta gör att enheten kan observera nätverksaktivitet utan att skicka några signaler, vilket är till hjälp i system där du behöver undvika att störa pågående datatrafik.
TJA1050 inkluderar inbyggt skydd mot fordonstransienter, som skyddar det från plötsliga spänningsspikar.Denna hållbarhet säkerställer att sändtagaren kan fungera pålitligt i fordon, där spänningsfluktuationer är vanliga på grund av olika elektriska system.
TJA1050 är kompatibel med både 3.3V- och 5V -enheter och fungerar bra över olika system, vilket ger dig flexibilitet när du utformar och integrerar sändtagaren i dina projekt utan problem med spänningskompatibilitet.
TJA1050 är utrustad med termiskt skydd och kortslutning motståndskraft, skyddar den mot överhettning och oavsiktliga anslutningar till batteri eller mark.Dessa funktioner förbättrar enhetens hållbarhet, vilket gör det till ett tillförlitligt val i applikationer med höga säkerhets- och prestationskrav.
Med stöd för upp till 110 noder kan TJA1050 ansluta många enheter i ett nätverk, vilket gör det lämpligt för stora system.Denna kapacitet är fördelaktig i applikationer där många enheter behöver kommunicera effektivt utan att överbelasta nätverket.
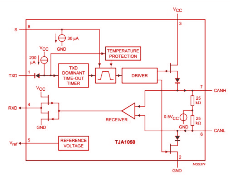
TJA1050: s blockschema representerar visuellt hur denna komponent hanterar dataflödet.Den illustrerar hur sändtagaren skickar och tar emot datasignaler och upprätthåller en balanserad utgång mellan kanjen (hög nivå) och CanL (låg nivå).Denna balans är nyckeln till att kontrollera elektromagnetisk störning, vilket gör det möjligt att hantera höga datahastigheter med lätthet.Varje avsnitt i blockschemat visar hur data behandlas och överförs, vilket hjälper dig att förstå enhetens övergripande operation.
Den är utformad med flexibilitet, hanteringshastigheter upp till 1 MBAUD medan du håller sig överens med CAN-standarder, inklusive ISO 11898. Detta tillvägagångssätt gör det möjligt för TJA1050 att anpassa sig till olika applikationer sömlöst, vilket visar enhetens funktionalitet och stabilitet i höghastighetsmiljöer.



Tekniska specifikationer, attribut, parametrar och jämförbara delar för NXP USA Inc. TJA1050T/N, 118.
| Typ | Parameter |
| Monteringstyp | Ytfäste |
| Förpackning / fodral | 8-SOIC (0,154, 3,90 mm bredd) |
| Ytfäste | JA |
| Driftstemperatur | -40 ° C ~ 150 ° C |
| Förpackning | Tape & Reel (TR) |
| Publicerad | 2002 |
| JESD-609 kod | e0 |
| Delstatus | Föråldrad |
| Fuktkänslighetsnivå (MSL) | 1 (obegränsad) |
| Antal avslutningar | 8 |
| Typ | Transceiver |
| HTS -kod | 8542.39.00.01 |
| Spänning - försörjning | 4.75V ~ 5.25V |
| Terminalposition | DUBBEL |
| Terminalform | Gullvinge |
| Toppens reflowtemperatur (CEL) | Inte specificerad |
| Antal funktioner | 1 |
| Leveransspänning | 5V |
| Terminalhöjd | 1,27 mm |
| Time@Peak Reflow Temperatur-Max (er) | Inte specificerad |
| Basdelnummer | TJA1050 |
| Räkning | 8 |
| JESD-30-kod | R-PDSO-G8 |
| Kvalifikationsstatus | Inte kvalificerad |
| Strömförsörjning | 5V |
| Leverantör | 0,075 mA |
| Datafrekvens | 1000 Mbps |
| Protokoll | Canbus |
| Antal drivrutiner/mottagare | 1/1 |
| Duplex | Halv |
| Mottagarhysteres | 70 mV |
| Antal sändtagare | 1 |
| Längd | 4,9 mm |
| Höjd sittande (max) | 1,75 mm |
| Bredd | 3,9 mm |
| ROHS -status | ROHS3 -kompatibel |
TJA1050 och MCP2551 fungerar båda som gränssnitt mellan CAN -protokollkontrollen och den fysiska CAN -bussen, men de har unika funktioner.TJA1050 är designad för höghastighetsburknätverk, som stöder differentiell överföring och mottagning mellan styrenheten och bussen.Det är lämpligt för nätverk där noder kan stängas av utan att påverka resten av systemet.MCP2551, å andra sidan, stöder också höghastighetsburk men är känd för sin feltolerans och skyddar styrenheten från högspänningsspikar orsakade av externa källor som EMI och ESD.Denna funktion ger ett extra lager av stabilitet på bussen, särskilt i miljöer som är benägna att elektriskt brus.
Kan busspänningsnivåer varierar beroende på linjen.På Canh (High) -linjen sitter spänningen vanligtvis mellan 2,5 och 3,5 volt när de är på tomgång, vanligtvis cirka 2,7 till 3,3 volt under drift.På Canl (låg) linjen sträcker sig spänningen i allmänhet från 1,5 till 2,5 volt när de är i viloläge och mellan 1,7 till 2,3 volt i körförhållanden.Dessa nivåer hjälper till att upprätthålla en tydlig differentiell signal, som är nödvändig för tillförlitlig dataöverföring på CAN -bussen.
TJA1050 fungerar inom ett matningsspänningsområde 4,75V till 5,25V.Det är en kompakt modul som mäter 22,0 mm i längd, 11,5 mm i bredd och 3,3 mm i höjd, med en vikt på cirka 0,8 till 1,0 gram.TJA1050 kan stödja upp till 110 noder, vilket gör den lämplig för större burknätverk där flera enheter behöver kommunicera sömlöst.
Raspberry Pi kommer inte med ett inbyggt bussgränssnitt, men det inkluderar en SPI-buss på sina GPIO-stift, som stöds allmänt av många CAN-kontroller.SPI -bussen använder fyra anslutningar: MOSI (Master Out Slave i), Miso (Master in Slave Out), SCLK (Serial Clock) och CS (Chip Select), vilket gör att Raspberry Pi kan gränssnitt med en burk sändtagarmodul för CAN -kommunikation.
MCP2515 kan modul, kombinerad med TJA1050 -sändtagaren, möjliggör kan kommunikation genom ett SPI -gränssnitt.Denna modul uppfyller kan V2.0B -standarder och stöder datahastigheter på upp till 1 Mbps.Den fungerar på en 5V likströmsförsörjning och har en 8MHz -kristalloscillator med ett 120Ω -avslutningsmotstånd för signalstabilitet.Genom att ansluta till ett SPI-gränssnitt på mikrokontroller som Arduino tillåter denna modul sömlös kontroll över bussenheter, vilket möjliggör applikationer i långväga dataöverföring och signalstrålningsförebyggande.
Skicka en förfrågan, vi svarar omedelbart.
på 2024/10/29
på 2024/10/29
på 8000/04/18 147757
på 2000/04/18 111936
på 1600/04/18 111349
på 0400/04/18 83721
på 1970/01/1 79508
på 1970/01/1 66910
på 1970/01/1 63046
på 1970/01/1 63012
på 1970/01/1 54081
på 1970/01/1 52127